KE-3010A_KE-3020VA_KE-3020VRA-Rev14.pdf - 第195页
- - REF.NO NOTE PARTNO DESCRIPTION Qty 1 400-84841 EFARRANGE CBL1BLACKETASM 1 2 #01 400-84833 EFARRANGECB L1ASM 1 3 HA-0 052400-00 CIRCUITPROTECTO R 1 4 400-92655 EFCPOUTP UTCABLEASM 1 5 …

- -
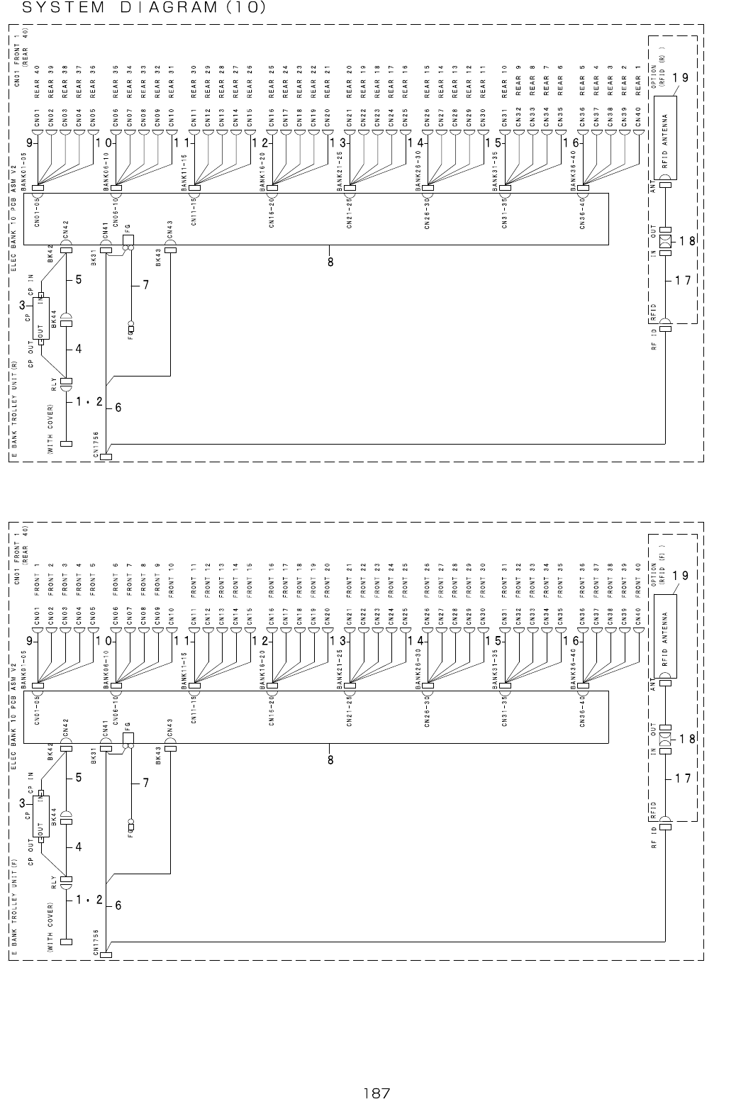
94.SYSTEMDIAGRAM(10)

- -
REF.NO NOTE PARTNO DESCRIPTION Qty
1 400-84841 EFARRANGECBL1BLACKETASM 1
2
#01
400-84833 EFARRANGECBL1ASM 1
3 HA-0052400-00 CIRCUITPROTECTOR 1
4 400-92655 EFCPOUTPUTCABLEASM 1
5 400-92656 EFCPINPUTCABLEASM 1
6 401-87554 ELECBANKIFCABLEASMV2 1
7 400-84840 ELECBANKTOROLYFGWIREASM 1
8 401-87551 ELECBANK10PCBASMV2 1
9 400-92647 EFIFCBL1-5ASM 1
10 400-92648 EFIFCBL6-10ASM 1
11 400-92649 EFIFCBL11-15ASM 1
12 400-92650 EFIFCBL16-20ASM 1
13 400-92651 EFIFCBL21-25ASM 1
14 400-92652 EFIFCBL26-30ASM 1
15 400-92653 EFIFCBL31-35ASM 1
16 400-92654 EFIFCBL36-40ASM 1
17 400-79659 RFIDJOINTCABLEASM 1
18 HK-0651200-60 CONNECTOR 1
19 400-90031 ANTENNAARRAY17MMPITCH/40POSITION 1

Notes