M10_InterConnectDiagram.pdf
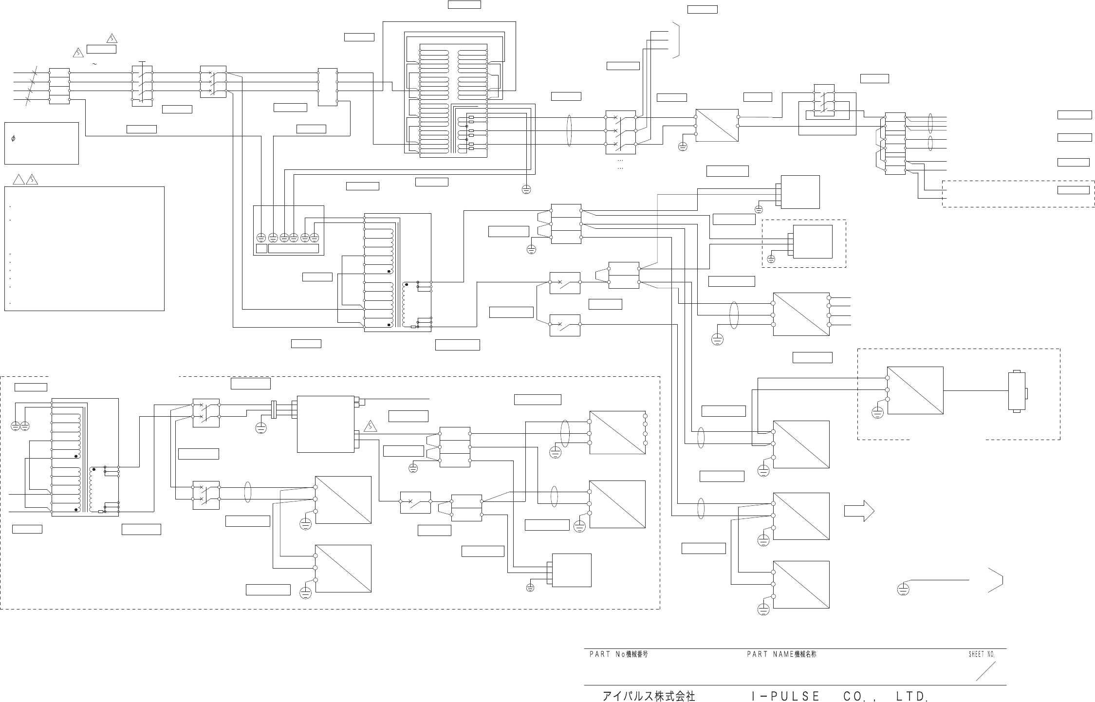
S E C T I O N N A ME O V E R V I E W 1 A T X P o w e r S u p p l y 1 C i r c u i t P r o t e c t o r 3 A C 2 2 0 V L C D H D D K E Y B O A R D MO U S E MO T I O N I / O 3 V I S I O N O P T I O N T E A C H C A M . A 2 3 H…

S E C T I ON N A ME
OV E R V I E W
1
A T X P o w e r S u p p l y
1
C i r c u i t
P r o t e c t o r
3 A C 2 2 0 V
L C D
H D D
K E Y B OA R D
MOU S E
MOT I ON
I / O
3
V I S I ON
OP T I ON
T E A CH C A M.
A 2 3
H E A D
S E R V O
P 2
P 1
1 0 %
A C 2 0 0 / 2 0 8 / 2 2 0 / 2 4 0 /
3 8 0 / 4 0 0 / 4 1 6 / 4 4 0 V
3
5 0 / 6 0 H z
P OWE R S OU R C E
Ma i n B r e a k e r
3
X B 1 1
T e r mi n a l
N o i s e
F i l t e r
P
D C 4 8 V
D C 1 2 V
D C 5 V
D C 2 4 V
D C 5 V
F E E D E R B A N K
GS 1 2 8 0 W
F I X E D F C A M.
F I X E D R C A M.
X i O. F i 3 0
X i O. H i 1 1
X i O. Mi 1 1
X i O. H i 1 1
X i O. Mi 1 1
T E A C H C A ME R A L I GH T
F I X E D C A ME R A L I GH T
1 1
C i r c u i t
P r o t e c t o r
D C 4 8 V
D C 2 4 V
P o w e r S u p p l y
P o w e r S u p p l y
P o w e r S u p p l y
GS 4 D C 1 2 V 5 0 W
GS 5 D C 5 V 8 0 W
GS 3 D C 2 4 V 6 0 0 W
X i O. mi n i
C T F OP
T r a n s f o r me r
T r a n s f o r me r
T C 1 1 1 . 0 K V A
1 A C 1 0 0 V
1
A C 2 2 0 V
3
A C 2 2 0 V
3
A C 2 2 0 V
E ME R GE N C Y C I R C U I T
S a f e t y R e l a y
K 2 K 1
C H1C H2
K M2
D C 4 8 V
3
K M1
C o n t a c t o r
C o n t a c t o r
A MPA MPA M P
R E S I S T OR
R E GE N E R A T I V E
A 6 A 7
A 8
S e e P a g e 3 3
Y 1 - A X I S Y 2 - A X I S X - A X I S
L C 1 D 1 2 B L
1
P o w e r S u p p l y
GS 2 D C 4 8 V
6 0 0 W
1
K M1 1
F I X E D C A ME R A L I GH T
C ON V E Y OR MOT OR
A d d i t i o n a l C o n t a c t
C i r c u i t
P r o t e c t o r
C i r c u i t
P r o t e c t o r
QF 3 1
S T D 2 0 A
C T F
3 0 A
QF 3 2 1 5 A
QF 3 3 2 A
S T D L C 1 D 1 8 6 B L
C T F
L C 1 D 2 5 6 B L
T M1 1 2 . 4 7 K V A
1
L C D
M1 0 I N T E R C ON N E C T I ON D I A GR A M
L E 7 - 0 0 0 - C N 2
Ma i n S w i t c h
3
3
3
QS 1 1
QF 1 1
S e t 2 8 A
N F 1
1
QF 4 1 5 A
X
2 A

X
P OWE R C I R C U I T
S E C T I ON N A ME
N F 1
MA X 5 0 0 V / 3 0 A
2 5
E
N
2 4 0 V
2 2 0 V
2 0 8 V
2 0 0 V
1 9 0 V
0 V
2 4 0 V
2 2 0 V
2 0 8 V
2 0 0 V
1 9 0 V
0 V
2 4 0 V
2 2 0 V
2 0 8 V
2 0 0 V
1 9 0 V
0 V
2 4 0 V
2 2 0 V
2 0 8 V
2 0 0 V
1 9 0 V
0 V
2 4 0 V
2 2 0 V
2 0 8 V
2 0 0 V
1 9 0 V
0 V
2 4 0 V
2 2 0 V
2 0 8 V
2 0 0 V
1 9 0 V
0 V
V
T M1 1
2 2 0 V
2 0 0 V
2 2 0 V
2 0 0 V
2 0 0 V
2 2 0 V
L
N
F G
+ 4 8 V
0 V
6 0 0 W
X i O. H i 1 1
MA X 6 9 0 V / 1 2 A
+ 4 8 V
+ 4 8 V A
+ 4 8 V A
+ 4 8 V B
1
3
2
4
+ 4 8 V B
+ 4 8 V C
5 6
K M2
A C 2 0 0 / 2 0 8 / 2 2 0 / 2 4 0 /
3 8 0 / 4 0 0 / 4 1 6 / 4 4 0 V
3
5 0 / 6 0 H z
P OWE R S OU RC E
H i g h V o l t a g e
2 4 0 V
0 V
1 9 0 V
2 0 0 V
2 0 8 V
2 2 0 V
2 4 0 V
0 V
1 9 0 V
2 0 0 V
2 0 8 V
2 2 0 V
0 V
1 0 0 V
1 0 0 V
1 0 0 V
0 V
0 V
T C1 1
P E B A S E F G
U L 1 0 1 5 A WG1 2 G/ Y
6 0 0 V 4 3 A
U P S I N
U P S OU T
L
N
F G
A T X
2 8 0 W
F G
GS 1
2 5 0 V , 1 0 A
M6 5 J 1 - 0 0 X
6 0 0 W
F G
L
N
F G
R 2 A
S 2 A
2 4 0 V
0 V
1 9 0 V
2 0 0 V
2 0 8 V
2 2 0 V
2 4 0 V
0 V
1 9 0 V
2 0 0 V
2 0 8 V
2 2 0 V
0 V
1 0 0 V
1 0 0 V
1 0 0 V
0 V
0 V
T C 1 1
S e e P a g e 6
A t t h e U P S s p e c i f i c a t i o n
M6 6 M4 - 0 0 X
2 4 V
GS 3
T M1 1 S h o r t
L C 0 - M4 2 K 0 - 0 0 X
U 1 0
U 1 0
V 1 0
V 1 0
QF 3 2 1 5 A
QF 3 3 2 A
S T D 2 0 A
QF 3 1
C T F 3 0 A
QF 5 1 1 5 A
QF 5 2 2 A
U P S 1 k V A / 1 0 0 V
V 1 0
V 1 0
6 0 0 V 3 2 A
M6 6 1 K - 0 0 X
M6 6 6 J - 0 0 X
M6 6 6 K - 0 0 X
U L 1 0 1 5 , A WG1 4 B K
6 0 0 V 3 0 A
M6 6 1 J - 0 0 X
U L 1 0 1 5 A WG1 4 B K
6 0 0 V 3 0 A
U L 1 0 1 5 , A WG1 4 G/ Y
6 0 0 V 3 0 A
U
W
2 . 4 7 K V A
M6 6 2 G- 0 0 X
A WG2 0 3 0 0 V 6 2 A
R MF E V - S B ( 2 5 1 7 )
A WG2 0 3 0 0 V 6 2 A
R MF E V - S B ( 2 5 1 7 )
M6 6 2 N - 0 0 X
1
3
4
6
X T 6
U L 1 0 1 5 , A WG1 6 W
M6 6 1 N - 0 0 X
V CT 1 . 2 5 s q W, B K
M6 6 1 H - 0 0 X
R O- F L E X 1 1 0 0 T
A WG1 4 6 0 0 V 3 0 A
R O- F L E X 1 1 0 0 T
A WG1 6 6 0 0 V 2 4 A
6 0 0 V , 1 6 A
6 0 0 V , 2 2 A
6 0 0 V , 1 9 A
V C T 2 0 s q R , W, B K
V C T 2 0 s q W, B K
6 0 0 V 2 2 A
R 2
S 2
T 2
R 3
S 3
T 3
V 5 0
W5 0
U 5 0
U 5 1
W5 1
U 5 1
V 5 1
U 1 1 B
V 1 0 B
U 1 0 B
U 1 0 B
V 1 0 B
U 1 0 B
V 1 0 B
V 1 0 C
U 1 1 B
V 1 0
V 1 0
U 1 1 A
U 1 1 A
U 1 0 A
V 1 0 A
T O K M1 ( P 3 )
6 0 0 V 4 3 A
U L 1 0 1 5 , A WG1 2 B K
M6 6 1 L - 0 0 X
S 3
R 3
T 3
V 5 0
W5 0
U 5 0
W5 1
V 5 1
U 5 1
GS 2
R 4
R 4
V 1 0
U 1 0
S 5
S 5
H E A D A X I S A MP C NP WR
MA X 5 0 0 V / 3 8 A
( P 1 0 )
S e e P a g e 5
S e e P a g e 6
M6 6 1 M- 0 0 X
R O- F L E X 1 1 0 0 T
A WG1 6 6 0 0 V 2 4 A
M6 6 6 K - 0 0 X
U L 1 0 1 5 , A WG1 4 G/ Y
6 0 0 V 3 0 A
1 . 0 K V A
1 . 0 K V A
U L 1 0 1 5 , A WG1 4 B K
6 0 0 V 3 0 A
M6 6 MK - 0 0 X
6 0 0 V , 2 2 A
U L 1 0 1 5 , A WG1 6 B K
M6 6 MJ - 0 0 X
V CT 1 . 2 5 s q W, B K
6 0 0 V , 1 6 A
U L 1 0 1 5
A WG1 2 6 0 0 V 4 0 A
V M0 3 0 3 B B r , L B , G/ Y
1 2 5 V , 1 5 A
T - E 3 3 5 0 A WG1 4
M6 6 ML - 0 0 X
( P 1 0 )
H P OW1 - 2
P L A T E . B A S E L
L
N
F G
A T X
H D D
X i O. mi n i
F G
GS 1
V 1 0
5 V
1 2 V
F G
F G
L
N
L
N
F G
F G
L
N
GS 5
GS 4
V 1 0
V 1 0
GS 3 , 4 , 5 2 n d s i d e I NF OR MA T I ON
M6 6 1 R - 0 0 X
2 4 V
GS 3
F G
L
N
F G
U 1 1
V 1 0
9 V
GS 6
F G
F G
M6 6 1 T - 0 0 X
U 1 1 A
U 1 1 A
V 1 0
U 1 1 B
U 1 1 B
S e e P a g e 4
D I S P L A Y
S P L I T T E R
D C 9 V 0 . 3 A
L G0 - M5 A H 0 - 0 0 X
A 1 6
+ 9 V
R E A R OP E . OP .
U L 1 0 1 5 , A WG1 6 W, B K
6 0 0 V , 2 2 A
3 0 0 V , 1 8 A
V CT F 0 . 7 5 s q W, B K
2 8 0 W
1 5 W
6 0 0 W
8 0 W
5 0 W
3 0 0 V , 1 2 A
3 0 0 V , 1 2 A
M6 5 J 1 - 0 0 X
2 5 0 V , 1 0 A
V M0 3 0 3 B B r , L B , G/ Y
6 0 0 V / 2 1 A
U 1 1 A
U 1 1 A
U 1 1 A
V 1 0
6 0 0 V / 2 1 A
X T 3
V 1 0
L C D 1
F G
V 1 0
U 1 1 A
X T 7
R E A R OP E . OP .
F G
F G
L
N
L
N
F G
F G
5 V
1 2 V
GS 5
GS 4
U 1 1 B
U 1 1 B
V 1 0 C
V 1 0 C
M6 6 1 U - 0 0 X
U L 1 0 1 5 , A WG1 6 W, B K
6 0 0 V , 2 2 A
8 0 W
5 0 W
M6 6 MM- 0 0 X
V CT 1 . 2 5 s q W, B K
6 0 0 V , 1 6 A
M6 6 1 R - 0 0 X
V CT F 1 . 2 5 s q W, B K
3 0 0 V , 1 2 A
L C D 1
F G
V 1 0
U 1 1 A
M6 6 2 W- 0 0 X
M6 5 J 2 - 0 0 X
F G
V 1 0
U 1 1 A
L C D 2
M6 5 J 2 - 1 0 X
2 5 0 V , 1 0 A
V M0 3 0 3 B B r , L B , G/ Y
2 5 0 V , 1 0 A
V M0 3 0 3 B B r , L B , G/ Y
6 0 0 V 2 2 A
U L 1 0 1 5 A WG1 6 B K
M6 6 ML - 0 0 X
1 2 5 V , 1 5 A
T - E 3 3 5 0 A WG1 4
6 0 0 V / 2 1 A
V 1 0
V 1 0
V 1 0
V 1 0
X T 3
V 1 0
QF 3 2 1 5 A
U 1 0
M6 6 1 V - 0 0 X
V 1 0
6 0 0 V / 2 1 A
U 1 1 A
U 1 1 A
X T 7
U 1 1 A
U L 1 0 1 5 , A WG1 6
B K 6 0 0 V , 2 2 A
M6 6 3 E - 0 0 X
M6 6 1 V - 0 0 X
U L 1 0 1 5 , A WG1 6
B K . Y / G 6 0 0 V , 2 2 A
U L 1 0 1 5 , A WG1 6
B K . Y / G 6 0 0 V , 2 2 A
M6 5 J 2 - 0 0 X
2 5 0 V , 1 0 A
V M0 3 0 3 B B r , L B , G/ Y
V CT 1 . 2 5 s q W, B K
V CT 1 . 2 5 s q W, B K
( P 1 4 )
( P 2 7 )
1 2 5 s q 3 0 0 V 1 2 A
V C T F B , W
M6 6 2 H - 0 0 X
F i x e d C A M E RA L I GH T ( F )
M6 6 2 H - 1 0 X
1 2 5 s q 3 0 0 V 1 2 A
V C T F B , W
F i x e d C A ME R A L I GH T ( R )
( P 2 7 )
OP T I ON
( P 3 3 )
X i O. Mi 1 1 X 4 1
( P 2 9 )
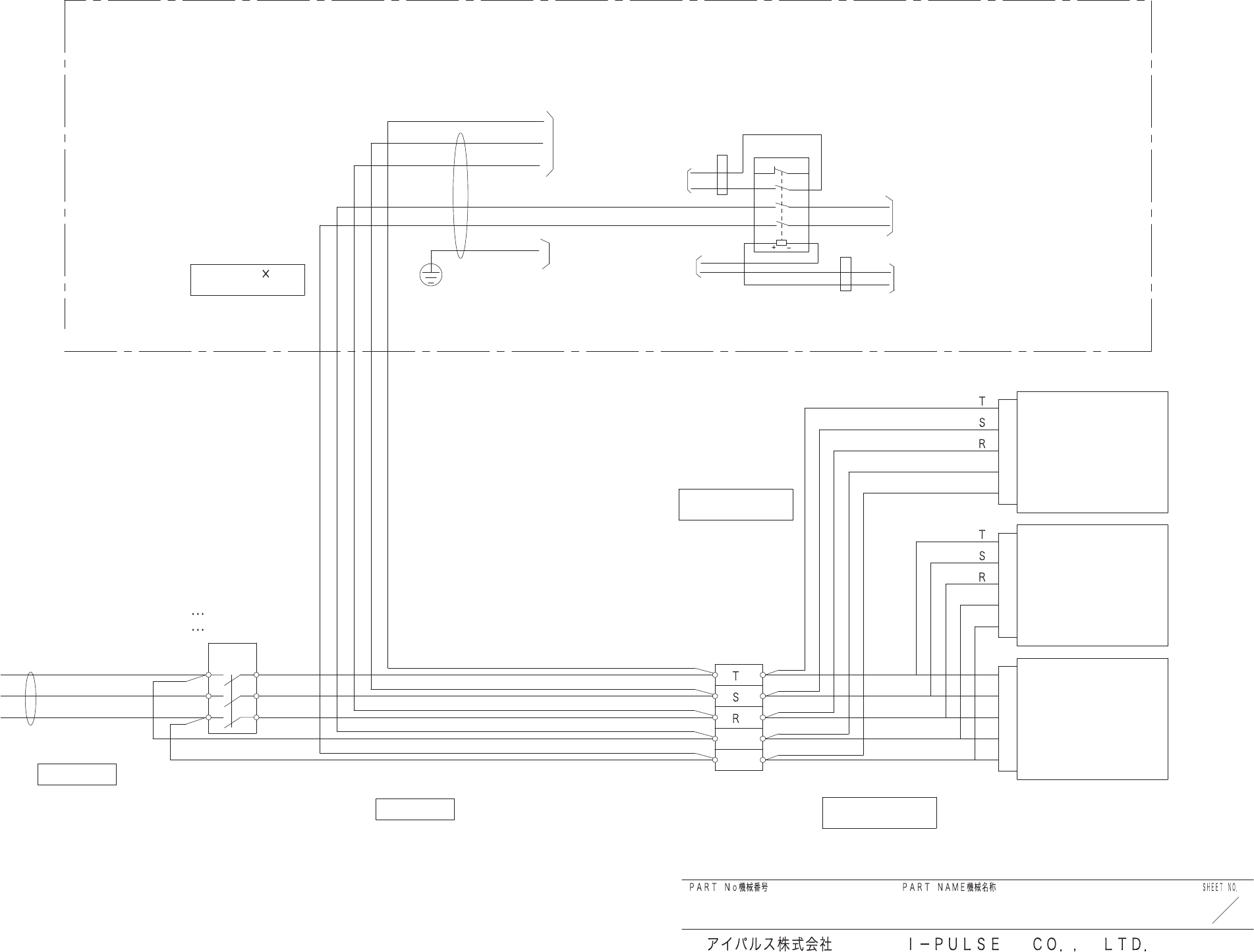
M1 0 I N T E R C ON N E C T I ON D I A GR A M
L E 6 - M6 6 1 V - 0 0 X
L E 6 - M6 6 1 W- 0 0 X
L E 6 - M6 6 1 G- 0 0 X
L E 6 - M6 6 1 U - 0 0 X
M6 5 J A - 0 0 X
M6 6 2 F - 0 1 X
4 8 V C
S H OR T P I E C E
B N J 5 6 B
4 8 V C
4 8 V C
U L 1 0 1 5 , A WG1 4 B L
6 0 0 V 3 2 A
U L 1 0 1 5 , A WG1 4 B L
M6 5 2 5 - 0 0 X
2
M6 6 2 A - 0 2 X
W5 1
4 8 G
4 8 G
4 8 G
S e c o n d a r y s i d e o f
U P S
X B 1 1
a n d MA I N S W QS 1 1
B e t w e e n I N CO MI N G
S UP P L Y T E RMI N A L B L OC
K S
* R e s i d u a l r i s k w h e n MA I N S W QS 1 1 i s OF F
t h a t mi g h t b e g o t t e n a n e l e c t r i c s h o c k
* T h e c h a r g e m a r k i s p u t o n t h e p l a c e
U L 1 0 1 5 , A WG1 6
B K 6 0 0 V , 2 2 A
L E 6 - M6 6 3 E - 0 0 X
L E 6 - M6 6 MN - 0 0 X
Ra t i n g 5 . 5 K V A MA X
On t
h e l o w e r c o v e r o f ma c
h i n e f r o n t .
On t h e c o v e r o
f ma c h i n e l e f t s i d e
On t h e c o v e r
o f ma c h i n e r i g h t s i d e
On t h e
l o w e r c e n t e r c o v e r o f
C T F
On t h e I N C
OMI NG S U P P L Y t e r mi n a l
b l o c k c o v e r
o f ma c h i n e
f r o n t
On t h e l o w
e r c o v e r o f ma c h i n e r e
a r .
L E 7 - 0 0 0 - C N 2
T 3
T 2
T 1
L 3
L 2
L 1
QS 1 1
MA I N S WI T C H
N N
L 1
L 2
L 3
P E
L 1
L 2
L 3
L 1
L 2
L 3
MA X 6 0 0 V / 5 0 A
X B 1 1
> = A WG1 2 ( 3 . 5 s q )
T 1
T 2
T 3
MA X 6 9 0 V / 4 0 A
M6 6 1 A - 0 0 X
R O- F L E X 1 1 0 0 T
A WG1 2 6 0 0 V 3 5 A
E 5 1 E 5 3
0 . 5 T
MA X 6 9 0 V / 3 2 A
MA I N B R E A K E R
QF 1 1 S e t 2 8 A
L 1
L 2
L 3
T 1
T 2
T 3
R 2
S 2
T 2
R 1
S 1
T 1
R O- F L E X 1 1 0 0 T
A WG1 2 6 0 0 V 3 0 A
M6 6 1 E - 0 0 X
U L 1 0 1 5
A WG1 2 6 0 0 V 4 0 A
M6 6 1 M- 0 1 X
L E 6 - M6 6 3 A - 0 1 X

S E C T I ON N A ME
C N A
M OT OR A MP
X
( P 2 )
F r o m QF 3 1
W5 1
V 5 1
U 5 1
r
t
6
4
21
3
5W5 1
V 5 1
U 5 1
M OT OR A MP
M OT OR A MP
( Y 1 )
( Y 2 )
( X )
r
t
r
t
C N A
C N A
A MP P OWE R
M6 6 1 Y - 1 0 X
S T D MA X 6 9 0 V / 1 8 A
C T F
MA X 6 9 0 V / 2 5 A
K M1
M A X 5 0 0 V / 3 8 A
X T 1
( B T B 3 0 - 5 )
W5 2
V 5 2
U 5 2
W5 1
U 5 1
W5 2
V 5 2
U 5 2
6 0 0 V , 3 2 A
U L 1 0 1 5 , A WG1 4 B K
M1 0 I N T E R C ON N E C T I ON D I A GR A M
M6 6 1 X - 0 0 X
6 0 0 V , 3 2 A
U L 1 0 1 5 , A WG1 4 B K
M6 6 1 Y - 0 0 X
6 0 0 V , 3 2 A
U L 1 0 1 5 , A WG1 4 B K
6 0 0 V , 3 2 A
V C T 1 . 2 5 s q
6 C
M6 6 1 L - 0 0 X
C T F
( P 4 5 )
t 1
r 1
1
2
P OF F _ R 1
D OC K C T F R 1
D OC K C T F R 1
4 3
1
1 1
4 4
1 2
0
K A 2
1
2
R Y _ B K _ R 1
2 3
2 4
3 4
3 3
P OWE R P A NE L
T
S
R
t
F G
r
D OC K C T F R 1
D OC K C T F R 1
P 2 9
C T F _ P OW_ R 1
P 3 0
P 4 5
P 4 5
M6 6 R J - 1 0 X
3
L E 7 - 0 0 0 - C N 2
F T F
( P 4 6 )
P 4 5 , 4 6
P 4 5 , 4 6
M6 6 E 8 - 0 1 X , M6 6 E 8 - 1 0 X
M6 6 E 8 - 0 1 X
M6 6 E 8 - 1 0 X
C T F , F T F OP T I ON
6 0 0 V , 3 2 A
U L 1 0 1 5 , A WG1 4 B K