第五卷 资 料.pdf - 第108页
4-30 5OM-1752 1305-001-(31010WD---1007) I/O 线路板 U01 连接电路 7 1 2 3 4 5 6 7 8 A B C D E F U01 IO PCB 1 2 3 4 1 2 3 CN41 CN33 ID6 Di12 ID6 Do08 Reserve IO ID6 Do09 CN37 CN42 1 2 3 4 1 2 3 CN34 ID6 Di13 ID6 Do10 ID6 Do1 1 CN3…

4-29
5OM-1752
1306-002A(31010WD--1006)
I/O 线路板 U01 连接电路 6
1 2 3 4 5 6 7 8
A
B
C
D
E
F
B0610
U01
IO PCB
1
2
11
12
7
8
9
10
CN18
ID3 Di07
F READY(B1)
COM
S111B
F READY LED(B1)
ID3 Do06
BK
R
BK
R
ID4 Do09
-
OUT
+
+
OUT
-
+
-
X:B0911
B0910
:1
:2
:3
:3
:2
:1
:3
:2
:1
BR
BK
BL
BR
BK
BL
BR
BK
BL
+
:3
:2
:1
:4
-
BL
BR
BK
:3
:1
:2
:4
X:B0913
X0124
X:B0914
X:B0520
X10124
:1
:2
:3
B0911
B0913(OP)
B0914
B0520
OUT1
OUT2
OUT
25
26
BK
R
ID4 Do00
27
28
BK
R
ID4 Do01
29
30
ID4 Do04
21
20
19
15
14
13
12
11
10
6
5
4
3
2
1
CN24
ID4 Di00
-
OUT
+
+
OUT
-
+
-
X:B0611
B0610
:1
:2
:3
:3
:2
:1
:3
:2
:1
BR
BK
BL
BR
BK
BL
BR
BK
BL
+
:3
:2
:1
:4
-
BL
BR
BK
:3
:1
:2
:4
X:B0613
X:B0614
X:B0521
X10123
:1
:2
:3
OUT1
OUT2
OUT
25
26
BK
R
27
28
BK
R
29
30
21
20
19
15
14
13
12
11
10
6
5
4
3
2
1
CN23
ID4 Di06
ID4 Di07
ID4 Di11
COM
S111F
BK
R
BK
R
10
11
12
13
SP
P<
BL
BR
BK
3
2
1
15
14
5
4
ID3 Di07
ID2 Di01
ID3 Di08
F READY LED(B2)
F READY(B2)
Air pressure Fall Detection
CN17
B0910
Y0938
Y0939
Y0932
Y0933
Y0942(OP)
Y0632
Y0633
Y0642(OP)
B0611
B0613(OP)
B0614
B0521
Y0638
Y0639
ID4 Do10
ID4 Do02
ID4 Do03
ID4 Di01
ID4 Di02
ID4 Di03
ID4 Di05
ID4 Di08
ID4 Di09
ID4 Do07
ID4 Do08
ID4 Do11
+
-
OUT
+
-
OUT
4
DI
7
17
16
18
18
17
16
XS111B
:1
:2
:3
:4
X0118
Y0938/0939
:1
:2
:3
:4
N.C
N.C
XS111F
:1
:2
:3
:4
S141
:1
:2
:3
Y0638/Y0639
:1
:2
:3
:4
:1
:2
:3
:4
Y0942
:1
:2
Y0632/Y0633
:1
:2
:3
:4
Y0642
:1
:2
5
X0123
8
X0117
24A3
10
24A3
24A3
10
24A6
10
24A6
10
24A6
10
24A6
10
24A6
10
24A6
10
24A3
24A3
24A3
10
24A6
10
24A3
24A3
24A3
10
10
24A6
10
24A6
10
24A6
10
24A6
GND
24A6
10
24A6
24A3
24A3
24A3
DI
W
O
BL
BR
+
:3
:2
:1
:4
-
X:B0514
B0514
OUT2
OUT1
ID4 Di12
:5
W
BK
BL
BR
+
:3
:2
:1
:4
-
X:B0515
OUT1
OUT2
B0515
:5
ID4 Di14
U01-CN51
U01-CN52
[D-/07/1E]
[D-/07/1F]
:5
:6
:7
:8
X10124
X10123
:5
:6
:7
:8
NO
-+
NO
+-
Y0932/0933
S141
Air Pressure Swich
B0514OFF
B0515OFF
Feeder Ready
Switch (Rear)
All Components Discharge (B1)
High-Speed/Multi-Function
Change-over (B1)
High-Speed/Multi-Function
Change-over (B2)
All Components Discharge (B2)
Feeder Base
Moving UP (B1)
Positioning Operation
Component Drop
Prevention (B1)
Cart Fixed Position Check (B1-1)
Positioning Lock Check (B1)
Positioning Upper Limit
Detection (B1)
Positioning Lock Check (B2)
Positioning Upper Limit
Detection (B2)
Unhooked Feeder
Detection (B1)
Cart Fixed Position Check (B1-2)
Cart Fixed Position Check (B2-1)
Cart Fixed Position Check (B2-2)
Feeder Base
Moving DOWN (B1)
Feeder Base
Moving UP (B2)
Positioning Operation
Component Drop
Prevention (B2)
Feeder Base
Moving DOWN (B2)
Pick-up Error Component
Detection REAL (B1)
Unhooked Feeder
Detection (B2)
Pick-up Error Component
Detection REAL (B2)
Feeder Ready
Switch (Front)

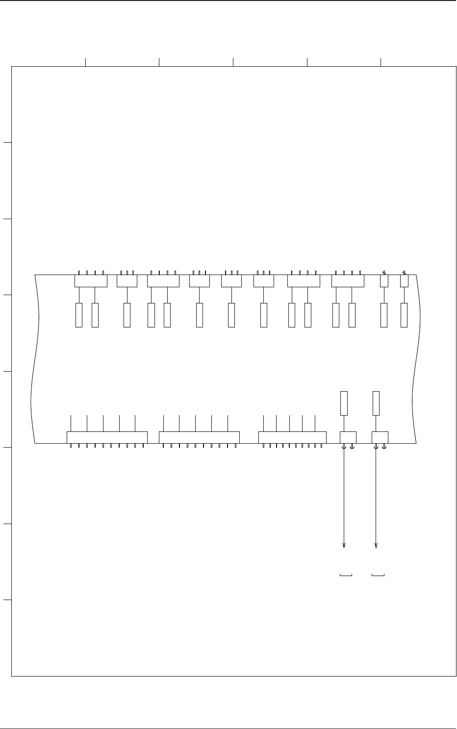
4-30
5OM-1752
1305-001-(31010WD---1007)
I/O 线路板 U01 连接电路 7
1 2 3 4 5 6 7 8
A
B
C
D
E
F
U01
IO PCB
1
2
3
4
1
2
3
CN41
CN33
ID6 Di12
ID6 Do08
Reserve IO
ID6 Do09
CN37
CN42
1
2
3
4
1
2
3
CN34
ID6 Di13
ID6 Do10
ID6 Do11
CN38
CN35
CN36
ID6 Di15
1
2
3
4
1
2
3
4
Coplanarity Power OFF
ID6 Do13
ID6 Do14
Coplanarity Measurement
Start-up (B1)
Coplanarity Measurement
Start-up (B2)
ID6 Do15
Coplanarity Extension
Switching
ID6 Do12
3
2
1
6
5
4
9
8
7
10
3
2
1
6
5
4
9
8
7
10
CN40
ID6 Di14
CN39
2P
2P
24A3
24A3
24A3
24A3
24A3
24A3
24A3
24A3
24A3
24A3
24A1
24A1
24A6
10
24A1
24A1
24A6
10
24A1
24A1
24A1
24A1
10
CN27
1
2
3
4
5
6
7
8
9
2
CN51
1
2
CN52
1
Pick-up Error Component
Detection Power OFF (B1)
Pick-up Error Component
Detection Power OFF (B2)
B0514
B0515
ID5 Do14
ID5 Do15
[D-/06/1D]
[D-/06/8D]
B0514OFF
B0515OFF
24A3
24A3
24A2
24A2
24A2
24A2
24A2
Reserve IO
Reserve IO
Reserve IO
Reserve IO
Reserve IO
Out Port
Out Port
Out Port
Out Port
Out Port
Out Port
Out Port
Out Port
Out Port
Out Port
Out Port
Out Port
Out Port
Out Port
Out Port
1
2
3
ID2 Di14
CN47
24A6
10
1
2
3
ID2 Di15
CN50
24A6
10
Component Trash Box
Presence/Absence Check (Rear)
Component Trash Box
Presence/Absence Check (Front)
Reserve IO
Reserve IO

4-31
5OM-1752
1305-001-(31010WD---1008)
I/O 线路板 U01 连接电路 8
1 2 3 4 5 6 7 8
A
B
C
D
E
F
U01
IO PCB
2
1
CN11
ID1 Di06
Haed InterLock(B1)Real
2
1
CN12
2
1
CN14
Haed InterLock(B2)Real
Tray InterLock(B2)Real
ID1 Di07
ID1 Di09
CN8
1
2
3
4
5
6
7
8
9
10
CN9
1:EXSTP1
2:EXSTP2
47:EMI COM
[F-/02/7B]
U82DI (1CH)
[F-/02/7D]
U82DI (2CH)
3
2
1
CN44
ID4 Di06
X0114
X0108
Connection Check A (B1)
ID3 Di10
X0130
ID3 Di14
3
2
CN48
1
X0147
10
24A6
1
2
3
4 10
24A2
Connection Check B (B1)
CN30
10
24A6
24A3
24A3
10
24A3
24A3
24A3
24A3
10
24A3
24A3
ID1 Di08
2
CN13
1
X0113
10
Tray InterLock(B1)Real
512
648
10
540
from X30D1-B
[B-/06/5B]
Transfer INLK(A)
ID4 Di05
2
3 24A6
10
1
CN43
2
1
CN49
X0149
3
2
ID3 Di11
3
4
1
CN32
X0132
Connection Check
A (B2)
Connection Check
B(B2)
ID3 Di15
513
680
10
538
from X30D1-F
[B-/07/5B]
10
24A6
24A2
10
10
10
10
1
2
3
4
5
6
7
8
9
10
XY STP B1
XY STP B2
HEAD STP B1
HEAD STP B2
446
Stage1
XY STP B1
XY STP B2
HEAD STP B1
HEAD STP B2
446
Stage2
from U01-CN9:9
[D-/02/4F]
Out Port
Out Port
23:COM1
48:COM2
22:EMI
1:EXSTP1
2:EXSTP2
23:COM1
48:COM2
from U02-CN20
[D-/10/2E]
from U02-CN23
[D-/10/7E]
HEAD1 INLK
HEAD2 INLK
Transfer INLK(B)