RS-1-Rev00PDFA.pdf - 第92页
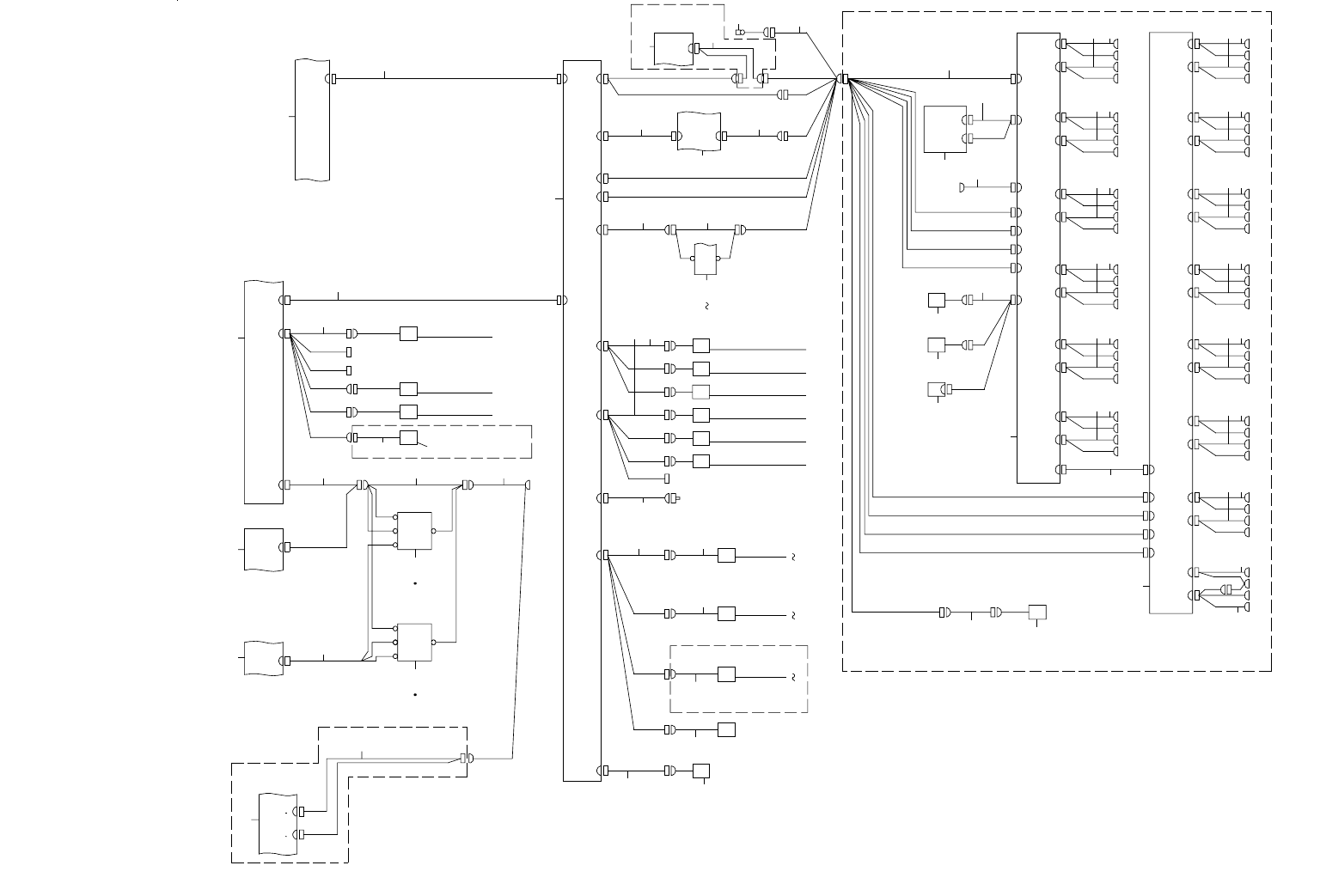
- 87 - 44. SYSTEM DI AGRAM (3) SYST EM DIA GRAM(3 ) 34 31 32 20 1 2 2-1D CN1342 OPTI ON (MINI SIGNAL TOWER) (R) MTS I F MTS IF - 1 MTS I F-2 MTS IF MT S I/ F RL6 RL5 3 -3A 2-3A CN0010 PO WER SUPPLY UNIT B CN 10 CN1 21 5 …

- 86 -
REF.NO NOTE PART NO D E S C R I P T I O N
品 名
Qty
1 401-28871 IO CONTROL PCB ASM
IO コントロール基板組
1
2 401-82247 IO-F BKR SERIAL CABLE ASM
IO − F BKR シリアルケーブル組
1
3 401-29320 IO-SF SERIAL CABLE ASM
IO − SF シリアルケーブル組
1
4 401-83536 POWER SUPPLY UNIT B ASM
電源ユニット B 組
1
5 401-29011 EU TOP-SF PWR CABLE ASM
EU TOP − SF 電源ケーブル組
1
6 401-83413 POSITION BOARD
ポジションボード
1
7 401-82224 SF-XY AMP RELAY CABLE ASM
SF − XY アンプ中継ケーブル組
1
8 401-29652 X AXIS DRIVER
X 軸ドライバ
1
9 401-33006 SF RELAY-FX AMP CABLE ASM
SF RELAY − FX アンプケーブル組
1
10 401-29654 Y AXIS DRIVER
Y 軸ドライバ
1
11 401-82823 SF RELAY-FYL AMP CABLE ASM
SF RELAY − FYL アンプケーブル組
1
12 401-82197 BANK CABLE (31_32-EB1 CN18) ASM
バンクケーブル (31_32− EB 1 CN 18)組
1
13 401-82225 IPX X ENC RELAY CABLE ASM
IPX X ENC 中継ケーブル組
1
14 401-33294 IP-X11 SET GEN ASM
IP−X11 汎用機 セット組図
1
15 401-32991 LIGHT CONTROL PCB ASM
ライトコントロール基板組
1
16 401-83350 CAMERA TRIG CABEL ASM
カメラ TRIG ケーブル組
1
17 401-28872 SAFETY PCB ASM
セーフティー基板組
1
18 401-86309 F BKR-SF CABLE ASM
F BKR − SF ケーブル組
1
19 401-29020 SF-OPSW RELAY WIRE ASM
SF − OPSW リレーワイヤー組
1
20 401-29025 EMG SW CABLE ASM
EMG スイッチケーブル組
1
21 401-29021 START SW CABLE ASM
スタートスイッチケーブル組
1
22 401-29022 STOP SW CABLE ASM
ストップスイッチケーブル組
1
23 HA-0055200-40 SWITCH
スイッチ
1
24 HA-0055200-30 SWITCH
スイッチ
1
25 HA-0055200-1B SWITCH
スイッチ
1
26 HA-0055200-40 SWITCH
スイッチ
1
27 HA-0055200-30 SWITCH
スイッチ
1
28 HA-0055200-10 SWITCH
スイッチ
1
29 401-29023 CONSOLE SW CABLE ASM
コンソールスイッチケーブル組
1
30 HA-0055200-40 SWITCH
スイッチ
1
31 HA-0055200-30 SWITCH
スイッチ
1
32 HA-0055200-1C SWITCH
スイッチ
1
33 HA-0053400-70 SWITCH
スイッチ
1
34 401-29024 KEY SW CABLE ASM
キースイッチ ケーブル組
1
35 HA-0063800-10 SWITCH
スイッチ
1
36 HA-0055200-20 SWITCH
スイッチ
1
37 HA-0053500-3A SWITCH
スイッチ
1
38 401-82244 SF-YF TOP SENSOR RELAY CABLE ASM
SF − YF トップセンサ中継ケーブル組
1
39 401-65028 XY LMT SENSOR ASM
XY LMT センサ組
1
40 401-29002 NEAR SENSOR CABLE ASM
ニアセンサケーブル組
1
41 400-02254 COVER OPEN SW CABLE ASM
カバーオープンスイッチケーブル組
1
42 401-46405 COVER LOCK SV ASM
カバーロック SV 組
1
43 401-29009 SIGNAL TOWER CABLE ASM
シグナルタワーケーブル組
1
44 401-29010 MINI SIGNAL TOWER CABLE ASM(OP)
ミニシグナルタワーケーブル組
1
45 401-82249 SF-FXY BEAR CABLE ASM
SF − FXY ベアケーブル組
1
46 401-82273 Y BEAR CABLE
Y ベアケーブル
1
47 401-86335 FEEDER AIR BLOW CABLE ASM
フィーダエアブローケーブル組
1
48 401-29001 X LMT RELAY CABLE ASM
X LMT リレーケーブル組
1
49 401-83349 NZL-UP SV CABLE ASM
NZL − UP SV ケーブル組
1
50 401-29003 XY BEAR RETURN WIRE ASM
XY ベアリターンワイヤー組
1
51 401-82272 XY BEAR CABLE
XY ベアケーブル
1
52 401-82223 CN1202 SHORT WIRE ASM
CN 1202 ショートワイヤー組
1
53 HB-0018100-00 RELAY
リレー
1
54 HB-0004800-10 RELAY
リレ− ソケット
1
55 HB-0002100-10 RELAY HOLOER PYC-A1
リレ−保持金具
1
56 401-86333 CUTTER SAFETY CABLE ASM
カッター安全ケーブル組
1
57 401-28876 E BANK RELAY PCB ASM
E バンクリレー基板組
1
58 401-29247 F EBKR FG CABLE ASM
F EBKR FG ケーブル組
1
59 401-82227 EBKR-OUT LOADER SERIAL CABLE ASM
EBKR − OUT ローダシリアルケーブル組
1
60 401-29073 F BKR-EU TOP PWR CABLE ASM
F BKR − EU トップパワーケーブル組
1
61 401-82226 CN B4/B5-CN1341/1441 CABLE ASM
CN B 4/ B 5− CN 1341/1441ケーブル組
1
62 401-84380 CN1307/1407 - CN1344/1444 CABLE ASM
CN 1307/1407 − CN 1344/1444ケーブル組
1
63 401-84106 CN1343/1344 - RL4_5/9 CABLE ASM
CN 1343/1344 − RL 4_5/9ケーブル組
1
64 HB-0018100-00 RELAY
リレー
1
65 HB-0004800-10 RELAY
リレ− ソケット
1
66 HB-0002100-10 RELAY HOLOER PYC-A1
リレ−保持金具
1
67 401-85779 BKR-FD FLOAT E CABLE ASM
BKR − FD フロート E ケーブル組
1
68 401-81501 SEPARATE SENSOR RECEIVER ASM
セパレートセンサ_受光組
1
69 401-81502 SEPARATE SENSOR EMISSION ASM
セパレートセンサ_投光組
1
70 401-82265 BKR-FD FLOATLEFT E CABLE ASM
BKR − FD フロートレフト E ケーブル組
1
71 401-82818 BKR-BANK AIR SW RELAY CABLE ASM
BKR − BANK エアスイッチ中継ケーブル組
1
72 401-82260 F BKR-AIR(P) RELAY CABLE ASM
F BKR − AIR(P) 中継ケーブル組
1
73 401-29071 AIR(P) SENSOR CABLE ASM
エア(P) センサケーブル組
1
74 401-82228 E BANK SERIAL CABLE ASM
E バンクシリアルケーブル組
1
75 401-69473 BANK ID PCB (RF) ASM
バンク ID 基板(RF)組
1
76 401-82213 BANK CABLE (IFS-NX) ASM
バンクケーブル (IFS − NX)組
1
77 401-82211 BANK CABLE (EXT-POW) ASM
バンクケーブル (EXT − POW)組
1
78 400-84835 CUT OPEN SENS ASM
カッターオープンセンサ組
1
79 400-84839 CUT CLOSE SENS ASM
カッタークローズセンサ組
1
80 400-84836 CUT SV CABLE ASM
カッター SV ケーブル組
1
81 401-82212 E BANK PCB-E CUTTER IF CABLE ASM
E バンク PCB − E カッター IF ケーブル組
1
82 401-83784 ELEC BANK R-SIDE PCB ASM
ELEC バンク R − SIDE 基板組
1
83 401-82198 BANK CABLE (33_34-EB2 CN3) ASM
バンクケーブル (33_34− EB 2 CN 3)組
1
84 401-82199 BANK CABLE (35_36-EB2 CN4) ASM
バンクケーブル (35_36− EB 2 CN 4)組
1
85 401-82200 BANK CABLE (37_38-EB2 CN5) ASM
バンクケーブル (37_38− EB 2 CN 5)組
1
86 401-82201 BANK CABLE (39_40-EB2 CN6) ASM
バンクケーブル (39_40− EB 2 CN 6)組
1
87 401-82202 BANK CABLE (41_42-EB2 CN7) ASM
バンクケーブル (41_42− EB 2 CN 7)組
1
88 401-82203 BANK CABLE (43_44-EB2 CN8) ASM
バンクケーブル (43_44− EB 2 CN 8)組
1
89 401-82204 BANK CABLE (45_46-EB2 CN9) ASM
バンクケーブル (45_46− EB 2 CN 9)組
1
90 401-82205 BANK CABLE (47_48-EB2 CN10) ASM
バンクケーブル (47_48− EB 2 CN 10)組
1
91 401-82206 BANK CABLE (49_50-EB2 CN11) ASM
バンクケーブル (49_50− EB 2 CN 11)組
1
92 401-82207 BANK CABLE (51_52-EB2 CN12) ASM
バンクケーブル (51_52− EB 2 CN 12)組
1
93 401-82208 BANK CABLE (53_54-EB2 CN13) ASM
バンクケーブル (53_54− EB 2 CN 13)組
1
94 401-82209 BANK CABLE (55_56-EB2 CN14) ASM
バンクケーブル (55_56− EB 2 CN 14)組
1
95 401-82210 CAN JAMPER CABLE ASM
CAN ジャンパーケーブル組
1
96 401-83783 ELEC BANK L-SIDE PCB ASM
ELEC バンク L − SIDE 基板組
1
97 401-82182 BANK CABLE (1_2-EB1 CN3) ASM
バンクケーブル (1_2− EB 1 CN 3)組
1
98 401-82183 BANK CABLE (3_4-EB1 CN4) ASM
バンクケーブル (3_4− EB 1 CN 4)組
1
99 401-82184 BANK CABLE (5_6-EB1 CN5) ASM
バンクケーブル (5_6− EB 1 CN 5)組
1
100 401-82185 BANK CABLE (7_8-EB1 CN6) ASM
バンクケーブル (7_8− EB 1 CN 6)組
1
101 401-82186 BANK CABLE (9_10-EB1 CN7) ASM
バンクケーブル (9_10− EB 1 CN 7)組
1
102 401-82187 BANK CABLE (11_12-EB1 CN8) ASM
バンクケーブル (11_12− EB 1 CN 8)組
1
103 401-82188 BANK CABLE (13_14-EB1 CN9) ASM
バンクケーブル (13_14− EB 1 CN 9)組
1
104 401-82189 BANK CABLE (15_16-EB1 CN10) ASM
バンクケーブル (15_16− EB 1 CN 10)組
1
105 401-82190 BANK CABLE (17_18-EB1 CN11) ASM
バンクケーブル (17_18− EB 1 CN 11)組
1
106 401-82191 BANK CABLE (19_20-EB1 CN12) ASM
バンクケーブル (19_20− EB 1 CN 12)組
1
107 401-82192 BANK CABLE (21_22-EB1 CN13) ASM
バンクケーブル (21_22− EB 1 CN 13)組
1
108 401-82193 BANK CABLE (23_24-EB1 CN14) ASM
バンクケーブル (23_24− EB 1 CN 14)組
1
109 401-82194 BANK CABLE (25_26-EB1 CN15) ASM
バンクケーブル (25_26− EB 1 CN 15)組
1
110 401-82195 BANK CABLE (27_28-EB1 CN16) ASM
バンクケーブル (27_28− EB 1 CN 16)組
1
111 401-82196 BANK CABLE (29_30-EB1 CN17) ASM
バンクケーブル (29_30− EB 1 CN 17)組
1
112 HE-0005700-00 INDICATOR LAMP
ランプ
1
113 401-69048 MPC-CAN
MPC − CAN
1
114 401-87771 MPC CABLE ASM(RS-1)
MPC ケーブル組(RS −1)
1

- 87 -
44. SYSTEM DIAGRAM (3)
SYSTEM DIAGRAM(3)
34
31
32
20
1
2
2-1D
CN1342
OPTION (MINI SIGNAL TOWER) (R)
MTS IF
MTS IF-1
MTS IF-2 MTS IF
MTS I/ F
RL6
RL5
3-3A
2-3A
CN0010
POWER SUPPLY UNIT B
CN10
CN1215
CN15
4-2A
CN1023
CN23
CONVEYOR PCB (R)
RL4
CN13 34
1-1A
CN7
CN1407
CN14 44 CN1443
FEEDER FLOAT SENSOR REC3
FEEDER FLOAT SENSOR REC2
FEEDER FLOAT SENSOR EMI1
FEEDER FLOAT SENSOR EMI3
FEEDER FLOAT SENSOR EMI2
FEEDER FLOAT SENSOR REC1
OP CN7
CN1419C
CVLOCK
COVER LOCK S.V.(R)
CN1251
4-1C
3-1D
4-1A
2-1A
OPTI ON(REAR MONITOR)
CN1440
CN0308
CN8
CN1405
CN5
CN6
CN1206
CN4
CN14 48
CN1447
CN14 46
CN14 45
CN1404
EMG SW(R)
CN1401
CN1
E BANK RELAY PCB(R)
CN14 41
FG
CN1442
CN0012
CN15
CN1415
CN19
CN1419
CN9
CN1409
CN17
CN1417
CN12
CN B5
POWER SUPPLY UNIT B
CN5
CN6
CN14 35
CN1406
AIR PRESSURE
SENSOR(-)
CN8
CN134 9CN1408
CN12
CN13 33
CN13 31
CN13 29
CN1412
CN11
CN13 28
CN13 27
CN13 25
CN1411
CN4
CN1252
COVER OPEN SW(R)
CN1250
CN1 249
CN1 248
CN1 247CN1204
Y POS LMT1 SENSOR(R)
SAFETY PCB
IO CONTROL PCB
EB1 CN1
60
24
91
59
56 57 58
55
53
54
BANK ID PCB ASM
52
63
64
65
66
EB2 CN8
CN7
EB2 CN7
CN8
CN44
CN43
CN42
CN41
67
68
69
70
73
72
71
62
61
74
90
89
88
87
86
85
84
83
82
81
80
79
78
77
76
75
ELEC BANK R-SIDE PCB A SM
CN1756
CN1
CN16
CN38
CN39
CN 40
CN33
CN34
CN35
CN36
CN37
CN48
CN49
CN 50
CN51
CN52
CN45
CN46
CN47
CN06
CN07
CN08
CN09
CN10
CN01
CN02
CN03
CN04
CN05
CN16
CN17
CN18
CN19
CN20
CN11
CN12
CN13
CN14
CN15
ELEC BANK L-SIDE P CB ASM
CN3
EBANKTROLLEYUNIT
EB1 CN3
EB1 CN5
FLUXER
CN21
CN22
CN28
CN29
CN30
CN31
CN32
CN23
CN24
CN25
CN26
CN27
CN4
EB1 CN4
CN5
CN6
EB1 CN6
EB1 CN8
CN7
EB1 CN7
CN8
CN9
EB1 CN9
EB1 CN 11
CN10
EB1 CN10
CN11
CN12
EB1 CN 12
EB1 CN 14
CN13
EB1 CN 13
CN14
CN15
EB1 CN 15
EB1 CN 17
CN16
EB1 CN 16
CN17
CN18
EB1 CN18
ID
CN53
CN54
CN55
CN56
CN3
EB2 CN3
EB2 CN5
CN4
EB2 CN 4
CN5
CN6
EB2 CN6
CN9
EB2 CN9
EB2 CN 11
CN10
EB2 CN10
CN11
CN12
EB2 CN12
EB2 CN14
CN13
EB2 CN13
CN14
CN18 CN1
EB2 CN18
CN2
CN1
CN17
EXT-POW
CLOSE
OPEN
SV
CN2
CUTTER OPEN
SENSOR
CUTTER CLOSE
SENSOR
CUTTER S.V
TB1
TB2
TB3
TB4
TB1
TB2
TB3
TB4
FEEDER COOLING
AIR BLOW SV
CN0607-1
EB2 CN2
EB2 CN16
CN1
CN2
EB2 CN17
AIR BLOW SV
(CN0607-1)
22
21
27
16
25
26
23
28 30
35
3333323332
36
37 41
START SW(R)
STOP SW(R)
38 40 42 44
45
46
49
CONSOLE S W( R)
96
50
51
3
4
5
6 7 8
92
10
11
12
13 16
17
18 1914 15
IFS-NX OPTION
IFS-NX OPTION
CN4
RFID CH 4
5-3A
3-3A
CN3
MPC-CAN(R)
RFID CH
3
MPC2R
CN1&CN2
MPC-CAN(R)
3-1D
MPC1R
IS
1-1A
95
93
9
94
93

- 88 -
REF.NO NOTE PART NO D E S C R I P T I O N
品 名
Qty
1 401-28871 IO CONTROL PCB ASM
IO コントロール基板組
1
2 401-29323 IO-R BKR SERIAL CABLE ASM
IO − R BKR シリアルケーブル組
1
3 401-28872 SAFETY PCB ASM
セーフティー基板組
1
4 401-82246 R BKR-SF CABLE ASM
R BKR − SF ケーブル組
1
5 401-82245 SF-YR TOP SENSOR RELAY CABLE ASM
SF − YR トップセンサ中継ケーブル組
1
6 401-65028 XY LMT SENSOR ASM
XY LMT センサ組
1
7 400-02254 COVER OPEN SW CABLE ASM
カバーオープンスイッチケーブル組
1
8 401-46405 COVER LOCK SV ASM
カバーロック SV 組
1
9 401-29010 MINI SIGNAL TOWER CABLE ASM(OP)
ミニシグナルタワーケーブル組
1
10 401-82268 MTS I/F CABLE ASM
MTS I / F ケーブル組
1
11 401-84212 MTS I/F CABLE2 ASM
MTS I / F ケーブル2組
1
12 401-29336 MTS I/F BR CABLE ASM
MTS I / F ブラケットケーブル組
1
13 401-28875 CONVEYOR PCB ASM
搬送基板組
1
14 EZ-1755690-11 RELAY POWER (RJ1S-CLD-D24)
リレーパワー (RJ1S−CLD−D24)
1
15 EZ-1755691-11 SOCKET RELAY (SJ1S-05B)
ソケットリレー(SJ1S−05B)
1
16 401-83536 POWER SUPPLY UNIT B ASM
電源ユニット B 組
1
17 401-84213 MTS I/F CABLE3 ASM
MTS I / F ケーブル3組
1
18 EZ-1755690-11 RELAY POWER (RJ1S-CLD-D24)
リレーパワー (RJ1S−CLD−D24)
1
19 EZ-1755691-11 SOCKET RELAY (SJ1S-05B)
ソケットリレー(SJ1S−05B)
1
20 401-28876 E BANK RELAY PCB ASM
E バンクリレー基板組
1
21 401-29247 F EBKR FG CABLE ASM
F EBKR FG ケーブル組
1
22 401-82296 EBKR-OUT LOADER SERIAL CABLE ASM2
EBKR − OUT ローダシリアルケーブル組2
1
23 401-82248 R BKR EU TOP PWR CABLE ASM
R BKR EU トップ電源ケーブル組
1
24 401-83349 NZL-UP SV CABLE ASM
NZL − UP SV ケーブル組
1
25 401-82226 CN B4/B5-CN1341/1441 CABLE ASM
CN B 4/ B 5− CN 1341/1441ケーブル組
1
26 401-84380 CN1307/1407 - CN1344/1444 CABLE ASM
CN 1307/1407 − CN 1344/1444ケーブル組
1
27 401-84107 CN1443/1444 - RL4_6/10 CABLE ASM
CN 1443/1444 − RL 4_6/10ケーブル組
1
28 HB-0018100-00 RELAY
リレー
1
29 HB-0004800-10 RELAY
リレ− ソケット
1
30 HB-0002100-10 RELAY HOLOER PYC-A1
リレ−保持金具
1
31 401-85779 BKR-FD FLOAT E CABLE ASM
BKR − FD フロート E ケーブル組
1
32 401-81501 SEPARATE SENSOR RECEIVER ASM
セパレートセンサ_受光組
1
33 401-81502 SEPARATE SENSOR EMISSION ASM
セパレートセンサ_投光組
1
34 401-82265 BKR-FD FLOATLEFT E CABLE ASM
BKR − FD フロートレフト E ケーブル組
1
35 401-82818 BKR-BANK AIR SW RELAY CABLE ASM
BKR − BANK エアスイッチ中継ケーブル組
1
36 401-29082 R BKR-OPSW RELAY CABLE ASM
R BKR − OPSW リレーケーブル組
1
37 401-29021 START SW CABLE ASM
スタートスイッチケーブル組
1
38 HA-0055200-40 SWITCH
スイッチ
1
39 HA-0055200-30 SWITCH
スイッチ
1
40 HA-0055200-1B SWITCH
スイッチ
1
41 401-29022 STOP SW CABLE ASM
ストップスイッチケーブル組
1
42 HA-0055200-40 SWITCH
スイッチ
1
43 HA-0055200-30 SWITCH
スイッチ
1
44 HA-0055200-10 SWITCH
スイッチ
1
45 401-29023 CONSOLE SW CABLE ASM
コンソールスイッチケーブル組
1
46 HA-0055200-40 SWITCH
スイッチ
1
47 HA-0055200-30 SWITCH
スイッチ
1
48 HA-0055200-1C SWITCH
スイッチ
1
49 HA-0053400-70 SWITCH
スイッチ
1
50 401-29151 R BKR-AIR(N) RELAY CABLE ASM
R BKR − AIR(N)中継ケーブル組
1
51 401-29080 AIR(N) SENSOR CABLE ASM
エア(N) センサケーブル組
1
52 401-82228 E BANK SERIAL CABLE ASM
E バンクシリアルケーブル組
1
53 401-69473 BANK ID PCB (RF) ASM
バンク ID 基板(RF)組
1
54 401-82213 BANK CABLE (IFS-NX) ASM
バンクケーブル (IFS − NX)組
1
55 401-82211 BANK CABLE (EXT-POW) ASM
バンクケーブル (EXT − POW)組
1
56 400-84835 CUT OPEN SENS ASM
カッターオープンセンサ組
1
57 400-84839 CUT CLOSE SENS ASM
カッタークローズセンサ組
1
58 400-84836 CUT SV CABLE ASM
カッター SV ケーブル組
1
59 401-82212 E BANK PCB-E CUTTER IF CABLE ASM
E バンク PCB − E カッター IF ケーブル組
1
60 401-83784 ELEC BANK R-SIDE PCB ASM
ELEC バンク R − SIDE 基板組
1
61 401-82198 BANK CABLE (33_34-EB2 CN3) ASM
バンクケーブル (33_34− EB 2 CN 3)組
1
62 401-82199 BANK CABLE (35_36-EB2 CN4) ASM
バンクケーブル (35_36− EB 2 CN 4)組
1
63 401-82200 BANK CABLE (37_38-EB2 CN5) ASM
バンクケーブル (37_38− EB 2 CN 5)組
1
64 401-82201 BANK CABLE (39_40-EB2 CN6) ASM
バンクケーブル (39_40− EB 2 CN 6)組
1
65 401-82202 BANK CABLE (41_42-EB2 CN7) ASM
バンクケーブル (41_42− EB 2 CN 7)組
1
66 401-82203 BANK CABLE (43_44-EB2 CN8) ASM
バンクケーブル (43_44− EB 2 CN 8)組
1
67 401-82204 BANK CABLE (45_46-EB2 CN9) ASM
バンクケーブル (45_46− EB 2 CN 9)組
1
68 401-82205 BANK CABLE (47_48-EB2 CN10) ASM
バンクケーブル (47_48− EB 2 CN 10)組
1
69 401-82206 BANK CABLE (49_50-EB2 CN11) ASM
バンクケーブル (49_50− EB 2 CN 11)組
1
70 401-82207 BANK CABLE (51_52-EB2 CN12) ASM
バンクケーブル (51_52− EB 2 CN 12)組
1
71 401-82208 BANK CABLE (53_54-EB2 CN13) ASM
バンクケーブル (53_54− EB 2 CN 13)組
1
72 401-82209 BANK CABLE (55_56-EB2 CN14) ASM
バンクケーブル (55_56− EB 2 CN 14)組
1
73 401-82210 CAN JAMPER CABLE ASM
CAN ジャンパーケーブル組
1
74 401-83783 ELEC BANK L-SIDE PCB ASM
ELEC バンク L − SIDE 基板組
1
75 401-82182 BANK CABLE (1_2-EB1 CN3) ASM
バンクケーブル (1_2− EB 1 CN 3)組
1
76 401-82183 BANK CABLE (3_4-EB1 CN4) ASM
バンクケーブル (3_4− EB 1 CN 4)組
1
77 401-82184 BANK CABLE (5_6-EB1 CN5) ASM
バンクケーブル (5_6− EB 1 CN 5)組
1
78 401-82185 BANK CABLE (7_8-EB1 CN6) ASM
バンクケーブル (7_8− EB 1 CN 6)組
1
79 401-82186 BANK CABLE (9_10-EB1 CN7) ASM
バンクケーブル (9_10− EB 1 CN 7)組
1
80 401-82187 BANK CABLE (11_12-EB1 CN8) ASM
バンクケーブル (11_12− EB 1 CN 8)組
1
81 401-82188 BANK CABLE (13_14-EB1 CN9) ASM
バンクケーブル (13_14− EB 1 CN 9)組
1
82 401-82189 BANK CABLE (15_16-EB1 CN10) ASM
バンクケーブル (15_16− EB 1 CN 10)組
1
83 401-82190 BANK CABLE (17_18-EB1 CN11) ASM
バンクケーブル (17_18− EB 1 CN 11)組
1
84 401-82191 BANK CABLE (19_20-EB1 CN12) ASM
バンクケーブル (19_20− EB 1 CN 12)組
1
85 401-82192 BANK CABLE (21_22-EB1 CN13) ASM
バンクケーブル (21_22− EB 1 CN 13)組
1
86 401-82193 BANK CABLE (23_24-EB1 CN14) ASM
バンクケーブル (23_24− EB 1 CN 14)組
1
87 401-82194 BANK CABLE (25_26-EB1 CN15) ASM
バンクケーブル (25_26− EB 1 CN 15)組
1
88 401-82195 BANK CABLE (27_28-EB1 CN16) ASM
バンクケーブル (27_28− EB 1 CN 16)組
1
89 401-82196 BANK CABLE (29_30-EB1 CN17) ASM
バンクケーブル (29_30− EB 1 CN 17)組
1
90 401-82197 BANK CABLE (31_32-EB1 CN18) ASM
バンクケーブル (31_32− EB 1 CN 18)組
1
91 401-86335 FEEDER AIR BLOW CABLE ASM
フィーダエアブローケーブル組
1
92 HE-0005700-00 INDICATOR LAMP
ランプ
1
93 401-69048 MPC-CAN
MPC − CAN
1
94 401-29126 HUB-MTS SERIAL WIRE ASM(IS)
HUB − MTS シリアルワイヤー組
1
95 401-87771 MPC CABLE ASM(RS-1)
MPC ケーブル組(RS −1)
1
96 401-29025 EMG SW CABLE ASM
EMG スイッチケーブル組
1