RS-1-Rev00PDFA.pdf - 第96页
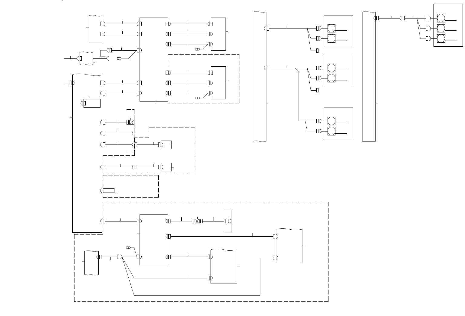
- 91 - 46. SYSTEM DI AGRAM (5) SYST EM DIA GRAM(5 ) ATX -P4 FG FG I N-DC12 V 5 -3B 5- 4A 4- 1D 4-4 B 1- 2B E FAN FAN CON TROL UNIT TOP C OVER C TRL FAN2 C TRL FAN1 FA N FAN 3 FA N FA N TO P CO VER FAN 2 FAN 1 C N006 2 CN…

- 90 -
REF.NO NOTE PART NO D E S C R I P T I O N
品 名
Qty
1 401-28871 IO CONTROL PCB ASM
IO コントロール基板組
1
2 401-82259 IO-R CNV SERIAL CABLE ASM
IO − R CNV シリアルケーブル組
1
3 401-29046 SIDE SENSOR CABLE ASM
サイドセンサケーブル組
1
4 401-29042 AWC/BU ORG SENSOR CABLE ASM
AWC / BU 原点センサワイヤー組
1
5 401-29080 AIR(N) SENSOR CABLE ASM
エア(N) センサケーブル組
1
6 401-82336 SIDE(R)/BU-ORG CABLE ASM
SIDE(R)/ BU − ORG ケーブル組
1
7 401-29256 CONVEYOR(F)-CAL VAC(S/R) CABLE ASM
搬送(F)− CAL VAC(S / R)ケーブル組
1
8 401-29051 BU CHANGE L SV CABLE ASM
BU チェンジ L SV ケーブル組
1
9 401-29052 BU CHANGE R SV CABLE ASM
BU チェンジ R SV ケーブル組
1
10 401-33294 IP-X11 SET GEN ASM
IP − X 11 汎用機 セット組図
1
11 400-47908 SBL2 CABLE ASM
センサブロック L 2束線組
1
12 401-82337 CNV RELAY CABLE ASM
CNV リレーケーブル組
1
13 401-56968 STOPPER SENSOR ASM
ストッパセンサ組
1
14 401-61237 BU PIN RECEIVE SENS ASM
BU ピン受光センサ組
1
15 401-61236 BU PIN EMISSION SENS ASM
BU ピン投光センサ組
1
16 401-82338 SIDE SENSOR(L) CABLE ASM
サイドセンサ(L)ケーブル組
1
17 401-82339 BU PIN DETECT SENSOR CABLE ASM
BU ピン検出センサケーブル組
1
18 401-29056 CNV AUTO SET1 WIRE ASM
CNV オートセット1 ワイヤー組
1
19 401-29059 CNV AUTO SET2 WIRE ASM
CNV オートセット2 ワイヤー組
1
20 401-29060 CNV AUTO SET3 WIRE ASM
CNV オートセット3 ワイヤー組
1
21 401-82350 FIBER SENSOR
ファイバセンサ
1
22 HD-0010700-30 SENSOR
センサ
1
23 401-82334 CNV AUTO SET CABLE ASM
CNV オートセットケーブル組
1
24 401-82335 SHORT CONNTCTOR ASM
ショートコネクタ組
1
25 401-29061 STOP SENSOR CABLE ASM
ストップセンサケーブル組
1
26 401-29048 BU CHANGE CABLE ASM
BU チェンジケーブル組
1
27 401-82341 BU UNIT SENSOR RELAY CABLE ASM
BU ユニットセンサリレーケーブル組
1
28 401-82333 IO-L CNV SERIAL CABLE ASM
IO − L CNV シリアルケーブル組
1
29 401-82346 STOP SENS CABLE ASM
STOP センサケーブル組
1
30 401-83536 POWER SUPPLY UNIT B ASM
電源ユニット B 組
1
31 401-82328 CNV PWR CABLE ASM
CNV 電源ケーブル組
1
32 401-82329 CNV PWR RLY CABLE ASM
CNV 電源リレーケーブル組
1
33 401-33013 LIGHT CONTROL F POWER ASM
ライトコントロール F 電源ケーブル組
1
34 401-28875 CONVEYOR PCB ASM
搬送基板組
1
35 401-82343 LTCTL SERIAL CABLE ASM
LTCTL シリアルケーブル組
1
36 401-82344 MOTOR DRIVER CABLE ASM
モータドライバケーブル組
1
37 401-54209 2PHASE DRIVER PCB ASM
2相ドライバ基板組
1
38 401-82330 MOTOR CABLE ASM
モータケーブル組
1
39 401-58136 2PHASE STEPPING MOTOR
2相ステッピングモータ
1
40 401-29035 BU AXIS CONTROL CABLE ASM
BU 軸 コントロールケーブル組
1
41 401-29636 BU AXIS SERVO AMP
BU 軸サーボドライバ
1
42 401-82332 BU MOTOR POWER CABLE ASM
BU モータ電源ケーブル組
1
43 401-29637 BU AXIS SERVO MOTOR
BU 軸サーボモータ
1
44 401-82327 BU MOTOR ENCODER CABLE ASM
BU モータエンコーダケーブル組
1
45 401-29036 BU AXIS POWER CABLE ASM
BU 軸 電源ケーブル組
1
46 401-82331 BU AXIS ENCODER CABLE ASM
BU 軸 エンコーダケーブル組
1
47 401-29039 AWC MOTOR(S)CABLE ASM
AWC モータ(S)ケーブル組
1
48 HM-0013200-00 STEPPING MOTOR
モータドライバ
1
49 401-29040 AWC MOTOR ASM
AWC モータ組
1
50 401-29041 AWC ENC/ORG RELAY(S)CABLE ASM
AWC ENC / ORG リレー(S)ケーブ
ル組
1
51 E9433-729-0A0 BU ENC ASM.
BU ENC 組
1
52 401-29002 NEAR SENSOR CABLE ASM
ニアセンサケーブル組
1
53 401-56965 L-STOPPER RELAY CABLE ASM
L ストッパリレーケーブル組
1
54 400-07376 CALBLOCK PCB ASM
CAL ブロック基板組
1
55 401-29260 CAL-VACUUM SV CABLE ASM
CAL − VACUUM SV ケーブル組
1
56 401-56969 STOPPER SV CABLE ASM
ストッパ SV ケーブル組
1
57 401-82340 CNV-ATC(F) CABLE ASM
CNV − ATC(F)ケーブル組
1
58 401-29261 ATC SV CABLE ASM
ATC SV ケーブル組
1
59 401-29062 PHOTOMICRO SENSOR ASM
フォトマイクロセンサ組
1
60 401-82342 CNV-SMEMA L RELAY (F) CABLE ASM
CNV − SMEMA L 中継(F)ケーブル組
1
61 401-29031 SMEMA CABLE ASM
スメマケーブル組
1
62 401-29029 CNV-SMEMA R RELAY (F) CABLE ASM
CNV − SMEMA R 中継(F)ケーブル組
1
63 401-32991 LIGHT CONTROL PCB ASM
ライトコントロール基板組
1
64 401-83434 VCS LIGHT CABLE ASM
VCS ライトケーブル組
1
65 401-82347 VCS SENS CABLE ASM
VCS センサケーブル組
1
66 401-82348 VCS UP-DOWN SENS CABLE ASM
VCS 上下センサケーブル組
1
67 400-02148 VCS SV CABLE ASM
VCS SV ケーブル組
1
68 401-65028 XY LMT SENSOR ASM
XY LMT センサ組
1
69 401-80852 BOTTOM LIGHT PCB ASM
ボトムライト基板組
1
70 401-09805 S_BACK LIGHT CABLE ASM
S _バックライトケーブル組
1
71 401-32986 BACK LIGHT PCB ASM
バックライト基板組
1
72 401-33015 SIDE LIGHT CABLE ASM
サイドライトケーブル組
1
73 401-80854 SIDE LIGHT ASM
サイドライト組
1
74 401-80857 COAXIAL LIGHT PCB ASM
コアキシャルライト基板組
1
75 401-33146 CAMERALINK CABLE SS 3M
カメラリンクケーブル SS 3 M
1
76 401-33149 VCS CAMERA
VCS カメラ
1

- 91 -
46. SYSTEM DIAGRAM (5)
SYSTEM DIAGRAM(5)
ATX-P4
FG
FG
IN-DC12V
5-3B
5-4A
4-1D
4-4B
1-2B
E
FAN
FAN
CONTROL UNIT TOP
COVER
CTRL FAN2
CTRL FAN1
FAN
FAN3
FAN
FAN
TOP
COVER
FAN2
FAN1
CN0062
CN0036
CN36
FAN3
FAN
FAN
R SIDE BOTTOM
COVER
FAN2
FAN1CN0022
CN22
FAN3
FAN
FAN
L SIDE BOTTOM
COVER
DC FAN
FAN2
FAN1
DC FAN
CN0021
CN21
POWER SUPPLY UNIT B
OPTION (REAR MONITOR)
AV2AV2
AV1AV1
FRONT BOTTOM
RIGHT COVER
IS
LAN1
USB
USB CH2
USB CH1
SUPER IMPOSE BOARD
COM2
AV2
ATX-P5
ATX UNIT
12V IN
AV1
CN8
NTSC1
NTSC0
IP-X11 PCB
E
12V OUT
OUT-DC12V RLCD-PWR
POWER
RLCD232C
RS232CRS232 2
RSOUT2
REAR LCD MONITOR
DVI OUT2
DVI OUT2 LCD R
DVI-D
E
12V OU T
OUT-DC12V FLCD-PWR
POWER
FLCD232C
RS232CRS232 1
RSOUT1
FRONT LCD MONITOR
RS-PC1
RS232P C
CN0102
COM1
SSD
DVI OUT1
DVI OUT 1 LCD F
DVI-D
DVI IN
DVI-D
1
2 2
10
1-2D
8
9
CPU BOARD
11
12
13 14
15 1516
17
3
4
5 6 18 19 20
77
21
22
24
23 23 23 23 23 23
DC FAN
DC FAN
DC FAN
DC FAN
POWER SUPPLY UNIT B
21
25
26
DC FAN
23
DC FAN
23
DC FAN
23
ETHER
DC IN F
FRONT BOTTOM
RIGHT COVER
IS
ISM/MES COOPERATION OPTION
IFS-NX(2D BARCODE READER) OPTION
2D PROTEC T MODUL E
USB CH4
USB CH3
X1
IFS-NX OPTION
3-1D
FG
DC IN R
24V D C
RFID PWR
5-3A
4-1D CN0008
CN8
POWER SUPPLY UNIT B
ETHERNET
X2LAN
SWITING HUB
X2LAN1
MPC-CAN(R)
X4
ES-HUB ETHER
X3
ES-HUB
DC INPUT
2-3A
24V DC
ETHERNET
5-3C
CPU DVI IN
28 28
BARCODE READER
BARCODE READER
29 29
27
30
31
32
21
34
3536
33
16
17
17
37
37
MPC-CA N(F)
38

- 92 -
REF.NO NOTE PART NO D E S C R I P T I O N
品 名
Qty
1 401-33294 IP-X11 SET GEN ASM
IP − X 11 汎用機 セット組図
1
2 E9623-721-000 PORTRAIT MONITOR CABLE
画像モニタケーブル
1
3 401-29641 SUPER IMPOSE BOARD
スーパーインポーズボード
1
4 401-29642 DVI CABLE L2.5M
DVI ケーブル2.5 M
1
5 401-29084 SPIMP-F LCD SERIAL CABLE ASM
SPIMP − F LCD シリアルケーブル組
1
6 401-29085 SPIMP-F LCD PWR CABLE ASM
SPIMP − F LCD 電源ケーブル組
1
7 401-58158 15INCH LCD MONITOR
15インチ LCD モニタ
1
8 401-82290 ATX 232C CABLE ASM 2
ATX 232 C ケーブル組2
1
9 EZ-1468979-11 POWER (ENSP-300P-S20-11S)
電源(ENSP−300P−S20−11S)
1
10 401-82271 ATX-SPIMP PWR CABLE ASM 2
ATX − SPIMP 電源ケーブル組2
1
11 401-23242 CPU BOARD
CPU ボード
1
12 401-29881 ENVIRONMENT SYSTEM DISK ASM (RX6 SSD MES)
環境ディスク組(RX 6 SDD MES)
1
13 401-29644 DVI CABLE 1M
DVI ケーブル1 M
1
14 401-82263 CPU-SP IMP SERIAL CABLE ASM
CPU − SP IMP シリアルケーブル組
1
15 400-44522 USB RELAY CABLE
USB 延長ケーブル
1
16 HW-0018100-80 LAN CABLE
LAN ケーブル
1
17 HK-0651200-80 MODULAR KAPLA
モジュラーカプラ
1
18 401-29643 DVI CABLE L4.0M
DVI ケーブル4.0 M
1
19 401-29087 SPIMP-R LCD SERIAL CABLE ASM
SPIMP − R LCD シリアルケーブル組
1
20 401-29088 SPIMP-R LCD PWR CABLE ASM
SPIMP − R LCD 電源ケーブル組
1
21 401-83536 POWER SUPPLY UNIT B ASM
電源ユニット B 組
1
22 401-82261 BASE L FAN CABLE ASM
ベース L ファンケーブル組
1
23 401-29141 DC FAN ASM
DC ファン組
1
24 401-82262 BASE R FAN CABLE ASM
ベース R ファンケーブル組
1
25 401-83262 TOP COVER FAN RELAY CABLE ASM
トップカバーファン中継ケーブル組
1
26 401-83261 TOP COVER FAN CABLE ASM
トップカバーファンケーブル組
1
27 401-73481 USB REPEATER CABLE
USB リピーターケーブル
1
28 401-73482 USB BARCORD READER CABLE(4M)
USB バーコードリーダーケーブル組(4 M)
1
29 EZ-1458644-11 READER BAR CODE
バ−コ−ド リ−ダ (GD 4430− BK)
1
30 401-29932 2D PROTECT MODULE(USB)
2 D プロテクトモジュール(USB)
1
31 400-79652 RFID LAN CABLE ASM
RFID LAN ケーブル組
1
32 400-73033 SWITCHING HUB
スイッチングハブ
1
33 400-73780 FX1R RFID LAN CABLE (1.65M) ASM
FX 1 R RFID LAN ケーブル(1.65 M)組
1
34 401-87772 EU-HUB/MPC PWR RELAY CABLE ASM
EU − HUB / MPC 電源中継ケーブル組
1
35 401-87773 HUB/MPC POWER CABLE ASM
HUB / MPC 電源ケーブル組
1
36 401-68954 MPC LAN CABLE 2 ASM
MPC LAN ケーブル 2 組
1
37 401-69048 MPC-CAN
MPC − CAN
1
38 400-73738 RFID LAN CABLE (4.5M) ASM
RFID LAN ケーブル(4.5 M)組
1