FX-1R FX-2_不间断使用说明.pdf - 第23页
(2) 作业流程 从新装到机器上的供料器台架是与 现在生产中的生产程序相同的吗? 不 是 不 是 已从不调换一侧的供料器台 架吸附元件了吗? 不 请按下要调换一侧的供料器台架开关 要调换的供料器台架开关内的 灯熄灭了吗? 不 请等到从不调换一侧的供料器台架吸 附元件 贴片作业已经进行过一次以上吗? 请从机器上拆下供料器台架 调换送料器后,或者把要换上的供料器台架 装到机器上 请按供料器台架开关 供料器台架开关内灯点亮了吗? 估计是供料器…

5.操作员的操作
·操作是在机器运转当中进行的,所以要十分小心。
特别是在废弃元件时,头会横跨电路板移动,故请当心。
请注意,更换吸嘴时,无效的供料器侧的 ATC 有可能移动到贴装头。(从无效的供料器侧的 ATC 更换
吸嘴时,贴装头的速度为从 ATC 前面打开护罩时的速度。)
注意 :
5-1. 生产中想调换供料器台架时的操作
(1) 操作方法
① 先请确认要调换一侧的供料器台架已处于无效状态。
如处于有效状态,请按下该侧(前/后)的供料器台架开关,将灯熄灭(使供料器台架无效)。
② 请确认已从反向一侧的供料器台架吸附元件。
请确认,元件吸附和贴片已经至少各进行了一次。
③ 请从机器上拆下供料器台架。
④ 请把要换上的供料器台架装到机器上。
⑤ 如果装到机器上的供料器台架与电路板生产中的生产程序是相同的,则请按下开关使供料器台
架有效。
15

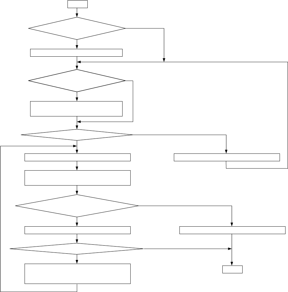
(2) 作业流程
从新装到机器上的供料器台架是与
现在生产中的生产程序相同的吗?
不
是
不
是
已从不调换一侧的供料器台
架吸附元件了吗?
不
请按下要调换一侧的供料器台架开关
要调换的供料器台架开关内的
灯熄灭了吗?
不
请等到从不调换一侧的供料器台架吸
附元件
贴片作业已经进行过一次以上吗?
请从机器上拆下供料器台架
调换送料器后,或者把要换上的供料器台架
装到机器上
请按供料器台架开关
供料器台架开关内灯点亮了吗?
估计是供料器台架未正常安装在机器上,故
请先把供料器台架拆下,再从新装到机器上
试试看
请等到进行贴片作业
是
是
是
不
程序更替时请按供料器台架开关使之有效
结束
开始
16
5.2. 生产中要进行主供料器台架的程序更替时
(1) 操作方法
① 请确认主侧供料器台架开关内的灯已熄灭。
如处于亮灯状态,请按开关将灯熄灭(使主供料器台架无效的操作)。
② 请确认已从副供料器台架进行元件吸附作业。
因为即使主供料器台架开关内的灯已熄灭,也并不是立即切换元件吸附作业。
③ 请从机器上拆下主供料器台架
④ 进行供料器的程序更替后,请把供料器台架装到机器的主侧上。
⑤ 到达程序更替的定时(生产程序的切换时刻)后,请按主侧的供料器台架开关,使主供料器台
架有效。如交替生产模式已设定为“使用”,请在切换生产程序之前按主侧的供料器台架开关,
使主供料器台架有效。倘若生产程序切换后再使主供料器台架有效,会从副供料器台架吸附元
件,成为误贴的原因。
⑥ 用起动开关从主供料器台架进行元件吸附。
交替生产模式已设定为“不使用”的场合,即使副供料器台架有效,由于是主侧优先,所
以只要主侧供料器台架不变为无效,就不会进行从副供料器台架吸附元件的作业。
⑦ 在主供料器台架变为无效(元件断档)之前,请按副侧的供料器台架开关,使副供料器台架无
效。
主侧和副侧的供料器台架如安装了不同的生产程序,可能造成误贴。
⑧ 把副供料器台架也作程序更替,装到机器上后,请按副侧的供料器台架开关,使副供料器台架
有效。
17