N7205A106B.pdf - 第47页
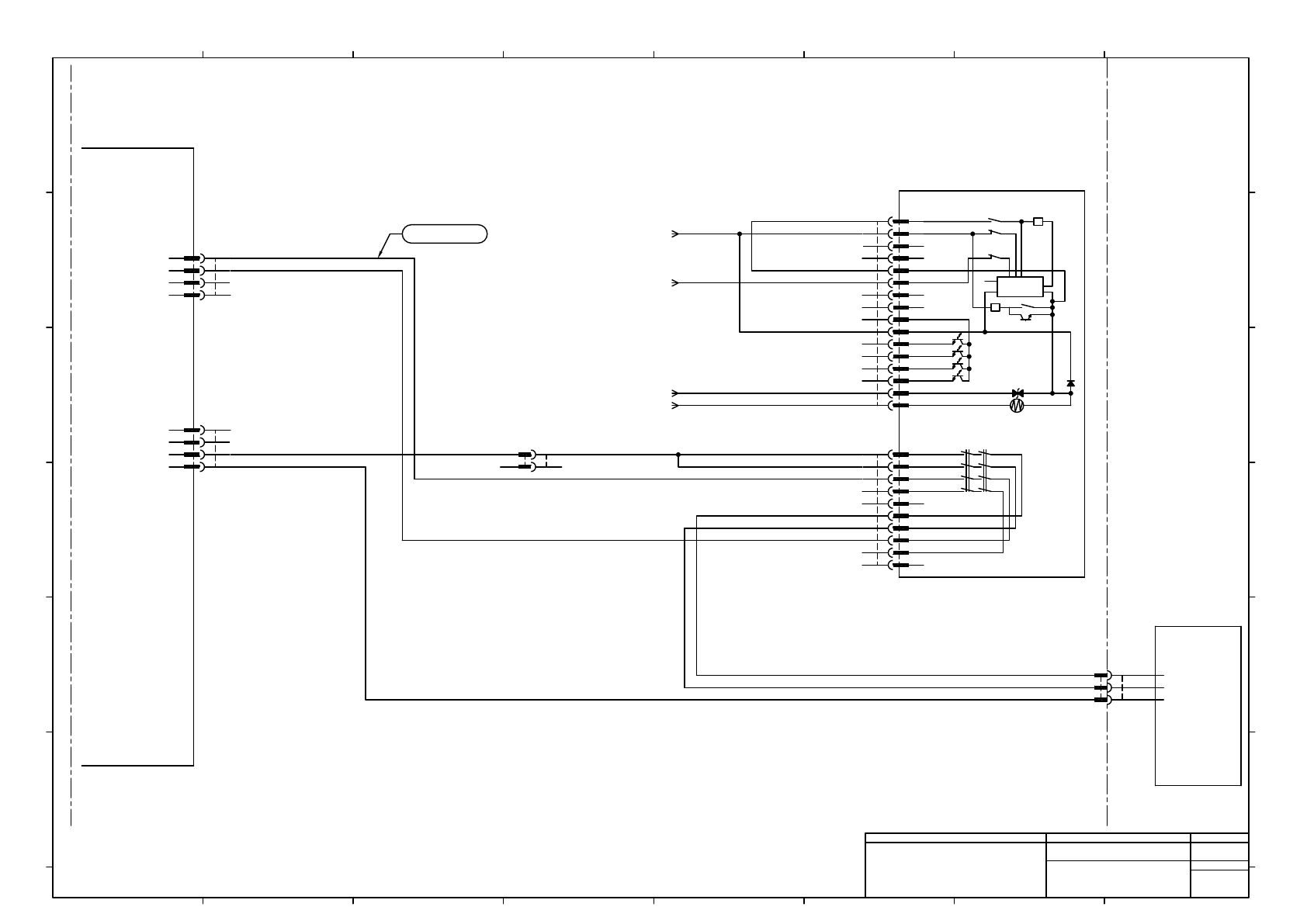
CNEXL-M 1 2 3 4 5 6 7 8 9 10 11 12 13 14 15 16 17 18 19 20 21 22 23 24 25 26 27 28 29 30 -K331 PNF0B4 V24(M) GND(M) V24(C) GND(C) M-REV21 OT422 M-SPD21 EMG11 D+Main D-Main V24(M) GND(M) V24(C) GND(C) +24V GND IN435 OT407…

ILK Board #2
-K331
PNF0B4
-K132
G9SC-400-CNP4E
OMRON
CN1
CN2
CNMC3
CNMC5
1
2
3
4
IN401
24GND
OT321(24VOUT)
24GND
1
2
3
4
NC
24GND
OT323(24VOUT)
24GND
1
2
3
4
5
6
7
8
9
10
1
2
3
4
5
6
7
8
9
10
11
12
13
14
15
16
1
2
3
OMRON
CN1K132
XG5N-161-U
4
5
6
7
8
9
10
11
12
13
14
15
16
1
2
3
JST
CN2K132
XHP-10
4
5
6
7
8
9
10
1
2
3
JST
CNMC3K331
PAP-04V-S
4
1
2
3
JST
CNMC5K331
PAP-04V-S
4
13
23
33
43
NC
14
24
34
44
NC
T22
T12T31
NC
NC
T21
T32(RESET)
NC
NC
COM
T11
A2
A1
K2K1
K2
K2
Control
Circuit
K2
K1
K1
SA
TH
a
a
K1
UL#22 80/300-0.3mm2 BU
UL#22 80/300-0.3mm2 BU
UL#22 80/300-0.3mm2 BU
UL#22 80/300-0.3mm2 BU
UL#22 80/300-0.3mm2 BU
UL#22 80/300-0.3mm2 BU
UL#22 80/300-0.3mm2 BU
UL#22 80/300-0.3mm2 BU
UL#22 80/300-0.3mm2 BU
UL#22 80/300-0.3mm2 BU
UL#22 80/300-0.3mm2 BU
1EXTOT1P-4 P004-6F
EXTOT1K331-14 P004-2C
1T122P-1 P004-6E
SF24VP-2 P004-6E
MOLEX
1CNMC5P
5559-02P-210
2
1
MOLEX
1CNMC5R
5557-02R-210
2
1
UL#22 80/300-0.3mm2 BU
N610159579AC
AMP
1CN2K132P
177907-1
3
2
1
UL#22 80/300-0.3mm2 BU
UL#22 80/300-0.3mm2
BU
3
2
1
Power Unit 1
1CN2K132R
Safty Relay
(Rear)
1
Panasonic Factory Solutions Co.,Ltd. パナソニック ファクトリーソリューションズ株式会社
Name
Drawing No.
Loc. No.
F4K1020-05A
1
2 3 4 5 6 7 8
A
B
C
D
E
F
1 2 3 4 5 6 7 8
A
B
C
D
E
F
Page. No.
Power Unit 2 Wiring:NPM-D3
(Rear Safety Relay)
N610161321+005AB
P005

CNEXL-M
1
2
3
4
5
6
7
8
9
10
11
12
13
14
15
16
17
18
19
20
21
22
23
24
25
26
27
28
29
30
-K331
PNF0B4
V24(M)
GND(M)
V24(C)
GND(C)
M-REV21
OT422
M-SPD21
EMG11
D+Main
D-Main
V24(M)
GND(M)
V24(C)
GND(C)
+24V
GND
IN435
OT407
V24(M)
GND(M)
S-REV21
OT423
S-SPD21
EMG20
D+SUB
D-SUB
V24(M)
GND(M)
IN437
IN342
ILK Board #2
1
2
3
4
5
6
7
8
9
10
11
12
13
14
15
16
17
18
19
20
21
22
23
24
25
26
27
28
29
30
31
32
33
34
35
P24(M)
GND(M)
P24(C)
GND(C)
M-REV31
OT420
M-SPD31
EMG10
D+Main
D-Main
P24(M)
GND(M)
P24(C)
GND(C)
+24V
GND
IN414
OT406
V24(M)
GND(M)
S-REV31
OT421
S-SPD31
EMG20
D+SUB
D-SUB
V24(M)
GND(M)
IN416
OT413
OT440
OT441
OT442
OT443
IN343
CNEXR-M
UL#22 80/300-0.3mm2
BU
UL#22 80/300-0.3mm2
BU
N610135449AA
N610135450AA
JST
CNEXL-MK331
PUDP-30V-S
1
2
3
4
5
6
7
8
9
10
11
12
13
14
15
16
17
18
19
20
21
22
23
24
25
26
27
28
29
30
35
34
33
32
31
30
29
28
27
26
25
24
23
22
21
20
19
18
17
16
15
14
13
12
11
10
9
8
7
6
5
4
JST
CNEXR-MK331
PUDP-36V-S
3
2
1
Panasonic Factory Solutions Co.,Ltd. パナソニック ファクトリーソリューションズ株式会社
Name
Drawing No.
Loc. No.
F4K1020-05A
1
2 3 4 5 6 7 8
A
B
C
D
E
F
1 2 3 4 5 6 7 8
A
B
C
D
E
F
Page. No.
Power Unit 2 Wiring:NPM-D3
(ILK #2 CNEXL,CNEXR)
N610161321+006AA
P006