N7205A106B.pdf - 第75页
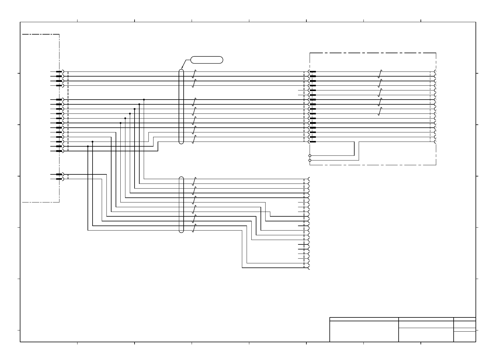
For Tray Unit (-A51) (Rear) For Cart Unit (-A32) (Rear) FG FG N610074645**:Feeder Cart Changing Unit(H):NPM JAE CART.RP DM1P016SA1 2 1 10 9 7 15 11 12 3 4 16 13 5 6 14 8 JAE CART.R DM1R016PA1 8 14 6 5 13 16 4 3 12 11 15 …

CART1
For
Cart Unit (-A31)
(Front)
N610159593AB
TXD+
TXD-
RXD+
1
2
3
RXD-
GND
IN110
4
5
6
IN044
7
8
9
10
11
12
13
14
CHECK1a
CHECK1b
FG
JAE
CART.F
DM1R016PA1
8
14
6
5
13
16
4
3
12
11
15
7
9
10
1
2
-A02
Power Unit 1
P24
G24
P24
G24
2464-1061/ⅡA(PF) LF 7P×24AWG
GY/WH
GY
BU/WH
BU
BN/WH
BN
YE/WH
YE
GN/YE
GN
BK/WH
BK
RD/WH
RD
RX1+
RX1-
TX1+
TX1-
GND
G24
DT-
FG
P24
G24
P24
G24
Note1) Connector Pin arrangement is not sequential.
Note1)
1
MOLEX
CART1A02
5557-16R-210
1
2
3
4
5
6
7
8
9
10
11
12
13
14
15
16
5557-14R-210
1
15
16
Panasonic Factory Solutions Co.,Ltd. パナソニック ファクトリーソリューションズ株式会社
Name
Drawing No.
Loc. No.
F4K1020-05A
1
2 3 4 5 6 7 8
A
B
C
D
E
F
1 2 3 4 5 6 7 8
A
B
C
D
E
F
Page. No.
Main Body Wiring : NPM-D3
(Cart I/F Front)
N610159580+025AB
P025

For
Tray Unit
(-A51)
(Rear)
For
Cart Unit
(-A32)
(Rear)
FG
FG
N610074645**:Feeder Cart Changing Unit(H):NPM
JAE
CART.RP
DM1P016SA1
2
1
10
9
7
15
11
12
3
4
16
13
5
6
14
8
JAE
CART.R
DM1R016PA1
8
14
6
5
13
16
4
3
12
11
15
7
9
10
1
2
MOLEX
TRAY.SR
51238-2011
D5
D4
D3
C5
C4
B5
B3
B2
A3
A2
B1
A4
B4
A5
A1
C3
D2
D1
C2
C1
JAE
CART.RR
DM1R016PA1
8
14
6
5
13
16
4
3
12
11
15
7
9
10
1
2
UL#24 80/300-0.2mm2
BU
UL#20 80/300-0.5mm2
BU
UL#20 80/300-0.5mm2
BU
UL#20 80/300-0.5mm2
BU
UL#20 80/300-0.5mm2
BU
UL#20 80/300-0.5mm2
BU
UL#20 80/300-0.5mm2
BU
UL#24 80/300-0.2mm2
BU
UL#24 80/300-0.2mm2
BU
UL#24 80/300-0.2mm2
BU
UL#24 80/300-0.2mm2
BU
UL#24 80/300-0.2mm2
BU
UL#24 80/300-0.2mm2
BU
UL#24 80/300-0.2mm2
BU
UL#24 80/300-0.2mm2
BU
UL#20 80/300-0.5mm2
BK
UL#20 80/300-0.5mm2
BK
N610159594AB
GY/WH
GY
BU/WH
BU
BN/WH
BN
YE/WH
YE
GN/YE
GN
BK/WH
BK
RD/WH
RD
CART2
TXD+
TXD-
RXD+
1
2
3
RXD-
GND
IN111
4
5
6
IN045
7
8
9
10
11
12
13
14
SVONSW2
24GND
CHECK2a
-A02
Power Unit 1
P24
G24
P24
G24
2464-1061/ⅡA(PF) LF 7P×24AWG
15
16
CHECK2b
FG
MOLEX
CART2A02
5557-16R-210
1
2
3
4
5
6
7
8
9
10
11
12
13
14
15
16
TRAY.EP
1
2
SF24V
Tray SF24V
BN/WH
BN
YE/WH
YE
GN/YE
GN
BK/WH
BK
RD/WH
RD
MOLEX
TRAY.ER
5557-02R-210
2
1
BU/WH
BU
2464-1061/ⅡA(PF) LF 6P×24AWG
RXD+
RXD-
TXD+
TXD-
GND
24G
CNCHK(24G)
SRVIN
+24V
EMGHST
FG
P24
G24
P24
G24
RX1+
RX1-
TX1+
TX1-
GND
G24
DT-
Note1) Connector Pin arrangement is not sequential.
Note1)
Note1) Note1) Note1)
Panasonic Factory Solutions Co.,Ltd. パナソニック ファクトリーソリューションズ株式会社
Name
Drawing No.
Loc. No.
F4K1020-05A
1
2 3 4 5 6 7 8
A
B
C
D
E
F
1 2 3 4 5 6 7 8
A
B
C
D
E
F
Page. No.
Main Body Wiring : NPM-D3
(Cart I/F Rear)
N610159580+026AB
P026
1

-K322
PNF0B3
I/O Board
-B1210
D-M9N
BN
BK
BU
SMC
Front Cart lock
Release Confirmation
Front Dust Box Detection
-B1212
EE-SX914-C2J-R 0.5M
BN
BK
WH
BU
OMRON
Front Cart Setting Check
-S3211
D4N-9122
11 12
13 14
1
2
3
4
OMRON
-R4200
4GA130-M5-A2NS-FL432737-3-ST
CKD
Front Cart Lock
-R4201
4GA130-M5-A2NS-FL432737-3-ST
CKD
Front Cart Lock Release
CNDUSTF
CNTCF
-R4202
4GA130-M5-A2NS-FL432737-3-ST
CKD
Front Tape Cutter
N610159659AB
N610159660AB
N610159661AB
24VOUT
IN212
24GND
1
2
3
OT202
1
2
AMP
B1210R
177899-1
3
2
1
AMP
B1210P
177907-1
3
2
1
CKD
R4200
4G-SOCKET-SET-FL388859
-
+
OMRON
S3211
XS2F-D421-D80-A
4
3
2
1
CKD
R4201
4G-SOCKET-SET-FL388859
-
+
CKD
R4202
4G-SOCKET-SET-FL388859
-
+
AMP
B1212R
177900-1
4
3
2
1
AMP
B1212P
177908-1
4
3
2
1
AMP
CNDUSTFR
177899-1
3
2
1
AMP
CNTCFR
177898-1
2
1
WH
BN
BK
BU
XS2F-D421-D80-A
BK/WH
BK
RD/WH
RD
2464-1061/ⅡA(PF) LF 2P×24AWG
BK/WH
BK
2464-1061/ⅡA(PF) LF 1P×24AWG
BK/WH
BK
RD/WH
RD
2464-1061/ⅡA(PF) LF 2P×24AWG
2464-1061/ⅡA(PF) LF 5P×24AWG
BN/WH
BN
YE/WH
YE
GN/WH
GN
BK/WH
BK
RD/WH
RD
AMP
1B1210P
177911-1
9
8
7
6
5
4
3
2
1
AMP
1B1210R
177903-1
9
8
7
6
5
4
3
2
1
N610112990AB
UL2464VV1007 3CXAWG24 クロ
WH
OG
GY
CNCLF
1
3
2
7
6
8
5
4
9
10
11
12
24VOUT
24GND
IN210
IN211
24VOUT
24GND
OT200
OT201
NC
NC
NC
AMP
CNCLFK322
177905-1
1
3
2
7
6
8
5
4
9
10
11
12
Note1) Connector Pin arrangement is not sequential.
Note1)
1
1
1
1
1
1
1
1
Panasonic Factory Solutions Co.,Ltd. パナソニック ファクトリーソリューションズ株式会社
Name
Drawing No.
Loc. No.
F4K1020-05A
1
2 3 4 5 6 7 8
A
B
C
D
E
F
1 2 3 4 5 6 7 8
A
B
C
D
E
F
Page. No.
Main Body Wiring : NPM-D3
(Cart Sensor Front)
N610159580+027AB
P027