YSH20_cwd_je.pdf - 第22页

Confidential & Proprietary P A G E 2 GOOD 3 1 GOOD 2 GOOD 3 1 GOOD 2 3 1 2 3 1 1 2 2 1 HB EMG SERVO3 SERVO4 SRV3 GOOD SRV4 GOOD 2 GOOD 3 1 GOOD 2 3 1 INTERFACE 1 SYSTEM CONTROL BOX A1 A1 B1 A2 B2 A3 B3 A1 B1 A2 B2 A3…

100%1 / 37
Confidential & Proprietary
PAGE
2
GOOD
3
1
GOOD
2
GOOD
3
1
GOOD
2
3
1
2
3
1
2
3
1
2
3
1
1
2 2
1
HB EMG
SRV1 GOOD
SRV2 GOOD
SERVO3
SERVO4
SRV3 GOOD
SRV4 GOOD
2
GOOD
3
1
GOOD
2
3
1
INTERFACE1
SYSTEM CONTROL BOX A1
A1
B1
A2
B2
A3
B3
A1
B1
A2
B2
A3
B3
A29
B29
A30
B30
A29
B29
A30
B30
SPARE
+24E
CN11
+24VS3
EMG3
EMG4
EMG5
EMG6
EMG7
EMG9
EMG10
EMG11
EMG12
EMG8
E12A
E11A
E13A
E12A
E12A
E11A
E13A
0V
0V
0V
EMG5
EMG6
EMG6
EMG12
EMG13
EMG14
EMG15
EMG16
EMG17
EMG18
EMG19
EMG20
EMG21
EMG22
+24VS3
+24VS3
EMG16
EMG11
+24E
+24VB2
+24VB2
SPARE
SPARE
SPARE
SPARE
SPARE
1
2 2
1
SQ101
FRONT COVER SW
COVERF COVER
N0100484
N0100485
N0100486
N0100487
N0100490
N0100491
N0100492
N0100493
N0100494
N0100495
FRONT COVER SW
MAGAZINE COVER UPPER SW
MAGAZINE COVER LOWER SW
N0100496
N0100497
N01004A0
N01004A1
N01004A2
N01004A3
N01004A4
N01004A5
N01004A6
N01004A7
REAR COVER SW
1
2 2
1
EMG
1
2 2
1
EMGF2 EMG
1
2 2
1
EMGF1 EMG
REAR EMG SW
SB33
SB32
FRONT 2 EMG SW
SB31
FRONT 1 EMG SW
XAOT
XBOT
SRV C/R
YWF SET SW
FRONT 1 EMG SW
FRONT 2 EMG SW
REAR EMG SW
SYSTEM C/R
YWF HEAD EMG
1
2 2
1 REAR COVER SW
SQ102
COVERR COVER
R1 EMG
SPARE
B28
A28
B27
A27
B26
A26
B28
A28
B27
A27
B26
A26
B25
A25
B24
A24
B23
A23
B22
B25
A25
B24
A24
B23
A23
B22
A22
B21
A22
B21
A21
B20
A20
B19
A19
B18
A18
B17
A17
B16
A16
B15
A15
B14
A14
B13
A13
B12
A12
B11
A11
B10
A10
B9
A21
B20
A20
B19
A19
B18
A18
B17
A17
B16
A16
B15
A15
B14
A14
B13
A13
B12
A12
B11
A11
B10
A10
B9
A9
B8
A9
B8
A8
B7
A7
B6
A6
B5
A5
B4
A4
A8
B7
A7
B6
A6
B5
A5
B4
A4
CN11
1
2
3
4
5
6
2
1
HY CN18
2
3
1
1
2
THRM EMG
CN12
1
2
3
4
5
6
7
8
9
10
EMG0
EMG1
EMG2
EMG3
+24VB2
RL1
1
2
3
4
5
6
7
8
9
10
YAOT
CN13
+24VB2
RL2
EMG0
EMG22
EMG22
+24E
SERVO ON
READY OUT
T0100037
+24VB3
+24VB4
1
2
3
4
5
6
7
8
9
10
11
12
13
14
15
16
N0100483
N0100482
HTR TEMP EMG
N01004B6
DI
+24E
0V
T31
T32C
EMG22
EMG0
0V
16
15
14
13
12
11
10
9
8
7
6
5
4
3
2
1
CN12
CN13
1
2
3
4
5
6
7
8
9
10
11
12
CN48
+24VB2
+24VB2
+24VB2
RL7
RL8
RL9
1
2
3
4
5
6
7
8
9
10
11
12
YBOT
LYOT
SPARE
+24VS3
N01004E1
N01004E4
N01004E7
CN48
DI
+24E
0V
T31
T32C
EMG22
EMG0
0V
16
15
14
13
12
11
10
9
8
7
6
5
4
3
2
1
CN13
I/O CONVEYOR BOARD ASSY P025
6
5
4
3
1
2
3 3
2
1
2
1
YAOT
A1
A2
B1
B2
A3
B3
A4
B4
A5
B5
A6
B6
A7
B7
A8
B8
A9
B9
A10
B10
HA IO
A1
A2
B1
B2
A3
B3
A4
B4
A5
B5
A6
B6
A7
B7
A8
B8
A9
B9
A10
B10
YOT
A1
A2
B1
B2
A3
B3
A4
B4
A5
B5
A6
B6
A7
B7
A8
B8
A9
B9
A10
B10
A1
A2
B1
B2
A3
B3
A4
B4
A5
B5
A6
B6
A7
B7
A8
B8
A9
B9
A10
B10
H IO
22
11
CN18
SAFE1
SAFE2
+5V
GOOD LED
ALARM,XAOT
CN3
4
5
6
1
2
3
4
5
6
1
2
3
XAOT
N002D001
7
8
7
8
RL202
HEAD A
+24VA
A1
A2
B1
B2
A3
B3
A4
B4
A5
B5
A6
B6
A7
B7
A8
B8
A9
B9
A10
B10
A1
A2
B1
B2
A3
B3
A4
B4
A5
B5
A6
B6
A7
B7
A8
B8
A9
B9
A10
B10
A11
B11
A11
B11
H SRV IO
XAOT
3 3
2
1
2
1
XOT
HEAD I/O1 BOARD P041
HEAD I/O2 BOARD P042
SQ002
SQ302
3 3
2
1
2
1
YBOT
A1
A2
B1
B2
A3
B3
A4
B4
A5
B5
A6
B6
A7
B7
A8
B8
A9
B9
A10
B10
A1
A2
B1
B2
A3
B3
A4
B4
A5
B5
A6
B6
A7
B7
A8
B8
A9
B9
A10
B10
HB IOYOT
22
11
CN18
SAFE1
SAFE2
+5V
GOOD LED
ALARM,XBOT
+24VA
CN3
4
5
6
1
2
3
4
5
6
1
2
3
7
8
7
8
XBOT
N003D001
HEAD B
A1
A2
B1
B2
A3
B3
A4
B4
A5
B5
A6
B6
A7
B7
A8
B8
A9
B9
A10
B10
A1
A2
B1
B2
A3
B3
A4
B4
A5
B5
A6
B6
A7
B7
A8
B8
A9
B9
A10
B10
H IO
A1
A2
B1
B2
A3
B3
A4
B4
A5
B5
A6
B6
A7
B7
A8
B8
A9
B9
A10
B10
A1
A2
B1
B2
A3
B3
A4
B4
A5
B5
A6
B6
A7
B7
A8
B8
A9
B9
A10
B10
A11
B11
A11
B11
H SRV IO
3 3
2
1
2
1
XOT XBOT
RL202
HEAD I/O1 BOARD P051
HEAD I/O2 BOARD P052
SQ004
SQ304
6
5
4
3
1
2
YWF EMG
2
1
2
1
EMG
2
3
1
2
1
3
4
5
6
MGZN EMG
2
3
1
2
3
1
SERVO CONTROL BOX A2
IF2 GOOD
IF1 GOOD
1
2 2
1
TF SET
+24VB2
+24VB2
+24VB4
+24VB3
+24VB2
+24VB2
+24VB4
+24VB3
+24VB2
+24VB2
+24VB4
+24VB3
W52
V52
U52
W51
V51
U51
4241
1234 +24D1233 +24C 3433
1222 T32A
T32
1154+24C
1122 T32B
34 +24B
1153 +24B
14
+48B
+48B
+48B
+48B
+48B
+48B
24 +24E
A2 0V24
13 +24V
23 +24V
33 +24V
T31
A2 0V24
A1 +24V
T11 EMG0
T12 EMG22
T22 EMG22
6/T3
4/T2
2/T1
5/L3
3/L2
1/L1
A2A1
2221
CONV+24V
KM10
CONV+24E
T32
T31
T22
T12
T11
CH2 CH1
AC
DC
LOGIC
K1K2
A2
A1
1314
24
34
23
33
4142
KM12/KM12A
13 14
A1 A2
53 54
73 74
83 84
21 22
63 64
1/L1
3/L2
5/L3
2/T1
4/T2
6/T3
KM11/KM11A
A1 A2 0V24
S10
A1 A2
1221 T32B
1121 T32C
LIGHT +24VA LIGHT +24VB
CC.V3
19
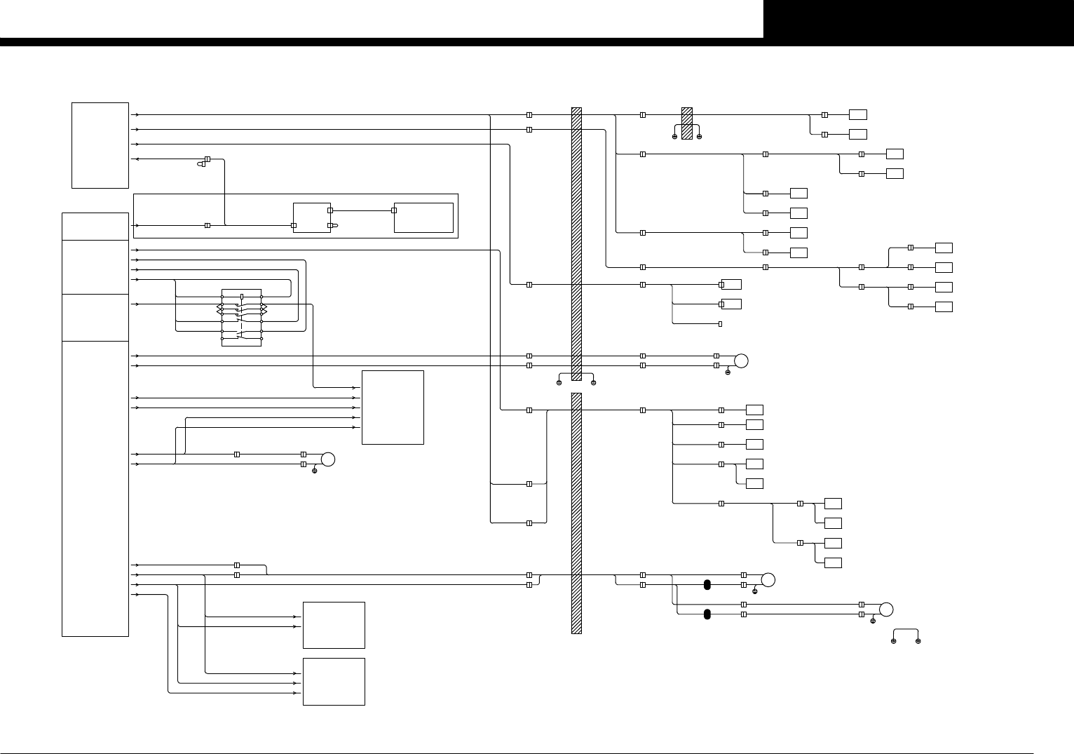
EMERGENCY CIRCUIT (NO YWF)
YSH20
Confidential & Proprietary
PAGE
2
GOOD
3
1
GOOD
2
GOOD
3
1
GOOD
2
3
1
2
3
1
1
2 2
1
HB EMG
SERVO3
SERVO4
SRV3 GOOD
SRV4 GOOD
2
GOOD
3
1
GOOD
2
3
1
INTERFACE1
SYSTEM CONTROL BOX A1
A1
B1
A2
B2
A3
B3
A1
B1
A2
B2
A3
B3
A29
B29
A30
B30
A29
B29
A30
B30
SPARE
+24E
CN11
+24VS3
EMG3
EMG4
EMG5
EMG6
EMG7
EMG9
EMG10
EMG11
EMG12
EMG8
E12A
E11A
E13A
E12A
E12A
E11A
E13A
0V
0V
0V
EMG5
EMG6
EMG6
EMG12
EMG13
EMG14
EMG15
EMG16
EMG17
EMG18
EMG19
EMG20
EMG21
EMG22
+24VS3
+24VS3
EMG16
EMG11
+24E
+24VB2
+24VB2
SPARE
SPARE
SPARE
SPARE
SPARE
1
2 2
1
SQ101
FRONT COVER SW
COVERF COVER
N0100484
N0100485
N0100486
N0100487
N0100490
N0100491
N0100492
N0100493
N0100494
N0100495
FRONT COVER SW
MAGAZINE COVER UPPER SW
MAGAZINE COVER LOWER SW
N0100496
N0100497
N01004A0
N01004A1
N01004A2
N01004A3
N01004A4
N01004A5
N01004A6
N01004A7
REAR COVER SW
1
2 2
1
EMG
1
2 2
1
EMGF2 EMG
1
2 2
1
EMGF1 EMG
REAR EMG SW
SB33
SB32
FRONT 2 EMG SW
SB31
FRONT 1 EMG SW
XAOT
XBOT
SRV C/R
YWF SET SW
FRONT 1 EMG SW
FRONT 2 EMG SW
REAR EMG SW
SYSTEM C/R
YWF HEAD EMG
1
2 2
1 REAR COVER SW
SQ102
COVERR COVER
R1 EMG
SPARE
B28
A28
B27
A27
B26
A26
B28
A28
B27
A27
B26
A26
B25
A25
B24
A24
B23
A23
B22
B25
A25
B24
A24
B23
A23
B22
A22
B21
A22
B21
A21
B20
A20
B19
A19
B18
A18
B17
A17
B16
A16
B15
A15
B14
A14
B13
A13
B12
A12
B11
A11
B10
A10
B9
A21
B20
A20
B19
A19
B18
A18
B17
A17
B16
A16
B15
A15
B14
A14
B13
A13
B12
A12
B11
A11
B10
A10
B9
A9
B8
A9
B8
A8
B7
A7
B6
A6
B5
A5
B4
A4
A8
B7
A7
B6
A6
B5
A5
B4
A4
CN11
1
2
3
4
5
6
1
2
THRM EMG
CN12
1
2
3
4
5
6
7
8
9
10
EMG0
EMG1
EMG2
EMG3
+24VB2
RL1
1
2
3
4
5
6
7
8
9
10
YAOT
CN13
+24VB2
RL2
EMG0
EMG22
EMG22
+24E
SERVO ON
READY OUT
T0100037
+24VB3
+24VB4
1
2
3
4
5
6
7
8
9
10
11
12
13
14
15
16
N0100483
N0100482
HTR TEMP EMG
N01004B6
DI
+24E
0V
T31
T32C
+24VB2
+24VB2
+24VB4
+24VB3
EMG22
EMG0
0V
16
15
14
13
12
11
10
9
8
7
6
5
4
3
2
1
CN12
CN13
1
2
3
4
5
6
7
8
9
10
11
12
CN48
+24VB2
+24VB2
+24VB2
RL7
RL8
RL9
1
2
3
4
5
6
7
8
9
10
11
12
YBOT
LYOT
SPARE
+24VS3
N01004E1
N01004E4
N01004E7
CN48
+24VB2
+24VB2
+24VB4
+24VB3
DI
+24E
0V
T31
T32C
+24VB2
+24VB2
+24VB4
+24VB3
EMG22
EMG0
0V
16
15
14
13
12
11
10
9
8
7
6
5
4
3
2
1
CN13
I/O CONVEYOR BOARD ASSY P025
6
5
4
3
1
2
3 3
2
1
2
1
YAOT
A1
A2
B1
B2
A3
B3
A4
B4
A5
B5
A6
B6
A7
B7
A8
B8
A9
B9
A10
B10
HA IO
A1
A2
B1
B2
A3
B3
A4
B4
A5
B5
A6
B6
A7
B7
A8
B8
A9
B9
A10
B10
YOT
A1
A2
B1
B2
A3
B3
A4
B4
A5
B5
A6
B6
A7
B7
A8
B8
A9
B9
A10
B10
A1
A2
B1
B2
A3
B3
A4
B4
A5
B5
A6
B6
A7
B7
A8
B8
A9
B9
A10
B10
H IO
22
11
CN18
SAFE1
SAFE2
+5V
GOOD LED
ALARM,XAOT
CN3
4
5
6
1
2
3
4
5
6
1
2
3
XAOT
N002D001
7
8
7
8
RL202
HEAD A
+24VA
A1
A2
B1
B2
A3
B3
A4
B4
A5
B5
A6
B6
A7
B7
A8
B8
A9
B9
A10
B10
A1
A2
B1
B2
A3
B3
A4
B4
A5
B5
A6
B6
A7
B7
A8
B8
A9
B9
A10
B10
A11
B11
A11
B11
H SRV IO
XAOT
3 3
2
1
2
1
XOT
HEAD I/O1 BOARD P041
HEAD I/O2 BOARD P042
SQ002
SQ302
3 3
2
1
2
1
YBOT
A1
A2
B1
B2
A3
B3
A4
B4
A5
B5
A6
B6
A7
B7
A8
B8
A9
B9
A10
B10
A1
A2
B1
B2
A3
B3
A4
B4
A5
B5
A6
B6
A7
B7
A8
B8
A9
B9
A10
B10
HB IOYOT
22
11
CN18
SAFE1
SAFE2
+5V
GOOD LED
ALARM,XBOT
+24VA
CN3
4
5
6
1
2
3
4
5
6
1
2
3
7
8
7
8
XBOT
N003D001
HEAD B
A1
A2
B1
B2
A3
B3
A4
B4
A5
B5
A6
B6
A7
B7
A8
B8
A9
B9
A10
B10
A1
A2
B1
B2
A3
B3
A4
B4
A5
B5
A6
B6
A7
B7
A8
B8
A9
B9
A10
B10
H IO
A1
A2
B1
B2
A3
B3
A4
B4
A5
B5
A6
B6
A7
B7
A8
B8
A9
B9
A10
B10
A1
A2
B1
B2
A3
B3
A4
B4
A5
B5
A6
B6
A7
B7
A8
B8
A9
B9
A10
B10
A11
B11
A11
B11
H SRV IO
3 3
2
1
2
1
XOT XBOT
RL202
HEAD I/O1 BOARD P051
HEAD I/O2 BOARD P052
SQ004
SQ304
T32
34 +24B
14
24 +24E
13 +24V
23 +24V
33 +24V
T31
A2 0V24
A1 +24V
T11 EMG0
T12 EMG22
T22 EMG22
KM10
T32
T31
T22
T12
T11
CH2 CH1
AC
DC
LOGIC
K1K2
A2
A1
1314
24
34
23
33
4142
YWF EMG
2
1
MGZN EMG
IF1 GOOD
LYOT LY OT
1
2
1
2
33
TBL DI
B13
A13
B12
A12
B11
A11
B13
A13
B12
A12
B11
A11
B10
A10
B9
A9
B8
A8
B7
A7
B6
A6
B5
A5
B4
A4
B3
A3
B2
B1
A2
A1
B10
A10
B9
A9
B8
A8
B7
A7
B6
A6
B5
A5
B4
A4
B3
A3
B2
B1
A2
A1
LY ORG/OT
6
5
4
3
1
2
6
5
4
3
1
2
SQ107
6
5
4
3
1
2
2
GOOD
3
1
GOOD
2
GOOD
3
1
GOOD
SERVO1 YWF
SERVO2 YWF
2
3
1
2
3
1
SRV1 GOOD
SRV2 GOOD
1
2
3
4
5
6
13 14
A1 A2
1/L1
3/L2
5/L3
2/T1
4/T2
6/T3
51
61
71
81
52
62
72
82
KM52/KM52A
A2A1
13 EMG9 14 EMG8
1
2
3
4
5
6
1
2
3
4
5
6
MGZN EMG
1
2
3
4
5
6
7
8
9
10
11
12
14
15
13
1
2
3
4
5
6
7
8
9
10
11
12
14
15
13
MGZN EMG DO
2
1
2
1
+24V1
2
3
4
1
2
3
4
TF +24V
1
2
3
4
5
6
1
2
3
4
5
6
TFCN1
7
8
7
8
CN1
+24VI/O TF BOARD
2 LZ U51
4 LZ V51
6 LZ W51
52 LZ U52
62 LZ V52
72 LZ W52
1 LZ U50
3 LZ V50
5 LZ W50
51 LZ U51
61 LZ V51
71 LZ W51
2
3
1
2
3
1
MGZN COVER LOW CLOSE
COVER SW LOWER
SQ104
2
1
COVER
2
1
MGZN COVER UP
COVER SW UPPER
SQ105
ELEVATION
2
GOOD
3
1
GOOD
INTERFACE2
2
3
1
IF2 GOOD
2
1
CN18
SAFE2
SAFE1
+5V
GOOD LED
ALARM,OT SPARE
+24VA
4
5
6
1
2
3
4
5
6
1
2
3
7
8
7
8
OT SPARE
N100D001
HEAD YWF
HEAD I/O1 BOARD P061
HEAD I/O2 BOARD P062
RL202
CN3CN3
2
1
HY CN18
THRM EMG
THERMO CONTROL UNIT
A61
14
11
12
A62
THERMO WARNING UNIT
8
7
A6212 EMG0A
A6211 EMG1
A617 EMG0A
A618 EMG0
2
1
YWF HEATER(OPTION)
1
2
1
2
TF SET
SQ103
TF SET SW
YWF(OPTION)
YWF(OPTION)
YWF(OPTION)
YWF(OPTION)
SERVO CONTROL BOX A2
YWF(OPTION)
A2 0V24A1
W52
V52
U52
W51
V51
U51
4241
1234 +24D1233 +24C 3433
1222 T32A
1154+24C
1122 T32B
1153 +24B
A1
+48B
+48B
+48B
+48B
+48B
+48B
A2 0V24
6/T3
4/T2
2/T1
5/L3
3/L2
1/L1
A2A1
2221
CONV+24V CONV+24E
KM12/KM12A
13 14
A1 A2
53 54
73 74
83 84
21 22
63 64
1/L1
3/L2
5/L3
2/T1
4/T2
6/T3
KM11/KM11A
A1 A2 0V24
S10
A1 A2
1221 T32B
1121 T32C
6
5
4
3
1
2
4241
5133 +24D 3433
5121 T32A 5122 T32
+48C
+48C
+48C
A1
6/T3
4/T2
2/T1
5/L3
3/L2
1/L1
A2A1
2221
KM51/KM51A
+48VC
+48VC
+48VC
A2 0V24
51A1 +24V 51A2 0V24
5134 SRV ON
YWF HEATER(OPTION)
A1 A2
1/L1
3/L2
5/L3
2/T1
4/T2
6/T3
33 34
41 42
13 14
U11D
U11D
U11D
U11C
U11C
U11C
KM61/KM61A
KM6114 +24CC
KM6134 RUN3
KM6142 T32B
KM6113 +24BA
KM6141 T32BA
KM6133 RUN2
KM61A1 +24V
A1 A2
KM61A2 0V24
S61
6
5
4
3
1
2
6
5
4
3
1
2
HEATER KM61
HEATER KM61
NON YWF HEATER(OPTION)
YWF(OPTION)
LIGHT +24VA LIGHT +24VB
CC.V3
20
EMERGENCY CIRCUIT (WITH YWF)
YSH20
Confidential & Proprietary
PAGE
LEM
LEP
LAM
LAP
LA-AXIS 60W
SRV2 BRAKE
PI2
J1130
LE ORG
N0110211
LE-AXIS ORG
RING SET
RING SET
N0110225
N0110210
LA-AXIS ORG
LA ORG
N0110222
HOOK BACK
LE/RING
LE-AXIS 200W
LEM
LEP
LAEP
J1132
J1133
LAEM
J1144
J1145
N0110217
HOOK CL
HOOK OP
N0110226
FLXH HK DI
J1072
J1183
J1184
J1185
CNTR CHK
N0110220
N0110221
CNTR CHK1
CNTR CHK2
J1207 HOOK ON
HK DO
T0110001
T0110000
CNTR ON
CNTR DI CNTR R
CNTR L
CNTR R2
CNTR R1
N0110231
N0110232
CNTR L1
CNTR L2
N0110233
N0110234
CNTR DI
J1192 J1193 J1194
J1195
J1198
LA/CNTR UNIT
ENC3
HOOK OPEN
CENTERING UNIT CHECK1
HOOK BACKWARD
HOOK CLOSE
CENTERING RIGHT1
CENTERING RIGHT2
CENTERING LEFT1
CENTERING LEFT2
HOOK ON
CENTERING ON
J1451
LAP
J1127
J1137
LEP
J1143
□42 MAX 170rpm
□60 MAX 1033rpm
EJECTOR
LXP
LXM
See Page 4
LZB
LZM
LZP
ELEVATION
See Page 2
INTERCONNECTION DIAGRAM
See YSH20
I/O TF BOARD
J1201
J1190
J1181
TFCN7
TFCN13
FLEXIBLE LY1
FLXY1 HK DI
LAEP
FLXY1 TBL DI
FLXY1 HK DO
LAEM
J1182
J1191
J1202
J1131
FLEXIBLE LH
XXX
TFCN3
J1073
SERVO2 MO
See Page 2
ION Y ALM
TFCN14
J1710
YWF EMG
J0164
CN13
J0172
J1124
LYP
LY-AXIS 750W
PI1
LYP
J1123
J1141
LYM
□86 MAX 4500rpm
SERVO1 MO
SERVO BOARD 1
N01004E4
N01004E2
LY OT
LY ORG
LY-AXIS OVER TRAVEL
LY-AXIS ORG
TBL DI
J1187
FLEXIBLE LY2
FLXY2 TBL DI
LY ORG/OT
FLXY2 ATCH DI
J1186
J0141
SERVO BOARD 3 PI3
J0121
LCXM,LCY1M,LCY2M
LFXM
LCXP,LCY1P,LCY2P
See Page 3
LFXP
J0037
HY +48V
J1071
LHM
LHP
LHM
LHP
LH-AXIS 60W
J1138
J1147
□42 MAX 360rpm
J0142
LHP
J1134
SERVO BOARD 4
LHM
LHP
J1135
J1146
A2
2/T1
4/T2
6/T3
22
A1
1/L1
3/L2
5/L3
21
33 34
41 42
KM51/KM51A
A2 0V24
5122 T32
A1
5121 T32A
5133 +24D
+48C +48VC
5134 SRV ON
J0036
QF51
J0171
KM12
INTERCONNECTION DIAGRAM
See YSH20
See Page 6
POWER CIRCUIT
KM10 T32
I/O CONVEYOR -1-
INTERCONNECTION DIAGRAM
See YSH20
CN1
CN2 J1793
IONIZER A23
ION I/F BOARD ASSY P026
CN3
J1791
ION Y POW
J0791
IONIZER ASSY(OPTION)
I CN1
I CN3
I PWR
IONIZER
J1189
CONTROL BOX
M2
SERVO3 MO
WAFER HEAD
SERVO UNIT 2
J1792
E10
E11
M51
M60
M57
M58
CENTERING UNIT CHECK2
SQ502
SQ503
YV501
YV502
SQ501
ATCH DI
J1188
PLT STG
N0110212
EXP TYP
PLT STG2
PALETTE STAGE2
EXPAND SIZE CHECK1
N0110223
EXPAND SIZE CHECK2
N0110224
PLT TYP
PALETTE STAGE
N0110213
PALETTE SET
N0110214
PALETTE SIZE CHECK1
N0110215
PALETTE SIZE CHECK2
N0110216
SQ506
SQ507
SQ517
SQ518
SQ508
SQ509
SQ519
SQ520
SQ521
SQ522
SQ505
SQ510
SQ513
SQ514
SQ511
SQ512
SQ515
SQ516
CN.V1
21
WAFER TABLE
YWF-300