TR5DNR_TR5DNX-Rev05PDFA.pdf - 第41页
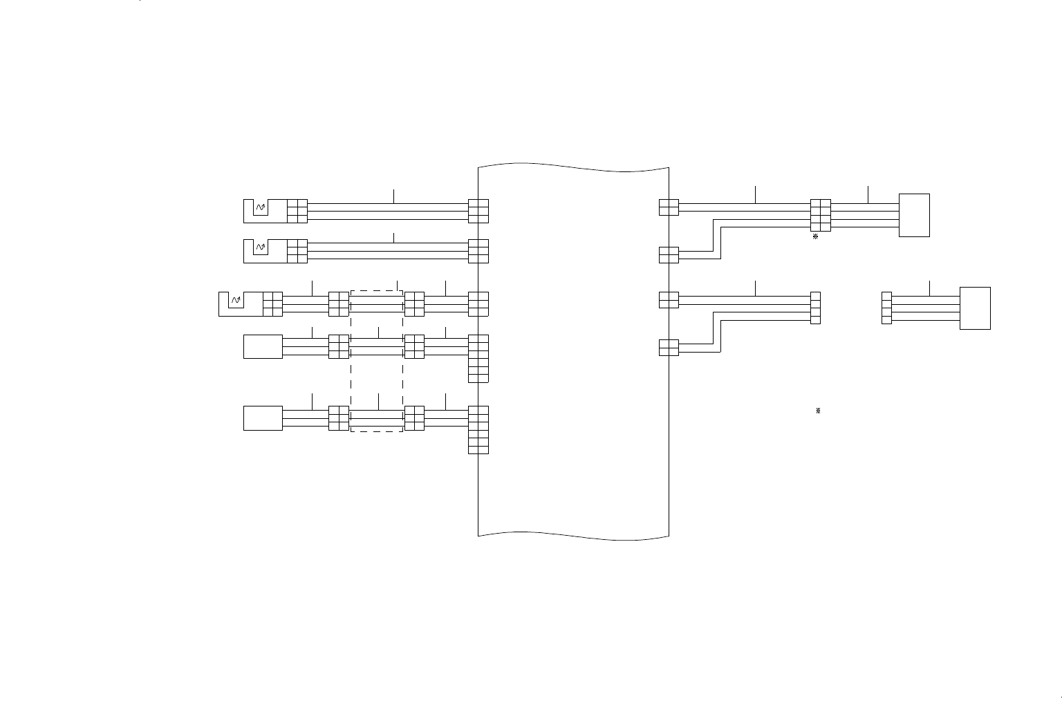
- 38 - REF.NO NOTE PART NO D E S C R I P T I O N 品 名 Qty 1 400-49523 CG L IN SENSOR CABLE ASM CG Lインセンサケーブル組 1 2 400-49524 CG R IN SENSOR CABLE ASM CG Rインセンサケーブル組 1 3 400-49526 STK SET SENSOR CABLE 2 ASM スタッカセットセンサケーブル2組…

- 37 -
19. WIRING DIAGRAM (4)
WIRING DIAGRAM(4)
10_5B
(CE)
10_5B
(CE)
CN087-B
BLK
RED
BLK
RED
CN087-A
B
B
A
A
CG SW SV
CG_R_SV[N]
+24VD
CN27 SCN27
CG_L_SV[N]
+24VD
CN22 SCN22
CN087-B
BLK
RED
BLK
RED
CN087-A
B
B
A
A
CG SW SV
CG_CABLE
BEAR
DARK:L
STK S SET SENS.
STKSSET
CG_R_SV[N]
+24VD
CN27 SCN27
CG_L_SV[N]
+24VD
CN22 SCN22
CN086 CN085
CN015 CN014
GND
STK_S_LOCK[N]
+5V
GND
STK_S_SET[N]
+5V
GND
OUT
Vcc
SCN55 CN55
DARK:L
STK M SET SENS.
DARK:L
STK SET
STK SET
GND
OUT
Vcc
SCN53 CN53
GND
STK_SET[N]
+5V
CN011 CN010
GND
STK_M_LOCK[N]
+5V
GND
STK_M_SET[N]
+5V
STKMSET
GND
OUT
Vcc
SCN45 CN45
DARK:L
CGRIN
CGRIN
GND
OUT
Vcc
SCN60 CN60
GND
CG_R_IN[N]
+5V
DARK:L
CG L IN
CGLIN
2
3
1
GND
OUT
Vcc
SCN52 CN52
GND
CG_L_IN[N]
+5V
5_3A
3_4D
SCN PCB(4/8)
1
1CEWIRING
ALEPH,OJ-JK02-N47
ALEPH,OJ-JK02-N47
BLU
BLK
BRW
TATEISHI,TL-W1R5MC1
BLU
BLK
BRW
TATEISHI,TL-W1R5MC1
ALEPH,OJ-JK02-N47
21
3
46 9
710
58 11
1
3
2
3
1
3
2
1
2
1
22
3
1
3
11
33
22
33
22
11
1
2
1
2
33
33
22
11
1
2
3
1
2
3
3
1
3
22
1
1
2
3
1
2
3
1
2
33
1
2
3
2
3
11
2
3
11
22
3
6
5
6
5
44
5
3
66
2
1
3
2
1
44
5
1
2
1
2
2
1
2
1
2
11
2
1
2
1
2
3
2
1
4
3
4
1
2
2
3
1
4
3
1
4
2
13
12 14
15

- 38 -
REF.NO NOTE PART NO D E S C R I P T I O N
品 名
Qty
1 400-49523 CG L IN SENSOR CABLE ASM
CG Lインセンサケーブル組
1
2 400-49524 CG R IN SENSOR CABLE ASM
CG Rインセンサケーブル組
1
3 400-49526 STK SET SENSOR CABLE 2 ASM
スタッカセットセンサケーブル2組
1
4 400-49527 STK SET SENSOR CABLE 3 ASM
スタッカセットセンサケーブル3組
1
5 400-49525 STK SET SENSOR CABLE 1 ASM
スタッカセットセンサケーブル1組
1
6 400-49530 STK M SET SENSOR CABLE 3 ASM
スタッカMセットセンサケーブル3組
1
7 400-49529 STK M SET SENSOR CABLE 2 ASM
スタッカMセットセンサケーブル2組
1
8 400-49528 STK M SET SENSOR CABLE 1 ASM
スタッカMセットセンサケーブル1組
1
9 400-49533 STK S SET SENSOR CABLE 3 ASM
スタッカSセットセンサケーブル3組
1
10 400-49532 STK S SET SENSOR CABLE 2 ASM
スタッカSセットセンサケーブル2組
1
11 400-49531 STK S SET SENSOR CABLE 1 ASM
スタッカSセットセンサケーブル1組
1
12 400-49534 CG SW S.V. CABLE 1 ASM
CG SW S.V.ケーブル1組
1
13 400-49535 CG SW S.V. CABLE ASM
CG SW S.V.ケーブル組
1
14 400-49534 CG SW S.V. CABLE 1 ASM
CG SW S.V.ケーブル1組
1
15 400-49535 CG SW S.V. CABLE ASM
CG SW S.V.ケーブル組
1

- 39 -
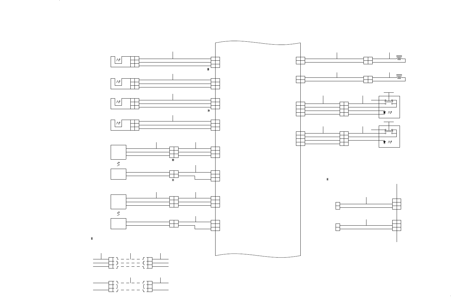
20. WIRING DIAGRAM (5)
WIRING DIAGRAM(5)
10_2A
(CE)
SCN PCB
CN123
CN122
SCN13
SCN07
10_2A
(CE)
GND
DOOR_S_OPEN
+5V
CN13
GND
DOOR_M_OPEN
+5V
CN07
DARK:L
DOOR S OPEN SENS.
DOOR S OPEN
GND
OUT
Vcc
DARK:L
DOOR M OPEN SENS.
DOOR M OPEN
GND
OUT
Vcc
MIS SET S-E
MIS SET S-R
MIS SET M-E
MIS SET M-R
SCN13
SCN07
N.C
EMITTER
STK S MIS SET SENS
+24VRET
+24V
RECEIVER,DARK:H
STK S MIS SET SENS
CN090
CN089 CN54
CN62SCN62
SCN54
24VRET
STK_S_MIS_SET
+24V
N.C
EMITTER
STK M MIS SET SENS
+24VRET
+24V
RECEIVER,DARK:H
STK M MIS SET SENS
CN018
CN017 CN46
CN56SCN56
SCN46
24VRET
STK_M_MIS_SET
+24V
STK M SUPPLY LD
STKMSUPPLYSW
L(-)
L(+)
COM
NO
NC
CN019
STK_M_SPLY_LD[N]
GND
STK_M_SPLY_SW[N]
+5V
SCN30CN30
STK S SUPPLY LD
STKSSUPPLYSW
L(-)
L(+)
COM
NO
NC
CN020
STK_S_SPLY_LD[N]
GND
STK_S_SPLY_SW[N]
+5V
SCN34CN34
DOOR S LOCK ON
CN009
DOOR_S_LOCK_ON[N]
+24VD
CN16SCN16
DARK:L
DOOR S LOCK SENS.
DOOR S LOCK
OUT
GND
Vcc
GND
DOOR_S_LOCK[N]
+5V
CN14SCN14
GND
DOOR_S_OPEN
+5V
CN13
6_3A
4_3D
SCN PCB(5/8)
DARK:L
DOOR M LOCK SENS.
DOOR M LOCK
OUT
GND
Vcc
GND
DOOR_M_LOCK[N]
+5V
CN11SCN11
GND
DOOR_M_OPEN
+5V
CN07
DOOR M LOCK ON
CN008
DOOR_M_LOCK_ON[N]
+24VD
CN15SCN15
1
1
1 CE WIRING
ALEPH,OJ-JK02-N47
ALEPH,OJ-JK02-N47
YAMATAKE,HP100T1
YAMATAKE,HP100T1
YAMATAKE,HP100T1
YAMATAKE,HP100T1
ALEPH,OJ-497-A17
ALEPH,OJ-497-A17
11
11
11
33
22
33
22
33
22
3
2
3
11
2
2
3
1
3
1
2
11
22
3
2
1
2
3
1
11
22
2
1
3
1
2
3
2
1
3
1
2
3
2
1
3
1
2
3
2
1
3
1
2
3
2
1
3
1
2
3
2
1
3
1
2
3
2
1
3
1
2
3
2
1
3
1
2
3
2
11
2
2
11
2
2
1
3
4
1
4
2
3
2
1
3
4
1
4
2
3
2
1
3
4
1
4
2
3
2
1
3
4
1
4
2
3
2
11
2
2
11
2
1
2
2
1
2
1
3
1
2
3
2
1
3
1
2
3
1234
58
67 910
11 13
15 17
16 18
1412
2019
2
2
CN18
CN17
CN018
CN017
3
2
1
CN018
CN017
2 RFID(OPTION) WIRING
3
2
1
33
2
1
2
1
33
2
11
22
1
2
3
1
3
2422
21
23 25