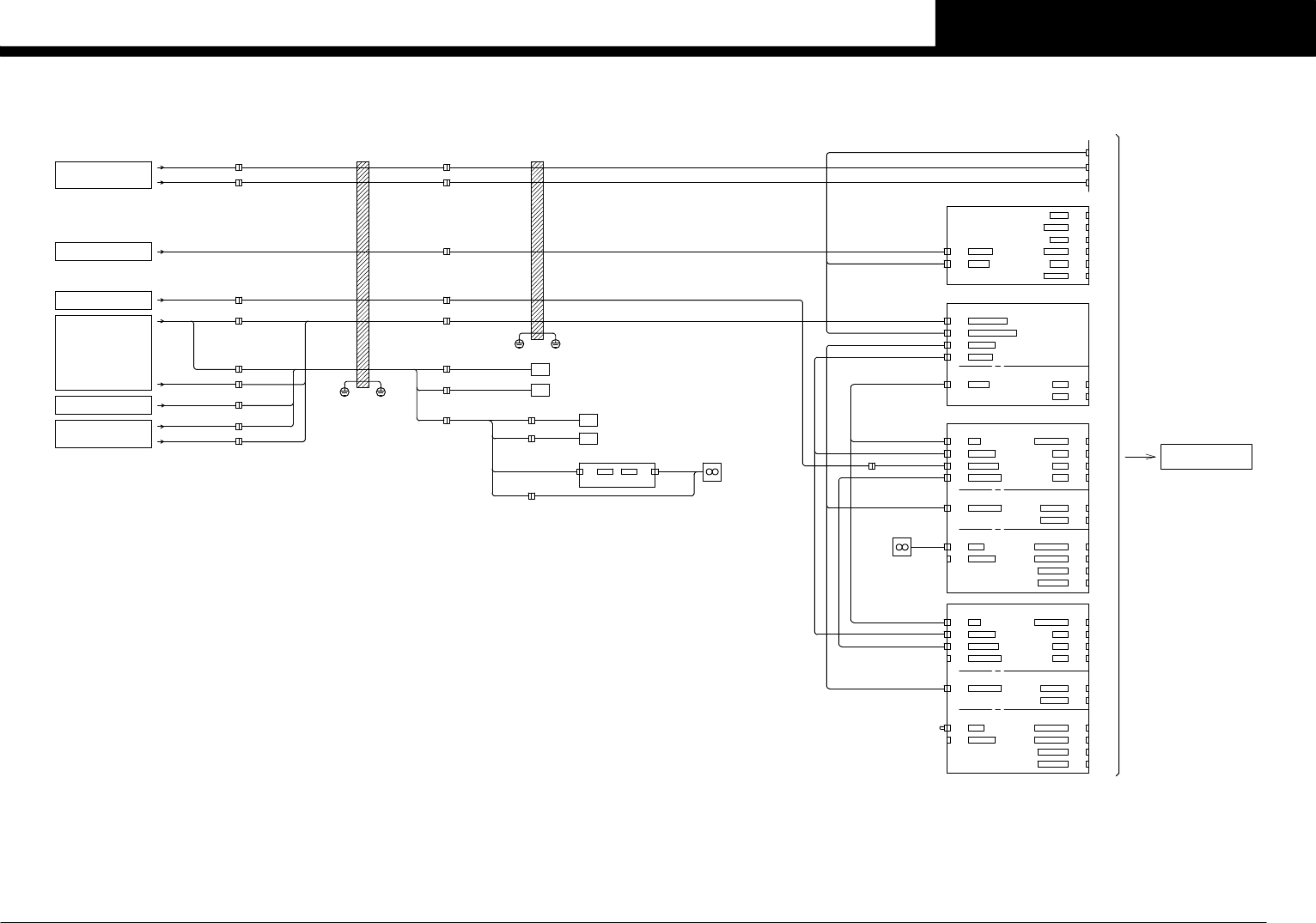
KLW-000-1905 (CWD)YSM20接线图-2beam.pdf - 第21页
Confidential & P roprietary P A G E CN2 48V/24V/E MG CN4 HP CN4 CAMERA SEL POW HEAD A I/O UNIT ASSY HP CN2 HP CN1 48V POW IC POW CN1 CN3 CN6 DO IN HI CN6 CN7 CN8 DO1 DO0 CN7 DO CN6 S-POWER OPTION IF ETHER IN CN8A ETH…

Confidential & Proprietary
PAGE
I/O CONVEYOR BOARD ASSY P021
J0304CN5
DI4,5,6 CN5
CN8
DI7,8 CN8
J0306
NEXT
CN11 J0308(R>L) or J0309(L>R)
CN11
PREVIOUS
CN12
CN12
L1 NEXT/PREV
L2 NEXT/PREV
E21
W2-AXIS L
CV PUSH7/8
CV PUSH5/6
CV PUSH3/4
CV PUSH1/2
W1-AXIS R
CV PUSH
CV PUSH
CV PUSH
CV PUSH J0330
J0329
J0328
J0326
W2-AXIS R
W1-AXIS L
J0672
J0675
J0310
CV ST2
CV ST3
CV ST1
CV ST4
CV ST5
NEXT
PREV
PREV
NEXT
L2 NXT/PRV R
L1 NXT/PRV R
L2 NXT/PRV L
L1 NXT/PRV L
PCB's transportation R>L
PREV
NEXT
NEXT
PREV
1TURN
E26
1TURN
1TURN
1TURN
E25
E27
E28
NEXT
A-GATE2
J0341
INTERFACE PANEL
J0342
INTERFACE PANEL
PREV
A-GATE2
PREV
A-GATE2
J0346
NEXT
A-GATE2
J0345
E26
1TURN
1TURN
1TURN
1TURN
E25
E27
E28
PREVIOUS INTERFACE LANE1
PREVIOUS INTERFACE LANE2
NEXT INTERFACE LANE1
NEXT INTERFACE LANE2
BUSY IN:N0100410 / LR IN :N0100411
LE IN :N0100412
BA OUT :T0100031 / UR OUT:T0100030
BA IN :N0100416 / UR IN :N0100417
LE OUT :T0100036
BUSY OUT:T0100035 / LR OUT:T0100034
BUSY IN:N0100413 / LR IN :N0100414
LE IN :N0100415
BA IN :N0100420 / UR IN :N0100421
BA OUT :T0100033 / UR OUT:T0100032
BUSY OUT:T0100037 / LR OUT:T0100040
LE OUT :T0100041
PCB's transportation L>R
A-GATE2
PREVJ0342
INTERFACE PANEL
J0341
INTERFACE PANEL
A-GATE2
NEXT
A-GATE2
NEXTJ0345
A-GATE2
PREVJ0346
NEXT INTERFACE LANE1
NEXT INTERFACE LANE2
PREVIOUS INTERFACE LANE2
PREVIOUS INTERFACE LANE1
BA IN :N0100416 / UR IN :N0100417
BUSY OUT:T0100035 / LR OUT:T0100034
LE OUT :T0100036
LE IN :N0100412
BUSY IN:N0100410 / LR IN :N0100411
BA OUT :T0100031 / UR OUT:T0100030
BUSY IN:N0100413 / LR IN :N0100414
LE IN :N0100415
BA IN :N0100420 / UR IN :N0100421
BA OUT :T0100033 / UR OUT:T0100032
BUSY OUT:T0100037 / LR OUT:T0100040
LE OUT :T0100041
PUSH1
PUSH2
PUSH1
PUSH2
PUSH1
PUSH2
PUSH1
PUSH2
PUSH1-1
PUSH1-2
PUSH1-2
PUSH1-1
PUSH2-1
PUSH2-2
PUSH2-1
PUSH2-2
SQ061
SQ062
SQ063
SQ064
SQ065
SQ066
SQ067
SQ068
CONVEYOR1 PUSH SAFETY CLAMP1-1
N01003F2
CONVEYOR1 PUSH SAFETY CLAMP1-2
N01003F3
N01003F4
CONVEYOR2 PUSH SAFETY CLAMP1-1
CONVEYOR2 PUSH SAFETY CLAMP1-2
N01003F5
N01003F6
N01003F7
N0100400
N0100401
CONVEYOR1 PUSH SAFETY CLAMP2-1
CONVEYOR1 PUSH SAFETY CLAMP2-2
CONVEYOR2 PUSH SAFETY CLAMP2-1
CONVEYOR2 PUSH SAFETY CLAMP2-2
J0352CN10
DO1,2 CN10
CLAMP3
YV007
CONVEYOR1 CLAMP1-2
T0100023
CLAMP1
YV006
CONVEYOR1 CLAMP1-1
T0100022
YV001
CV ST1
T0100015
CONVEYOR1 STOPPER1
CV ST2
CV ST3
CV ST4
YV002
T0100016
CONVEYOR1 STOPPER2
YV003
T0100017
CONVEYOR1 STOPPER3
YV004
T0100020
CONVEYOR1 STOPPER4
(R>L,Standard)
(L>R,Standard)
CV ST5
YV005
CONVEYOR1 STOPPER5
T0100021
(R>L,L810 Conv.op.)
(L>R,L810 Conv.op.)
SQ048
N01003D2
CONVEYOR1 STOPPER UP3
SQ047
N01003D1
SQ046
N01003D0
CONVEYOR1 STOPPER UP1
SQ049
N01003D3
CONVEYOR1 STOPPER UP2
CONVEYOR1 STOPPER UP4
SQ050
CONVEYOR1 STOPPER UP5
N01003D4
(R>L,Standard)
(L>R,Standard)
(R>L,L810 Conv.op.)
(L>R,L810 Conv.op.)
J0445
CV ST1
(L>R,Ext.Conv.op.)
CV ST5
J0445
(R>L,Ext.Conv.op.)
CV ST10
CV ST9
CV ST7
CV ST8
CV ST6
SQ055
CONVEYOR2 STOPPER UP5
N01003E1
SQ054
SQ052
SQ053
N01003D7
SQ051
N01003D5
N01003D6
CONVEYOR2 STOPPER UP1
CONVEYOR2 STOPPER UP2
(R>L,Standard)
N01003E0
(L>R,Standard)
CONVEYOR2 STOPPER UP3
CONVEYOR2 STOPPER UP4
(R>L,L810 Conv.op.)
(L>R,L810 Conv.op.)
(L>R,Ext.Conv.op.)
(R>L,Ext.Conv.op.)
CV ST6
CV ST10
J0446
J0446
CN35
EMG2 CN35
CN19
CN19SIG.TOWER
J0353
CN22
CN22DI14,15
J0315
J0253
24E OUT1 CN17
J0357CN17
See Page 13
See Page 20-24
FRONT1 SIDE
SQ109
LOCK DI:N0100440
LOCK DO:T0100046
FRONT COVER LOCK SW
(R>L,EXIT)
(L>R,ENTRANCE)
N0100443
CONVEYOR2 LEFT SENSOR
SQ044
(L>R,EXIT)
(R>L,ENTRANCE)
N0100442
CONVEYOR2 RIGHT SENSOR
SQ043
L2 L SEN
L2 R SEN
CN30
J0951
R COVER OP
R COVER
R EMG SW
R LOCK
F LOCK
L2 L SEN
L2 R SEN
SIGNAL TOWER
EMERGENCY STOP(RED/WHITE)
T0100060
T0100054
T0100053
T0100052
HL11
BUZZER
ERROR(YELLOW/BLUE)
RUN(GREEN)
HL11
CV ST10
CV ST8
CV ST9
CV ST6
CV ST7
CLAMP2
CLAMP4
(L>R,L810 Conv.op.)
(R>L,L810 Conv.op.)
T0100065
CONVEYOR2 STOPPER5
YV015
CONVEYOR2 STOPPER4
CONVEYOR2 STOPPER3
(L>R,Standard)
T0100064
T0100063
YV013
(R>L,Standard)
T0100062
YV014
CONVEYOR2 STOPPER2
YV012
T0100061
CONVEYOR2 STOPPER1
YV011
CONVEYOR2 CLAMP2-2
T0100067
T0100066
CONVEYOR2 CLAMP2-1
YV017
YV016
J0951
J0273
I/O CONVEYOR -4-
F COVER OP
CN30
J0271
F COVER
F EMG SW
EMG DI :N01004F4
EMG DI:N01004F2
FRONT2 SIDE
SQ101
SB31
FRONT EMG SW
FRONT COVER SW
FES32,ATS/FIX70
FEEDER HOLDER
FDR EMG
F1/F2/R1/R2
SQ001
SQ002
HB AIR
HA AIR
P
P
Y-AXIS ORIGIN 1
Y-AXIS ORIGIN 2
N0100466
N0100467
HEAD B AIR PRESSURE
HEAD A AIR PRESSURE
SP11
SP12
N0100464
N0100465
SQ008
PUB-AXIS ORIGIN
N0100473
SQ041
PUA-AXIS ORIGIN
N0100472
SQ007
L1 L SEN
(Ext.Conv.op.)
L1 L SEN
J0443
PUB ORG
Y ORG2
Y ORG1
PUA ORG
UA ORG
UB ORG
SQ042
(Ext.Conv.op.)
J0441
L1 R SEN L1 R SEN
CONVEYOR1 RIGHT SENSOR
N0100474
N0100475
CONVEYOR1 LEFT SENSOR
(R>L,ENTRANCE)
(L>R,EXIT)
(L>R,ENTRANCE)
(R>L,EXIT)
I/O CONVEYOR -3-
See Page 14
J0281
(Ext.Conv.op.)
J0444
(Ext.Conv.op.)
J0442
J0282
REAR1 SIDE
SQ110
REAR COVER LOCK SW
LOCK DI:N0100441
LOCK DO:T0100047
J0274
J0272
EMG DI :N01004F5
EMG DI:N01004F3
REAR2 SIDE
SB32
REAR EMG SW
SQ102
REAR COVER SW
COVER3 DI
COVER3 DI
CC.V4
18
I/O CONVEYOR(DL) -5-
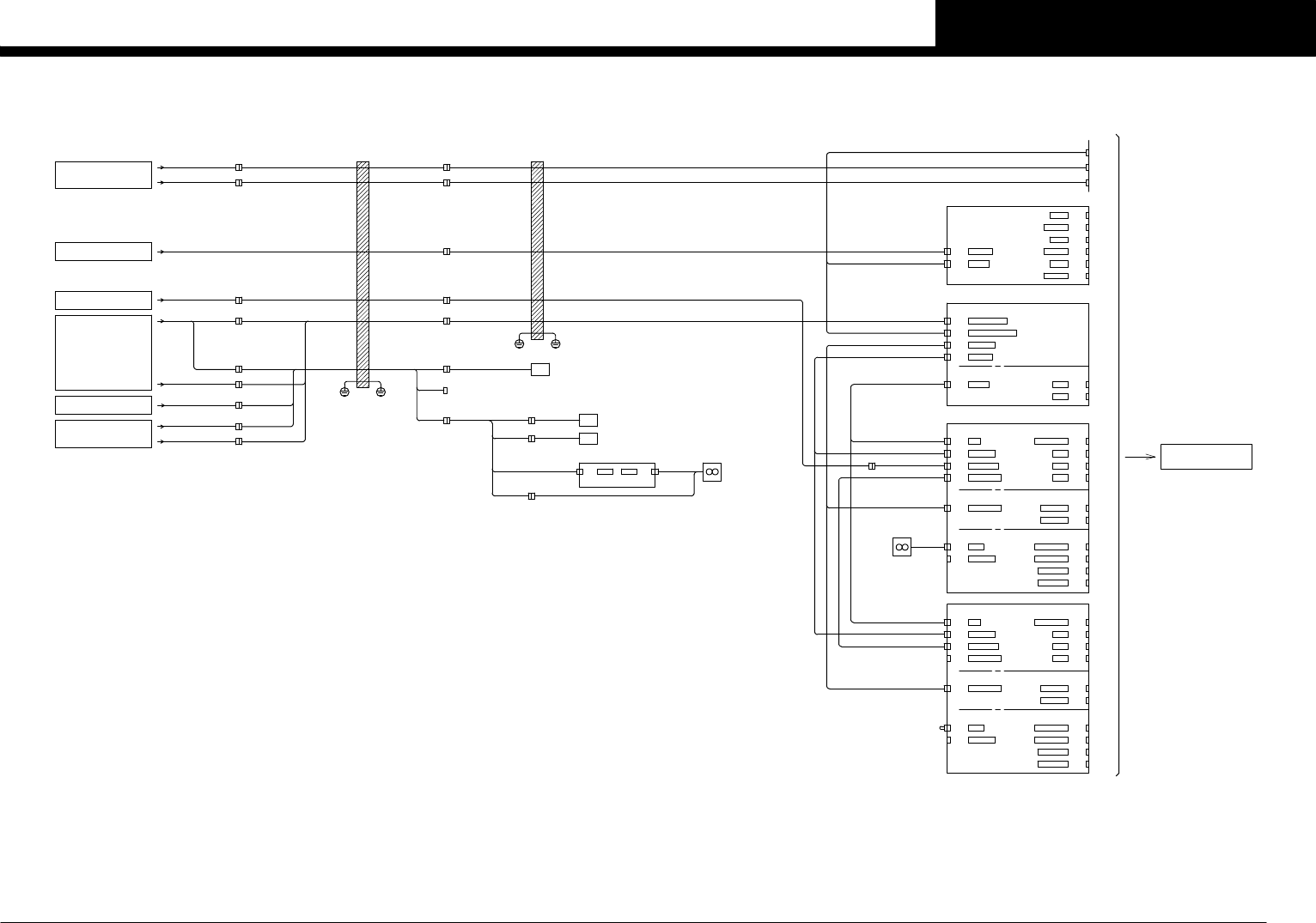
YSM20-2

Confidential & Proprietary
PAGE
CN2 48V/24V/EMG
CN4
HP CN4
CAMERA SEL POW
HEAD A I/O UNIT ASSY
HP CN2
HP CN1
48V POW
IC POW
CN1
CN3
CN6 DO IN
HI CN6
CN7
CN8DO1
DO0
CN7 DO
CN6 S-POWER
OPTION IF
ETHER INCN8A
ETHER OUTCN8B
VAC
DI2
DI1
MOTOR 1MOTOR POW
MOTOR 2
INC ENC 1
INC ENC 2
BATTERYCN8
CN5
SER ENC1
SER ENC2
CN5 FAN
HS2 CN7
HD2 CN5
CN7 DO
CN6 S-POWER
CN1OPTION IF
ETHER INCN8A
ETHER OUTCN8B
HS1 CN7
MOTOR 1MOTOR POW
MOTOR 2
INC ENC 1
INC ENC 2BATTERYCN8
CN5
SER ENC1
SER ENC2
CN5 FAN
HD1 CN5
POW BOARD ASSY P032
I/O BOARD ASSY P033
SRV BOARD ASSY P034
DRV BOARD ASSY P035
ENC BOARD ASSY P036
SRV BOARD ASSY P037
DRV BOARD ASSY P038
ENC BOARD ASSY P039
HEAD A SERVO UNIT ASSY-1
HEAD A SERVO UNIT ASSY-2
HPA CN3
HSA1 CN6
HSA2 CN6
CN4
CN4
CN3
CN2
CN1
CN1
CN4
CN4
CN3
CN2
CN1
CN1
CN3
CN5
CN2
CN1
J0668
J0075J0251
CN31
See Page 12
POWER CIRCUIT
See Page 2
J0052
QF44/XT41
J0303I/O CONVEYOR -1-
CN4
J0074
QF51/XT31
J0258
J0057
CN43
X OT1
X ORG
X FAN POW
XA-AXIS ORIGIN
XA-AXIS OVER TRAVEL 1
SQ023
SQ003
SQ024
XA-AXIS OVER TRAVEL 2
XA MOTORNPN CN1CN2 PNP
X FAN SIG
PNP CHANGER BRD ASSY
J0669
H POW/EMG
SEN/FAN
X OT2
SQ027
Y-AXIS SAFE
Y SAFE
J0452
J0453
J0185
J0184
J0454
J0076
DI2
CN3DI1
CN2VAC
CN5
See Page 8
I/F LAN1
CONTROL BOX -3-
J0182
J0181
LAN
J0183
CN11 DC24V
CSEL CN11
CAMOUT
CN5 CAMOUT
HEAD A CAMERA SELECTOR P031
CN4CAM1
CN7LIGHT1
CN6CAM2
CN9LIGHT2
CAM3
LIGHT3
CN8
CN10
See Page 7
VIS1 CAM2
CONTROL BOX -2- J0702J0701
HA PANEL
SCM
SC+24V
SCP
CONTROL BOX -1-
SERVO3 M1
SERVO3 ENCODER1
J0126
J0158
J0115
J0153
SCM
SCP
J0127
J0159
FLEXIBLE
DUCT YA
FLEXIBLE
DUCT XA
J0381
J0455
See Page 4-6
See Page 15
I/O CONVEYOR -4-
N0100544
N0100545
N0100543
N01003B6
N01003B5
LAN
HEAD A FAN
FAN 42
FAN 21
P040
HM HEAD
FM HEAD
See Page 21
See Page 22
HA LAN
HA EMG
SCAP
SCAM
HA SEN
HA+24V
HA FAN DI
HA FAN POW
HA+48V
J0451
HA CAM
HEAD SELECT
X FAN
FAN
HE CN5
CC.V4
19
HEAD A
YSM20-2

Confidential & Proprietary
PAGE
CN2 48V/24V/EMG
CN4
HP CN4
CAMERA SEL POW
HP CN2
HP CN1
48V POW
IC POW
CN1
CN3
CN6 DO IN
HI CN6
CN7
CN8DO1
DO0
CN7 DO
CN6 S-POWER
OPTION IF
ETHER INCN8A
ETHER OUTCN8B
VAC
DI2
DI1
MOTOR 1MOTOR POW
MOTOR 2
INC ENC 1
INC ENC 2
BATTERYCN8
CN5
SER ENC1
SER ENC2
CN5 FAN
HS2 CN7
HD2 CN5
CN7 DO
CN6 S-POWER
CN1OPTION IF
ETHER INCN8A
ETHER OUTCN8B
HS1 CN7
MOTOR 1MOTOR POW
MOTOR 2
INC ENC 1
INC ENC 2BATTERYCN8
CN5
SER ENC1
SER ENC2
CN5 FAN
HD1 CN5
CN4
CN4
CN3
CN2
CN1
CN1
CN4
CN4
CN3
CN2
CN1
CN1
CN3
CN5
CN2
CN1
J0251
CN31
See Page 12
POWER CIRCUIT
See Page 2
J0303I/O CONVEYOR -1-
CN4
J0057
CN43
X OT1
X ORG
X FAN POW
NPN CN1CN2 PNP
X FAN SIG
PNP CHANGER BRD ASSY
J0382
H POW/EMG
SEN/FAN
X OT2
DI2
CN3DI1
CN2VAC
CN5
See Page 8
CONTROL BOX -3-
LAN
CN11 DC24V
CSEL CN11
CAMOUT
CN5 CAMOUT
CN4CAM1
CN7LIGHT1
CN6CAM2
CN9LIGHT2
CAM3
LIGHT3
CN8
CN10
See Page 7
CONTROL BOX -2-
SCM
SC+24V
SCP
CONTROL BOX -1-
J0153
SCM
SCP
FLEXIBLE FLEXIBLE
DUCT YB DUCT XB
XB MOTOR
HB PANEL
HEAD B I/O UNIT ASSY
HEAD B SERVO UNIT ASSY-1
HEAD B SERVO UNIT ASSY-2
SERVO3 M3
SERVO3 ENCODER2
J0116
VIS1 CAM4
J0703
I/F LAN2
J0186
J0053
J0077
QF45/XT41
QF52/XT31
J0670
J0671
J0163
J0131
J0187
J0078
J0164
J0132
J0704
J0188
J0079
Y SAFE
XB-AXIS OVER TRAVEL 2
SQ025
SQ004
XB-AXIS OVER TRAVEL 1
XB-AXIS ORIGIN
J0189
J0190
HSB1 CN6
HSB2 CN6
HPB CN3
See Page 4-6
See Page 15
I/O CONVEYOR -4-
J0259
J0462
J0463
J0464
J0465
N01003C1
N01003C0
N0100546
N0100547
LAN
FAN 43
FAN 22
SQ026
HEAD B CAMERA SELECTOR P051
POW BOARD ASSY P052
ENC BOARD ASSY P059
DRV BOARD ASSY P058
SRV BOARD ASSY P057
ENC BOARD ASSY P056
DRV BOARD ASSY P055
SRV BOARD ASSY P054
I/O BOARD ASSY P053
P060
HM HEAD
FM HEAD
See Page 21
See Page 22
J0461
SCBM
SCBP
HB LAN
HB EMG
HB SEN
HB+24V
HB FAN DI
HB FAN POW
HB+48V
HB CAM
HEAD SELECT
HEAD B FAN
X FAN
FAN
HE CN5
CC.V4
20
HEAD B
YSM20-2