JM-100-Rev04.pdf - 第124页
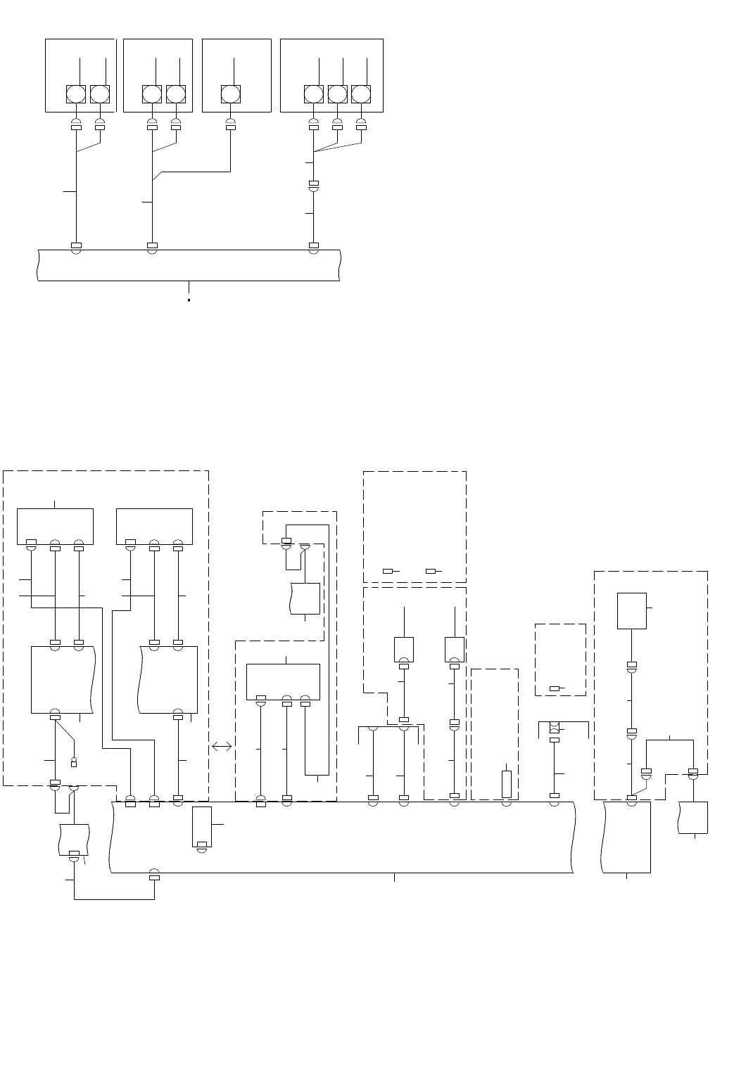
- 119 - 60. SYSTEM DIAGRAM (5) SYSTEM DIAGRA M ( 5 ) 㹑㹒㸿㹌㹂㸿㹐㹂 㸿㹒㹖㸫㹎㸲 㸳㸫㸯㸿 㸿㹒㹖㸫㹎㸳 㸿㹒㹖ࠉ㹓㹌㹇㹒 㹁㹍㹋㸯 㹂㹔㹇㸫㸯 㹄㹊㹁㹂㸫㹎 㹕㹐 㹎㹍㹕㹃㹐 㹄㹊㹁㹂㸰㸱㸰㹁 㹐㹑㸰㸱㸰㹁 㹐㹑㹍㹓㹒㸯 㹄㹐㹍㹌㹒ࠉ㹊㹁㹂ࠉ㹋㹍㹌㹇㹒㹍㹐 㹊㹁㹂ࠉ㹄 㹂㹔㹇㸫㹂 㸦㹍㹎㸧㹃㹌 㸦㹍㹎㸧 㹃㹌 㹁㹍㹌㹌㹃㹁㹒㹍㹐ࠉ㹁㸿 㹎 㹁㹍㹌㹌㹃㹁㹒㹍㹐ࠉ㹁㸿㹎 㹁㹍㹌㹌㹃㹁…

- 118 -
NOTE( 注記 ) #01....OPTIONAL PARTS(EN) オプション部品(EN)
#02....OPTIONAL PARTS オプション部品
REF.NO NOTE PART NO D E S C R I P T I O N
品 名
Qty
1 401-29046 SIDE SENSOR CABLE ASM
サイドセンサケーブル組
1
2 401-28871 IO CONTROL PCB ASM
IOコントロール基板組
1
3 401-82259 IO-R CNV SERIAL CABLE ASM
IO−R CNVシリアルケーブル組
1
4 401-28875 CONVEYOR PCB ASM
搬送基板組
1
5
#02
401-50822 IN/OUT SENS RLY CABLE ASM
LEFT/RHIGTセンサ中継ケーブル組
1
6 402-05742 SIDE(R) CABLE ASM
サイド(R)ケーブル組
1
7 401-29080 AIR(N) SENSOR CABLE ASM
エアー(N)センサケーブル組
1
8 401-29256 CONVEYOR(F)-CAL VAC(S/R) CABLE ASM
CONVEYOR(F)−CAL VAC(S/R)ケーブル組
1
9 400-47908 SBL2 CABLE ASM
センサブロックL2束線組
1
10 402-05740 CNV RELAY CABLE ASM
CNV中継ケーブル組
1
11
#01
401-29053 BU LOCK SV CABLE ASM
BUロックSV ケーブル組
1
12 401-82338 SIDE SENSOR(L) CABLE ASM
サイドセンサ(L)ケーブル組
1
13
#02
401-61237 BU PIN RECEIVE SENS ASM
BUピン受光センサ組
1
14
#02
401-61236 BU PIN EMISSION SENS ASM
BUピン投光センサ組
1
15
#02
401-82339 BU PIN DETECT SENSOR CABLE ASM
BUピン検出センサケーブル組
1
16 401-29056 CNV AUTO SET1 WIRE ASM
CNVオートセット1 ワイヤー組
1
17 401-29059 CNV AUTO SET2 WIRE ASM
CNVオートセット2 ワイヤー組
1
18 401-29060 CNV AUTO SET3 WIRE ASM
CNVオートセット3 ワイヤー組
1
19 402-05760 WAIT STOP COUT SENS ASM
ウェイトストップCOUTセンサ組
1
20
#01
402-05741 BU CLINCH UNIT SENS CABLE ASM
BUクリンチユニットセンサケーブル組
1
21
#01
400-92574 BU LOCK SENS ASM
BU ロックセンサ組
1
22 402-06696 ASM_JM100_POWER_SUPPLY_UNIT_B
JM100_電装ユニット_B
1
23
#01
402-06708 ASM_JM100_POWER_SPLY_UNIT_B_EN
JM100_電装ユニット_B_EN
1
24 401-82328 CNV PWR CABLE ASM
CNV電源ケーブル組
1
25 401-82329 CNV PWR RLY CABLE ASM
CNV電源中継ケーブル組
1
26 402-05735 C MOTOR CABLE ASM
C モータケーブル組
1
27 HM-0013200-00 MOTOR DRIVER
モータドライバ
1
28 400-48075 JOINT MOTOR ASM
ジョイントモータ組
1
29 402-05736 R MOTOR CABLE ASM
R モータケーブル組
1
30 401-58136 2PHASE STEPPING MOTOR
2相ステッピングモータ
1
31 402-05739 L MOTOR DRV CABLE ASM
L モータDRVケーブル組
1
32 402-05738 L MOTOR CABLE ASM
L モータケーブル組
1
33 402-05737 AWC MOTOR CABLE ASM
AWC モータケーブル組
1
34 401-29040 AWC MOTOR ASM
AWCモータ組
1
35 402-05743 CAL WAIT STP SV CABLE ASM
CALウェイトストップSVケーブル組
1
36 400-07376 CALBLOCK PCB ASM
CALブロック基板組
1
37 401-29260 CAL-VACUUM SV CABLE ASM
CAL−VACUUM SVケーブル組
1
38 401-56969 STOPPER SV CABLE ASM
ストッパSVケーブル組
1
39 402-05760 WAIT STOP COUT SENS ASM
ウェイトストップCOUTセンサ組
1
40 401-82340 CNV-ATC(F) CABLE ASM
CNV−ATC(F)ケーブル組
1
41 402-05761 ATC SV RELAY CABLE ASM
ATC SV中継ケーブル組
1
42 401-29261 ATC SV CABLE ASM
ATC SVケーブル組
1
43 401-29062 PHOTOMICRO SENSOR ASM
フォトマイクロセンサ組
1
44 401-82342 CNV-SMEMA L RELAY (F) CABLE ASM
CNV−SMEMA L中継(F)ケーブル組
1
45 401-29031 SMEMA CABLE ASM
スメマケーブル組
1
46 401-29029 CNV-SMEMA R RELAY (F) CABLE ASM
CNV−SMEMA R中継(F)ケーブル組
1
47 401-28871 IO CONTROL PCB ASM
IOコントロールキ基板組
1
48 401-82333 IO-L CNV SERIAL CABLE ASM
IO−L CNVシリアルケーブル組
1
49 402-00005 BU DRIVE CABLE ASM
BU ドライバケーブル組
1
50 401-29636 BU AXIS SERVO AMP
BU軸サーボドライバ
1
51 402-00006 BU DRIVE PWR CABLE ASM
BU ドライバ電源ケーブル組
1
52 401-10035 BU DRV FG CABLE ASM(EN)
BUドライバFGケーブル組(EN)
1
53 402-06695 ASM_JM100_ELECTRICAL_UNIT_A
JM100_電装ユニット_A
1
54
#01
402-06707 ASM_JM100_ELECTRICAL_UNIT_A_EN
JM100_電装ユニット_A_EN
1
55 402-00007 BU ENC/ORG RELAY CABLE ASM
BU ENC/ORG 中継ケーブル組
1
56 402-00195 BU MOTOR CABLE ASM
BU モータケーブル組
1
57 400-48076 BACK UP MOTOR ASM
バックアップモータ組
1
58 E9433-729-0A0 BU ENC ASM.
BU ENC組
1
59 401-29042 AWC/BU ORG SENSOR CABLE ASM
AWC/BU 原点センサワイヤー組
1
60 402-13480 PCB CLAMP SV CABLE ASM
基板クランプSVケーブル組
1
61 402-13516 CY LMT SENS RECEIVE ASM
CY LMTセンサ受光組
1
62 402-13517 CY LMT SENS EMISSON ASM
CY LMTセンサ投光組
1
63 402-13520 CY SENSOR CABLE ASM
CYセンサケーブル組
1
64 400-92512 FIBER
ファイバー
1
65 401-81868 STOP SENSOR CABLE ASM
ストップセンサケーブル組
1
66 402-13481 PCB CLAMP DOWN SENS R ASM
基板クランプダウンセンサR組
1
67 402-13479 PCB CLAMP DOWN SENS F ASM
基板クランプダウンセンサF組
1

- 119 -
60.SYSTEM DIAGRAM (5)
SYSTEM DIAGRAM ( 5 )
㹑㹒㸿㹌㹂㸿㹐㹂
㸿㹒㹖㸫㹎㸲
㸳㸫㸯㸿
㸿㹒㹖㸫㹎㸳
㸿㹒㹖ࠉ㹓㹌㹇㹒
㹁㹍㹋㸯
㹂㹔㹇㸫㸯
㹄㹊㹁㹂㸫㹎㹕㹐
㹎㹍㹕㹃㹐
㹄㹊㹁㹂㸰㸱㸰㹁
㹐㹑㸰㸱㸰㹁
㹐㹑㹍㹓㹒㸯
㹄㹐㹍㹌㹒ࠉ㹊㹁㹂ࠉ㹋㹍㹌㹇㹒㹍㹐
㹊㹁㹂ࠉ㹄
㹂㹔㹇㸫㹂
㸦㹍㹎㸧㹃㹌
㸦㹍㹎㸧㹃㹌
㹁㹍㹌㹌㹃㹁㹒㹍㹐ࠉ㹁㸿㹎
㹁㹍㹌㹌㹃㹁㹒㹍㹐ࠉ㹁㸿㹎
㹁㹍㹌㹌㹃㹁㹒㹍㹐ࠉ㹁㸿㹎
㹄㹐㹍㹌㹒ࠉ㹀㹍㹒㹒㹍㹋
㹐㹇㹅㹆㹒ࠉ㹁㹍㹔㹃㹐
㹊㸿㹌
㹓㹑㹀ࠉ㹁㹆㸲
㹓㹑㹀ࠉ㹁㹆㸱
㹊㸿㹌㸯
㹄㹐㹍㹌㹒ࠉ㹀㹍㹒㹒㹍㹋
㹐㹇㹅㹆㹒ࠉ㹁㹍㹔㹃㹐
㹓㹑㹀
㹓㹑㹀ࠉ㹁㹆㸰
㹓㹑㹀ࠉ㹁㹆㸯
㸳㸫㸰㸿
㸳㸫㸯㸿
㹑㹓㹎㹃㹐ࠉ㹇㹋㹎㹍㹑㹃ࠉ㹀㹍㸿㹐㹂
㹂㹔㹇㸫㸯
㸿㹒㹖㸫㹎㸲
㹇㹌㸫㹂㹁㸯㸰㹔
㸳㸫㸰㹀
㸯㸫㸰㹂
㸲㸫㸯㹂
㸯㸫㸰㹀
㹃
㹄㸿㹌
㹁㹍㹌㹒㹐㹍㹊ࠉ㹓㹌㹇㹒ࠉ㹒㹍㹎
㹁㹍㹔㹃㹐
㹁㹒㹐㹊ࠉ㹄㸿㹌㸯
㹂㹁ࠉ㹄㸿㹌
㹄㸿㹌
㹄㸿㹌㸱
㹂㹁ࠉ㹄㸿㹌
㹄㸿㹌
㹄㸿㹌
㹒㹍㹎
㹁㹍㹔㹃㹐
㹂㹁ࠉ㹄㸿㹌
㹄㸿㹌㸰
㹄㸿㹌㸯
㹁㹌㸮㸮㸴㸰
㹂㹁ࠉ㹄㸿㹌
㹁㹌㸮㸮㸱㸴
㹁㹌㸱㸴
㹄㸿㹌
㹄㸿㹌
㹐ࠉ㹑㹇㹂㹃ࠉ㹀㹍㹒㹒㹍㹋
㹁㹍㹔㹃㹐
㹂㹁ࠉ㹄㸿㹌
㹄㸿㹌㸰
㹄㸿㹌㸯
㹂㹁ࠉ㹄㸿㹌
㹁㹌㸮㸮㸰㸰
㹁㹌㸰㸰
㹄㸿㹌
㹄㸿㹌
㹊ࠉ㹑㹇㹂㹃ࠉ㹀㹍㹒㹒㹍㹋
㹁㹍㹔㹃㹐
㹂㹁ࠉ㹄㸿㹌
㹄㸿㹌㸰
㹄㸿㹌㸯
㹂㹁ࠉ㹄㸿㹌
㹁㹌㸮㸮㸰㸯
㹁㹌㸰㸯
㹎㹍㹕㹃㹐ࠉ㹑㹓㹎㹎㹊㹗ࠉ㹓㹌㹇㹒ࠉ㹀
㹐㹃㸿㹐ࠉ㹋㹍㹌㹇㹒㹍㹐ࠉ㹍㹎㹒㹇㹍㹌
㹑㹓㹎㹃㹐ࠉ㹇㹋㹎㹍㹑㹃ࠉ㹀㹍㸿㹐㹂
㹁㹍㹋㸰
㸿㹒㹖㸫㹎㸳
㸿㹒㹖ࠉ㹓㹌㹇㹒
㸯㸰㹔ࠉ㹇㹌
㸯㸰㹔ࠉ㹍㹓㹒
㹍㹓㹒㸫㹂㹁㸯㸰㹔
㹐㹊㹁㹂㸫㹎㹕㹐
㹎㹍㹕㹃㹐
㹐㹊㹁㹂㸰㸱㸰㹁
㹐㹑㸰㸱㸰㹁㹐㹑㸰㸱㸰ࠉ㸰
㹐㹑㹍㹓㹒㸰
㹄㹐㹍㹌㹒ࠉ㹊㹁㹂ࠉ㹋㹍㹌㹇㹒㹍㹐
㹊㹁㹂ࠉ㹐
㹂㹔㹇㸫㹂
㸯㸰㹔ࠉ㹍㹓㹒
㹍㹓㹒㸫㹂㹁㸯㸰㹔
㹄㹊㹁㹂㸫㹎㹕㹐
㹎㹍㹕㹃㹐
㹄㹊㹁㹂㸰㸱㸰㹁
㹐㹑㸰㸱㸰㹁
㹐㹑㸰㸱㸰ࠉ㸯
㹐㹑㹍㹓㹒㸯
㹄㹐㹍㹌㹒ࠉ㹊㹁㹂ࠉ㹋㹍㹌㹇㹒㹍㹐
㹐㹑㸫㹎㹁㸯
㹐㹑㸰㸱㸰㹎㹁
㹁㹌㸮㸯㸮㸰
㹁㹍㹋㸯
㹑㹑㹂
㹁㹎㹓ࠉ㹀㹍㸿㹐㹂
㹊㹁㹂ࠉ㹄
㹂㹔㹇㸫㹂
㹂㹔㹇㸫㸰
㸯
㸰
㸱
㸲
㸳
㸴
㸶
㸵
㸷
㸴
㸯㸯
㸯㸱
㸯㸰
㸯㸲
㸯㸮
㸯㸵
㸯㸳 㸯㸴
㸯㸶
㸰㸷 㸰㸷
㸯㸷
㸱㸮 㸱㸮
㸱㸯
㸰㸮
㸰㸯
㸰㸰 㸰㸱
㸰㸲
㸰㸳
㸰㸶
㸰㸵
㸰㸴 㸰㸴 㸰㸴 㸰㸴 㸰㸴 㸰㸴 㸰㸴 㸰㸴
㹋㹓㹊㹒㹇ࠉ㹁㹍㹂㹃ࠉ㹐㹃㸿㹃㹂㹃㹐ࠉ㹍㹎㹒㹇㹍㹌
㸳㸫㸰㹀
㸿㹒㹖ࠉ㹓㹌㹇㹒
㹋㹓㹊㹒㹇ࠉ㹁㹍㹂㹃ࠉ㹐㹃㸿㹃㹂㹃㹐
㹂㹋㸯㸮㸮㹂㹋㸯㸮㸮
㸳㹔㹂㹁
㹎㸱
㸿㹒㹖㸫㹎㸱
㸰㸫㸯㹂
㹐㹑㸫㸰㸱㸰㹁ࠉ㹀㹍㸿㹐㹂
㹑㹇㹍㸰
㹁㹍㹋
㸴㸫㸯㹀
㹃㹖㹒㹃㹐㹌㸿㹊ࠉ㹍㹓㹒㹎㹓㹒ࠉ㹍㹎㹒㹇㹍㹌
㸰㹂ࠉ㹀㸿㹐㹁㹍㹂㹃ࠉ㹐㹃㸿㹂㹃㹐ࠉ㹍㹎㹒㹇㹍㹌
㹀㸿㹐㹁㹍㹂㹃ࠉ㹐㹃㸿㹂㹃㹐
㹀㸿㹐㹁㹍㹂㹃ࠉ㹐㹃㸿㹂㹃㹐
㸰㹂ࠉ㹎㹐㹍㹒㹃㹁㹒ࠉ㹋㹍㹂㹓㹊㹃
㸱㸰
㸱㸰
㸱㸱 㸱㸱
㸱㸲
㸱㸳
㸴㸫㸯㹀
㸲㸮
㸱㸷
㸱㸶
㸲㸯
㸱㸴
㸱㸵

- 120 -
NOTE( 注記 ) #01....OPTIONAL PARTS(EN) オプション部品(EN)
#02....OPTIONAL PARTS オプション部品
REF.NO NOTE PART NO D E S C R I P T I O N
品 名
Qty
1 401-82290 ATX 232C CABLE ASM2
ATX 232C ケーブル組2
1
2 EZ-1468979-11 POWER (ENSP-300P-S20-11S)
電源(ENSP−300P−S20−11S)
1
3 402-05765 CPU BOARD
CPUボード
1
4 402-06824 ENV SYS DSK ASM (JM100 MES)
環境ディスク組(JM100 SSD MES)
1
5
#02
402-05757 ATX-SPIMP PWR CABLE ASM2
ATX−SPIMP 電源ケーブル組
1
6
#02
401-29641 SUPER IMPOSE BOARD
スーパーインポーズボード
1
7
#02
401-29642 DVI CABLE L2.5M
DVIケーブル2.5M
1
8
#02
401-29084 SPIMP-F LCD SERIAL CABLE ASM
SPIMP−F LCD シリアルケーブル組
1
9
#02
401-90366 SPIMP-F LCD PWR CABLE ASM
SPIMP−F LCD電源ケーブル組
1
10
#02
401-58158 15INCH LCD MONITOR
15インチ LCDモニタ
1
11
#02
401-82263 CPU-SP IMP SERIAL CABLE ASM
CPU−SP IMP シリアルケーブル組
1
12
#02
401-29643 DVI CABLE L4.0M
DVIケーブル4.0M
1
13
#02
401-29087 SPIMP-R LCD SERIAL CABLE ASM
SPIMP−R LCD シリアルケーブル組
1
14
#02
401-90370 SPIMP-R LCD PWR CABLE ASM
SPIMP−R LCD電源ケーブル組
1
15 401-29642 DVI CABLE L2.5M
DVIケーブル2.5M
1
16 401-29084 SPIMP-F LCD SERIAL CABLE ASM
SPIMP−F LCD シリアルケーブル組
1
17 401-58158 15INCH LCD MONITOR
15インチ LCDモニタ
1
18 402-05756 F LCD PWR CABLE ASM
F LCD 電源ケーブル組
1
19 EZ-1468979-11 POWER (ENSP-300P-S20-11S)
電源(ENSP−300P−S20−11S)
1
20 HK-0651200-80 MODULAR KAPLA
モジュラーカプラ
1
21
#01
HX-0066000-00 DUST COVER
ダストカバー
1
22 402-06696 ASM_JM100_POWER_SUPPLY_UNIT_B
JM100_電装ユニット_B
1
23
#01
402-06708 ASM_JM100_POWER_SPLY_UNIT_B_EN
JM100_電装ユニット_B_EN
1
24 401-89241 BASE L FAN RELAY CABLE ASM
ベースLファン中継ケーブル組
1
25 402-05758 BASE R FAN RELAY CABLE ASM
BASE R ファン中継ケーブル組
1
26 401-89090 DC FAN ASM
DCファン組
1
27 401-89243 TOP COVER FAN RELAY CABLE ASM
トップカバーファン中継ケーブル組
1
28 401-89244 TOP COVER FAN CABLE ASM
トップカバーファンケーブル組
1
29 400-44522 USB RELAY CABLE
USB延長ケーブル
1
30
#01
HX-0066700-00 DUST COVER
ダストカバー
1
31 HW-0018100-80 LAN CABLE
LANケーブル
1
32 401-73482 USB BARCORD READER CABLE(4M)
USBバーコードリーダーケーブル(4M)
1
33 EZ-1458644-11 READER BAR CODE
バーコードリーダー(GD4430−BK)
1
34 401-73481 USB REPEATER CABLE
USBリピーターケーブル
1
35 401-29932 2D PROTECT MODULE(USB)
2Dプロテクトモジュール(USB)
1
36 401-35433 8-PORT COM BOARD
8−PORT COMボード
1
37 EZ-1468979-11 POWER (ENSP-300P-S20-11S)
電源(ENSP−300P−S20−11S)
1
38 401-39308 SCANNER ADAPTER CABLE
スキャナ接続ケーブル
1
39 401-39307 HIGH FLEXIBLE CABLE
屈曲ケーブル
1
40 401-99830 BARCODE READER
バーコードリーダー
1
41 402-13470 MULTI SENS POWER CABLE ASM
マルチセンサ電源ケーブル組
1