SW1002_user_manual_chi_20191017H.pdf - 第143页
139 SW9002 4 (1) 23 C 5 C 80% RH 0 m SW9002 – …

138
SW9002 4
6
4 /2
5 ms (OPEN) / 5 ms (CLOSE)
11 ms
SOURCE HIGH – LOW DC 60 VAC 30 V rms42.4 V peak
SENSE
HIGH – LOW DC 60 VAC 30 V rms42.4 V peak
SOURCE HIGH – LOW DC 2 AAC 2 A rms
SENSE
HIGH – LOW DC 1 AAC 1 A rms
SOURCE HIGH – LOW 30 W
SENSE HIGH – LOW 30 W
DC 60 V
60 V
*
1
5 µV TERMINAL 1TERMINAL 2 SENSE
HIGH–LOW
1.5
Ω
SW1001SW1002 TERMINAL 1
1.0
Ω
SW1001SW1002 TERMINAL 2TERMINAL 3
DC 60 V
HIGH – LOW
1 G
Ω
1 G
Ω
– 1 G
Ω
*
2
HIGH – LOW
100 pF BT4560IM3590 *
3
3000 pF
100 pF
– 1000 pF
5000
DC 1.6 A DC 4.0 A (SENSE)
DC 2.5 A DC 6.25 ASOURCERETURN
TERMINAL 1 SENSE LOW/TERMINAL 3 SENSE /GND/
10
D-sub 37 #4-40 UNC
*1
(CLOSE) 1
*2 SW9002 12 SW1002 100 kHz
*3 TERMINAL 3 SENSE 3000 pF

139
SW9002 4
(1)
23 C5 C80% RH
0 mSW9002
–
(2)
= +
(3)
BT4560 L2004
0.1 Hz 100 Hz
110 Hz 1050 Hz
3 m
Ω
R 0.05% f.s. 0.1% f.s. -
3 m
Ω
X 0.1% f.s. 1.0% f.s. -
10 m
Ω
R 0.015% f.s. 0.03% f.s. -
10 m
Ω
X 0.03% f.s. 0.3% f.s. -
100 m
Ω
R 0.01% f.s. 0.01% f.s. -
100 m
Ω
X 0.015% f.s. 0.03% f.s. -
V
5 µV*
1
(CLOSE) 1
IM3590*
2
L2004
100 m
Ω
10
Ω
IM3590 1 DC0.001 Hz 10.000 kHz
100
Ω
10 k
Ω
IM3590 3
DC
0.001 Hz 10.000 kHz
10 k
Ω
DM7275DM7276 L4930
V 7 µV*
1
(CLOSE) 1
*1
*2 IM3590
11

140
SW9002 4
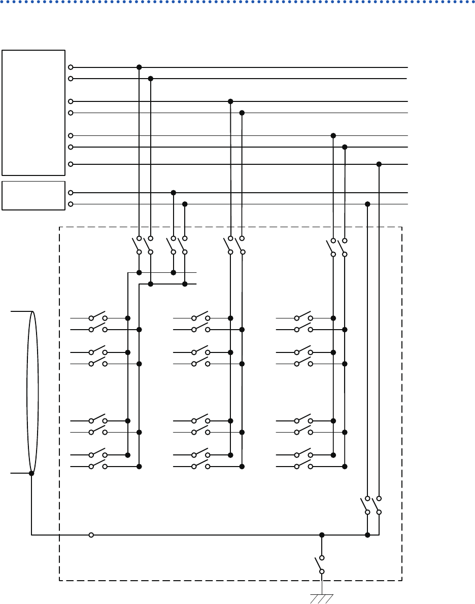
SW9002 4-Terminal Pair 6CH
H
L
H
L
H
L
H
L
H
L
H
L
H
L
H
L
H
L
H
L
H
L
H
L
H
L
H
L
H
L
H
L
SENSE
SOURCE
RETURN
SENSE
SENSE
SHIELD
L
SENSE SHIELD
・
・
・
・
・
・
・
・
・
Chassis
Sense Shield
SW9002 Multiplexer Module 4-Terminal Pair 6CH
BT4560
TERMINAL 2, 3
SENSE
DM7276
SENSE : CH1 – CH6 SOURCE : CH1 – CH6 RETURN : CH1 – CH6
TERMINAL 2, 3
SOURCE
TERMINAL 3
SOURCE SHIELD
TERMINAL 3
SENSE SHIELD
TERMINAL 1