N7205A122B.pdf - 第40页
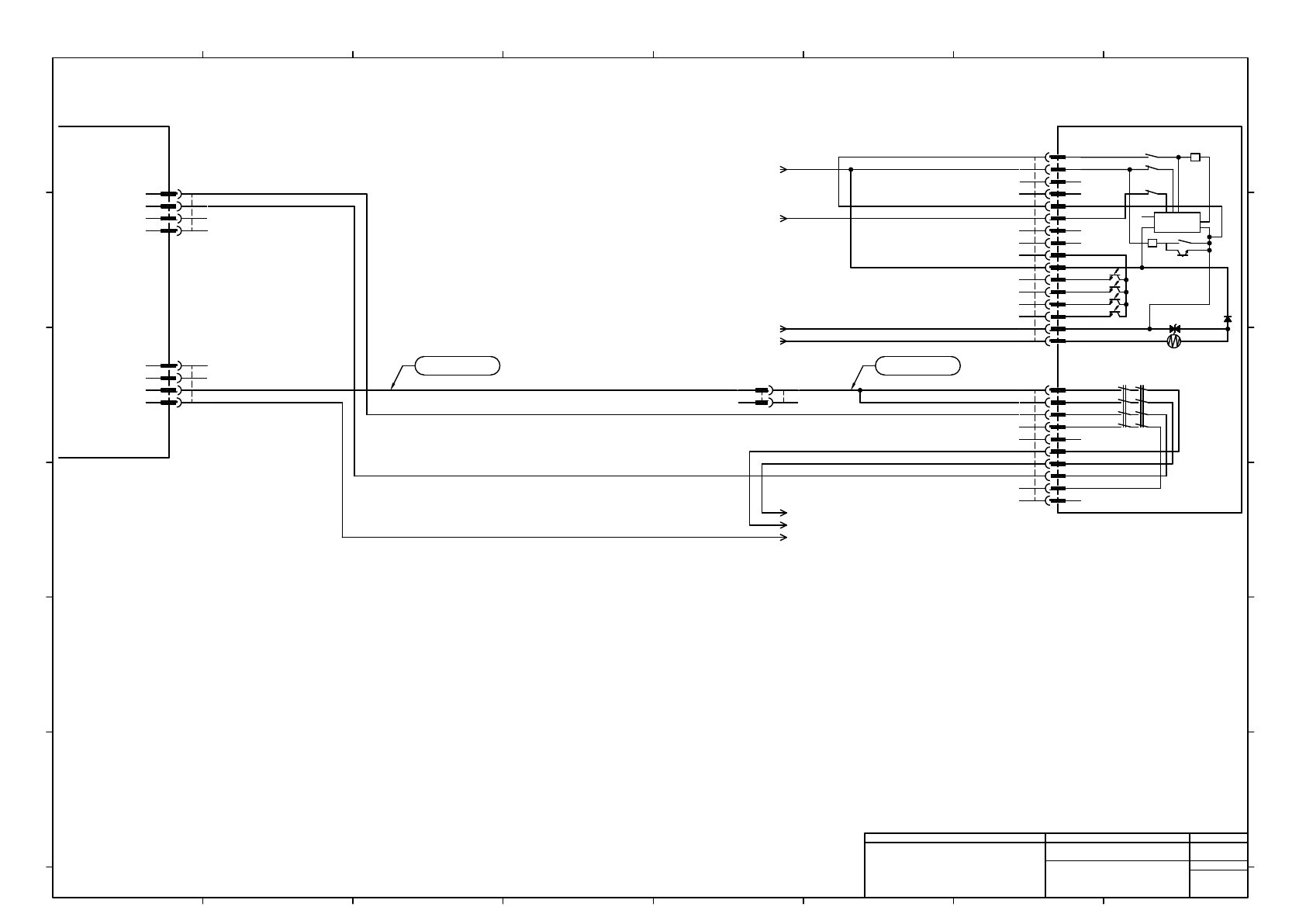
UL#22 80/300-0.3mm2 UL#22 80/300-0.3mm2 UL#22 80/300-0.3mm2 UL#22 80/300-0.3mm2 UL#22 80/300-0.3mm2 SC1P (P012) +VaT122 P010-7D Emergency Switch & Safety Switch (Front) Emergency Switch & Safety Switch (Rear) BU …

UL#22 80/300-0.3mm2
UL#22 80/300-0.3mm2
ILK Board #2
-K331
PNF0B4
-K132
G9SC-400-CNP4E
OMRON
CN1
CN2
CNMC3
CNMC5
UL#22 80/300-0.3mm2 BU
UL#22 80/300-0.3mm2 BU
UL#22 80/300-0.3mm2 BU
UL#22 80/300-0.3mm2 BU
UL#22 80/300-0.3mm2 BU
UL#22 80/300-0.3mm2
UL#22 80/300-0.3mm2 BU
UL#22 80/300-0.3mm2 BU
UL#22 80/300-0.3mm2 BU
MTKC003479AB
1
2
3
4
IN401
24GND
OT321(24VOUT)
24GND
1
2
3
4
NC
24GND
OT323(24VOUT)
24GND
1
2
3
4
5
6
7
8
9
10
1
2
3
4
5
6
7
8
9
10
11
12
13
14
15
16
22aK234 P007-5E
EXTOT1K331-14 P013-6E
1T122R-1 P013-4C
SF24VR-2 P013-4C
CN2K132-7
P007-2E
CN2K132-6
P007-2E
CNMC5-4
P007-2E
BU
BU
UL#22 80/300-0.3mm2 BU
UL#22 80/300-0.3mm2 BU
1
2
3
OMRON
CN1K132
XG5N-161-U
4
5
6
7
8
9
10
11
12
13
14
15
16
1
2
3
JST
CN2K132
XHP-10
4
5
6
7
8
9
10
1
2
3
JST
CNMC3K331
PAP-04V-S
4
1
2
3
JST
CNMC5K331
PAP-04V-S
4
BU
MTKC003474AB
1
2
MOLEX
1CNMC5P
5559-02P-210
1
2
MOLEX
1CNMC5R
5557-02R-210
Safety
Relay
(Rear)
13
23
33
43
NC
14
24
34
44
NC
T22
T12T31
NC
NC
T21
T32(RESET)
NC
NC
COM
T11
A2
A1
K2K1
K2
K2
Control
Circuit
K2
K1
K1
SA
TH
a
a
K1
1
1
Panasonic Smart Factory Solutions Co.,Ltd. パナソニック スマートファクトリーソリューションズ株式会社
Name
Drawing No.
Loc. No.
F4K1020-05A
1 2 3 4 5 6 7 8
A
B
C
D
E
F
1 2 3 4 5 6 7 8
A
B
C
D
E
F
Page. No.
Power Unit Wiring:NPM-TT2
(Rear Safety)
MTKA005509+014AB
P014

UL#22 80/300-0.3mm2
UL#22 80/300-0.3mm2
UL#22 80/300-0.3mm2
UL#22 80/300-0.3mm2
UL#22 80/300-0.3mm2
SC1P (P012)
+VaT122 P010-7D
Emergency
Switch &
Safety Switch
(Front)
Emergency
Switch &
Safety Switch
(Rear)
BU
-K321
PNF0B4
ILK Board #1
CNEMGCOV
IN017
24GND
24GND
24GND
24GND
24GND
IN010
24VOUT
24VGND
IN011
24VOUT
OT012
24VGND
IN014
IN015
NC
UL#22 80/300-0.3mm2 BU
BU
BU
BU
UL#22 80/300-0.3mm2 BU
UL#22 80/300-0.3mm2 BU
UL#22 80/300-0.3mm2 BU
UL#22 80/300-0.3mm2 BU
UL#22 80/300-0.3mm2 BU
UL#22 80/300-0.3mm2 BU
UL#22 80/300-0.3mm2 BU
BU
UL#22 80/300-0.3mm2 BU
UL#22 80/300-0.3mm2 BU
UL#22 80/300-0.3mm2 BU
UL#22 80/300-0.3mm2 BU
UL#22 80/300-0.3mm2 BU
UL#22 80/300-0.3mm2 BU
UL#22 80/300-0.3mm2 BU
UL#22 80/300-0.3mm2 BU
UL#22 80/300-0.3mm2 BU
UL#22 80/300-0.3mm2 BU
18
17
16
15
14
13
12
11
10
9
8
7
6
5
4
JST
CNEMGCOVK321
PUDP-18V-S
3
2
1
1
2
3
MOLEX
SC1R
5557-08R-210
4
5
6
7
8
1
3
MOLEX
CNEMGF
5559-14P-210
4
5
6
7
8
9
10
11
12
13
14
1
3
MOLEX
CNEMGR
5559-14P-210
4
5
6
7
8
9
10
11
12
13
14
MTKC003456AB
2
2
1
2
3
4
5
6
7
8
9
10
11
12
13
14
15
16
17
18
1
Panasonic Smart Factory Solutions Co.,Ltd. パナソニック スマートファクトリーソリューションズ株式会社
Name
Drawing No.
Loc. No.
F4K1020-05A
1 2 3 4 5 6 7 8
A
B
C
D
E
F
1 2 3 4 5 6 7 8
A
B
C
D
E
F
Page. No.
Power Unit Wiring:NPM-TT2
(Safety SW)
MTKA005509+015AB
P015

UL#18 80/300-0.75mm2
UL#18 80/300-0.75mm2
UL#22 80/300-0.3mm2
MTKC003450AB
BU
-K321
PNF0B4
ILK Board #1
CN-CART
1
2
3
4
5
6
7
8
9
10
11
12
13
14
15
16
17
18
19
20
21
22
23
24
25
26
27
28
TXD1+
TXD1-
RXD1+
RXD1-
GND
IN110
IN044
SVONSW1
24VOUT
NC
NC
NC
24GND
24GND
TXD2+
TXD2-
RXD2+
RXD2-
GND
IN111
IN045
SVONSW2
24VOUT
NC
NC
NC
24GND
24GND
UL#22 80/300-0.3mm2 BU
UL#22 80/300-0.3mm2 BU
UL#22 80/300-0.3mm2 BU
UL#22 80/300-0.3mm2 BU
UL#22 80/300-0.3mm2 BU
UL#22 80/300-0.3mm2 BU
UL#22 80/300-0.3mm2
UL#18 105/600-0.75mm2 BK
UL#18 80/300-0.75mm2
BU
Cart Unit
(-A31)
(Front)
R1.25-4
JST
FGCARTF21
R1.25-4
JST
FGCARTF22
UL#18 80/300-0.75mm2
UL#18 80/300-0.75mm2
BU
UL#18 80/300-0.75mm2
UL#18 80/300-0.75mm2
BU
UL#18 80/300-0.75mm2 BU
UL#18 105/600-0.75mm2 BK
UL#22 80/300-0.3mm2 BU
UL#22 80/300-0.3mm2 BU
CN-CART-27
P017-1E
-V4aT121 P010-5E
-V1bT121 P010-5E
BU
BU
BU
Tray Unit
(-A51)
(Front)
UL#14 105/600-2.0mm2
MTKC003459AB
UL#22 80/300-0.3mm2 BU
UL#22 80/300-0.3mm2 BU
1bF122
P017-1C
+V3aT121 P010-5E
-F122
CP30FI-1P010
(10A)
Fuji Electric FA Components & Systems
2aF122
FV2-4K
JST
FV2-4K
JST
1aF122
1bF122 2bF122
CARTF1-8 P010-7D
UL#22 80/300-0.3mm2 BU
MOLEX
CARTF3
5559-04P-210
4
3
MOLEX
CARTF2
5559-10P-210
4
5
6
7
8
9
10
28
27
26
25
24
23
22
21
20
19
18
17
16
15
14
13
12
11
10
9
8
7
6
5
4
JST
CN-CARTK321
PUDP-28V-S
3
2
1
MOLEX
CARTF1
5559-16P-210
4
5
6
7
8
9
10
11
12
13
14
15
16
1
2
3
AMP
SF24VP
177907-1
SF24VP-2
P017-2B
SF24VR
(P013)
UL#22 80/300-0.3mm2 BU
MTKC003461AB
BU
MOLEX
1CART3R
5557-04R-210
4
3
2
1
CARTR3-3 P017-1E
CARTR3-4 P017-1E
UL#22 80/300-0.3mm2 BU
UL#22 80/300-0.3mm2 BU
BU
BU
1
2
3
1
2
1
2
3
1CART3P
(P012)
1
2
2
FK2-4
2
FK2-4
2
2
UL#22 80/300-0.3mm2
UL#22 80/300-0.3mm2
UL#22 80/300-0.3mm2
UL#22 80/300-0.3mm2
UL#22 80/300-0.3mm2
UL#22 80/300-0.3mm2
UL#22 80/300-0.3mm2
UL#22 80/300-0.3mm2
CN-CART-15
P017-1A
CN-CART-16
P017-1A
CN-CART-17
P017-1A
CN-CART-18
P017-1A
CN-CART-19
P017-1A
CN-CART-20
P017-1A
CN-CART-21
P017-1B
CN-CART-22
P017-1E
BU
BU
BU
BU
BU
BU
BU
BU
Panasonic Smart Factory Solutions Co.,Ltd. パナソニック スマートファクトリーソリューションズ株式会社
Name
Drawing No.
Loc. No.
F4K1020-05A
1 2 3 4 5 6 7 8
A
B
C
D
E
F
1 2 3 4 5 6 7 8
A
B
C
D
E
F
Page. No.
Power Unit Wiring:NPM-TT2
(Front Cart I/F)
MTKA005509+016AC
P016