SM481_TechnicalReference(Eng_Ver1.1).pdf.pdf - 第125页
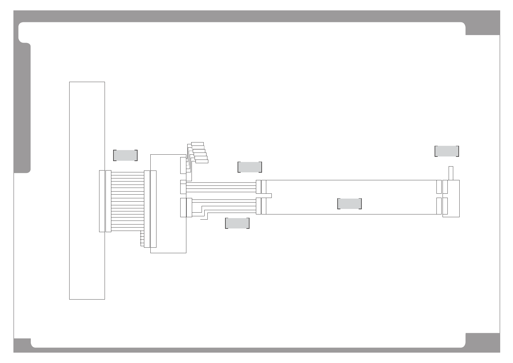
Page SAMSUNG TECHWIN 11 5 SM481 AXIO BD#2(6/6) NO. Lev . P ART NO. P ART NAME Q'TY Old No. Supply Supply L T Reference 1 AM03-0070 52A C ABLE_ASSY -SW_DRV_CMD 1 SM481_VM106 2 AM03-0069 50A C ABLE ASSY -SW_MOTOR_POWE…

Page
SAMSUNG TECHWIN
114
SM481
AXIO BD#2(6/6)
AXIO BD #2
BOARD
03
04
05
06
07
29
30
27
31
37
39
41
21
22
48
49
23
24
25
13
36
38
09
08
03
04
05
06
07
29
30
27
31
37
39
41
21
22
48
49
23
24
25
13
36
38
09
08
SW SERVO
DRIVER
P. E
W
V
U
01
02
03
04
05
06
X6
L1
L2
L3
r
t
01
03
07
09
27
17
19
21
23
22
24
29
02
04
08
10
14
16
06
01
03
07
09
27
17
19
21
23
22
24
29
02
04
08
10
14
16
06
CN26
SIG
SW
W
V
U
01
02
03
04
05
06
SHIELD
H
G
K
L
J
1
2
3
4
5
MOTOR
SM48_MD020
SM48_MD021
TB1-18B
TB1-20B
TB1-22B
TB1-14B
TB1-16B
PE13
SM48_018
GND PLATE
E
W
V
U
E
3
2
1
4
1
2
3
4
5
SW-PW
SW-EN
2
7
1
6
3
9
5
4
8
SHIELD
SD
SD/
0V
+5V
SM481_VM106
SM481 FL002
#7.8
SM471_MD025
1
2
4
5
3

Page
SAMSUNG TECHWIN
115
SM481
AXIO BD#2(6/6)
NO. Lev. PART NO. PART NAME Q'TY Old No. Supply Supply LT Reference
1 AM03-007052A CABLE_ASSY-SW_DRV_CMD 1 SM481_VM106
2 AM03-006950A CABLE ASSY-SW_MOTOR_POWER 1 SM48_MD020
3 AM03-006951A CABLE ASSY-SW_MOTOR_ENC 1 SM48_MD021
4 AM03-007151A FLAT_CABLE_ASSY 1 SM481_FL002
5 AM03-005611A CABLE ASSY-SWING MOTOR 1 SM471_MD025

Page
SAMSUNG TECHWIN
116
SM481
Axis Sensor B/D(1/2)
CN1
AXIS SENSOR
BOARD
4
2
1
3
10
9
8
7
10
9
8
7
22
6
5
3
4
6
5
3
4
1
CN2
1
SAFETY CONTROL B/D
4
4
4
SM41_AX001
+24V
24G
24G
+24V
2
3
1
2
1
3
2
3
1
CN23
2
(SENSOR CONN.)
BLUE
BLACK
BROWN
+24V
OUT
GND
BLUE
BLACK
BROWN
EE-1001
(SENSOR CONN.)
FY1_-LIMIT
L
2
1
3
4
+24V
OUT
GND
+24V
OUT
GND
BLACK
BLUE
BROWN
4
3
FY1_HOME
(SENSOR CONN.)
EE-1001
FY1_+LIMIT
EE-1001
1
3
4
L
1
SM421_AX103
7
9
10
8
CONVEYOR
AXIS SENSOR
BOARD
3
5
6
4
2
CN4
1
12
20
16
18
19
17
14
15
13
11
SM41_AX006
SENSOR INTERFACE
PCB IN
+24V
7
9
10
8
3
5
6
4
2
1
12
20
16
18
19
17
14
15
13
11
24G
PCB IN
+24V
24G
3
2
1
PCB WAIT
+24V
24G
PCB WORK
+24V
24G
SECOND
+24V
24G
PCB OUT
+24V
24G
3
2
1
PCB WAIT
+24V
24G
3
2
1
PCB WORK
+24V
24G
3
2
1
SECOND
+24V
24G
3
2
1
PCB OUT
+24V
24G
10 10
99
88
77
66
55
44
BLUE
BLACK
33
22
CN3
BROWN
11
1
WD_HOME
EE-1001
(SENSOR CONN.)
GND
OUT
3
4
+24V
SM421_AX104-1
2
3
1
2
3
1
SM421_AX104
3
2
1
3
2
1
3
2
1
3
2
1
3
2
1
3
2
1
3
2
1
3
2
1
3
2
1
3
2
1
BK
BN
BU
BK
BN
BU
BK
BN
BU
BK
BN
BU
BK
BN
BU
SM41_CV007
1
2
3
4
5
6