贴片机juki2050说明书.pdf - 第196页
第 4 章 生产程序制作 Rev03 4-53 5)激光识别算法 可以指定供激光识别用的算法。主要用途如下。 请参见下页“激光线定心的流程” 。 算法 操作 用 途 1 找出影宽最小的边(第 1 最小影宽 A),从所找出的最 小宽度的边起旋转 + 90 度,找出第 2 个最小宽度(第 2最小影宽 B),对位置偏移、角度偏 移进行修正并 贴片。 芯片元件 2 找出影宽最小的边(第 1 最小影宽 A),从所找出的最 小宽度的边起正方向转动,…

第 4 章 生产程序制作 Rev03
4-52
4) 激光高度
设置激光定心时的测量高度。输入从吸嘴顶端到激光照射到的测量位置的距离。
虽然根据元件高度与元件种类将自动决定初始值,但有时根据元件的不同(激光测定位置为圆
筒形或透明时等),需要改变初始值。请设置可进行稳定识别的高度。
激光
元件
吸嘴
+Z
激光高
吸嘴高度
0
-Z
◆ 默认值
激光高度的默认值有时根据元件的种类和高度来设置。下表给出了元件种类和激光高度的默
认值的关系。
表 4-3-5-2-4 元件种类和激光高度的默认值的关系
SOT
レーザ測定位置
モールド部
部品高さ
t
-γ
-r
r=0.25
SOP
HSOP
レーザ測定位置
モールド部
部品高さ
t
-0.7t
-0.7×t
元件种类 测定位置 测定高度(mm)
方形芯片
レーザ測定位置
部品高さ
t
t
--
2
2
t
-
-
铝电解电容器
レーザ測定位置
部品高さ
t
-(t-β)
-(t-β)
β=0.35
2
t
元件高度 t
激光测定位置
元件高度
t
激光测定位置
β
吸嘴高度
激光高度
激光
元件
吸嘴
-Z
-Z
t
2
-(t-β)
β
激光测定位置
模部
元件高度
激光测定位置
模部
元件高度
激光测定位置

第 4 章 生产程序制作 Rev03
4-53
5)激光识别算法
可以指定供激光识别用的算法。主要用途如下。
请参见下页“激光线定心的流程”。
算法 操作 用 途
1 找出影宽最小的边(第 1 最小影宽 A),从所找出的最
小宽度的边起旋转+90 度,找出第 2 个最小宽度(第
2最小影宽 B),对位置偏移、角度偏移进行修正并
贴片。
芯片元件
2 找出影宽最小的边(第 1 最小影宽 A),从所找出的最
小宽度的边起正方向转动,在激光校正的同时找出
第2个小宽度的影(第2个最小影宽 B),对位置偏
移、角度偏移进行修正并贴片。
SOP 等带引脚的元件
3 保持吸取姿势,找出最小影宽(第1最小影宽 A),从
该边起旋转 90 度,找出第 2 个最小宽度(第2最小影
宽 B),对位置偏移、角度偏移进行修正并贴片。
用于没有角的圆筒形芯片。
此时,忽视角度(极性被忽
视),仅求出元件的中心。
0 从吸取姿势起按贴片角度转动并贴片。 用于激光定心不稳定的元件
(超出规格的极薄的元件)。
此时不进行定心而直接进行
贴片。因此贴片位置受吸取
位置影响。
注意
算法的初始值根据元件种类而定。一般情况下,改变后错误率会
增大。因此除特殊情况外,请绝对不要变更。
6)预旋转角度
对吸取的激光识别元件,要设置定心前预旋转的度数 (预旋转角度)。
预旋转角度默认值,是在进行外形尺寸初始设置输入时设置的。变更外形尺寸时不设置默认
值。
初始值被设置为30°(只有0402
﹡1
、0603元件为40°)。如果变更,会影响定心的稳定性(大多
数情况下,定心会变得不稳定)。
(﹡1) 要贴装0402元件时,需要配备0402元件对应功能选项。
注意
为避免影响贴片精度,在未得到 JUKI 的指示情况下,请不要擅自
变更。

第 4 章 生产程序制作 Rev03
4-54
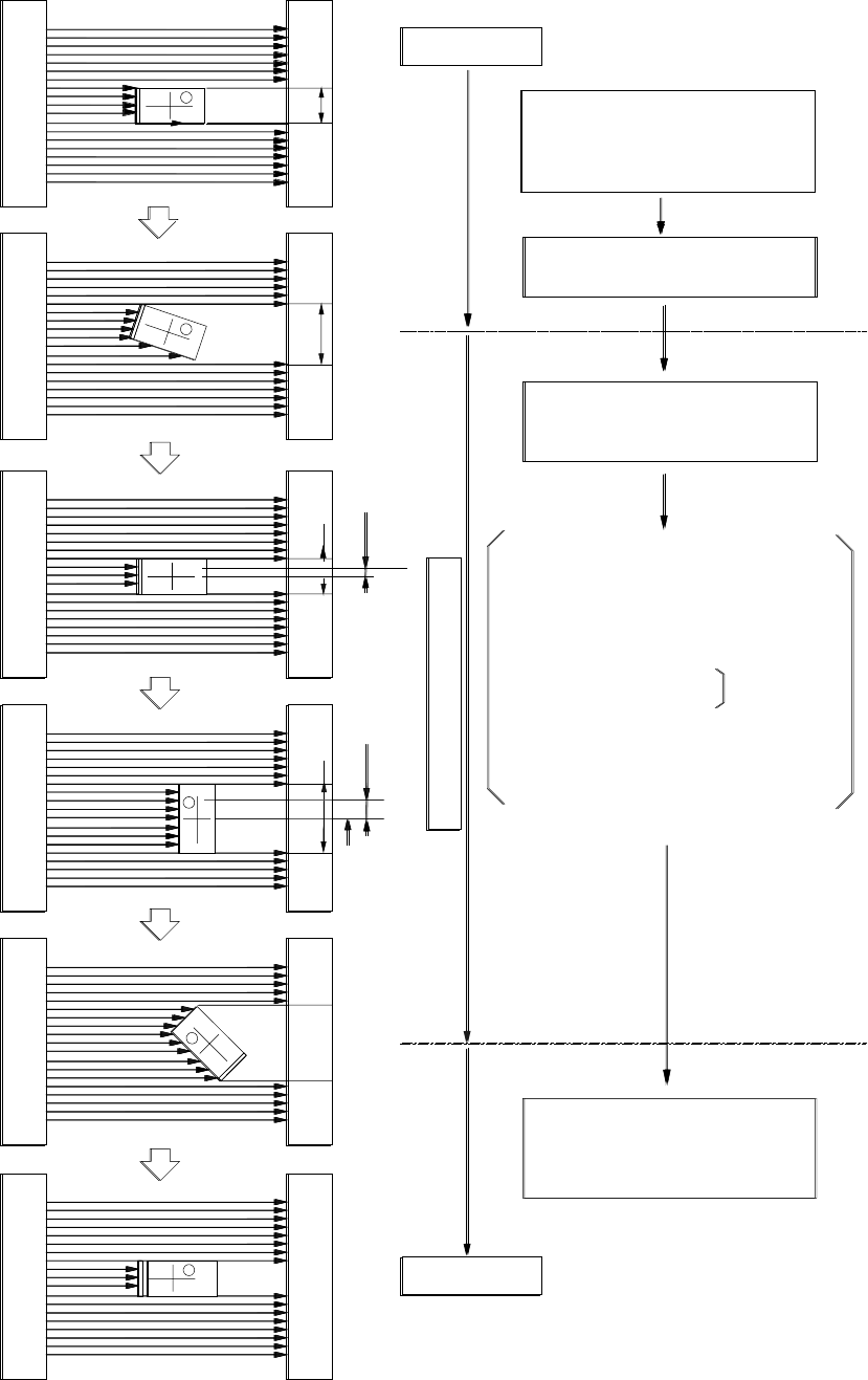
●激光定心的流程
A
D
d X
B
C
d Y
E
(-) 旋转
(
回旋)
⑥
⑤
④
③
②
①
元件吸取
(元件中心)
A
D
d X
B
C
d Y
E
(+) 旋转
(+) 旋转
(+) 旋转
修正
预旋转
驱动 Z 轴吸收元件,将元件对准
激光照射线高度
(吸嘴中心)
激光线测量
修正
贴片
接着,使θ按(-)方向旋转
(预旋转)
使θ轴(+)方向旋转、
激光线开始测量
寻找测量过程中阴影宽度最小的③④。
因已知吸嘴中心,故可从与元件中心的
差值,得知
Y方向的偏移 dX
X方向的偏移 dy
此外还可根据③或④的θ马达的移位传
感器得知角度偏移值 dθ。
位置偏移 (dX、 dY)
角度偏移 (dθ)
修正后贴片