TR8S_TR8SR-Rev05PDFA.pdf - 第42页
- 39 - 20. SYSTEM D IAGRAM (2) SYSTEM DIAGRAM (2) SLOW MODE PCB(1/2) 3_4B SL05 CN018 STK M MIS SET SENSOR EMITTER STK M MIS SE T SENSOR RECEIVER CN017 CN0128 CN092 SLOW MODE 3 S.V (SHT) SHT M OPEN S.V CN091 SHT S OPEN SE…

- 38 -
NOTE( 注記 ) #01....FOR EN EN 用
#02....FOR TR8S(PCB REV.01) TR 8 S(基板 REV.01)用
#03....FOR TR8SR TR 8 SR 用
#04....FOR TR8S/TR8SR(AFTER PCB REV.02) TR8S/TR8SR(基板 REV.02以降)用
#05....FOR TR8S(UNTIL M/C REV.B) TR 8 S(マシン REV.B 以前)用
FOR TR8SR(UNTIL M/C REV.A) TR 8 SR(マシン REV.A 以前)用
#06....FOR TR8S(AFTER M/C REV.C) TR 8 S(マシン REV.C 以降)用
FOR TR8SR(AFTER M/C REV.B) TR 8 SR(マシン REV.B 以降)用
REF.NO NOTE PART NO D E S C R I P T I O N
品 名
Qty
1 E9454-723-AA0 AC CABLE ASM(CE)
ACケーブル組(CE)
1
2
#01
400-49752 AC PWR CABLE(TR5CE) ASM
ACパワーケーブル(TR5CE)組
1
3 401-53361 AC POWER INPUT CABLE ASM
ACパワー入力ケーブル組
1
4 401-54358 MCCB-NF WIRE ASM
MCCB−NFワイヤ組
1
5 400-45714 NOISE FILTER
ノイズフィルタ
1
6 400-49675 NF OUTPUT CABLE ASM
NF出力ケーブル組
1
7 400-49674 NF FG CABLE ASM
NF FGケーブル組
1
8 400-49493 TF INPUT CABLE(415V) ASM
TF入力ケーブル(415V)組
1
9 400-49494 TF INPUT CABLE(400V) ASM
TF入力ケーブル(400V)組
1
10 400-49495 TF INPUT CABLE(380V) ASM
TF入力ケーブル(380V)組
1
11 401-37853 TF INPUT CABLE (240V) ASM
TF入力ケーブル(240V)組
1
12 401-37854 TF INPUT CABLE (220V) ASM
TF入力ケーブル(220V)組
1
13 401-37855 TF INPUT CABLE (200V) ASM
TF入力ケーブル(200V)組
1
14 400-49499 TF INPUT CABLE(0V) ASM
TF入力ケーブル(0V)組
1
15 400-49500 TF FG CABLE ASM
TF FGケーブル組
1
16 400-45701 TRANSFORMER
トランス
1
17 401-53362 TF OUTPUT CABLE ASM
TF出力ケーブル組
1
18 401-37851 PSU INPUT CABLE 1 ASM
PSU 入力ケーブル1組
1
19 HA-0052400-00 CIRCUIT PROTECTOR
サーキットプロテクタ
1
20 401-53368 PSU INPUT CABLE 2 ASM
PSU入力ケーブル2組
1
21 400-49505 RELAY2 DRIVE CABLE ASM
リレー2ドライブケーブル組
1
22 HB-0014000-00 RELAY
リレー
1
23 HX-0055000-00 POWER SUPPLY
電源ユニット
1
24 401-53363 PSU-MAIN PCB CABLE ASM
PSU−MAIN基板ケーブル組
1
25
#02
401-69065 MAIN PCB ASM 8S
メイン基板組8S
1
26 401-55251 RELAY2 I/O CABLE ASM
リレー2 I/Oケーブル組
1
27 401-55253 RELAY1 DRIVE CABLE ASM
リレー1ドライブケーブル組
1
28 HB-0014200-00 RELAY
リレー
1
29 400-45011 RELAY1 INPUT CABLE ASM
リレー1入力ケーブル組
1
30 400-49680 RELAY1 OUTPUT CABLE ASM
リレー1出力ケーブル組
1
31 401-55252 FAN MOTOR CABLE ASM
ファンモータケーブル組
1
32 401-55280 AC FAN MOTOR ASM
ACファンモータ組
1
33 HM-0003300-0A FAN
ファン
1
34 400-45704 REGENERATING RESISTOR
回生抵抗
1
35 401-55255 REGENERATING RESISTOR CABLE(ZM-G3_G4)ASM
回生抵抗ケーブル(ZM−G3_G4)組
1
36 401-55254 RELAY35 DRIVE CABLE 1 ASM
リレー35ドライブケーブル1組
1
37 400-49683 REGENERATING RESISTOR CABLE(ZM-P,C)ASM
回生抵抗ケーブル(ZM−P,C)組
1
38 401-53365 ZM DRIVER POWER CABLE(L11_L21)ASM
ZMドライブパワーケーブル(L11_L21)組
1
39 400-45702 SERVO AMP
サーボアンプ
1
40 401-13754 MC1 INPUT CABLE ASM
MC1入力ケーブル組
1
41 HA-0053000-00 MAGNETIC CONTACTOR
コンタクタ
1
42 401-37847 ZM DRIVER POWER CABLE(L1_L2) 1 ASM
ZMドライブパワーケーブル(L1_L2)1組
1
43 HA-0052400-0C CIRCUIT PROTECTOR
サーキットプロテクタ
1
44 401-53369 ZM DRIVER POWER CABLE2 L1_L2 ASM
ZMドライブパワーケーブル2 L1_L2組
1
45 401-55261 ZM DRIVER FG CABLE ASM
ZMドライブFGケーブル組
1
46 400-45025 SURGE ABSORBER ASM
サージアブソーバー組
1
47 401-37829 MC12 CONTACT CABLE ASM
MC12コンタクタケーブル組
1
48 401-13756 MC2 INPUT CABLE ASM
MC2入力ケーブル組
1
49 401-53366 Y DRIVER POWER CABLE 1 ASM
Yドライブパワーケーブル1組
1
50
#05
401-53367 Y DRIVER POWER CABLE 2 ASM
Yドライブパワーケーブル2組
1
51
#05
400-45711 STEPPING MOTOR DRIVER
ステッピングモータドライバー
1
52 401-55262 Y DRIVER FG CABLE ASM
YドライバFGケーブル組
1
53 400-94573 I/F CABLE ASM
I/Fケーブル組
1
54 400-96157 MTC/MTS I/F CABLE ASM
MTC/MTS I/Fケーブル組
1
55 401-55835 PANEL CABLE ASM
パネルケーブル組
1
56 400-42579 OPERATION PCB ASM
オペレーション基板組
1
57 400-49734 LCD I/F CABLE ASM
LCD I/Fケーブル組
1
58 401-53388 LCD BL CABLE ASM
LCD BLケーブル組
1
59 401-53389 ONLINE SW ASM
オンラインSW組
1
60 401-53390 OPERATION SW ASM
オペレーションSW組
1
61 401-54360 OPERATION LCD ASM
オペレーションLCD組
1
62 400-45202 TRAY LED CABLE 1 ASM
トレイレッドケーブル1組
1
63 400-42218 TRAY LED (15) PCB ASM
トレイレッド(15)基板組
1
64 400-45203 TRAY LED CABLE 2 ASM
トレイレッドケーブル2組
1
65 401-53370 ZM DRIVER CABLE ASM
ZMドライバケーブル組
1
66 400-45048 ZM ENCODER CABLE ASM
ZMエンコーダケーブル組
1
67 401-53371 ZM MOTOR CABLE ASM
ZMモータケーブル組
1
68 400-49521 ZM BRAKE CABLE ASM
ZMブレーキケーブル組
1
69 400-45703 SERVO MOTOR
サーボモータ
1
70
#05
400-49522 Y DRIVER CABLE ASM
Yドライバケーブル組
1
71
#05
401-53372 Y MOTOR CABLE ASM
Yモータケーブル組
1
72
#05
400-45060 Y MOTOR ASM
Yモータ組
1
73 HA-0052400-0A CIRCUIT PROTECTOR
サーキットプロテクタ
1
74
#03
401-85664 MAIN PCB ASM 8SR
メイン基板組8SR
1
75
#04
401-69065 MAIN PCB ASM 8S
メイン基板組8S
1
76
#06
402-22210 Y MOTOR ASM
Yモータ組
1
77
#06
402-22208 STEPPING MOTOR DRIVER
ステッピングモータドライバー
1
78
#06
402-22236 Y MOTOR CABLE ASM
Yモータケーブル組
1
79
#06
402-22229 Y DRIVER CABLE ASM
Yドライバケーブル組
1
80
#06
402-22222 Y DRIVER POWER CABLE 2 ASM
Yドライブパワーケーブル2組
1
81
#06
402-22238 Y DRIVER RLY CABLE ASM
Yドライバ中継ケーブル組
1

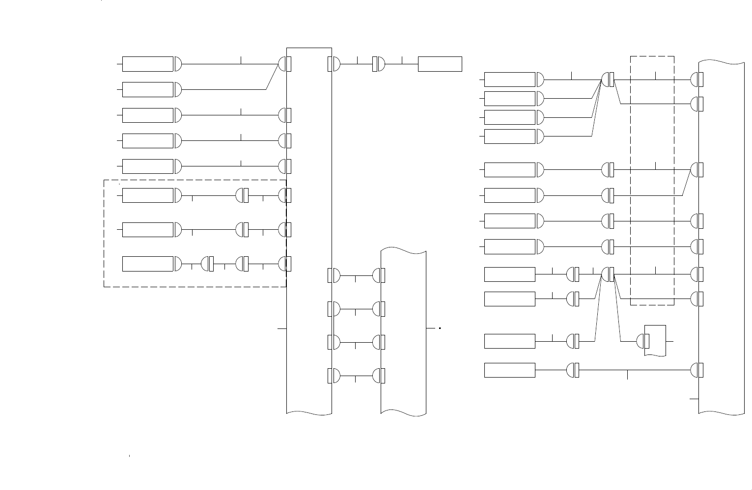
- 39 -
20. SYSTEM DIAGRAM (2)
SYSTEM DIAGRAM(2)
SLOW MODE PCB(1/2)
3_4B
SL05
CN018
STK M MIS SET
SENSOR EMITTER
STK M MIS SET
SENSOR RECEIVER
CN017
CN0128
CN092
SLOW MODE 3 S.V
(SHT)
SHT M OPEN S.V
CN091
SHT S OPEN
SENSOR
SHT S CLOSE
SENSOR
SHT M CLOSE
SENSOR
CN085
CN084
CN086
SHT M OPEN
SENSOR
STK S LOCK
SENSOR
STK S SET
SENSOR
STK M LOCK
SENSOR
STK M SET
SENSOR
CN010
MAIN03SCN12
CN03
MAIN04SCN05
CN04
MAIN06SCN08
CN06
DOOR LOCK S.V.
CN008
EMG SW
CN107-ACN107-B
DOOR S OPEN
SENSOR
CN074-ACN074-B
DOOR M OPEN
SENSOR
DOOR S LOCK
SENSOR
DOOR M LOCK
SENSOR
ZM LMT- SENSOR
ZM LMT- SENSOR
CN083
MAIN05SCN01
ZM ORG SENSOR
CN072-A
3_2A
3_3B
1_1D
2_2D
2_5A
SCN PCB(2/5)
MAIN PCB(3/6)
SCN PCB(1/5)
CN05
CN072-B
Z CABLE BEAR
CN05
SCN15
SCN56
CN56
SCN46
CN46
SCN19
CN19
SCN52
CN52
SCN60
CN60
SCN44
CN44
SCN55
CN55
SCN45
CN45
CN12
CN05_5S
CN08
CN01
CN15
NOTE1
SCN40
CN40
SCN49
CN49
SCN07
CN07
SCN14
CN14
SCN11
CN11
SCN24
CN24
SCN06
CN06
NOTE1 THIS WIRING IS STANDARD SPEC.
EN SPEC'S WIRING REFER TO 4 PAGES.
1661110 10
2789
3
4
5
14
15
16
17
11
19 20 21 22
23 35
25
1 24 1 24 27 27 27 27
26 28 32
29
31
30 33
34
18
3
12 13
CN063

- 40 -
NOTE( 注記 ) #01....FOR TR8S TR 8 S 用
#02....FOR TR8SR TR 8 SR 用
REF.NO NOTE PART NO D E S C R I P T I O N
品 名
Qty
1 HD-0017100-00 SENSOR
フォトインタラプタ
1
2 400-49692 ZM ORG/LMT- SENSOR CABLE ASM
ZM ORG/LMT−センサケーブル組
1
3 400-41117 SCN PCB ASM
SCN基板組
1
4 400-45097 DOOR M LOCK SOL. CABLE ASM
ドアMロックソレノイドケーブル組
1
5 401-54361 DOOR LOCK S.V. ASM
ドアロック S.V. 組
1
6 HD-0017000-00 SENSOR
フォトインタラプタ
1
7 401-53377 ZM LMT+ SENSOR CABLE ASM
ZM LMT+ センサケーブル組
1
8 400-45086 DOOR M LOCK SENSOR CABLE ASM
ドアMロックセンサケーブル組
1
9 400-45090 DOOR S LOCK SENSOR CABLE ASM
ドアSロックセンサケーブル組
1
10 HD-0017100-00 SENSOR
フォトインタラプタ
1
11 400-49556 EMERGENCY SW(REAR) CABLE 1 ASM
エマージェンシSW(リア)ケーブル1組
1
12 401-58208 DOOR M OPEN SENSOR CABLE 2 ASM
ドアMオープンセンサケーブル2組
1
13 401-58209 DOOR S OPEN SENSOR CABLE 2 ASM
ドアSオープンセンサケーブル2組
1
14 400-50207 DOOR M OPEN SENSOR CABLE 1 ASM
ドアMオープンセンサケーブル1組
1
15 401-55557 DOOR S OPEN SENSOR CABLE 1 ASM
ドアSオープンセンサケーブル1組
1
16 400-49697 EMERGENCY SW(REAR) ASM
エマージェンシSW(リア)組
1
17 400-49696 EMERGENCY SW(REAR) CABLE 2 ASM
エマージェンシSW(リア)ケーブル2組
1
18 400-42575 SLOW MODE CTRL PCB ASM
スローモードコントロール基板組
1
19 401-53373 SENSOR CABLE 1 ASM
センサケーブル1組
1
20 401-53374 SOLENOID CABLE ASM
ソレノイドケーブル組
1
21 401-53375 SENSOR CABLE 2 ASM
センサケーブル2組
1
22 401-53376 SENSOR CABLE 3 ASM
センサケーブル3組
1
23
#01
401-69065 MAIN PCB ASM 8S
メイン基板組8S
1
24 HD-0027700-00 SENSOR
センサー
1
25 401-55558 STK SENSOR CABLE 2 ASM
STKセンサケーブル2組
1
26 401-55559 STK SENSOR CABLE 1 ASM
STKセンサケーブル1組
1
27 401-53381 SHT SENS CABLE ASM
SHTセンサケーブル組
1
28 401-55560 SHT SENSOR CABLE ASM
SHTセンサケーブル組
1
29 400-49718 SHT OPEN S.V. CABLE 3 ASM
SHTオープンS.V.ケーブル3組
1
30 400-49706 SLOW MODE(SHT) ASM
スローモード(SHT)組
1
31 401-55562 SHT S.V. CABLE 2 ASM
SHT S.V.ケーブル2組
1
32 401-55561 SHT S.V. CABLE 1 ASM
SHT S.V.ケーブル1組
1
33 401-53670 STK M MIS SET SENSOR ASM
STK M MISセットセンサ組
1
34 400-45114 STK M MIS SET SENSOR CABLE(EMITTER) ASM
スタッカMミスセットセンサケーブル(投光)組
1
35
#02
401-85664 MAIN PCB ASM 8SR
メイン基板組8SR
1