00191016-01.pdf - 第472页
16 MaDaMaS Betriebsanleitung Linienrec hner UNIX 16.2 MaDaMaS -Auswerteoberfläche Software-Version 40 3.xx Ausgabe 06/9 7 16 - 8 16.2. 1 Ma DaMaS star te n ● Im Desktop die Ikone MaDaMa S an kl icke n . Die Auswe rteobe …

Betriebsanleitung Linienrechner UNIX 16 MaDaMaS
Software-Version 403.xx Ausgabe 06/97 16.2 MaDaMaS-Auswerteoberfläche
16 - 7
16.2 MaDaMaS-Auswerteoberfläche
Die aufgezeichneten Produktionsdaten werden von der MaDaMaS-Auswerteoberfläche aus abgerufen.
Die Auswerteoberfläche wird durch Anklicken der Ikone MaDaMaS im Desktop geöffnet. Von dieser Oberfläche
sind eine Reihe von Auswerteformen aufrufbar, mit denen die Produktionsdaten für eine Linie oder für einzelne
Stationen ausgewertet werden können. Die Darstellung der Produktionsdaten bezieht sich immer nur auf die
aktuell eingestellte Zeitbasis (siehe Abschn. 16.2.5.1).
Folgende globale Auswertungen sind über alle Stationen der Linie möglich. Sie werden vom Menü
DARSTELLUNGEN aus aufgerufen (siehe Abschn. 16.2.3):
-
Gesamtübersicht: Zustand der gesamten Linie, dargestellt anhand der Auswerteformen
"Abholsicherheit", "Verfügbarkeit" und "Leistung"
-
Abholsicherheit: Abholsicherheit aller Stationen, dargestellt für jede einzelne
Station einer Linie
-
Verfügbarkeit: Verfügbarkeit der Stationen, dargestellt für jede einzelne Station
einer Linie
-
Leistung: Bestückleistung aller Stationen, dargestellt für jede einzelne
Station einer Linie
Folgende speziellen Auswertungen sind nur für die einzelnen Stationen möglich. Sie werden jeweils durch
Anklicken der Balken und Symbole im Anzeigebereich aufgerufen:
-
Spurtrend: Anzeige der acht schlechtesten Spuren einer Station
(Spuren mit den am häufigsten auftretenden Ident- und Vakuumfehlern)
-
Spurinformation: Anzeige aller Spuren einer Station mit der Auflistung der aufgetretenen
Ident- und Vakuumfehler
-
Anlagenabbild: Aktuelles Abbild der Anlage oder einer Station
-
Ereignisverteilung: Verteilung der Ereignisse auf einer Station
-
Ereignisliste: Auflistung aller aufgetretenen Ereignisse für jede Leiterplatte
Beim Öffnen von MaDaMaS wird als erste Auswerteform die "Gesamtübersicht" für die ganze Linie dargestellt.
Es kann jederzeit eine andere Auswerteform eingestellt werden.

16 MaDaMaS Betriebsanleitung Linienrechner UNIX
16.2 MaDaMaS-Auswerteoberfläche Software-Version 403.xx Ausgabe 06/97
16 - 8
16.2.1 MaDaMaS starten
●
Im Desktop die Ikone MaDaMaS anklicken.
Die Auswerteoberfläche wird mit der (Start)Auswertung "Gesamtübersicht" für die aktuelle Linie
geöffnet (siehe Abb. 16.2.1).
HINWEIS
Wird im Anzeigebereich des Desktop (siehe Kap. 3, Abb. 3.1.2) in einer Stations-Abbildung die Fläche mit
dem Balkendiagramm-Symbol angeklickt, öffnet sich ebenfalls die MaDaMaS-Auswerteoberfläche.
Bei einer Klebestation wird die Auswerteform "Ereignisverteilung" angezeigt und bei einer Bestückstation
die Auswerteform "Spurinformation".
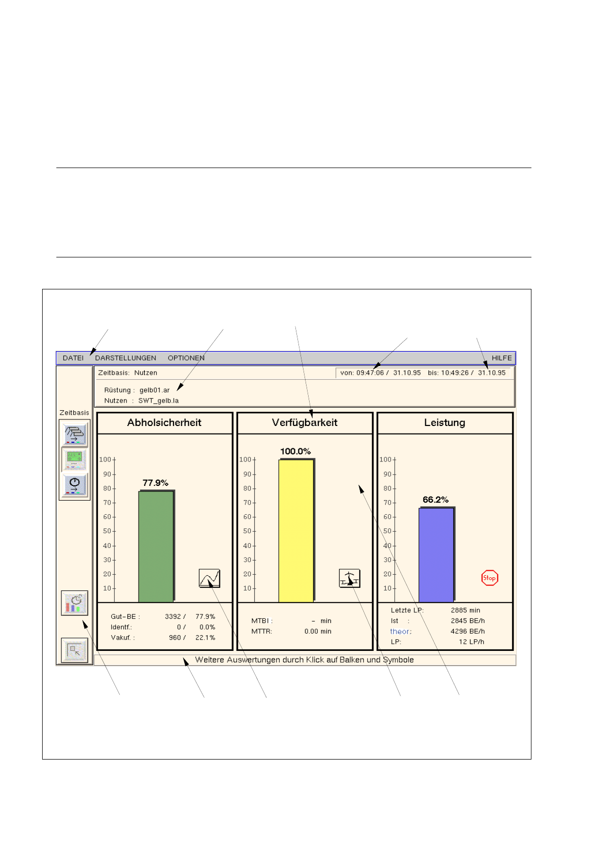
Abb. 16.2.1 Auswerteoberfläche - Auswerteform "Gesamtübersicht"
Menüzeile
Infobereich Auswerteform
Kommandobereich Infozeile
Anzeigebereich
Startzeitpunkt
der Auswertung
Endezeitpunkt
der Auswertung
Aufruf der
Aufruf der
Auswerteform
"Anlagenabbild"
"Spurtrend"
Auswerteform

Betriebsanleitung Linienrechner UNIX 16 MaDaMaS
Software-Version 403.xx Ausgabe 06/97 16.2 MaDaMaS-Auswerteoberfläche
16 - 9
Die Auswerteoberfläche ist in folgende Bereiche gegliedert:
-
Menüzeile
-
Infobereich
-
Anzeigebereich
-
Kommandobereich
-
Infozeile
Menüzeile
Die Menüzeile enthält die Menüs "DATEI", "DARSTELLUNGEN", "OPTIONEN" und "HILFE".
Der erste Menüpunkt des Menüs "DATEI" wird in Abschn. 16.2.2 erläutert.
Das Menü "DARSTELLUNGEN" ist in Abschn. 16.2.3 beschrieben, das Menü "OPTIONEN" in Abschn. 16.2.4.
HINWEIS
Da die Menüs "DATEI" und "HILFE" in der Funktion und Bedienung ähnlich sind, wie in anderen An-
wendungsprogrammen des Linienrechners, werden sie umfassend in Kap. 2 dieser Anleitung beschrieben.
Infobereich
Im Infobereich werden folgende Informationen angezeigt:
-
Zeitbasis: Aktuell eingestellte Zeitbasis (Auswertungszeitraum)
-
Datum und Uhrzeit Start- und Endezeitpunkt der Auswertung
-
Rüstung: Name der aktuell gültigen Rüstungen
-
Nutzen: Name der aktuell gültigen Leiterplatten (Nutzen)
Anzeigebereich
Der Anzeigebereich ist bei den meisten Auswerteformen in einen Grafikbereich und einen Textbereich unterteilt.
In diesen Bereichen werden alle Informationen für die aktuelle Auswerteform und die gewählte Zeitbasis an-
gezeigt, die seit dem Startzeitpunkt der Auswertung gesammelt wurden.
Der Aufbau des Anzeigebereiches und die Funktion der darin enthaltenen Grafiken und Ikonen ist für jede
Auswerteform (Darstellung) im entsprechenden Abschnitt beschrieben.
HINWEIS
Eine Aktualisierung des Anzeigebereichs erfolgt automatisch, nachdem eine Leiterplatte eine Station verlas-
sen hat oder wenn eine andere Auswerteform oder Zeitbasis gewählt wurde.
Eine Ausnahme ist die Anzeige der "Ereignisliste". Sie wird erst aktualisiert, wenn die Auswerteform "Ereig-
nisliste" neu gestartet wird oder nach Einstellung einer neuen Zeitbasis.
Kommandobereich
(siehe Abschn. 16.2.5)
Der Kommandobereich enthält drei Ikonen zur Einstellung der Zeitbasis, eine Ikone zum Setzen des Reset-
Zeitpunktes und eine Ikone zum Zurückschalten der Darstellung in die vorhergehende Auswerteform.
Infozeile
In dieser Zeile wird ein Hilfe-Text bzw. Info-Text zu dem Objekt angezeigt, auf welches der Mauscursor gerade
zeigt.