KE-3020维修调整要领书.pdf - 第259页
㪩㪼㫍㩷㪈㪅㪇㩷 㓈ׂ䇗ᭈ㽕乚к 16-1 䎔䎙 䗕఼᭭䚼ԡᷛሎ 䎃 䎔䎙䎐䎔 ˊ 䎩䎳䎬 ˄ࠡ˅ ⱘᢚौ 䎃 བϟ᠔⼎ˈ 䎩䎳䎬 ᬃᶊ㒘㹿⫼ 䎰䎔䎙 h 䎔䎕 ⱘᏺൿ⠛ݙ݁㾦㶎䩝ᅮ㹿ᅮᑩᑻᶊϞⱘ 䎩䎳䎬 ᬃᶊ 䎯䎒䎵 ϞDŽ 䎃 ौϟ 䎗 Ͼ㶎ϱˈϞ⒥ࡼेৃᢚौDŽ 䎃 䎃 䎃 䎃 䎃 䎃 䎃 䎃 䎃 䎃 䎃 䎃 䎃 䎔䎙䎐 䎔䎐䎔 䎃 䎃 䎩䎳䎬 ⱘᢚौ˄ࠡ ˅ 䎃 䎃 ॅ䰽 Ўњ䰆ℶさ✊ⱘ䍋ࡼ䗴៤џᬙˈ䇋݇ᥝ…

㪩㪼㫍㩷㪈㪅㪇㩷
㓈ׂ䇗ᭈ㽕乚к
15-9
䎔䎘䎐䎛ˊ 䎥䎸䎐䎳䎬䎱 䫔⌟༈ⱘᅝ㺙
ᣝ✻ϟᇚ䚼કᅝ㺙ࠄࠊࡼ఼㒘DŽ䎃
䎃
䎶䎰䎗䎓䎖䎓䎙䎜䎔䎶䎦䎃
䎗䎓䎓䎙䎘䎗䎛䎛䎃
䎥䎸䎃䎳䎬䎱䎃䎶䎨䎱䎶䎲䎵䎃䎧䎲䎪䎃

㪩㪼㫍㩷㪈㪅㪇㩷
㓈ׂ䇗ᭈ㽕乚к
16-1
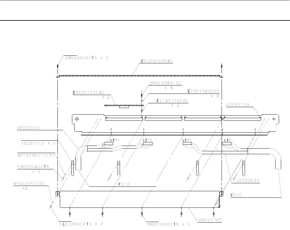
䎔䎙 䗕఼᭭䚼ԡᷛሎ䎃
䎔䎙䎐䎔ˊ 䎩䎳䎬˄ࠡ˅ⱘᢚौ䎃
བϟ᠔⼎ˈ䎩䎳䎬 ᬃᶊ㒘㹿⫼ 䎰䎔䎙h䎔䎕 ⱘᏺൿ⠛ݙ݁㾦㶎䩝ᅮ㹿ᅮᑩᑻᶊϞⱘ 䎩䎳䎬 ᬃᶊ 䎯䎒䎵
ϞDŽ䎃
ौϟ 䎗 Ͼ㶎ϱˈϞ⒥ࡼेৃᢚौDŽ䎃
䎃
䎃
䎃
䎃
䎃
䎃
䎃
䎃
䎃
䎃
䎃
䎃
䎔䎙䎐䎔䎐䎔䎃 䎃 䎩䎳䎬 ⱘᢚौ˄ࠡ˅䎃
䎃
ॅ䰽
Ўњ䰆ℶさ✊ⱘ䍋ࡼ䗴៤џᬙˈ䇋݇ᥝ⬉⑤Пৢݡ䖯㸠᪡DŽ
䎩䎳䎬 ջᬃᶊ 䎯䎃
㶎ϱ 䏆䏄䏓䎃
䎩䎳䎬 㺙䜡ӊ 䎩䎃
䎩䎳䎬 ջᬃᶊ 䎵䎃

㪩㪼㫍㩷㪈㪅㪇㩷
㓈ׂ䇗ᭈ㽕乚к
16-2
䰒䰜䰕ݙ䚼䳊ӊᵘ៤䯴ࠡ䯵䎃
䎃
䎃
䎃
䎃
䎃
䎃
䎃
䎃
䎃
䎃
䎃
䎃
䎔䎙䎐䎔䎐䎕䎃 䎃 䎩䎳䎬 ݙ䚼䳊ӊᵘ៤˄ࠡ˅䎃
䎃
ᅮ㶎ϱ䎃
䎩䎳䎬 ᡸ㔽 䎸䎕䎓 㒘ӊ䎃
ᅮ㶎ϱ䎃
䎩䎳䎬䎃䎯䎨䎧 ᵓ䎃
䎩䎳䎬 ᬃᶊ 䎩䎃
ൿ⠛
⒥ࡼ఼䎃
䎩䎳䎬䎃䎯䎨䎧 ⬉㓚 䎩䎯 㒘
䎋ᵓ䖲఼䎌䎃
䎋ᵓ䖲఼䎌䎃
䎩䎳䎬 ᡸ㔽 䎥䎃
ᅮ㶎ϱ䎃ᅮ㶎ϱ䎃
ᅮ㶎ϱ䎃
䎩䎳䎬䎃䎯䎨䎧 ⬉㓚 䎥 㒘䎃
ᔍㇻ㶎ᮟ䎃
ᑇൿ⠛䎃
ᑇൿ⠛䎃