KE-3020维修调整要领书.pdf - 第69页
㪩㪼㫍㩷㪈㪅㪇㩷 㓈ׂ䇗ᭈ㽕乚к 2-21 䎕䎐䎙 ˊ 䌈㺙༈ ᦤछ ⇨㔌 ⱘ ᤶ 䎃 䎔 ˅ 䎃 ᢻ䕀य़㓽ᴎऩῑ䯔ˈذℶկ㒭ぎ⇨ˈᢚϟぎ⇨ㅵDŽ 䎃 䎕 ˅ 䎃 ᢚϟϸ䖍ⱘ䌈㺙༈ᦤछᔍㇻˈⴔݡᮟϟ⇨㔌ࠡッⱘ㶎↡ˈौϟ䞞ᬒ䮽DŽ˄⊼ᛣϡ㽕϶༅⊶ᔶൿ ⠛˅ 䎃 䎖 ˅ 䎃 ᵒᓔ㞾ࡼᓔ݇ⱘℶࡼ㶎䩝DŽ 䎃 䎗 ˅ 䎃 পϟ⇨㔌ⱘ᳝༈ᅮ㶎䩝 䎰䎖䐙䎖䎓䏆䏄䏓 ˈौϟ⇨㔌DŽ 䎃 䎘 ˅ 䎃 ᅝ㺙⇨㔌ᯊˈϢ⇨㔌ᶊᇍ唤ッ䴶ˈՓᑇ㸠ˈݡ䖯㸠ᅮDŽ…

㪩㪼㫍㩷㪈㪅㪇㩷
㓈ׂ䇗ᭈ㽕乚к
2-20
Ć䎃 ौϟ 䎩䎰䎯䎤 Ӵᛳ఼ᯊབᇚᴳ㒓ㅡ࠾ᮁⱘˈ䇋ᣝ᠔⼎ᤚᴳDŽ䎃
䎃
㨯䎃 ᎺջӴᛳ఼ৢᮍ䖲఼䎃
䎃
䎃
䎃
䎃
䎃
䎃
䎃
䎃
䱏
䎃ᎺջӴᛳ఼ࠡᮍ䖲఼䎃
䎃
䎃
䎃
䎃
䎃
䎃
䎃
䎃
䎃
䎃
䎃
㨯䎃 েջӴᛳ఼ࠡᮍ䖲఼䎃
䎃
䎃
䎃
䎃
䎃
䎃
䎃
䎃
䎃
䎕䎐䎘䎐䎗䎃
䎗䎓䎓䎛䎓䎕䎓䎙䎃
䎯䎤䎃䎶䎨䎱䎶䎲䎵䎃䎥䎨䎤䎵䎃䎦䎤䎥䎯䎨䎃䎤䎶䎰䎃
Ć㽕⠶⠶ᦦܹ䎃
䎨䎤䎜䎘䎓䎓䎥䎓䎔䎓䎓䎃
ᴳ㒓ㅡ˄ᇣ˅䎃
䎨䎤䎜䎘䎓䎓䎥䎓䎔䎓䎓䎃
ᴳ㒓ㅡ˄ᇣ˅䎃
䎨䎤䎜䎘䎓䎓䎥䎓䎕䎓䎓䎃
ᴳ㒓ㅡ˄Ё˅䎃
⊼˖䎃㽕ϡ⺄ࠄ䞞ᬒᴚⱘ䎃
ԡ㕂Ϟᅮ䎃
䎨䎜䎖䎗䎘䎚䎕䎔䎓䎤䎓䎃
䎯䎤䎃䎶䎨䎱䎶䎲䎵䎃䎦䎲䎱䎱䎨䎦䎷䎃
䎦䎤䎥䎯䎨䎃䎤䎶䎰䎃
Ć㽕⠶⠶ᦦܹ

㪩㪼㫍㩷㪈㪅㪇㩷
㓈ׂ䇗ᭈ㽕乚к
2-21
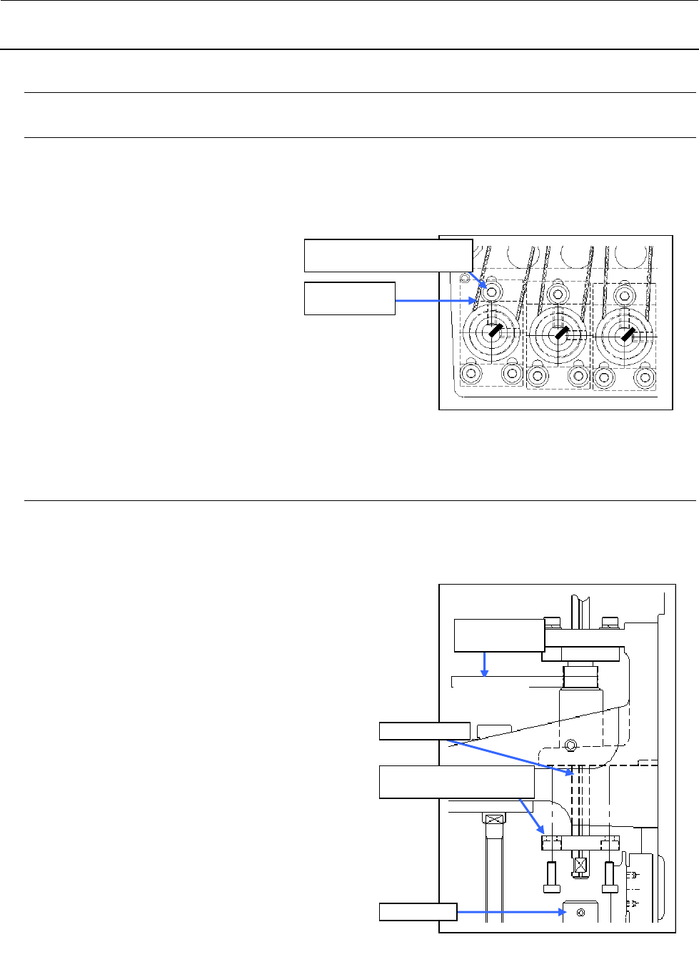
䎕䎐䎙ˊ 䌈㺙༈ᦤछ⇨㔌ⱘᤶ䎃
䎔˅䎃ᢻ䕀य़㓽ᴎऩῑ䯔ˈذℶկ㒭ぎ⇨ˈᢚϟぎ⇨ㅵDŽ䎃
䎕˅䎃ᢚϟϸ䖍ⱘ䌈㺙༈ᦤछᔍㇻˈⴔݡᮟϟ⇨㔌ࠡッⱘ㶎↡ˈौϟ䞞ᬒ䮽DŽ˄⊼ᛣϡ㽕϶༅⊶ᔶൿ
⠛˅䎃
䎖˅䎃ᵒᓔ㞾ࡼᓔ݇ⱘℶࡼ㶎䩝DŽ䎃
䎗˅䎃পϟ⇨㔌ⱘ᳝༈ᅮ㶎䩝 䎰䎖䐙䎖䎓䏆䏄䏓ˈौϟ⇨㔌DŽ䎃
䎘˅䎃ᅝ㺙⇨㔌ᯊˈϢ⇨㔌ᶊᇍ唤ッ䴶ˈՓᑇ㸠ˈݡ䖯㸠ᅮDŽ䎃
䎙˅䎃ᅝ㺙㞾ࡼᓔ݇DŽᅝ㺙ԡ㕂Ў⾏⇨㔌ϟッ 䎔䎙䎑䎘䏐䏐DŽ䎃
䎚˅䎃བᵰ䖲ࠊ఼гᤶњˈ߭㺙䞞ᬒ䮽Пࠡ䳔㽕䇗ᭈDŽ䎃
䎃
˘䗳ᑺࠊ఼ⱘ䇗ᭈℹ偸˚䎃
䡾䎃 Ң乊䚼㦰ऩ䖯ܹ 䎰䎶 খ᭄ˈ䗝ᢽࡳ㛑ᴵЁⱘ䎾ㅔᯧࠊ䏀䎃 ė˷䎰䎶䎳˹䗝乍वˈℸ⢊ᗕϟᣝ㋻ᗹذ
ℶᣝ䪂DŽ䎃
䡿䎃 䗝ᢽ䎾ఈᦤछ⇨㔌䏀ˈՓ⇨㔌ਃذ˄䎲䎱䎒䎲䎩䎩˅ˈՓᰒ⼎ᯊ䯈˄䏐䏖䏈䏆˅ヺড়㾘ḐؐDŽ䎃
䗮䖛ᮟ䕀䗳ᑺࠊ఼ⱘᮟ䪂ᴹ䇗ᭈᯊ䯈DŽ䎃
㾘Ḑؐ䎝䎃 ⇨㔌ϟ䰡ᯊ䯈䎔䎗䎓䏳䎘䎃䏐䏖䏈䏆䎃
˄ᎺেПᏂ 䎘䎃䏐䏖䏈䏆 ҹݙ˅䎃
䢀䎃 䇗ᭈৢˈᇚᮟ䪂ᅮDŽ䎃
䎃
䎛˅䎃ᇚ䞞ᬒ䮽ᦦܹ⌏าᴚˈൿད⊶ᔶൿ⠛ৢᮟܹ⇨㔌㶎↡ˈᢻࠄϡ㛑ࡼЎℶDŽ䎃
ϟջ㶎↡Ϣ⌏าᴚッ䴶ᢝᑇⱘԡ㕂ϞᅮDŽ䎃
བᵰᰃ 䎬䎦䎃 䌈㺙༈ջⱘ⇨㔌ˈᢚϟে᠔⼎ⱘ 䎕 Ͼ㶎ϱ䖯㸠ᤶDŽ䎃
˄ϡ䖯㸠䗳ᑺࠊ఼ 䎰䎶 খ᭄ⱘ䇗ᭈDŽ˅䎃
Ć䎃 䇋ҹࡼᮍᓣᓔࡼ⬉⺕䯔ˈ⹂䅸䞞ᬒ䮽Ϟϟ⌏ࡼ乎⬙DŽ䎃
䎃
䎃
䎃
䎃
䎃
䎃
䎃
䎃
䎃
䎃
䎃
⇨㔌䎃
䞞ᬒ䮽䎃
˄㞾ࡼᓔ݇ԡ㕂˅䎃
䎮䎨䎐䎖䎓䎕䎓˄䎬䎦䎃 䌈㺙༈ջ˅

㪩㪼㫍㩷㪈㪅㪇㩷
㓈ׂ䇗ᭈ㽕乚к
2-22
䎕䎐䎚ˊ Ⲃᏺⱘᤶ䎃
䎕䎐䎚䎐䎔ˊ ৠℹⲂᏺ䎽ⱘᤶ䎃
ᤶњৠℹⲂᏺ 䎽 Пৢˈ䳔㽕䞡ᮄ䕧ܹ䰦䕈ॳ⚍ⱘԡ㕂䇗ᭈ 䎽 䕈催ᑺ᳝݇ⱘ▔ܝ᳝݇ⱘ䰙䰟খ᭄DŽ䎃
˄䕧ܹ乍Ⳃ䇋খ✻ 䎕䎐䎜 乍DŽ˅䎃
䎃
䎔˅䎃ᵒᓔে䡾ᏺൿ⠛ݙ݁㾦㶎䩝˄h䎖˅DŽ䎃
䎕˅䎃ᤶৠℹⲂᏺ䰦DŽ
䎖˅䎃㺙䜡䇋ᣝⳌডⱘℹ偸䖯㸠DŽ䎃
䚚䎃 䎽 偀䖒ᅝ㺙㶎ϱ˄䎖 Ͼ˅Ϟ⍖Ϟ䫕ᅮⓚ 䎕䎗䎕 ৢˈ⫼䕀ⶽ
䯾䯺䯿 䎱䎃
y䎃䏐
䏐 䖯㸠ᅮDŽ䎃
䚚䎃 Ⲃᏺᓴˈ䇋ᣝ✻ 䎕䎐䎕䎐䎔 乍䖯㸠䇗ᭈDŽ䎃
䎕䎐䎚䎐䎕ˊ ৠℹⲂᏺ䕠ⱘᤶ䎃
ᤶњৠℹⲂᏺ䕠Пৢˈ䳔㽕䞡ᮄ䕧ܹ䕈ⱘॳ⚍᳝݇ⱘ䰙䰟খ᭄DŽ˄䕧ܹ乍Ⳃ䇋খ✻ 䎕䎐䎜 乍DŽ˅䎃
䎃
䎔˅䎃ौϟ䕈ᡓᑻ䡾DŽ䎃
䎃
䎕˅䎃Ң㘨䕈㡖䡿ᢚϟ㢅䬂䕈DŽ䎃
䎖˅䎃㢅䬂༫ϟᮍᢝˈ⧗㶎㢅䬂ϞᮍᢝDŽ䎃
䎗˅䎃ᤶৠℹⲂᏺ 䕠DŽ䎃
䎘˅䎃㺙䜡䇋ᣝⳌডⱘℹ偸䖯㸠DŽ䎃
䎃
䚚䎃 ᅮ䕈ᡓᑻ 䎯 ᯊˈ䇋⹂䅸䕈ⱘᮟ䕀᮴䱰DŽ䎃
䚚䎃 Ⲃᏺᓴˈ䇋ᣝ✻ 䎕䎐䎕䎐䎕 乍䖯㸠䇗ᭈDŽ䎃
䎃
䎃
䎃
䎃
䎃
䎃
䡾䎶䎯䎙䎓䎖䎔䎙䎜䎕䎷䎱䎃
䎃䎃ᏺൿ⠛ݙ݁㾦㶎ᷧ 䎰䎖h䎔䎙䎃
䎗䎓䎓䎗䎙䎘䎕䎕䎃
ৠℹⲂᏺ 䎽䎃
䎕䎐䎚䎐䎔䎃 䎃 䎽 ⬉ࡼᴎⱘᢚौ䎃
䎕䎐䎚䎐䎕䎃 䎃 ৠℹⲂᏺ䕠ⱘᤶ䎃
䎯䎔̚䎯䎖˖䡾䕈ᡓᑻ 䎯䎯䎃
䎯䎗̚䎯䎙˖䡾䕈ᡓᑻ 䎯䎵䎃
⧗㶎㢅䬂䎃
䡿㘨䕈㡖䎃
䎗䎓䎓䎗䎙䎘䎕䎔䎃
ৠℹⲂᏺ 䎷䎃
ৠℹⲂᏺ䕠䎃