KE-3020维修调整要领书.pdf - 第61页
㪩㪼㫍㩷㪈㪅㪇㩷 㓈ׂ䇗ᭈ㽕乚к 2-13 䎕䎐䎖 䎐䎔 䎃 䎕䎐䎖 ˊ 䎽 Ӵᛳ ఼ⱘ ᤶ 䎃 ᤶњ 䎽 Ӵᛳ఼ৢˈ䖯㸠ॳ⚍ԡ⹂䅸ࡼᰃ৺ℷᐌDŽ 䎃 䎕䎐䎖 䎐䎔 ˊ 䎯䎱䎦 䌈 㺙༈ 䎃 䎔 ˅ 䎃 পϟ 䎽 Ӵᛳ఼ᠬᶊⱘᅝ㺙㶎䩝 䡾 ˄ 䎗 Ͼ˅ˈौϟᠬᶊDŽ 䎃 䎕 ˅ 䎃 ߛᮁᅮ 䎽 Ӵᛳ఼㒓ᴳⱘᴳ㒓ㅡˈᤶ 䎽 Ӵᛳ఼DŽ 䎃 䎖 ˅ 䎃 㺙䜡䇋ᣝⳌডⱘℹ偸䖯㸠DŽ 䎃 䎃 …

㪩㪼㫍㩷㪈㪅㪇㩷
㓈ׂ䇗ᭈ㽕乚к
2-12
䎕䎐䎕䎐䎗ˊ 䕠偀䖒䎃
ᤶ偀䖒Пৢˈ䳔㽕䞡ᮄ䕧ܹ᳝݇䕈ॳ⚍ⱘ 䎰䎶 খ᭄DŽ䎃
˄䕧ܹ乍Ⳃ䇋খ✻ 䎕䎐䎜 乍DŽ˅䎃
䎔˅䎃ҢԎ᳡ᬒ఼ᵓϞᢚϟ偀䖒㒓ᴳDŽ䎃
䎕˅䎃ᢚϟ 䎬䎦䎃䎷 ⬉ࡼᴎᬃᶊⱘᅝ㺙㶎䩝䡾˄䎖 Ͼ˅DŽ䎃
䎖˅䎃ᵒᓔ 䎬䎦䎃 䎷 Ⲃᏺ䕂ⱘℶࡼ㶎䩝䡿˄䎕 Ͼ˅ˈौϟⲂ
ᏺ䕂DŽ䎃
䎗˅䎃Ң 䎬䎦䎃 䎷 ⬉ࡼᴎᬃᶊϞᢚϟᅝ㺙㶎䩝䢀˄䎖 Ͼ˅ˈ
ौϟ⬉ࡼᴎDŽ䎃
䎘˅䎃㺙䜡䇋ᣝⳌডⱘℹ偸䖯㸠DŽ䎃
Ć䎃 䇋ᇚ⬉ࡼᴎ䕈ッ䴶ϢⲂᏺ䕂ⱘッ䴶䇗㡖Ўৠϔ
䴶ˈݡᅮ 䎷 Ⲃᏺ䕂ⱘℶࡼ㶎䩝DŽ䎃
䚚䎃 㒭ඟ༈㶎䩝䢀⍖ᭋ㉬㒧ࠖ 䎯䎲䎦䎷䎬䎷䎨䎕䎗䎕 ৢˈ䇋ҹ
ᅝ㺙ᡁⶽ 䎕䎑䎖䎱䏐 䖯㸠ᅮDŽ䎃
䎃
䎃
䎙˅䎃䇋ᣝҹϟℹ偸䇗ᭈⲂᏺᓴDŽ䎃
˘Ⲃᏺᓴ䇗ᭈℹ偸˚
䡾䎃 ᢝߎ 䎬䎦䎃䎷 ⬉ࡼᴎᬃᶊˈ䇗ᭈࠄৠℹⲂᏺⱘᓴ
៤Ўҹϟ⢊ᗕDŽ䎃
䎃
ᓴ䅵䆒㕂ؐ˄䆒䅵ؐ˅䎃
䰣䰱䰵䰳䰴䱀䰆䎓䎑䎜䏊䎒䏐䎃 䎃 䰣䰵䰰䱀䰴䰆䎙䎑䎓䏐䏐䎃 䎃 䎃
䰟䰼䰭䰺䰆䎖䎓䎑䎛䏐䏐䎃
ড়䗖ᓴ䎃䎃䎃䎜䎑䎓䏳䎔䎱䎃
䎃
Ć䎃 ᅮ 䎷 Ⲃᏺ䕂ⱘᅮ㶎ϱᯊˈᑨ⊼ᛣ 䕠 偀䖒
䕈ⱘᑇ䚼Ⲃᏺ䕂ᅮ㶎ϱⱘᮍDŽᅮ㶎ϱ
ⱘ㋻䕀ⶽЎ 䎓䎑䎘䎱䏐DŽ䎃
䎕䎐䎕䎐䎘䎃
䡿
䢀
䡾
ᢝ䎃
䎬䎦 ৠℹⲂᏺ 䎷䎃

㪩㪼㫍㩷㪈㪅㪇㩷
㓈ׂ䇗ᭈ㽕乚к
2-13
䎕䎐䎖䎐䎔䎃
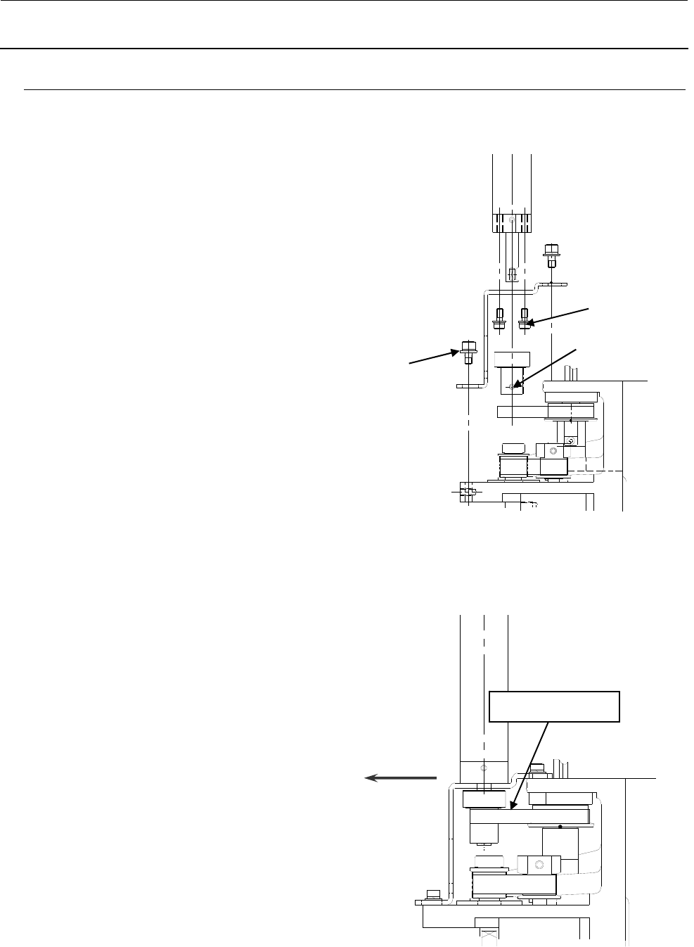
䎕䎐䎖ˊ 䎽Ӵᛳ఼ⱘᤶ䎃
ᤶњ 䎽 Ӵᛳ఼ৢˈ䖯㸠ॳ⚍ԡ⹂䅸ࡼᰃ৺ℷᐌDŽ䎃
䎕䎐䎖䎐䎔ˊ 䎯䎱䎦䌈㺙༈䎃
䎔˅䎃পϟ 䎽 Ӵᛳ఼ᠬᶊⱘᅝ㺙㶎䩝䡾˄䎗 Ͼ˅ˈौϟᠬᶊDŽ䎃
䎕˅䎃ߛᮁᅮ 䎽 Ӵᛳ఼㒓ᴳⱘᴳ㒓ㅡˈᤶ 䎽 Ӵᛳ఼DŽ䎃
䎖˅䎃㺙䜡䇋ᣝⳌডⱘℹ偸䖯㸠DŽ䎃
䎃
˘ᑣ˚
ķ ⌟ᅮ˶Ӵᛳ఼˶Ӵᛳ఼䜡ӊⱘ䯈䱭DŽ˄˝ሎᇌ˅
Ϟϟ⿏ࡼ˶Ӵᛳ఼䜡ӊˈ⹂䅸Ϟϟഛ f 㨙㨙ⱘ㣗ೈЁDŽ
ĸ བᵰ㾘ḐᯊˈZ Ӵᛳ఼ᠬᶊⱘᅝ㺙㶎ϱˈ䇗ᭈ˶Ӵᛳ఼ⱘԡ㕂DŽ

㪩㪼㫍㩷㪈㪅㪇㩷
㓈ׂ䇗ᭈ㽕乚к
2-14
䎕䎐䎖䎐䎕ˊ 䎬䎦䌈㺙༈䎃
䎔˅䎃পϟ 䎽 Ӵᛳ఼ᠬᶊ 䎬䎦 ⱘᅝ㺙㶎䩝䡾˄䎕 Ͼ˅ˈौϟᠬᶊDŽ䎃
䎕˅䎃ߛᮁᅮ 䎽 Ӵᛳ఼㒓ᴳⱘᴳ㒓ㅡˈᤶ 䎽 Ӵᛳ఼DŽ䎃
䎖˅䎃ᅝ㺙ᯊ䇋ᣝ✻Ⳍডⱘ乎ᑣ䖯㸠DŽ
䎃
䎃
䎃
䎕䎐䎖䎐䎕䎃
䎃
䎃
˘ᑣ˚
䡾䎃 ⌟ᅮ˶Ӵᛳ఼˶Ӵᛳ఼䜡ӊⱘ䯈䱭DŽ˄˝ሎᇌ˅䎃
Ϟϟ⿏ࡼ˶Ӵᛳ఼䜡ӊˈ⹂䅸Ϟϟഛ 䎔䎑䎗f䎓䎑䎕 ̉̉ⱘ㣗ೈЁDŽ䎃
䡿䎃 བᵰ㾘Ḑᯊˈ䎬䎦䎃䎽 Ӵᛳ఼ᠬᶊⱘᅝ㺙㶎ϱˈ䇗ᭈ˶Ӵᛳ఼ⱘԡ㕂DŽ䎃
䎃