DECAN_F2_TRM部件名称.pdf - 第289页
Page +$1:+$ 285 DECAN F2 Axis IO Board (1/16) NO. P ART NO. P ART NAME Q'TY Old No. Supply Supply L T Reference 1 AM03-005528 A CABLE ASSY -AXIO_BD_1_PWR 1 2 AM03-010798A CABLE ASSY -A XIS_SNS_BD_AXIO#1 2 3 AM03-010…

Page
+$1:+$
284
DECAN
F2
Axis IO Board (1/16)
1
2
2
3
4
5
6
7
7
8
6
AXIO BD #1
BOARD
CN1
CN2
SAFTY CONTROL
CN27
SM471_SC007-1
CN6
AXIO BD #1
BOARD
AXIS SENSOR
BOARD
CN7
BOARD
AXIS SENSOR
BOARD
PCIE ADAPTER #1
PC RACK
SM511_CS035
1
2
3
4
1
2
3
4
+24V
+24V
24G
24G
1
2
3
4
1
2
3
4
+24V
+24V
24G
24G
AM03-005528A
5557-04R 5557-04R
UL2464 4C*24AWG
1
2
3
4
EF_ENTRY
EF_EXIT
PCB_OUT_LEFT
1F_ENTRY
5
6
7
8
1R_ENTRY
XF_ENTRY
XF_EXIT
PCB_OUT
9
10
11
12
1F_EXIT
1R_EXIT
FU_1F
FU_1R
20GND
CN5
1
2
3
4
1F_BUT
1F_STP
1F_EDGE
EF_STP
5
6
7
8
1R_BUT
1R_STP
1R_EDGE
XF_STP
20
9
10
11
GND
F-H9-VAC
F-H10-VAC
F-H9-BLOW
12
F-H10-BLOW
13
R-H9-VAC
14
R-H10-VAC
15
R-H9-BLOW
16
R-H10-BLOW
1
2
3
4
5
6
7
8
9
10
11
12
20
1
2
3
4
5
6
7
8
20
9
10
11
12
13
14
15
16
A1
B1
A2
B2
A3
B3
A4
B4
A5
B5
A6
B6
B10 GND
A1
B1
A2
B2
A3
B3
A4
B4
A5
B5
A6
B6
B10
SS1-1
SS1-2
SO
SW1-1
SW2-1
SS2-1
SS2-2
SO
SW1-2
SW2-2
FRONT FEEDER UNLOCK
REAR FEEDER UNLOCK
GND
CN8
A5
A4
A3
A1
B5
B4
B3
B1
B10
A5
A4
A3
A1
B5
B4
B3
B1
B10
FRONT BUT
FRONT WORK STP
FRONT EDGE PUSHER
IN STP
REAR BUT
REAR WORK STP
REAR EDGE PUSHER
OUT STP
GND
1
2
3
4
5
6
7
8
1
2
3
4
5
6
7
8
AXIO#1-CN6 AX-CN7
AXIO#1-CN5 AX-CN8
AXIO#1-CN2 SC-CN27
AM03-010798A
SM511_CS035
AM03-010798A
501189-2010 1-1827864-0 (X)
501189-2010
1-1827864-0 (X)
43025-0800
UL20276 15P*28AWG
UL20276 5P*28AWG
HD-SOL-EXT
CN9
SM511_CS050
7
14
8
19
IN SHUTTLE HOME
OUT SHUTTLE HOME
OUT WIDTH HOME
13
20
F WORK WIDTH HOME
R WORK WIDTH HOME
30GND
AXIO#1-CN9
AM03-010800A
501189-3010
7
14
8
19
13
20
30
IN WIDTH HOME
CN7
1
3
5
2
4
6
AXIO#1-CN7
7
9
11
8
10
12
13
15
17
14
16
18
19
21
23
20
22
24
30
501189-3010
Y11_HOME
Y11_PL
Y12_HOME
Y12_PL
Y12_NL
Y11_NL
Y21_HOME
Y21_PL
Y22_HOME
Y22_PL
Y22_NL
Y21_NL
X1_H
X1_P
X2_H
X2_P
X2_M
X1_M
AXIS7_HOME
AXIS7_PL
AXIS8_HOME
AXIS8_PL
AXIS8_NL
AXIS7_NL
24G
1
3
5
2
4
6
7
9
11
8
10
12
13
15
17
14
16
18
19
21
23
20
22
24
30
A1
B1
A2
B2
A3
B3
B4
A1
A2
A3
B1
B2
B3
A4
A5
A6
B4
B5
B6
A7
A8
A9
B7
B8
B9
B10
A1
B1
A2
B2
A3
B3
B4
A1
A2
A3
B1
B2
B3
A4
A5
A6
B4
B5
B6
A7
A8
A9
B7
B8
B9
B10
AX-CN10
AX-CN9
1-1827864-4 (X)
1-1827864-0 (X)
CN10
CN9
UL20276 15P*28AWG
1
2
3
4
1
2
3
4
1
2
3
4
1
2
3
4
SMP-04V-NC
SMP-04V-NC
43020-0800
F-HD-SOL
SM511_VI104
AM03-010962B
UL20276 5P*28AWG
1
2
3
4
5
6
7
8
1
2
3
4
5
6
7
8
43025-0800
F-HD-SOL
1
2
3
4
1
2
3
4
H7H10-VAC
43020-0400 43025-0400
SM511_VI104-1
AM03-010963B
SMR-04V-N
SMR-04V-N
1
2
3
4
5
6
7
8
1
2
3
4
5
6
7
8
43025-0800
R-HD-SOL
1
2
3
4
1
2
3
4
H7H10-VAC
43020-0400
SM511_VI104-2
AM03-010964B
R-HD-SOL
13
15
14
16
AXIO-CN5
CN5
AXIO BD #2
BOARD
13
15
14
16
SM471_VI006
AM03-005703A
501189-2010
UL20276 10P*28AWG
13
15
14
16
AXIO-CN5
CN5
AXIO BD #3
BOARD
13
15
14
16
SM471_VI006
AM03-005703A
501189-2010
UL20276 10P*28AWG
A1
A2
A3
A4
HD-CN5
CN5
HD1
BOARD
B1
B2
B3
B4
1-1827864-4 (X)
A1
A2
A3
A4
B1
B2
B3
B4
SM511_FL002-14
AM03-010516A
43020-0800
43020-0800
IN SHUTTLE HOME
OUT SHUTTLE HOME
OUT WIDTH HOME
F WORK WIDTH HOME
R WORK WIDTH HOME
IN WIDTH HOME
Y11_HOME
Y11_PL
Y12_HOME
Y12_PL
Y12_NL
Y11_NL
Y21_HOME
Y21_PL
Y22_HOME
Y22_PL
Y22_NL
Y21_NL
X1_H
X1_P
X2_H
X2_P
X2_M
X1_M
24G
GND
H7_VAC
H8_VAC
H9_VAC
H10_VAC
H7_BLOW
H8_BLOW
H9_BLOW
H10_BLOW
HD2
BOARD
CN5
SM511_FL002-14
AM03-010516A

Page
+$1:+$
285
DECAN
F2
Axis IO Board (1/16)
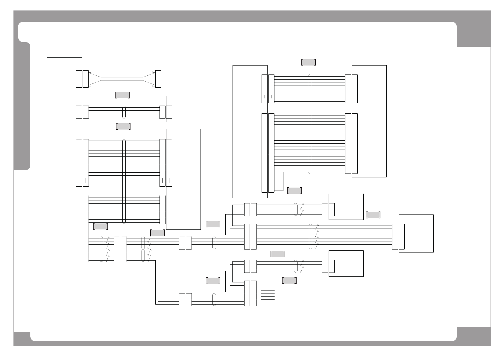
NO. PART NO. PART NAME Q'TY Old No. Supply Supply LT Reference
1 AM03-005528A CABLE ASSY-AXIO_BD_1_PWR 1
2 AM03-010798A CABLE ASSY-AXIS_SNS_BD_AXIO#1 2
3 AM03-010962B CABLE ASSY-HD_VAC-BLOW_CTRL 1
4 AM03-010963B CABLE ASSY-HD1_VAC-BLOW_CTRL 1
5 AM03-010964C CABLE ASSY-HD2_VAC-BLOW_CTRL 1 AM03-010964B
6 AM03-013439A CABLE ASSY-SM511 FLAT 2 2 AM03-010516C
7 AM03-005703A CABLE ASSY-HD_VAC-BLOW_H1-H8 2
8 AM03-010800A CABLE ASSY-AXIS_SNS_BD_CN9_10 1

Page
+$1:+$
286
DECAN
F2
Axis IO Board (2/16)