SM481_PLUS_TRM(Ver1.2_CS17.02).pdf - 第136页
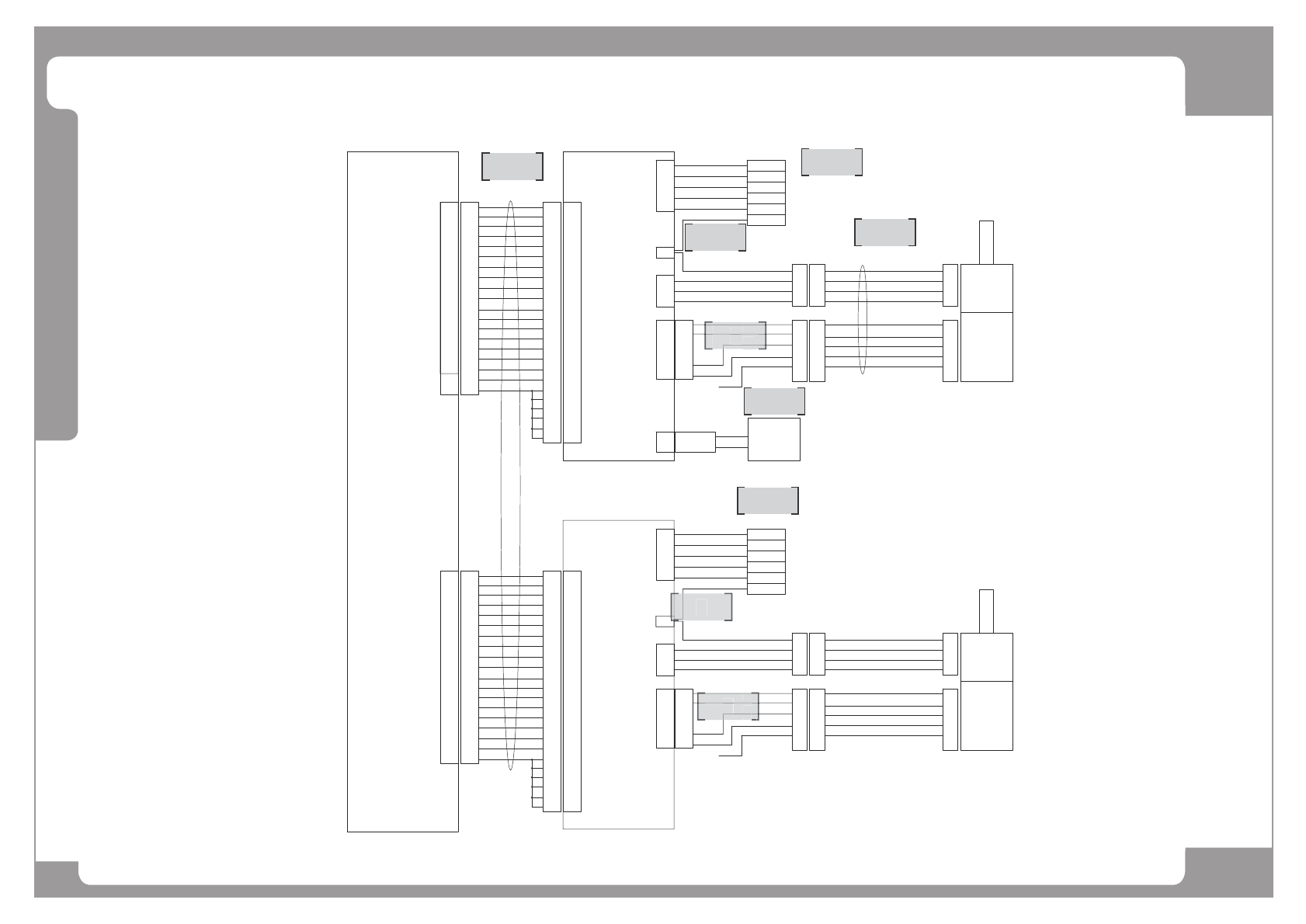
Page +$1:+$ 124 SM481 PLUS AXIO BD#1(3/4) NO. Lev . PA R T N O . P ART NAME Q'TY Old No. Supply Supply L T Reference 1 AM03-007049B CAB LE ASSY -CABL E_ASSY -X_W_DRV_CMD_A XIO 1 AM0 3-007049A SM481_VM004 2 AM03-0069…

Page
+$1:+$
123
SM481
PLUS
AXIO BD#1(3/4)
AXIO BD #1
BOARD
01
03
07
09
27
17
19
21
23
22
24
29
02
04
08
10
14
16
06
CN13
01
03
07
09
27
17
19
21
23
22
24
29
02
04
08
10
14
16
06
03
04
05
06
07
29
30
27
31
37
39
41
21
22
48
49
23
24
25
13
36
38
09
08
03
04
05
06
07
29
30
27
31
37
39
41
21
22
48
49
23
24
25
13
36
38
09
08
X SERVO
DRIVER
SM481_VM004
01
03
07
09
27
17
19
21
23
22
24
29
02
04
08
10
14
16
06
CN14
01
03
07
09
27
17
19
21
23
22
24
29
02
04
08
10
14
16
06
03
04
05
06
07
29
30
27
31
37
39
41
21
22
48
49
23
24
25
13
36
38
09
08
03
04
05
06
07
29
30
27
31
37
39
41
21
22
48
49
23
24
25
13
36
38
09
08
WD SERVO
DRIVER
X6
P. E
W
V
U
01
02
03
04
05
06
X6
4
3
2
1
1
2
3
4
5
01
02
03
04
05
06
SHIELD
IRN150S
RESISTER
Y1-RB1
Y1-RB2
RB1
RB2
SM48-MD009
SM48-MD010
SM48_MD038
L1
L2
L3
r
t
TB1-17C
TB1-19C
TB1-21C
TB1-13C
TB1-15C
PE11
SM48-PW019
X_EN
X_PW
FG
SD/
SD
5G
+5V
W
V
U
4
3
2
1
W
V
U
E
4
3
2
1
SM481_FL001
SD
/SD
FG
0V
+5V
6
1
2
3
4
5
6
4
5
2
3
6
1
P. E
W
V
U
01
02
03
04
05
06
4
3
2
1
1
2
3
4
5
01
02
03
04
05
06
SHIELD
SM48-MD022
SM48-MD023
L1
L2
L3
r
t
TB1-18B
TB1-22B
TB1-14B
TB1-16B
PE13
SM48-PW018
WD_PW
FG
SD/
SD
5G
+5V
W
V
U
6
X
MOTOR
TB1-20B
GND PLATE
4
3
2
1
1
2
3
4
5
6
WD
MOTOR
WD_EN
7
8
EE
EE
SDSD
SDSD
5G5G
9
9
9
9
D/D/
DD
GG
D/D/
1
2
3
4
SD/SD/
S
D
S
D
5G5G
5V5V
5
5
6

Page
+$1:+$
124
SM481
PLUS
AXIO BD#1(3/4)
NO. Lev. PART NO. PART NAME Q'TY Old No. Supply Supply LT Reference
1 AM03-007049B CABLE ASSY-CABLE_ASSY-X_W_DRV_CMD_AXIO 1 AM03-007049A SM481_VM004
2 AM03-006960A CABLE ASSY-X_Y2_SERVO_POWER 1 SM48-PW019
3 AM03-007809A CABLE ASSY-X_MOTOR_POWER 1 SM48-MD009
4 AM03-021133A CABLE ASSY-FLAT CABLE 1 1 AM03-007150B / AM03-007150C SM481_FL001
5 AM03-007810B CABLE ASSY-X_MOTOR_ENC 1 AM03-007810A SM48-MD010
6 AM03-007205A CABLE ASSY-X_REGEN_RESISTOR 1 SM48_MD038
7 AM03-006959A CABLE ASSY-SW_WD_SERVO_POWER 1 SM48-PW018
8 AM03-006952A CABLE ASSY-WD_MOTOR_POWER 1 SM48-MD022
9 AM03-006953B CABLE ASSY-WD_MOTOR_ENC 1 AM03-006953A SM48-MD023

Page
+$1:+$
125
SM481
PLUS
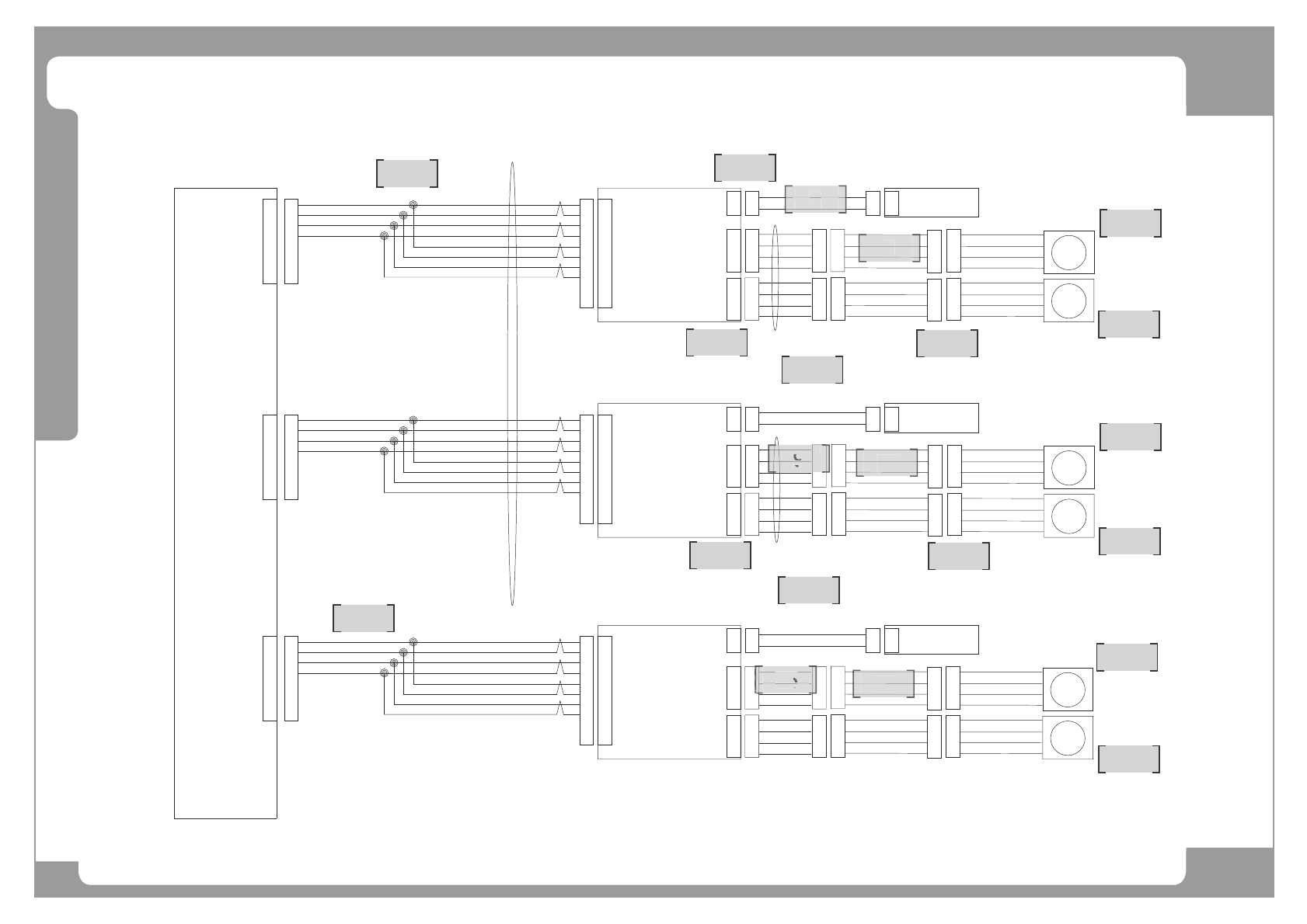
AXIO BD#1(4/4)
4
2
3
1
B/
B
A/
A
4
2
3
1
B/
B
A/
A
4
2
3
1
4
2
3
1
B/
B
A/
A
4
2
3
1
B/
B
A/
A
4
2
3
1
2
1
2
1
2
1
4
2
3
1
4
2
3
1
2
1
CN1
CN2
DC POWER
#1 B/D
24G
24V
CB1 STEP MOTOR
SM41_MD013
CB2 STEP MOTOR
SM41_MD014
CN2
CN3
CB12 STEP DRIVER
1
2
3
6
4
8
9
7
CN4
1
2
3
6
4
8
9
7
1POUT+
1POUT-
1PDIR-
2POUT+
2PDIR+
2PDIR-
2POUT-
1PDIR+
10
5
1
3
7
9
30
4
2
3
1
B/
B
A/
A
4
2
3
1
B/
B
A/
A
4
2
3
1
4
2
3
1
B/
B
A/
A
4
2
3
1
B/
B
A/
A
4
2
3
1
2
1
2
1
2
1
4
2
3
1
4
2
3
1
2
1
CN1
CN3
DC POWER
#1 B/D
24G
24V
WB1 STEP MOTOR
SM41_MD017
WB2 STEP MOTOR
SM41_MD018
CN2
CN3
WB12 STEP DRIVER
1
2
3
6
4
9
8
7
CN4
1
2
3
6
4
9
8
7
10
5
CN15
4
2
3
1
B/
B
A/
A
4
2
3
1
B/
B
A/
A
4
2
3
1
4
2
3
1
B/
B
A/
A
4
2
3
1
B/
B
A/
A
4
2
3
1
2
1
2
1
2
1
4
2
3
1
4
2
3
1
2
1
CN1
CN4
DC POWER
#1 B/D
24G
24V
CB3 STEP MOTOR
SM41_MD015
CB4 STEP MOTOR
SM41_MD016
CN2
CN3
CB34 STEP DRIVER
1
2
3
6
4
8
9
7
CN4
1
2
3
6
4
8
9
7
10
5
CN16
CN3
SM421_MD108
SM41_SC012
SM41_SC012
SM41_SC012
4
2
3
1
4
2
3
1
4
2
3
1
4
2
3
1
4
2
3
1
4
2
3
1
4
2
3
1
4
2
3
1
4
2
3
1
4
2
3
1
4
2
3
1
4
2
3
1
SM421_MD108-1
SM421_MD208
SM421_MD208-1
SM421_MD110
SM421_MD110-1
SM421_MD210
SM421_MD210-1
SM421_MD109
SM421_MD109-1
1
3
7
9
30
1POUT+
1POUT-
1PDIR-
2POUT+
2PDIR+
2PDIR-
2POUT-
1PDIR+
1
3
7
9
30
1
3
7
9
30
1POUT+
1POUT-
1PDIR-
2POUT+
2PDIR+
2PDIR-
2POUT-
1PDIR+
1
3
7
9
30
1
3
7
9
30
AXIO BD #1
BOARD
SM481_VM008
SM481_VM009
1
15
2
2
4
G
2
4
V
3
3
4
4
6
7
5
8
11
14
18
19
2
2
3
1
B
A
A
9
9
B
B
A/A/
2
3
1
3
10
10
12
13
2
B
A/
A
16
16
BB
AA
2
3
2
3
1
17
17