SM481_PLUS_TRM(Ver1.2_CS17.02).pdf - 第166页
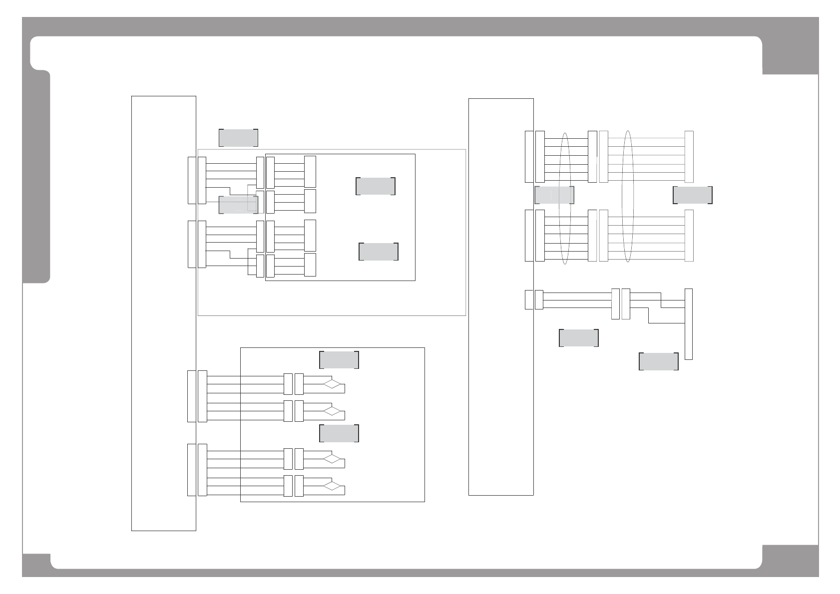
Page +$1:+$ 154 SM481 PLUS Conveyor IF B/D(5/5) NO. Lev . PA R T N O . P ART NAME Q'TY Old No. Supply Su pply L T Reference 1 AM03-003597A CAB LE ASSY -FRONT _AREA_SENSOR_EXT 1 SM421_CV1 15 2 AM03-003598A CAB LE ASS…

Page
+$1:+$
153
SM481
PLUS
Conveyor IF B/D(5/5)
6P
CN24P
6
4
4
6
2
5
33
2
5
CN24S
1
6
1
6
6P
CN23P
2
5
4
2
5
4
CN23S
3
1
3
1
CONVEYOR
I/F BOARD
KEYPAD USED
GND
+12V
RXD
TXD
EMG_IN
5
6
4
6
5
4
CONVEYOR
I/F BOARD
CN27S
CN26S
CN27P
6P
2
3
11
2
3
5
6
6
5
CN26P
6P
2
3
4
2
3
4
11
KEYPAD USED
EMG_IN
+12V
GND
TXD
RXD
OPTION!
CN-FDOCK2
CN-FDOCK1
24G
FDOCK2
+24V
24G
FDOCK1
+24V
3
2
2
3
1
2
1
3
3
2
11
EE-SPY312
EE-SPY312
FRONT DOCKING SENSOR 2
FRONT DOCKING SENSOR 1
CN-RDOCK1
CN-RDOCK2
RDOCK2
RDOCK1
+24V
24G
+24V
24G
EE-SPY312
EE-SPY312
REAR DOCKING SENSOR 2
REAR DOCKING SENSOR 1
11
2
3
3
1
2
1
3
2
2
3
DOCKING CART OPTION
SM471_CV019
SM471-CV020
A2
B1
A1
A3
B2
B3
A2
B1
A1
A3
B2
B3
A2
B1
A1
A3
B2
B3
A6
B5
A5
A7
B6
B7
A5
B4
A4
A6
B5
B6
A9
B8
A8
A10
B9
B10
SM48_SC201
SM48_CV132
SC-J1R-3
SC-J1R-4
CN28S
33
CN28P
3P
2
1
2
1
PC RACK RS232 PORT
2
3
1
SM471_PC003-1
CN35
SAFETY CONTROL B/D
CN33
SAFETY CONTROL B/D
4
2
3
1
4
2
3
1
4
6
7
5
8
9
SM471_PC003
COM1
6P
CN21P
4
6
6
4
3
5
2
5
2
3
CN21S
11
3
1
2
4
4
3
1
2
RECEIVER
FRONT ARER SENSOR
+24V
FASEN
24G
3
1
2
2
3
1
+24V
24G
FRONT AREA SENSOR
EMMITER
FASEN
SYNC
SYNC
+24V
24G
+24V
24G
3
1
2
3
1
2
4
2
33
24G
+24V
2
3
1
24G
4
3
2
5
2
5
4
6
6
4
RASEN
+24V
1
11
CN22S
CN22P
6P
REAR ARER SENSOR
SYNC
SYNC
+24V
24G
24G
EMMITER
REAR AREA SENSOR
RECEIVER
+24V
RASEN
SM421_CV115
SM421_CV117
SM33_CV016
SM421_CV018
1
2
2
3
7
S
S
8
9
10
4
5
6

Page
+$1:+$
154
SM481
PLUS
Conveyor IF B/D(5/5)
NO. Lev. PART NO. PART NAME Q'TY Old No. Supply Supply LT Reference
1 AM03-003597A CABLE ASSY-FRONT_AREA_SENSOR_EXT 1 SM421_CV115
2 AM03-003598A CABLE ASSY-REAR_AREA_SENSOR_EXT 1 SM421_CV117
3 J90831139A FRONT_AREA_SENSOR_CABLE_ASSY SM33-CV016 1 SM33_CV016
4 J90831759A REAR_AREA_SENSOR_CABLE_ASSY SM421-CV018 1 SM421_CV018
5 AM03-006703A CABLE ASSY-F DOCKING CART SNS 1 SM471_CV019
6 AM03-006704A CABLE ASSY-R DOCKING CART SNS 1 SM471-CV020
7 AM03-014614B CABLE ASSY-BD_PW_SC_T-BOX_EXT;B 1 AM03-006882A / AM03-014614A SM48_CV132
8 AM03-014613A CABLE ASSY-BD_PW_SC_T-BOX_J1R 1 AM03-006967A SM48_SC201
9 AM03-014715B CABLE ASSY-RS232_SERIAL-EXT;B 1 AM03-005705A / AM03-014715A SM471_PC003-1
10 AM03-005704B CABLE ASSY-RS232_SERIAL 1 SM471-PC003

Page
+$1:+$
155
SM481
PLUS
Front Feeder IF B/D(1/2)
SM481_CA104
SM481 FL002
#10
CN11P
34P
FRONT FEEDER I/F
BOARD
FRONT FEEDER
INPUT EXT B/D
+24V
GND
GND
+24V
/IO_RESET
+24G
+12G
+12V
CAN_H
CAN_L
CAN_H
CAN_L
/IO_RESET
+24G
+12G
+12V
4
5
6
4
5
6
4P
CN4P
6P
CN3P
B1
B2
B3
4
5
6
2
A2
3
A3
CN3S
1
A1
6P
CN2P
3
3
CN2S
1
2
1
2
FIX ILL B/D
J2
4
1
4
1
CN4S
22
33
11
34
~
34
~
CN11S
11
34
~
34
~
CN1PCN11S
34P
SM41_FD005
60 60
1
60P
~
CN3P
1
~
CN3S
11
60
60P
~
60
~
CN2P
CN2S
FEEDER #30~#58
RIGHT B/D
FRONT FEEDER BASE
SM_FD007
FEEDER #1~#29
FRONT FEEDER BASE
LEFT B/D
SM_FD006
FEEDER INPUT(#1~#58)
FEEDER INPUT(#59~#116)
A2
B2
A3
B3
B1
A1
SAFETY CONTROL B/D
CAN_H
CAN_L
/IO_RESET
+24G
+12G
+12V
SM48_CA102-1
SC-J7L-1
+24V
GND
GND
+24V
3
2
1
4
SM48_CA102
A3
A2
A1
B2
B1
B3
SM48_FD101
CN21
SC-J8L-1
A2
B1
A1
A3
B2
B3
FRONT FEEDER BASE
RIGHT B/D
FEEDER #30~#58
SM_FD004
~
~
12 12
CN8P
12P
1
CN12S
1
11
60
60P
~
60
~
CN6P
CN6S
A2
B2
A3
B3
B1
A1
A2
B2
A3
B3
B1
A1
A2
B2
A3
B3
B1
A1
SM48_FD101-1
4
5
6
3
1
2
4
5
6
3
1
2
A3
A2
A1
B2
B1
B3
HEAD IF B/D
CN2
1
4
6 7
9 10
8
2
3
5