SM481_PLUS_TRM(Ver1.2_CS17.02).pdf - 第192页
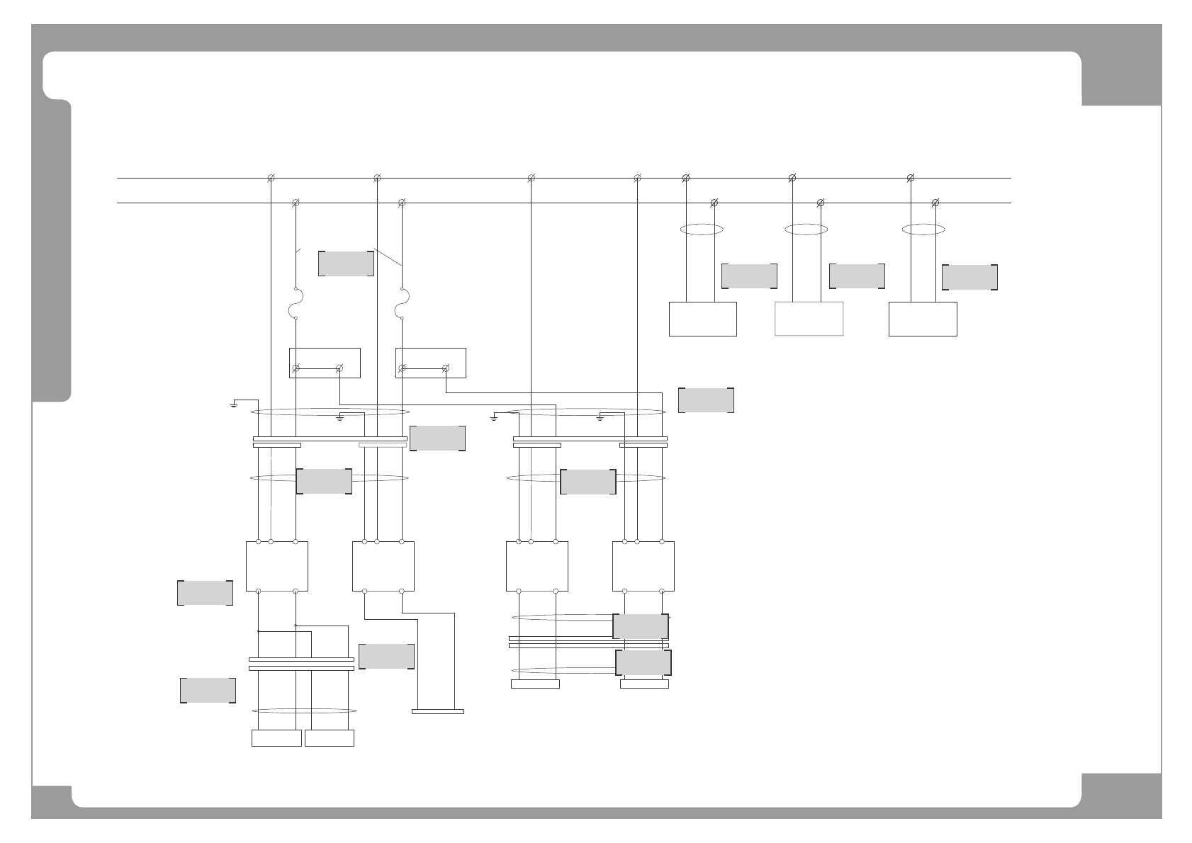
Page +$1:+$ 180 SM481 PLUS Power Block Diagram(5/8) NO. Lev . PA R T N O . P ART NAME Q'TY Old No. Supply Supply L T Reference 1 AM03-006903 A CABLE ASSY -CONTROL_RACK_PWR 1 SM48_PW145 2 AM03-0069 63A CABLE ASS Y -S…

Page
+$1:+$
179
SM481
PLUS
Power Block Diagram(5/8)
* UPS사용시만결선
* UPS사용시결선변경
PE04 PE05
PE03
2
2 2 2
SM33_PW026
TO REAR MONITOR TO FRONT MONITOR
FROM CP1
1L2
1L1
1L1 1L2
AC220V
SM48_PW021 SM48_PW022
1L1 1L2
OUTLETINLET
UPS OPTION INSTALL
-UPS
(800VA)
ADDITIONANL
TERMINAL BLOCK
CONTROL BOX
1L1 1L2
1.5mm
912
58
RY 11
SC-CN24
+24V
24G
SM48_PW044
13
14
SM48_PW145
SM48_PW145-1
(PC RACK)
0.75mm
(RIGHT SIDE)
-FAN1
-FUSE5 (AC250V,5A)
-FAN2
0.75mm
1L1 1L2(F3) 1L1
0.75mm
1L1 1L2
-FUSE3 (AC250V,5A)
-FAN3
(LEFT SIDE)
-FAN4
1L1
1L1
1L2(F4)
-FUSE4 (AC250V,5A)
1L2
(SERVO DRIVER RACK)
-FAN5
1L2(F5)
1L21L1
SM-FAN00
SM471_PW112
SM48_PW113
-FUMP
SM-FAN00 SM-FAN00 SM-FAN00 SM-FAN00 SM-FAN00
6A
6C
1A
1C
7A
2A 3A1A1A
6A
1A1A
U1-A
U1-B
U2-A
U2-B
B
AA
B
6D
1B
A
2B
7D
B
8D
3B
8A
1
2
3
4
5
6
7

Page
+$1:+$
180
SM481
PLUS
Power Block Diagram(5/8)
NO. Lev. PART NO. PART NAME Q'TY Old No. Supply Supply LT Reference
1 AM03-006903A CABLE ASSY-CONTROL_RACK_PWR 1 SM48_PW145
2 AM03-006963A CABLE ASSY-SACO_+24V_RELAY 1 SM48_PW044
3 AM03-006904A CABLE ASSY-CONTROL_RACK_PWR-EXT 1 SM48_PW145-1
4 AM03-017244B CABLE ASSY-FRONT_MONITOR_PW_12V 1 AM03-006894A / AM03-017244A SM48_PW021
5 AM03-017245B CABLE ASSY-REAR_MONITOR_PW_12V;B 1 AM03-006895A / AM03-017245A SM48_PW022
6 AM03-005488A CABLE ASSY-FAN_POWER 1 SM471_PW112
7 AM03-006900A CABLE ASSY-SERVO_FAN_POWER 1 SM48_PW113

Page
+$1:+$
181
SM481
PLUS
Power Block Diagram(6/8)
DC POWER(400W)
(+)
PE06
(-)
AC IN
24VDC
DC POWER(400W)
(-)
24VDC
(+)
AC IN
PE07
DC POWER(800W)
(-)
24VDC
(+)
AC IN
DC POWER(800W)
(-)
24VDC
(+)
AC IN
PE06-1 PE07-1
1L2
1L1
AC220V
FROM CP1
USB_HUB
SM471_PW068
MONITOR
DISTRIBUTE
SM471_PW067
1L21L1
-FUSE1 (AC250V,10A)
SC-CN1
+24V 24G +24VM 24G
-FUSE2 (AC250V,10A)
1L1 1L2
-PS2
24G
-PS3
+24VM
-PS1
SM48_PW111
T1L
56
(CONN)
89710
SM48_PW201
SM48C_PW112
T2L
2
(CONN)
1
SM48N_PW103
+24VM
3
SM48N_PW202
SM48_PW111-2
T2L
(CONN)
SC-CN2
SM48C_PW112
SM481_PW027
-PS4
Z-DRV-PWR
T2L
56
(CONN)
89710
SM48_PW112
SM48N_PW202
4
RELAY#3
RELAY#5
REALY#10
SM48N_PW005
1D
9D
8C
3C
4A
F1A
C
9C
C
10C
4B 5B5A
F1B
F2A
F2B
4C
9A
1
11 12
13
7
8
2
3
4
5
6
9
10