YG100_KGS-cwd_je.pdf - 第24页
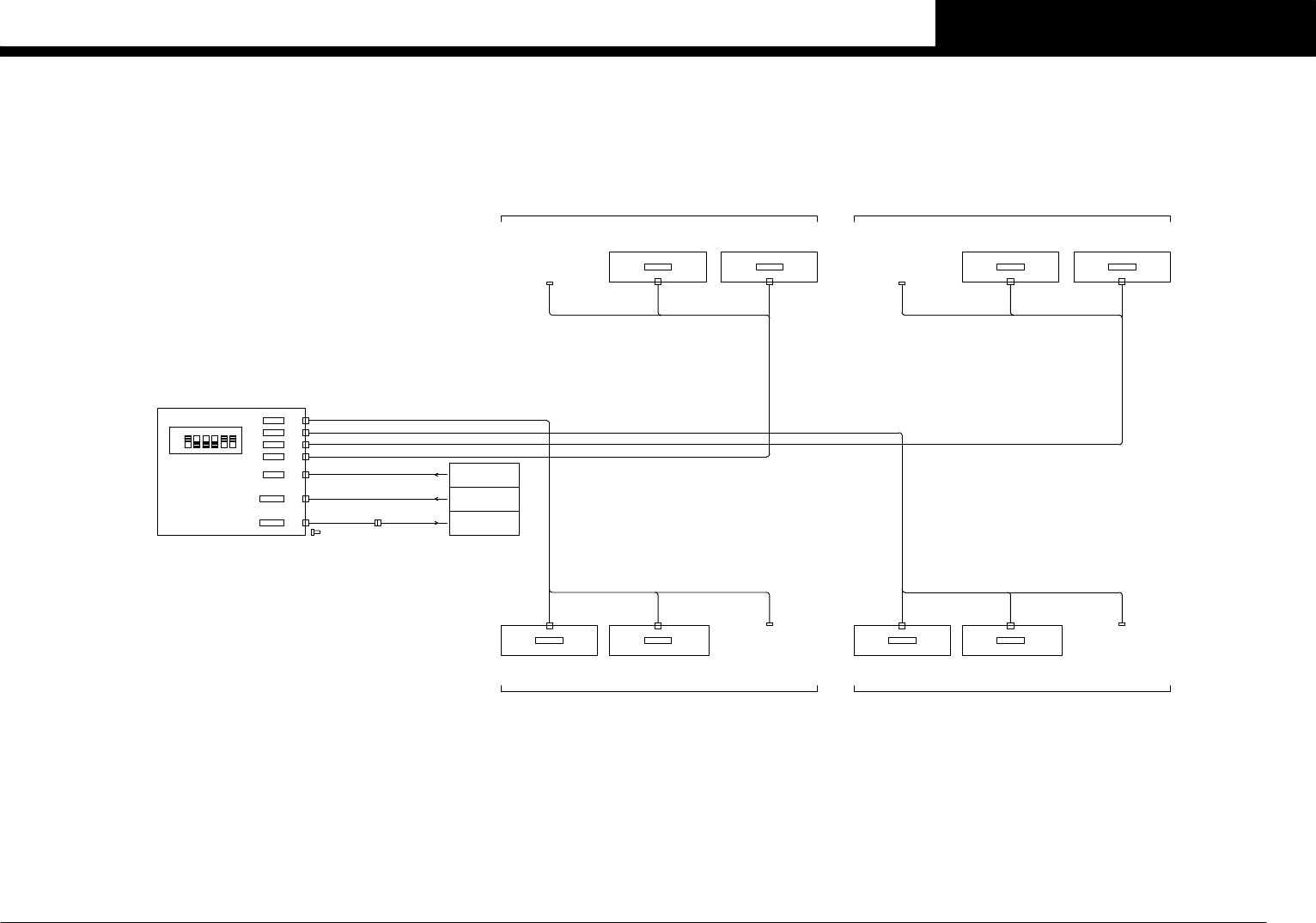
Confidential & Proprietary P AG E FEEDER FRONT- 1 FEEDER FRONT-2 FEEDER REAR-1 FEEDER REAR-2 See Page 6 INDICTOR B OARD POWER I/O C CONTROL BO X See Page 2 I/O CONVEY OR CN50 See Page 6 CLi READER CT RL BOARD NOTE1 :…

Confidential & Proprietary
PAGE
CONTROL BOX A1
EXT.PWR
HA1
BUZZER
EXT.PWR J28
E.COM
E.COM1
+5V +5V
J871
BARCODE READER
BARCODE READER SYMBOL SPECIFICATIONS
J876SYM1
BCR F/SYM
FRONT SYMBOL
KGK-M4100-200
E.COM2
E.COM3
E.COM4
BARCODE READERJ877SYM2
BCR R/SYM
REAR SYMBOL
A43
A44
See Page 2
CC.V3
21
IT OPTION BARCODE READER
YG100

Confidential & Proprietary
PAGE
FEEDER FRONT-1 FEEDER FRONT-2
FEEDER REAR-1FEEDER REAR-2
See Page 6
INDICTOR BOARD POWER
I/O C
CONTROL BOX
See Page 2
I/O CONVEYOR CN50
See Page 6
CLi READER CTRL BOARD
NOTE1 : When there is no CLi, it connects with CN7.
J908 NOTE 1
INDI CN7
J830
I/O C
J907INDI CN7
J905
J906
J904
J903
J902
J901
INDI CN5
INDI CN6
INDI CN4
INDI CN3
INDI CN2
INDI CN1
INDICATOR CTRL BOARD ASSY
3 5 6
ON
OFF
1 2
DIP SW(S1)
4
BANK1 CN1
BANK2 CN2
CN3
CN4
BANK3
BANK4
CN5DC24V
CN6CUnet1
CN7CUnet2
KGS-M4574-0xx P61
CN1
FDR LED
CN1
KGS-M4576-0xx
FDR LED
BOARD ASSY
P62
FDR LED
CN1
KGS-M4576-0xx
FDR LED
CN1
KGS-M4576-0xxP63 P64
FDR LED
FDR LED
BOARD ASSY
KGS-M4576-0xx
FDR LED
FDR LED
BOARD ASSY
CN1
KGS-M4576-0xx
FDR LED
FDR LED
BOARD ASSY
CN1
KGS-M4576-0xx P68P69P70
FDR2 CN1
R2R2R2
FDR2 CN1
R1R1R1
BOARD ASSY
FDR LED
BOARD ASSY
FDR LED
FDR1 CN1 FDR2 CN1 FDR3 CN1
F2 F2 F2
FDR LED
BOARD ASSY
FDR LED
BOARD ASSY
F1
FDR1 CN1
F1 F1
FDR2 CN1 FDR3 CN1
FDR LED
CN1
KGS-M4576-0xx
FDR LED
BOARD ASSY
FDR LED
CN1
KGS-M4576-0xx
FDR LED
CN1
KGS-M4576-0xxP65 P66 P67
FDR LED
FDR LED
BOARD ASSY
CN1
KGS-M4576-0xx
FDR LED
FDR LED
BOARD ASSY
CN1
KGS-M4576-0xx
FDR LED
FDR LED
BOARD ASSY
CN1
KGS-M4576-0xx P71P72P73
FDR1 CN1FDR3 CN1FDR1 CN1FDR3 CN1
CC.V3
22
24 FEEDER INDICTOR(OPTION)
YG100

Confidential & Proprietary
PAGE
KGS-M4576-1xxKGS-M4576-1xx KGS-M4576-1xxKGS-M4576-1xx
KGS-M4576-1xxKGS-M4576-1xxKGS-M4576-1xxKGS-M4576-1xx
FEEDER FRONT-1 FEEDER FRONT-2
FEEDER REAR-1FEEDER REAR-2
See Page 6
INDICTOR BOARD POWER
I/O C
CONTROL BOX
See Page 2
I/O CONVEYOR CN50
See Page 6
CLi READER CTRL BOARD
NOTE1 : When there is no CLi, it connects with CN7.
J908 NOTE 1
INDI CN7
J830
I/O C
J907INDI CN7
J905
J906
J904
J903
J902
J901
INDI CN5
INDI CN6
INDI CN4
INDI CN3
INDI CN2
INDI CN1
INDICATOR CTRL BOARD ASSY
3 5 6
ON
OFF
1 2
DIP SW(S1)
4
BANK1 CN1
BANK2 CN2
CN3
CN4
BANK3
BANK4
CN5DC24V
CN6CUnet1
CN7CUnet2
KGS-M4574-0xx P61
FDR LED
CN1
FDR LED
BOARD ASSY
P62
FDR LED
CN1
P63
FDR LED
FDR LED
BOARD ASSY
CN1
FDR LED
FDR LED
BOARD ASSY
CN1
P68P69
FDR2 CN1
R2R2R2
FDR2 CN1
R1R1R1
BOARD ASSY
FDR LED
FDR1 CN1 FDR2 CN1 FDR3 CN1
F2 F2 F2
FDR LED
BOARD ASSY
F1
FDR1 CN1
F1 F1
FDR2 CN1 FDR3 CN1
FDR LED
CN1
FDR LED
BOARD ASSY
FDR LED
CN1
P65 P66
FDR LED
FDR LED
BOARD ASSY
CN1
FDR LED
FDR LED
BOARD ASSY
CN1
P71P72
FDR1 CN1FDR3 CN1FDR1 CN1FDR3 CN1
CC.V3
23
20 FEEDER INDICTOR(OPTION)
YG100