YG100_KGS-cwd_je.pdf - 第28页
Confidential & Proprietary P AG E +24VA +24VA +24VN +24VM +24VK +24VJ +24VI +24VH +24VE +24VD +24VC +24VB +24VL 2.5A 1.1A 2.5A 2.5A 0.5A 2.5A 2.5A 2.5A 1.85A 3.0A 3.0A 3.0A See Page 3 - 5 BOARD ASSY I/O CONV. P25 +24…

Confidential & Proprietary
PAGE
200V 208V 220V 240V 380V 400V 416V
100V
100V
0V
0V
N
W50
V50
U50
N
W50
V50
U50
200V 208V 220V 240V 380V 400V 416V
N
W50
V50
U50
N
W50
V50
U50
V10
U10 100V
100V
0V
0V
V10
U10 100V
100V
0V
0V
V10
U10 100V
100V
0V
0V
V10
U10 100V
100V
0V
0V
V10
U10 100V
100V
0V
0V
V10
U10 100V
100V
0V
0V
V10
U10
N
W50
V50
U50
N
W50
V50
U50
N
W50
V50
U50
TC11:The selection of POWER SOURCE 0.75KVA
240V
0V
190V
200V
208V
220V
240V
0V
190V
200V
208V
220V
0V
100V
TC11
0.75KVA
240V
0V
190V
200V
208V
220V
240V
0V
190V
200V
208V
220V
0V
100V
TC11
0.75KVA
240V
0V
190V
200V
208V
220V
240V
0V
190V
200V
208V
220V
0V
100V
TC11
0.75KVA
240V
0V
190V
200V
208V
220V
240V
0V
190V
200V
208V
220V
0V
100V
TC11
0.75KVA
240V
0V
190V
200V
208V
220V
240V
0V
190V
200V
208V
220V
0V
100V
TC11
0.75KVA
240V
0V
190V
200V
208V
220V
240V
0V
190V
200V
208V
220V
0V
100V
TC11
0.75KVA
240V
0V
190V
200V
208V
220V
240V
0V
190V
200V
208V
220V
0V
100V
TC11
0.75KVA
S1
R1
T1
S1
R1
T1
S1
R1
T1
S1
R1
T1
S1
R1
T1
S1
R1
T1
S1
R1
T1
S1
S1
S1
S1
S1
S1
S1
R1R1R1R1R1R1R1
TM11:The selection of POWER SOURCE 2.34KVA
TM11
240V
220V
208V
200V
190V
0V
240V
220V
208V
200V
190V
0V
240V
220V
208V
200V
190V
0V
240V
220V
208V
200V
190V
0V
240V
220V
208V
200V
190V
0V
240V
220V
208V
200V
190V
0V
220V
220V
220V
W
V
U
2.34KVA
TM11
240V
220V
208V
200V
190V
0V
240V
220V
208V
200V
190V
0V
240V
220V
208V
200V
190V
0V
240V
220V
208V
200V
190V
0V
240V
220V
208V
200V
190V
0V
240V
220V
208V
200V
190V
0V
220V
220V
220V
W
V
U
2.34KVA
TM11
240V
220V
208V
200V
190V
0V
240V
220V
208V
200V
190V
0V
240V
220V
208V
200V
190V
0V
240V
220V
208V
200V
190V
0V
240V
220V
208V
200V
190V
0V
240V
220V
208V
200V
190V
0V
220V
220V
220V
W
V
U
2.34KVA
TM11
240V
220V
208V
200V
190V
0V
240V
220V
208V
200V
190V
0V
240V
220V
208V
200V
190V
0V
240V
220V
208V
200V
190V
0V
240V
220V
208V
200V
190V
0V
240V
220V
208V
200V
190V
0V
220V
220V
220V
W
V
U
2.34KVA
TM11
240V
220V
208V
200V
190V
0V
240V
220V
208V
200V
190V
0V
240V
220V
208V
200V
190V
0V
240V
220V
208V
200V
190V
0V
240V
220V
208V
200V
190V
0V
240V
220V
208V
200V
190V
0V
220V
220V
220V
W
V
U
2.34KVA
TM11
240V
220V
208V
200V
190V
0V
240V
220V
208V
200V
190V
0V
240V
220V
208V
200V
190V
0V
240V
220V
208V
200V
190V
0V
240V
220V
208V
200V
190V
0V
240V
220V
208V
200V
190V
0V
220V
220V
220V
W
V
U
2.34KVA
TM11
240V
220V
208V
200V
190V
0V
240V
220V
208V
200V
190V
0V
240V
220V
208V
200V
190V
0V
240V
220V
208V
200V
190V
0V
240V
220V
208V
200V
190V
0V
240V
220V
208V
200V
190V
0V
220V
220V
220V
W
V
U
2.34KVA
CC.V3
25
POWER TRANSFORMER TERMINAL
YG100

Confidential & Proprietary
PAGE
+24VA
+24VA
+24VN
+24VM
+24VK
+24VJ
+24VI
+24VH
+24VE
+24VD
+24VC
+24VB
+24VL
2.5A
1.1A
2.5A
2.5A
0.5A
2.5A
2.5A
2.5A
1.85A
3.0A
3.0A
3.0A
See Page 3 - 5
BOARD ASSY
I/O CONV.
P25
+24VI
CN41
・
・
B6
A6
A5
B5
・
・
A1
B1
A20
B20
1
2
+24V
CN20
+24EA
CN44
4
3
5
6
2
1
EMERGENCY CIRCUIT
8
7
6
5
3
4
1
2
+24VB
CN50
+24VD
CN46
9
10
7
8
5
6
3
4
2
1
11
12
+24VN
+24VC
CN51
4
3
2
1
5
6
CN49
+24VH
7
8
5
6
3
4
2
1
+24VE
CN45
11
12
9
10
7
8
5
6
3
4
2
1
+24VD
CN43
A5
B5
A4
B4
A3
B3
A2
B2
A1
B1
CN48
+24VL
+24VM
9
10
7
8
5
6
3
4
2
1
+24E
+24VJ
CN52
11
12
9
10
7
8
5
6
3
4
2
1
+24VN
CN47
9
10
7
8
5
6
3
4
2
1
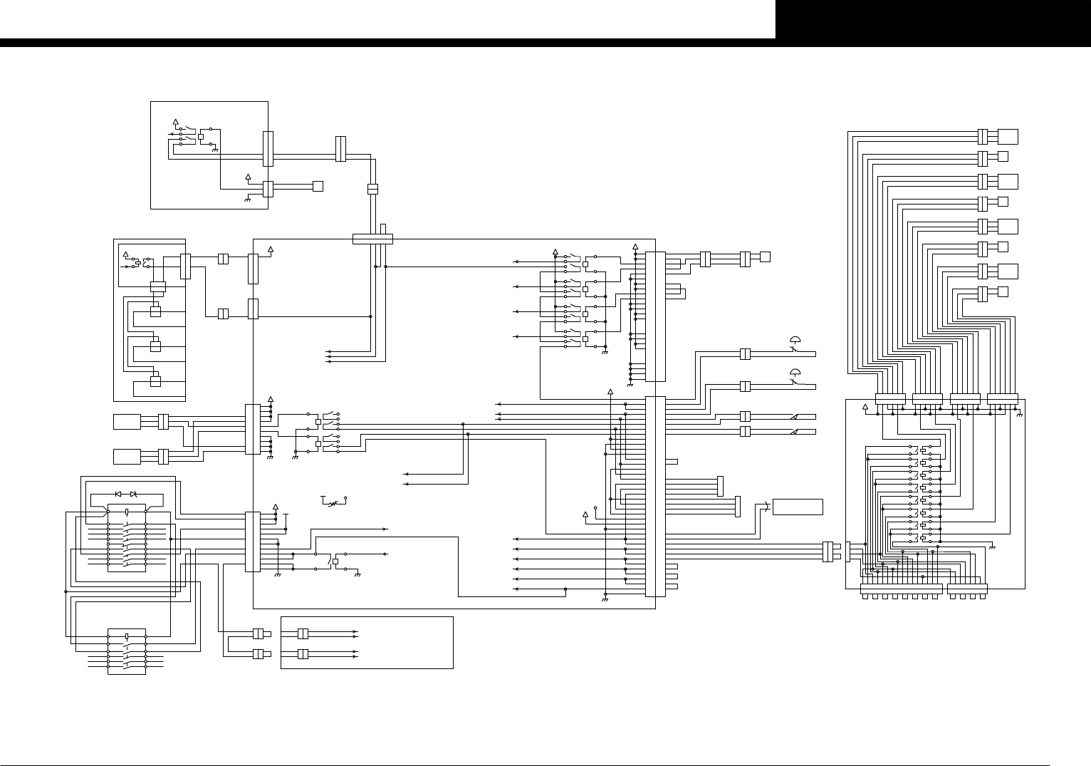
INTERCONNECTION DIAGRAM
I/O BOARD POWER
d-YTF,S-ATS,W-ATS
See d-YTF,S-ATS,W-ATS
I/OA
2
1
I/F BOARD
2
1
2
1
J101
2
1
J41
2
1
4
3
5
6
FAN3
FAN2
FAN1
2
1
2
1
2
1
FAN4
1
22
1
1
2
1
2
1
2
J48
2
1
3
4
5
6
7
8
1
2
1
2
2
1
J508
2
1
1
2
2
1
J512
1
2
1
2
1
2
R MALTI
F MALTI
CN1
CN1
CN1
LED DRIVER BOARD
P81
LED DRIVER BOARD
P82
CO-PLA.
1
2
2
1
1
2
LED DRIVER BOARD
P83
J520
9
10
11
12 2
1
2
1
3
4
5
6
7
8
J49
A5
B5
A4
B4
A3
B3
A2
B2
A1
B1
1
2
1
2
J161
1
2
1
2
AREA SENSOR FRONT
AREA SENSOR REAR
SQ111A
SQ112A
2
1
3
2
J169
J168
3
1
COVER LIMIT
S/W FRONT
COVER LIMIT
S/W REAR
SQ101
SQ102
3
2
3
1
2
1
EL21
FLUORESCENT LIGHT
4
3
1
2
3
2
1
4
7
5
2
6
4
3
1
J852
4
3
5
9
10
7
6
1
2
2
1
3
4
5
6
7
8
J851
2
1
2
1
11
12
9
10
J164
7
8
5
6
3
4
2
1
EMERGENCY CIRCUIT
2
1
3
4
5
6
7
8
9
10
J856
2
1
2
1
2
1
2
1
STACK STICK
FEEDER POWER
+24V
+24V
+24V
+24V
P13
1
2 DRIVER
CONVEYOR
CN1
2
1
FES BOARD
P51
11
12
2
1
3
4
5
6
7
8
9
10
4
3
2
1
4
3
2
1
4
3
2
1
4
3
2
1
SERVO BOARD 1
SERVO BOARD 3
+24V IN
4
3
2
1
4
3
2
1
SERVO BOARD 2
+24V IN
+24V IN
+24V IN
+24V IN
+24V IN
2
1
FCN1
S-ATS
INTERCONNECTION DIAGRAM
See S-ATS
LCD2
LCD1
+48V
+24V
I/O HEAD
P21
GND+24V
GND+48V
1
2
3
4
CN15
4
3
2
1
55
J44
1
2
3
4
6
HEAD PWR
3
2
1
2
3
4
6
1
4
J43
1
6
2
3
4
5
H+24V
2
1
5
6
7
8
4
3
1
2
3
4
J42
P12
1
2 DRIVER
CONVEYOR
1
2
P11
DRIVER
CONVEYOR
EMERGENCY CIRCUIT
OPTION
+5V
+12V
EXT.PWR
A1
B6
A6
B5
A5
B4
A4
B3
A3
B2
A2
B1
A1
ACIN
AC100V:CONTROL
AC220V:MOTOR DRIVER POWER
CONTROL BOX
See Page2
LCD1
LCD2
TOUCH
PANEL
TOUCH
PANEL
J234
J235
J28
2
1
J109
2
1
HA1
BUZZER
A1
B1
A2
B2
A3
B3
A4
B4
A5
B5
A6
B6
MAX440V/12A
3/L2 4/T2
KM10
4241
KM11
KM10A
73
83
74
84
U52
V52
W52 W54
V54
U54
+24V
+24V
+24VA
+24VA
KM11A
EMERGENCY CIRCUIT
STD.
J751 CONTROL BOX (UPS)
See Page 2
J753
J752
QF62 1A
X1
X2
J882
PRIMARY LAMP
HL21
S
R
S2
R2
J881
R
S
T
V10
U11B
V10
FG
J26
V10
U11B
J24
V10
FG
V10
J22
QF22 1A
J92
R1
S1
J18
J19
J95
J94
J27
J77
J76
J75
J17
J16
J15
J14
J13
J12
J11
J10 J20
QS11
MAX690V/40A
1
6
2
3 4
5
1
2
3
2
1
4
0V
+24V
M+24V
J45
0V
+24V
FG
N
L
GS21
300W 14A
V10
MAX690V/15A
V10
XT21
QF31 10A
QF21 7A
T1
T2
T3
L1
L2
L3
J80
FG
V10
U11A
J23
U11A
V10
U10B
U10B
V10BV10B
J21
J21
V10
U10
V55
J7
FG
U55
V55
U55
J6
V50
U50U50
V50
J3
W51
V51
U51
W51
V51
U51
J2
W50
V50
U50
V50
U50
W50
1
3
5
J1 J1
R1
S1 T1
6
4
2
NF11
MAX250V/10A
E E
1
2
3
4
5
6
XT31
0V
MAX690V/15A
R1
J78
0V
R1
+48VD
R1
J54
DCN1
2
1
DCN1
2
1
DCN1
2
1
DCN1
2
1
J47
1
2
1
2
3
2
+24V
1
4
0V
1
2
0V
1
2
J46
J5
U11A
V10
5
4
3
2
6
1
J4
W52
V52
U52
When the UPS specification
U10
UPS IN
UPS OUT
GB1
UPS
SIGNAL
U10A
V10A
U10
V10
100V
100V
0V
0V
240V
0V
190V
200V
208V
220V
240V
0V
190V
200V
208V
220V
0V
100V
TC11
R1
J95
J94
S1
J18
J19
J27
QF61 15A
600W
GS31
0V
FG
L +48V
N
6.5A
J51
J91
Peak 12.5A 10sec
OPTION
1/L1
5/L3 6/T3
2/T1
1/L1
3/L2
5/L3
2/T1
4/T2
6/T3
J25
U11B
U11B
QF32 3A
AZ-BRAKE +24V
QF11 20A
MAX690V/50A
1KVA
See Page 27
See Page 27
See Page 27
See Page 27
220V
220V
220V
W
V
U
TM11
240V
220V
208V
200V
190V
0V
240V
220V
208V
200V
190V
0V
240V
220V
208V
200V
190V
0V
240V
220V
208V
200V
190V
0V
240V
220V
208V
200V
190V
0V
240V
220V
208V
200V
190V
0V
N
2.34KVA
See Page 25
100V
100V
0V
0V
240V
0V
190V
200V
208V
220V
240V
0V
190V
200V
208V
220V
0V
100V
TC11
See Page 25
0.75KVA
≧2.5mm
2
+48V
0V
J52
+48V
+48V
J53
+48VA
+48VA
H+48V
0V
J55
1
6
2
3
4
5
+48VA
+48VA
+48VA
CC.V3
26
POWER CIRCUIT
YG100

Confidential & Proprietary
PAGE
S10
F KEY
4
3
2
1
R KEY
4
3
2
1
INTERCONNECTION DIAGRAM
D-LCS,W-ATS,S-ATS EMG
See D-LCS,W-ATS,S-ATS
1
2
1
2
DOOR SAFE 1
DOOR SAFE 2
2
1
2
1
SQ112B
SQ111B
1
2
3
1
2
3
1
2
3
1
2
3
FRONT AREA SENSOR
REAR AREA SENSOR
F AREA
R AREA
INTERFACE
GOOD
1
2
3
4
5
1 2 3
1 2 3
SERVO 3
1 2
1 2
SERVO 2
1 2
1 2
1 2
1 2
I/OA
CONTROL BOX A1
SERVO 1
2
1
2
1
GOOD
2
1
E+24V
5
4
2
1
3
2
1
I/O HEAD BOARD ASSY
P21
N00181
+24V
K1
+24V
CN1
3
2
1
CN5
7
6
2
1
3
2
1
X1OT
SQ302
44
33
22
I/O A
11
3
4
5
7
6
5
4
3
2
1
22
HEAD EMG
21
21
SQ5
Y1OT Y1OT
33
2
1
2
1
Y1OT
33
2
1
2
1
1
2
R EMG
1
2
F EMG
SB32
SB31
FRONT EMG SW
2
1
REAR EMG SW
2
1
1
2
R COVER
1
2
F COVER
SQ102
SQ101
REAR COVER SW
2
1
FRONT COVER SW
2
1
* NONSTOP/NORMAL
1
2
3
CART/UPPER
R2
CART/N08CB6
SQ224/SQ208
1
2
3
AREA/FORWARD
R2
AREA/N08CB7
SQ214B
/SQ207
1
2
3
CART/UPPER
R1
CART/N08CB3
SQ223/SQ206
1
2
3
AREA/FORWARD
R1
AREA/N08CB4
SQ213B
/SQ205
F2
1
2
3
CART/UPPERCART/N08CB0
SQ222/SQ204
1
2
3
AREA/FORWARD
F2
AREA/N08CB1
SQ212B
/SQ203
3
2
2
1
3
1
AREA/FORWARD
CART/UPPER
F1
F1
AREA/N08CA6
SQ211B
/SQ201
CART/N08CA5
SQ221/SQ202
3
2
1
3
2
1
3
2
1
3
2
1
3
2
1
3
2
1
3
2
1
3
2
1
1 2 3 4 651 2 3 4 65 1 2 3 4 65 1 2 3 4 65
FES BOARD
(OPTION)
KA8
KA7
KA6
KA5
KA4
KA3
KA2
KA1
NONSTOP (*Note1) NORMAL (*Note2)
CN5
654321
CN3
654321
CN2
+24V
654321
CN6
654321
CN10CN9
87
875 64321
6543219 16151413121110
161514131211109
87
875 64321
654321
CN8
4
3
2
1
A1
B1
A2
B2
A3
B3
A4
B4
A5
B5
A6
B6
A7
B7
A8
B8
A9
B9
A10
B10
A11
B11
A12
B12
A13
B13
A17
B17
A18
B18
A19
B19
A20
B20
A14
B14
A15
B15
B16
A16
A1
B1
A2
B2
A3
B3
A4
B4
A5
B5
A6
B6
A7
B7
A8
B8
A9
B9
A10
B10
A11
B11
A12
B12
A13
B13
1 2 3 4 65 7 8
1
2
3
4
1
2
3
4
5
6
B5
A5
B4
A4
B3
A3
B2
A2
B1
A1
12
11
10
9
8
7
6
5
4
3
2
1
1
2
3
4
5
6
1
2
3
4
1 2 3 4 5 6 7 8
A1
B1
A2
B2
A3
B3
A4
B4
A5
B5
A6
B6
A7
B7
A8
B8
A9
B9
A10
B10
A11
B11
A12
B12
A13
B13
A1
B1
A2
B2
A3
B3
A4
B4
A5
B5
A6
B6
A7
B7
A8
B8
A9
B9
A10
B10
A11
B11
A12
B12
A13
B13
A17
B17
A18
B18
A19
B19
A20
B20
A14
B14
A15
B15
B16
A16
EMG1
EMG2
EMG3
EMG4
EMG5
EMG6
EMG7
EMG8
EMG9
EMG10
EMG11
EMG12
EMG13
E12A
E11A
E13A
EMG15
EMG16
EMG17
EMG18
EMG19
EMG20
EMG14
CN16
CN51
CN22
CN41
CN42
+24VC
+24VK
+24VI
KA8
KA9
KA11
KA2
KA5
KA7
KA10
+24VK
+24VJ
+24EA
+24E
+24VJ
+24VD
CN43
CN52
EMG20
EMG21
9
8
7
6
5
4
3
2
1
12
11
10
B5
A5
B4
A4
B3
A3
B2
A2
B1
A1
I/O CONVEYOR BOARD ASSYP25
N08CE2
N08CE1
N08CE0
YOT
XOT
CONT.GOOD
SPARE
SPARE
SPARE
N08C13
N08C12
N08C11
N08C10
Y1OT
SPARE
N08CE5
REAR EMG SW
N08CE4
FRONT EMG SW
N08CE3
REAR COVER SW
FRONT COVER SW
N08CE7
N08CE6
FES EMG5
FES EMG4
FES EMG3
FES EMG2
FES EMG1
N08CF5
N08CF4
N08CF3
N08CF2
N08CF1
N08CF0
TF EMG
N08C86
SERVO ON
T08164
READY OUT
2.5A
+24EA+24E
Note2 : For use in nomal feeder cariage
Note1 : For use in nonstop feeder cariage
FES CN8
4
3
2
1
4
3
2
1
1
2
1
2
DOOR SAFE 1
DOOR SAFE 2
2
1
2
1
See d-YTF,W-ATS
d-YTF,W-ATS COVER LIMIT SW
See S-ATS INTERCONNECTION DIAGRAM
INTERCONNECTION DIAGRAM
d-YTF,S-ATS,W-ATS
(OPTION)
It is a circuit to make re-servo_on impossibility when magazine-door opens.
+24V
+24V
EMG20
EMG20A
+24VB
EMG21
33
13
A1
EMG21
+24E
N08C86SRV ON
EMG21
+24VB
EMG20A
0V
34
14
A2
0V
KM10/KM10A
13 14
A1 A2
53 54
73 74
83 84
21 22
63 64
1/L1
3/L2
5/L3
2/T1
4/T2
6/T3
1/L1
3/L2
5/L3
2/T1
4/T2
6/T3
KM11/KM11A
P51
S-ATS,W-ATS COVER LIMIT SW
CC.V3
27
EMERGENCY CIRCUIT
YG100