N7205A119B04(1)DX Wiring Diagram.pdf - 第29页
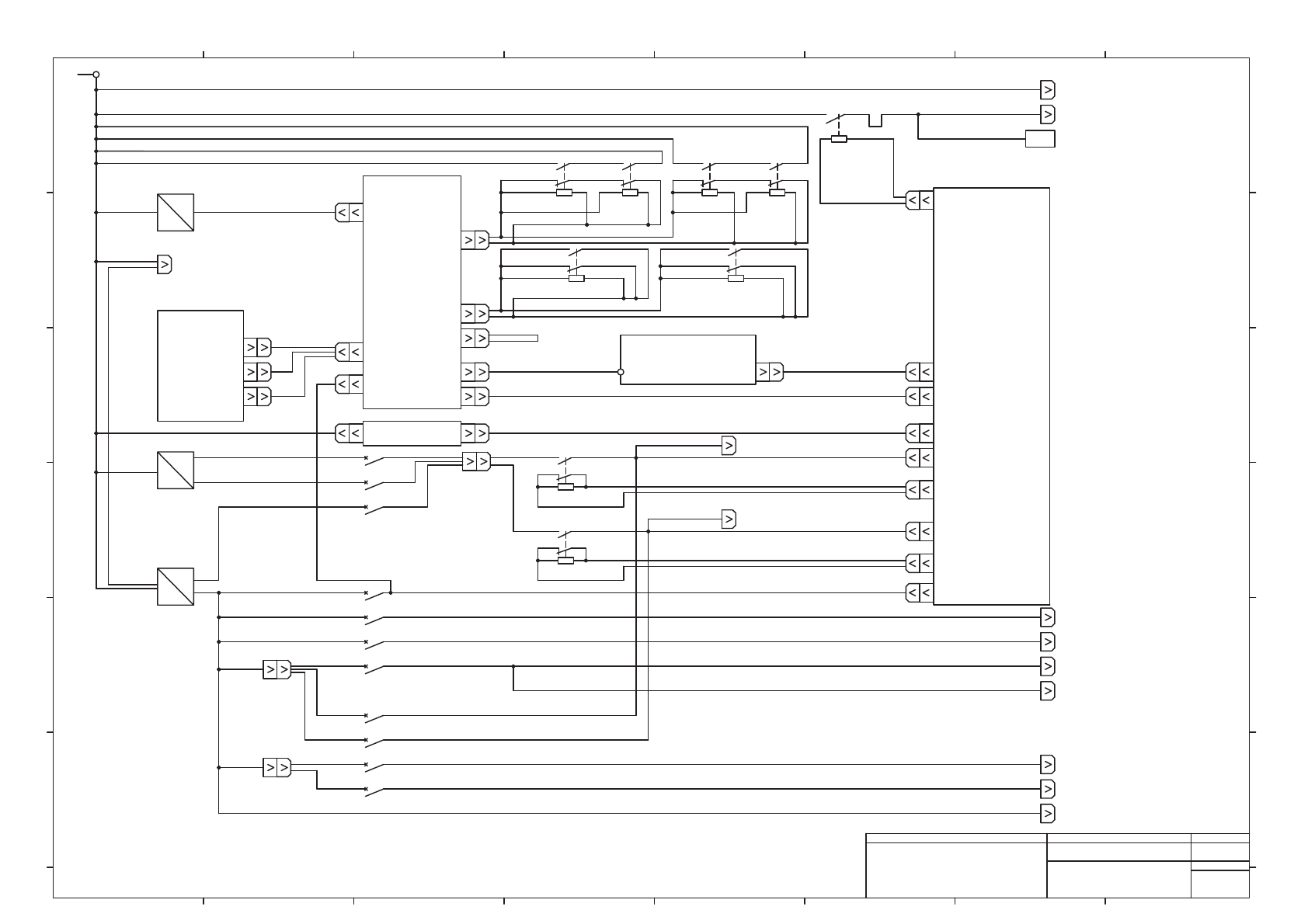
3~200V -X111 A2 -K211 CN Board : Safety -K313 -T112 DC24 AC200 CNMC CNSR1 SIO Board PNF0C2 CNTC1 PUMP CNSC Safety Controller -K114 INPUT/OUT/TEST RS232C CN232 PNF0AN -K312 CN1 CNX2 CNX1 T2 -T121 DC48 AC200 -F130 -F131 CN…

3~200V
-X111
A2
-K211
CN Board : Safety
-K313
-T112
DC24
AC200
CNMC
CNSR1
SIO Board
PNF0C2
CNTC1
PUMP
CNSC
Safety Controller
-K114
INPUT/OUT/TEST
RS232C
CN232
PNF0AN
-K312
CN1
CNX2
CNX1
T2
-T121
DC48
AC200
-F130
-F131
CNHPF
CNHPONF
-T111
DC24
AC200
-F124
-F128
CN24V
TP1P
TP2P
-F121
-F122
MCFP
24VF
MCRP
24VR
CNS24V
To Option
To Vacuum Pump
To Transfer Board #1
To Transfer Board #2
To Multi Recognition Camera (Front)
To LED Control Board (Front)
To Multi Recognition Camera (Rear)
To LED Control Board (Rear)
To Type2
-K311
-K212
-K217
-F221
Surge Killer
G9SP-N20S
-F123
CNSB1/2
CNSB1/2
-K213 -K214
-K111 -K112
CNSR2
K215
-F125
CNHPR
CNHPONR
K216
HFPW To Head1 Power (Front)
HRPW To Head2 Power (Rear)
-F126
CAF24VP
CAR24VP
To Cart (Front)
To Cart (Rear)
-F127
Safety Connection
-K113
CN1
CN3
CN2
CNTOS
G9SC-PF
CN24V1
AD24P To NPM Head
-F129
PDG14042A
H1PW
H2PW
2
2
2
2
2
-F124
-F125
-F126
2
2
2
-F131
-F129
-F127
-F128
-F130
2
2
2
2
2
-F211
3
(NPM DX)
4
Panasonic Factory Solutions Co.,Ltd. パナソニック ファクトリーソリューションズ株式会社
Name
Drawing No.
Loc. No.
F4K1020-05A
1
2 3 4 5 6 7 8
A
B
C
D
E
F
1 2 3 4 5 6 7 8
A
B
C
D
E
F
Page. No.
Power Unit (NPM X)
Block Diagram
MTKA001073+002AE
P002

Ea4X1
L11b3X1
AI1.5-12BK
PHOENIX CONTACT
Ea2X1
Ea1X1
L11a5X1
L21a4X1
L21a3X1
L111aX1
L112aX1
Eb1X1
L11a4X1
L31a4X1
L31a5X1
L211aX1
L212aX1
L311aX1
L312aX1
L11a4X1 P004-3B
L11a5X1 P004-3D
L21a4X1 P004-3D
L31a4X1 P004-3B
PHOENIX CONTACT
L312 L312
L311 L311
L212 L212
L211 L211
L112 L112
L111 L111
L31 L31 L31 L31
L31 L31 L31 L31
L31 L31 L31 L31
L31 L31
L31 L31
L21 L21 L21 L21
L21 L21 L21 L21
L21 L21 L21 L21
L21 L21 L21 L21
L11 L11 L11 L11
L11 L11 L11 L11
L11 L11 L11 L11
L11 L11 L11 L11
L11 L11 L11 L11
TB-X114(Y002825)
-X111
To
Option
AMP
A2
1-179553-4
4
3
2
1
UL1015 16AWG BK BK
UL1015 16AWG BK BK
UL1015 16AWG BK BK
UL1015 16AWG GN/YE GN/YE
MTKC000687AE
Ea3X1
Ea2X1 P006-1A
L21a1X1
L31a1X1
L21a1X1 P006-1C
L31a1X1 P006-1C
Eb3X1
Ea1X1 P006-1C
L21b3X1
L31b3X1
L11a3X1
L11b2X1
L21b1X1
L21b2X1
L31b2X1
L31b1X1
Eb2X1
L21a2X1
L31a2X1
L21a2X1 P006-1E
L31a2X1 P006-1E
5
Eb2X1 P005-6B
Ea3X1 P006-1E
L21a3X1 P004-3B
L11b2X1 P005-1B
L11a3X1 P005-1D
L21b1X1 P005-1D
L21b2X1 P005-1B
L31b1X1 P005-1D
L31b2X1 P005-1B
Eb1X1 P005-1D
Ea5X1
Ea5X1 P006-1E
L31a5X1 P004-3D
2aK212 P004-7B
2aK214 P004-7D
4aK212 P004-7B
4aK214 P004-7D
6aK212 P004-7B
6aK214 P004-7D
Ea4X1 P006-1F
3
(NPM DX)
4
Panasonic Factory Solutions Co.,Ltd. パナソニック ファクトリーソリューションズ株式会社
Name
Drawing No.
Loc. No.
F4K1020-05A
1
2 3 4 5 6 7 8
A
B
C
D
E
F
1 2 3 4 5 6 7 8
A
B
C
D
E
F
Page. No.
Power Unit (NPM X)
AC200V Input
MTKA001073+003AF
P003