N7205A119B04(1)DX Wiring Diagram.pdf - 第54页
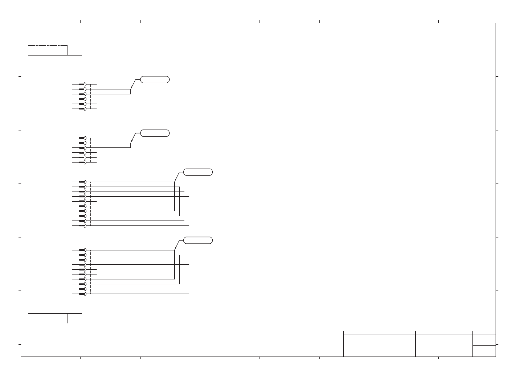
HRZVV-SB-H(c2570) AWG15/4C+AWG19+2C R2-4 JST E1K511 AWG15 AWG15 AWG15 AWG19 AWG19 AWG15 AI2.5-12BU PHOENIX CONTACT AI0.75-12GY AI2.5-12BU PHOENIX CONTACT AI0.75-12GY E1K512 R2-4 JST XAK512 05JFAT-SAXGSA-L 5 4 3 2 1 JST R…

HRZVV-SB-H(c2570) AWG15/4C+AWG19+2C
AWG15
AWG15
R2-4
JST
E1K509
AWG15
AWG19
AWG19
AWG15
E1K510
R2-4
JST
AI2.5-12BU
PHOENIX CONTACT
AI0.75-12GY
XAK510
05JFAT-SAXGSA-L
5
4
3
2
1
JST
R5.5-4
JST
FG1K510
AI2.5-12BU
PHOENIX CONTACT
AI0.75-12GY
XAK514
05JFAT-SAXGSA-L
5
4
3
2
1
JST
E1K514
R2-4
JST
R5.5-4
JST
FG1K509
L111bX1 P003-3D
L211bX1 P003-3D
L311bX1 P003-3E
L11c3X1 P003-5B
L21c2X1 P003-5C
Ec1X1 P003-5E
L111cX1 P003-5D
L211cX1 P003-5D
L311cX1 P003-5E
Ec2X1 P003-5E
L11c4X1 P003-5C
L21c3X1 P003-5C
L111dX1 P003-5D
L211dX1 P003-5D
L311dX1 P003-5E
Ec3X1 P003-5E
L11c5X1 P003-5C
L21c4X1 P003-5C
MTKC001217AF
MTKC001218AF
MTKC001219AF
Note1) Connector Pin arrangement is not sequential.
R5.5-4
JST
FG1K514
AMP
XAK509
1-178128-5
1
2
3
4
5
HRZVV-SB-H(c2570) AWG15/4C+AWG19+2C
AWG15
AWG15
AWG15
AWG19
AWG19
AWG15
HRZVV-SB-H(c2570) AWG15/4C+AWG19+2C
AWG15
AWG15
AWG15
AWG19
AWG19
AWG15
To
BFX-Axis
Motor Driver
K509
Note1)
Note1)
Note1)
To
BFYM-Axis
Motor Driver
K510
To
BFYS-Axis
Motor Driver
K514
R5.5-4
JST
FG2K509
R5.5-4
JST
FG2K510
R5.5-4
JST
FG2K514
4
GN/YE
BU
BN
BK
RD
WH
GN/YE
BU
BN
BK
RD
WH
GN/YE
BU
BN
BK
RD
WH
5 6
4 5 6
4 5 6
Panasonic Factory Solutions Co.,Ltd. パナソニック ファクトリーソリューションズ株式会社
Name
Drawing No.
Loc. No.
F4K1020-05A
1
2 3 4 5 6 7 8
A
B
C
D
E
F
1 2 3 4 5 6 7 8
A
B
C
D
E
F
Page. No.
Power Unit Bst (NPM-DX)
Front Driver Power
MTKA001089+004AG
P004

HRZVV-SB-H(c2570) AWG15/4C+AWG19+2C
R2-4
JST
E1K511
AWG15
AWG15
AWG15
AWG19
AWG19
AWG15
AI2.5-12BU
PHOENIX CONTACT
AI0.75-12GY
AI2.5-12BU
PHOENIX CONTACT
AI0.75-12GY
E1K512
R2-4
JST
XAK512
05JFAT-SAXGSA-L
5
4
3
2
1
JST
R5.5-4
JST
FG1K512
R5.5-4
JST
FG1K511
XAK516
05JFAT-SAXGSA-L
5
4
3
2
1
JST
E1K516
R2-4
JST
L112bX1 P003-3D
L212bX1 P003-3E
L312bX1 P003-3E
L11d3X1 P003-5C
L21d2X1 P003-5C
Ed1X1 P003-5E
L112cX1 P003-5D
L212cX1 P003-5E
L312cX1 P003-5E
Ed2X1 P003-5E
L11d4X1 P003-5C
L21d3X1 P003-5C
L112dX1 P003-5D
L212dX1 P003-5E
L312dX1 P003-5E
Ed3X1 P003-5E
L11d5X1 P003-5C
L21d4X1 P003-5C
MTKC001220AF
MTKC001221AF
MTKC001222AF
R5.5-4
JST
FG1K516
AMP
XAK511
1-178128-5
1
2
3
4
5
HRZVV-SB-H(c2570) AWG15/4C+AWG19+2C
AWG15
AWG15
AWG15
AWG19
AWG19
AWG15
HRZVV-SB-H(c2570) AWG15/4C+AWG19+2C
AWG15
AWG15
AWG15
AWG19
AWG19
AWG15
Note1) Connector Pin arrangement is not sequential.
To
BRX-Axis
Motor Driver
K511
Note1)
Note1)
Note1)
To
BRYM-Axis
Motor Driver
K512
To
BRYS-Axis
Motor Driver
K516
R5.5-4
JST
FG2K511
R5.5-4
JST
FG2K512
R5.5-4
JST
FG2K516
4
GN/YE
BU
BN
BK
RD
WH
GN/YE
BU
BN
BK
RD
WH
GN/YE
BU
BN
BK
RD
WH
5 6
4 5 6
4 5 6
Panasonic Factory Solutions Co.,Ltd. パナソニック ファクトリーソリューションズ株式会社
Name
Drawing No.
Loc. No.
F4K1020-05A
1
2 3 4 5 6 7 8
A
B
C
D
E
F
1 2 3 4 5 6 7 8
A
B
C
D
E
F
Page. No.
Power Unit Bst (NPM-DX)
Rear Driver Power
MTKA001089+005AG
P005

CN Board : Safety #2
-K313B
PDG14042A
Power Unit #2(Bst)
+A11B
CNCV1
S24V
T4
1
2
3
FDCF2
IN600
4
5
6
FDCF1
S24GND
CNCV2
S24V
T5
1
2
3
FDCR2
IN601
4
5
6
FDCR1
S24GND
JST
CV2_K313B
PAP-06V-S
6
5
4
3
2
1
JST
CV1_K313B
PAP-06V-S
6
5
4
3
2
1
UL1007 22AWG BU
UL1007 22AWG BU
MTKC004143AA
MTKC004142AA
TxD5+
TxD5-
RxD5+
RxD5-
GND
GND
TxD5A+
TxD5A-
RxD5A+
RxD5A-
TxD6+
TxD6-
RxD6+
RxD6-
GND
GND
TxD6A+
TxD6A-
RxD6A+
RxD6A-
JST
CCBF_K313B
PUDP-10V-S
1
2
3
4
5
6
7
8
9
10
JST
CCBR_K313B
PUDP-10V-S
1
2
3
4
5
6
7
8
9
10
UL1007 22AWG BU BU
UL1007 22AWG BU BU
UL1007 22AWG BU BU
UL1007 22AWG BU BU
UL1007 22AWG BU BU
UL1007 22AWG BU BU
UL1007 22AWG BU BU
UL1007 22AWG BU BU
MTKC002604AA
MTKC002605AA
1
1
CNCCBR
1
2
3
4
5
6
7
8
9
10
CNCCBF
1
2
3
4
5
6
7
8
9
10
1
1
Panasonic Factory Solutions Co.,Ltd. パナソニック ファクトリーソリューションズ株式会社
Name
Drawing No.
Loc. No.
F4K1020-05A
1
2 3 4 5 6 7 8
A
B
C
D
E
F
1 2 3 4 5 6 7 8
A
B
C
D
E
F
Page. No.
Power Unit Bst (NPM-DX)
(Feeder Cover Wiring : Bst)
MTKA001089+006AB
P006