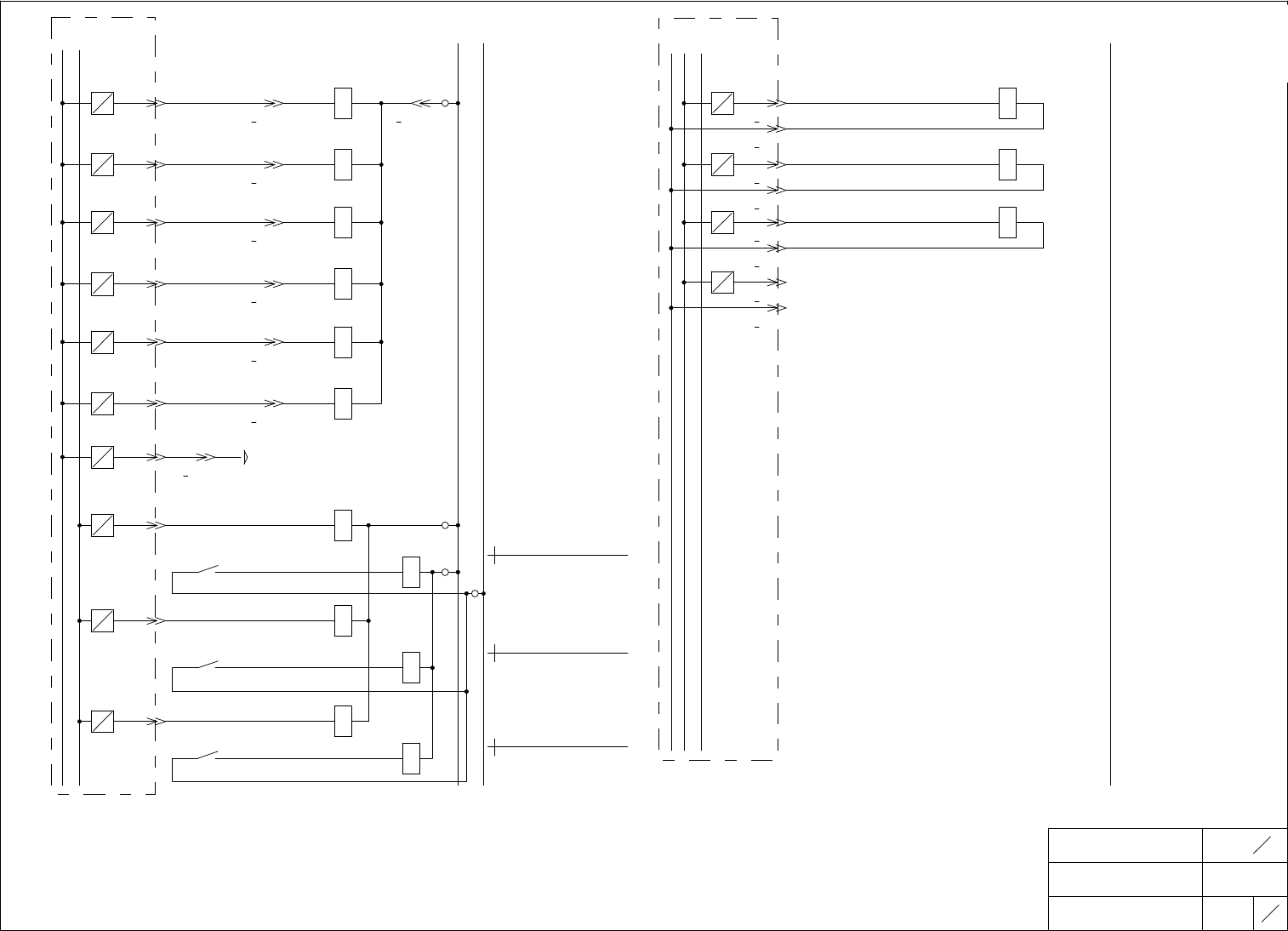
2RGKBM006507.pdf - 第33页

3 1 0 1 3 1 0 2 3 1 0 3 3 1 0 4 3 1 0 5 3 1 0 6 3 1 0 7 3 1 0 8 3 1 0 9 3 1 1 0 3 1 1 1 3 1 1 2 3 1 1 3 3 1 1 4 3 1 1 5 3 1 1 6 3 1 1 7 3 1 1 8 3 1 1 9 3 1 2 0 3 1 2 1 3 1 2 2 3 1 2 3 3 1 2 4 3 1 2 5 3 1 2 6 3 1 2 7 3 1 …

100%1 / 70
NAME PAGE
電気回路線図
CIRCUIT DIAGRAM
33
TYPE
検査 ノズル先端 画像
INSPECTION NOZZLE TOP VISION
DRAWING No.
K2
2RGKBM005809
FUJI SECRET
N.C.
LED-OE1
LED-OE2
LED-OE3
SP.
POWER
POWER(GND)
p
N.C.
N.C.
TO (M1PCB2)
/
36P
16P
NAME PAGE
電気回路線図
CIRCUIT DIAGRAM
33
TYPE
洗浄部 入力回路
CLEANING INPUT
DRAWING No.
C1
2RGKBM005809
FUJI SECRET
X011
X012
(C1LS3P)
SQ3P/C1
X013
(C1LS4P)
SQ4P/C1
X014
(C1LS5P)
SQ5P/C1
X015
(C1LS6P)
SQ6P/C1
X016
(C1LS1W)
SQ1W/C1
RX00E
(C1LS1P)
SQ1P/C1
(C1LS2P)
SQ2P/C1
(C1LS1X)
SQ1X/C1
RX00D
CN-X_d-2
2
CN-X_d-2
1
CN-X_d-3
3
CN-X_d-3
2
CN-X_d-3
1
C1CN2
2
C1CN2
1
C1CN1
1
C1CN1
3
C1CN1
5
C1CN1
7
C1CN1
9
C1CN1
11
C1CN1
2
C1CN1
4
C1CN1
6
C1CN1
8
C1CN1
10
C1CN1
12
DIO2
洗浄用パレット下降端
CLEANING DRAWER LOWER LIMIT
DIO2
CLEANING DRAWER UPPER LIMIT
DIO2
10
CLEANING DRAWER RETRACT LIMIT
DIO2
12
CLEANING DRAWER ADVANCE LIMIT
DIO2
洗浄部シャッター下降端
14
CLEANING SHUTTER LOWER LIMIT
洗浄部シャッタ上昇端
DIO2
CLEANING SHUTTER UPPER LIMIT
16
洗浄部内パレット有確認
DRAWER IN CLEANING PRESENCE CHECK
洗浄用パレット上昇端
洗浄用パレット後退端
洗浄用パレット前進端
CLEANING WATER RUNNING CHECK
洗浄水流水確認
NAME PAGE
電気回路線図
CIRCUIT DIAGRAM
33
TYPE
洗浄部 出力回路
CLEANING OUTPUT
DRAWING No.
C1
2RGKBM005809
FUJI SECRET
Y016
(C1SOL1)
Y017
(C1SOL2)
Y018
(C1SOL3)
Y019
(C1SOL4)
Y01B
(C1SOL5)
Y01C
(C1SOL6)
RY008
(C1SOL7)
RY009
(C1SOL8)
RY00A
(C1SOL9)
Y005
(C1SOL10)
Y006
(C1SOL11)
Y007
(C1SOL12)
(C1CS2)
8 1
KA2/C1
3211
(C1CS2)
3 4
3210
KA2/C1
(C1CS3)
3 4
3212
KA3/C1
(C1CS3)
8 1
KA3/C1
3213
(C1CS4)
3 4
3214
KA4/C1
(C1CS4)
8 1
KA4/C1
3215
RY007
CN-Y_c-1
2
CN-Y_c-1
3
CN-Y_c-2
2
CN-Y_c-2
3
CN-Y_c-3
2
CN-Y_c-3
3
CN-Y_b-4
3
CN-Y_b-4
2
MHCN1-2
7
MHCN1-2
8
MHCN1-2
9
MHCN1-2
10
MHCN1-2
12
MHCN1-2
13
MHCN1
25,26
112
CN-M1IV1
1
Y01F
DIO
洗浄用パレット上昇
15
RAISE CLEANING DRAWER
DIO
洗浄用パレット下降
17
LOWER CLEANING DRAWER
DIO
洗浄用パレット前進
23
ADVANCE CLEANING DRAWER
DIO
洗浄用パレット後退
25
RETRACT CLEANING DRAWER
DIO
洗浄部ーシャッタ上昇
29
RAISE CLEANING SHUTTER
DIO
洗浄部ーシャッタ下降
31
LOWER CLEANING SHUTTER
ノズル乾燥ブロー
洗浄室内ブロー
BLOW CLEANING AREA
ピッカー部乾燥ブロー
水噴射上
WATER INJECTON UP
水噴射上
水噴射下左
WATER INJECTION DOWN LEFT
水噴射下右
WATER INJECTION DOWN RIGHT
CLEANING UNIT POWER ON
洗浄機電源入り
NOZZLE DRYING BLOWER
PICKER SECTION DRYING BLOWER
WATER INJECTON UP
DIO
13
DIO
15
DIO
17
DIO
37