2RGKBM006507.pdf - 第56页
NAME TYP E ブロック図 BLOCK DIAGRAM SNC-01 T I T L E スマートノズルクリンンシステム構成 SYSTEMDIAGAM DRAW ING N o. 1 4 FUJI SECRET 2R GKB M0 06 203 ( K1 C R2 ) ( K1 C R2 ) SA F ET Y RY S AF ET Y RY : フ ェ ラ イ ト コ ア : F E R R I T E C O R E A : …

NAME
TITLE
DRAWING No.
部品配置図
2RGKBM006108
ARRANGEMENT
TYPE
SNC-01
5
5
FUJI SECRET
部品表
端子台:TB2
品名 型式 メーカー 個数
7
1
1
1
2
1
+24V1
+24V1E
G
G
+24V1
+24V1E
G
G
C1SOL10,11、12
C1CS2~4
M1CR6X、M1FAN1
GM1FAN1、アースBKTへ
G
X004
X004
+24V1
M1LS2X
M1LS2X、M1FAN3
+24V1
端子台
TERMINAL BLOCK
分離板
TERMINAL BLOCK
終端止め
STOPPER
短絡板
TERMINAL BLOCK
短絡板
TERMINAL BLOCK
短絡板
TERMINAL BLOCK
DINレール
DIN RAIL
マーカホルダ
MARKER HOLDER
マーカ
MARKER
M1LS2X、M1FAN3
フェニックスコンタクト
フェニックスコンタクト
フェニックスコンタクト
フェニックスコンタクト
フェニックスコンタクト
フェニックスコンタクト
PTS2,5-TWIN
CLIPFIX 35-5
FBS3-5
FBS2-5
D-STS2,5
ZB5
短絡板
CLIPFIX-35-5
D-ST2.5

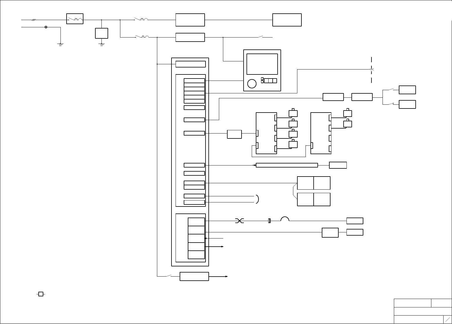
NAME TYPE
ブロック図
BLOCK DIAGRAM
SNC-01
TITLE
スマートノズルクリンンシステム構成
SYSTEMDIAGAM
DRAWING No.
1
4
FUJI SECRET
2RGKBM006203
(K1CR2)
(K1CR2)
SAFETY RY
SAFETY RY
:フェライトコア
:FERRITE CORE
A:E04SR301334 (SEIWA)
B:E04ST402715D (SEIWA)
ブレーカ
BREAKER
DC24V
AC200V φ3
DC POWER SUPPLY
M1REC1
サージキラー
surge supressor
操作パネル
OPERATION PANEL
CPU BOX
ATX POWER SUPPLY
M1REC2
PANEL LIMK
USB1
ETHER NET
USB2
LAN
( 外 部 接 続 用 F O R O U T S I D E )
LAN1
LAN2
IEEE1394a
RS485/232C変換 A/D 変換機
K1LS1
RS485/232C CONVERTOR A/D CONVERTOR
流量センサ1
FLLOW SENSOR1
UART1~4
UART8
K1LS2
流量センサ2
FLLOW SENSOR2
RX000~RX00F
RY000~RY00F
CU NET1
CU NET2
X000~X00F、Y000~Y00F
センサ、SOL
D I/O1 (16+16)
D I/O2 (16+16)
MARK
CAMERA
VISION
MARK
TRIG OUT
TRIG IN
CPU DIO
OFC
CAMERA
HEAD/PART
OFC
MAIN PCB
(FH1401*)
K2LS1
ロードセル
LORD SELL
M1REC3
UART7
UART5
UART6
CL POEWR
MARK CAMERA TRIG
STEP MOTOR
CONTROLLER
ロードセルコントロール基板
M1
PCB5
M1
PCB6
M1PCB1
M1PCB2
M1PCB3
DC POWER SUPPLY
M1PCB3、4
M1PCB4
STEP MOTOR
CONTROLLER
X010~X01F、Y010~Y01F
K1COV1 K1AD1
K2PCB2
K2PCB1
K1CAM1
K2CAM1
M1
PCB7
M1
PCB8
RX010~RX01F
RY010~RY01F
M1COV1
232/485
洗浄機
CLEANING UNIT
M1M1
φ3、AC200V
0.4Kw
M1IV1
φ3、AC200-240V
50/60Hz

NAME TYPE
ブロック図
BLOCK DIAGRAM
SNC-01
TITLE
スマートノズルクリンンシステム構成
SYSTEMDIAGAM
DRAWING No.
2
4
FUJI SECRET
2RGKBM006203
原点SW
SAFETY RY
SAFETY RY
原点SW
ピッ カー( X)
ス テ ッ プ モ ー タ コ ン ト ロ ー ラ 1
E
RS485
制御 電源、 動力電源
ID1
RS232C
CN10
CN2
-13 STOP
M 1 P C B 3
CN4
-17 IN POS3
CN1
-15 IN POS1
-16 IN POS2
CN3
FG
232/485
RS485C
-6 home3
-18 IN POS4
-21 ALM
CN11
ピッ カー( Y)
CN5 E
ID2
FG
CN12
ピッ カー( Z)
CN6 E
ID3
FG
CN13
ピッ カー( θ)
CN7 E
ID4
FG
CN14
ス テ ッ プ モ ー タ コ ン ト ロ ー ラ 2
M 1 P C B 4
洗浄部 Y 軸
制御 電源、 動力電源
CN10
CN4 E
ID5
FG
CN11
CN2
ストッカ (Z )
CN5 E
ID6
FG
CN1
CN12
-13 STOP
-5 home2
CN6
FG
-15 IN POS1
CN13
-16 IN POS2
-17 IN POS3
CN7
FG
-18 IN POS4
CN14
-21 ALM
CN3
M1COV1
T1M1
T1M2
T1M3
T1M4
C1M1
STM1
-22 Ready
-22 Ready