Schneller MTC Wechseltisch.pdf - 第25页
SOKO 1 Montageanleitung SOKO Wechseltisch anstelle de s MTC2 (SW 505.03, 505.03 SP 1, 505.04) SIPLACE HF-Serie Ausgabe 03/2007 25 1 1 1.12 Rückrüstung Der T isch ist in umgekehrter Reihenfo lge auszubauen. 1 Eine Softwar…

1 Montageanleitung SOKO Wechseltisch anstelle des MTC2 (SW 505.03, 505.03 SP 1, 505.04) SIPLACE HF-Serie SOKO
Ausgabe 03/2007
24
1.10 Kalibrierung
Der Tisch kann im SITEST mit dem Bügeleisen kalibriert werden. 1
Eine Fördererlageerkennung ist ebenfalls möglich. 1
1.11 Auftragsvorgabe mit SIPLACE Pro
Folgende Vorgehensweise bei Auftragswechsel wird empfohlen: 1
: Stoppen Sie den alten Auftrag.
: Bauen Sie den MTC/Wechseltisch aus.
: Bauen Sie den Wechseltisch/MTC ein.
: Geben Sie den neuen Auftrag vor.
1
1
Bei Nichtbeachtung kann es zu Störungen im CAN-Bus System kommen. Ein Neustart des Be-
stückautomaten ist unumgänglich. 1
1

SOKO 1 Montageanleitung SOKO Wechseltisch anstelle des MTC2 (SW 505.03, 505.03 SP 1, 505.04) SIPLACE HF-Serie
Ausgabe 03/2007
25
1
1
1.12 Rückrüstung
Der Tisch ist in umgekehrter Reihenfolge auszubauen. 1
Eine Softwaredeinstallation ist nicht notwendig, auch dann nicht, wenn der MTC wieder gerüstet
wird. 1
1
1
1
1
1
1
1
1

1 Montageanleitung SOKO Wechseltisch anstelle des MTC2 (SW 505.03, 505.03 SP 1, 505.04) SIPLACE HF-Serie SOKO
Ausgabe 03/2007
26
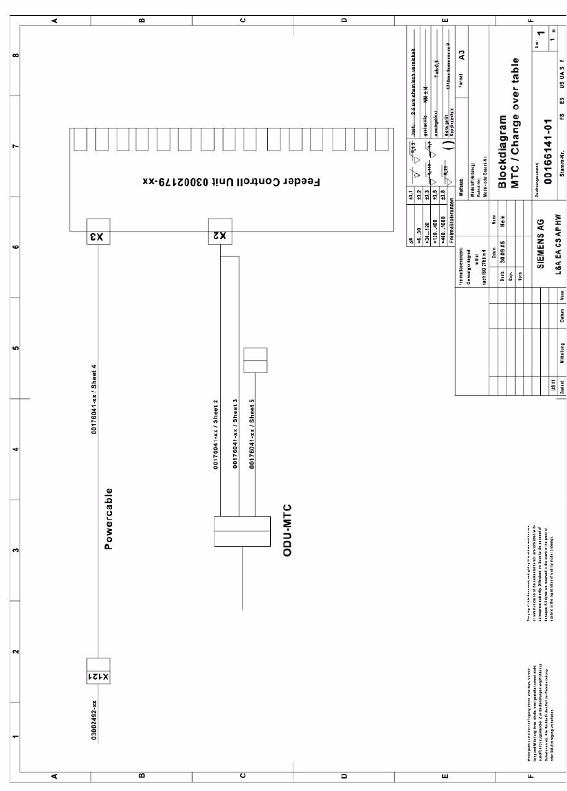
1.13 Stromlaufplan
1
Abb. 1.10 - 1 Stromlaufplan