Schneller MTC Wechseltisch.pdf - 第48页
SIEMENS AG 2007 All rights reserved Technische Änderungen vorbehalten Artikel-Nr.: 00195478-01 Siemens Aktiengesellscha ft Bestellung an: SIEMENS AG, Auto mation & Drives Electronics Assembly Rupert-Mayer-Strasse 44 …

Assembly instructions Changeover table in place of the MTC2 Special design
03/2007 Edition
46
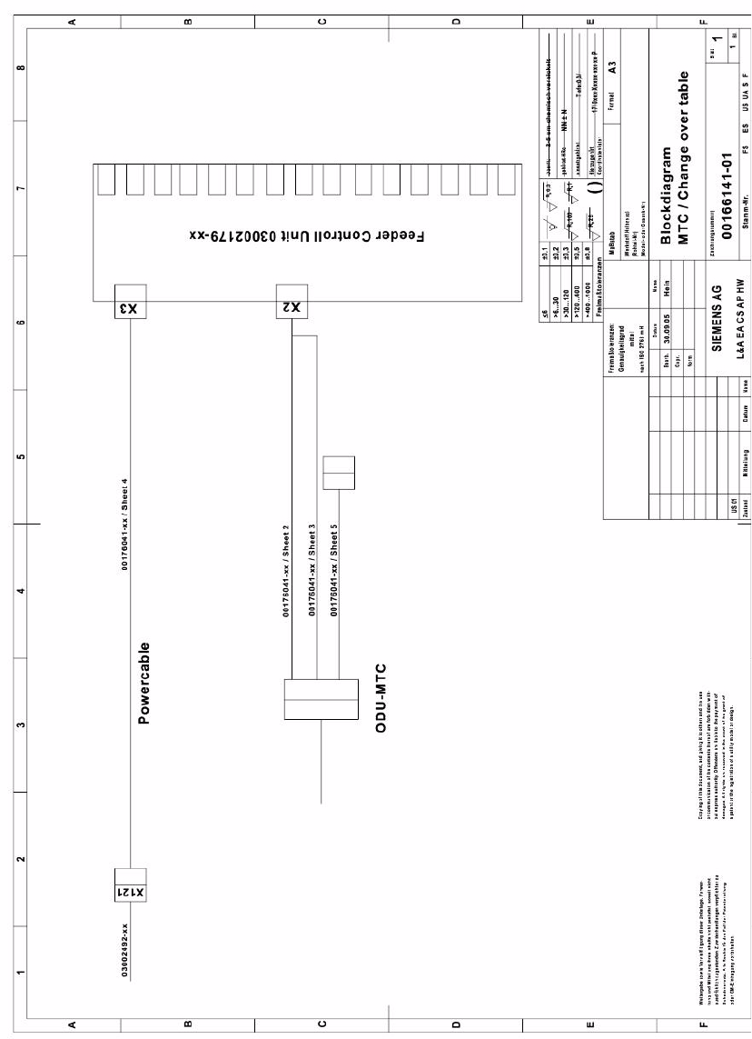
2.13 Circuit diagram
2
Fig. 2.10 - 1 Circuit diagram

SIEMENS AG 2007 All rights reserved Technische Änderungen vorbehalten
Artikel-Nr.: 00195478-01 Siemens Aktiengesellschaft
Bestellung an:
SIEMENS AG, Automation & Drives
Electronics Assembly
Rupert-Mayer-Strasse 44
D-81359 Muenchen
Printed in the Federal Republic of Germany
SIEMENS AG 2007 All rights reserved Subject to change without prior notice
Order no.: 00195478-01 Siemens Aktiengesellschaft
To be ordered from:
SIEMENS AG, Automation & Drives
Electronics Assembly
Rupert-Mayer-Strasse 44
D-81359 Muenchen
Printed in the Federal Republic of Germany