N7201A705C00(1)_NPM-WX操作手册.pdf - 第80页
EJM9DC-MB-02C-00 NPM-W X/WXS 2-2-2 -1 各部位 名称 菜单构成 1 2-2-2 生产开始 开始自动生产。 生产菜单 ( 生产前 ) 条件贴装 调整用软件开关 为了调试机器,暂时变更操作环境。 *1) *1) 图标 状态 单轨时 双轨模式的交替实装模式时 双轨模式的独立实装模式时 ★带有标记的图标或按钮,是在搭载 了该选购件时才显示。 ★托盘 以托盘单位来指定贴装对象。 主菜单 变更操作模式。 变更操作…

EJM9DC-MB-02C-00
NPM-WX/WXS
2-2-1-8

EJM9DC-MB-02C-00
NPM-WX/WXS
2-2-2-1
各部位
名称
菜单构成 1
2-2-2
生产开始
开始自动生产。
生产菜单
(生产前)
条件贴装
调整用软件开关
为了调试机器,暂时变更操作环境。
*1)
*1)
图标 状态
单轨时
双轨模式的交替实装模式时
双轨模式的独立实装模式时
★带有标记的图标或按钮,是在搭载了该选购件时才显示。
★托盘
以托盘单位来指定贴装对象。
主菜单
变更操作模式。
变更操作模式
编辑操作模式。
编辑操作模式
以图案单位来指定贴装对象。
图案
供料器
以贴装点单位来指定贴装对象。
以零部件单位来指定贴装对象。
贴装
贴装头
清除
以贴装头单位来指定贴装对象。
清除已指定的所有条件。
*1) ・请参考右的表
工程师模式 1

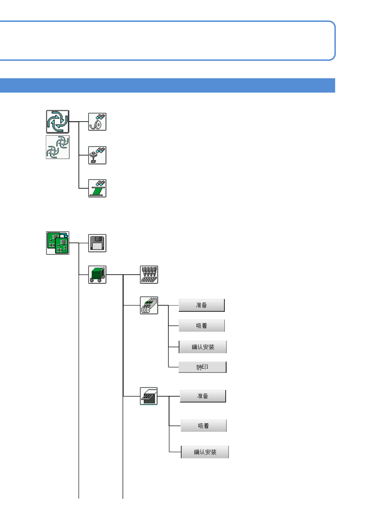
EJM9DC-MB-02C-00
NPM-WX/WXS
2-2-2-2
准备零部件
显示各吸嘴位置的机器数据。
吸嘴
供料器
用颜色来显示生产数据和供料器状态。
确认供料器状态。
根据各供料器地址来确认生产中的吸着
位置学习后的补正值。
★进行转印单元的操作。
生产菜单
(生产前)
★带有标记的图标或按钮,是在搭载了该选购件时才显示。
★托盘
确认托盘状态。
用颜色来显示生产数据和托盘状态。
根据各托盘地址来确认生产中的吸着位
置学习后的补正值。
余数监视器
确认生产线上的各工作台的元件用完信息。
确认吸着状況。
吸着监视器
状況监视器
显示运转中的生产信息,零部件用完信息,以及其他的各类信息。
准备菜单
读入机器数据、保存机器参数等文件操作。
文件操作