RV-2_RV-2-3D_RV-2-3DH-Rev03.pdf - 第96页
- 87 - 44. SYSTEM DIAGRAM(4) SYSTEM DIAGRA M(4) 1-2C 1-2C 1-2C 1-2B CN2 3-2C AVR8 AVR7 AVR 6 AVR5 LC2 PCB CN37 CN36 CN30 CN29 3-2C MOTHER BOARD 5-1 A 2-4D TB8 UH2 TB6 CN1 CN1 CN1 CN1 MICRO SD CARD 3 MIR ROR ARR AY 3 CN2 …

- 86 -
REF.NO NOTE PART NO D E S C R I P T I O N
品 名
Qty
1 401-63261 MOTHER BOARD
マザーボード
1
2 EZ-1474020-11 POWER ATX (ENSP3-450P-S20-H1V)
ATX電源(ENSP3−450P−S20−H1V)
1
3 401-58262 RS232C CABLE
RS232Cケーブル
1
4 EZ-1838009-11 CABLE ATX POWER (WH-M2424-500)
ATX電源ケ−ブル(WH−M2424−500)
1
5 EZ-1833193-11 CABLE ATX POWER (WH-V0408-500)
ATX電源ケ−ブル(WH−V0408−500)
1
6 401-58525 CPU COOLER
CPUクーラー
1
7 EZ-1756676-11 BATTERY (BS10A-H24/2.0L)
バッテリ (BS10A−H24/2.0L)
1
8 EZ-1838010-11 CABLE ATX POWER (WH-PS610-850)
ATX電源ケ−ブル(WH−PS610−850)
1
9 401-63262 CPU
CPU
1
10 401-67798 MEMORY
メモリ
1
11 401-58284 MOTION CONTROLER
モーションコントローラー
1
12 401-58261 IO BOARD
I/Oボード
1
13 401-82555 SATA CABLE
SATAケーブル
1
14 401-58405 C_BASE-CAMERA WIRE ASM
C_BASE−CAMERAワイヤー組
1
15 401-79722 SSD
SSD
1
16 401-58498 LAN EXT CABLE MARKER ASM
LAN EXTケーブルマーカー組
1
17 HK-0896200-80 CONNECTOR
コネクタ
1
18 401-58264 USB3.0 EXTENSION BOARD
USB3.0拡張基板
1
19 401-58491 USB EXT CABLE1 MARKER ASM
USB EXTケーブル1 マーカー組
1
20 401-58492 USB EXT CABLE2 MARKER ASM
USB EXTケーブル2 マーカー組
1
21 401-58286 USB BOARD
USB基板
1
22 401-67799 USB EXT CABLE3 MARKER
USB EXTケーブル3 マーカー組
1
23 401-67796 MB-USBB CABLE(1) ASM
MB−USBBケーブル組(1)
1
24 401-67797 MB-USBB CABLE(2) ASM
MB−USBBケーブル組(2)
1
25 401-58455 CB3-PE WIRE ASM
CB3−PEワイヤー組
1
26 401-58300 MONITOR
タッチパネル(21.5インチ)
1
27 401-58454 DSUB CABLE ASM
DSUBケーブル組
1
28 401-67801 USB CABLE MONITOR
USBケーブルモニタマーカー組
1
29 401-58322 MONITOR_POW CABLE ASM
モニタ_POWケーブル組
1
30 401-76738 IP-V1-PS3D PCB SET
IP−V1−PS3D基板セット図
1
31 401-58263 CMOS CAMERA
CMOSカメラ
1
32 401-58496 CAMERA CABLE1 MARKER ASM
カメラケーブル1マーカー組
1
33 401-58497 CAMERA CABLE2 MARKER ASM
カメラケーブル2マーカー組
1
34 401-58403 CAMERA POW CABLE ASM
カメラPOWケーブル組
1
35 401-58508 DCS PCB ASM
DCS基板組
1
36 401-58393 MB-DCS CABLE ASM
MB−DCSケーブル組
1
37 401-58479 PC LED ASM
PC LED組
1
38 401-58323 MB-LED CABLE ASM
MB−LEDケーブル組
1
39 401-67795 PC_IN(1) WIRE ASM
PC_IN(1)ワイヤー組
1
40 401-75748 LC2 PCB ASM
LC2基板組
1
41 401-77948 FGB-LCB 3D CABLE ASM
FGB−LCB 3Dケーブル組
1
42 401-58436 PC_IN(2) WIRE ASM
PC_IN(2)ワイヤー組
1
43 401-58478 PC FAN ASM
PC ファン組
1
44 401-58327 PE-EB WIRE ASM
PE−EBワイヤー組
1
45 401-58341 EB-X_BASE WIRE ASM
EB−X_ベースワイヤー組
1
46 401-58404 X-CAM BASE WIRE ASM
X−CAMベースワイヤー組
1
47 401-58328 EB-MONITOR BASE WIRE ASM
EB−MONITORベースワイヤー組
1

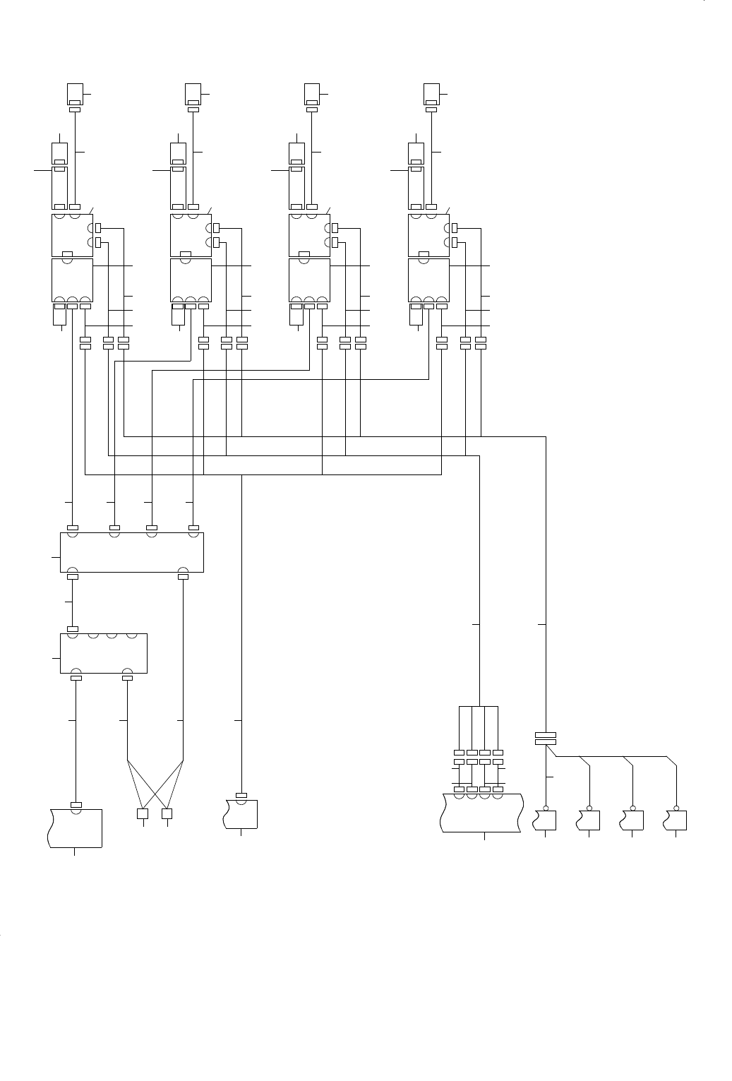
- 87 -
44.SYSTEM DIAGRAM(4)
SYSTEM DIAGRAM(4)
1-2C
1-2C
1-2C
1-2B
CN2
3-2C
AVR8
AVR7
AVR6
AVR5
LC2 PCB
CN37
CN36
CN30
CN29
3-2C
MOTHER BOARD
5-1A
2-4D
TB8
UH2
TB6
CN1
CN1
CN1
CN1
MICRO
SD CARD 3
MIRROR
ARRAY 3
CN2
PS3D-WLED
PCB 3
CN1
CN9
CN3
CN2
CN2
CN3
CN6
PS3D-DRV
PCB 3
CN1
CN5
PS3D-SYS
PCB 3
CN7
MIRROR
ARRAY 2
PS3D-DMD
PCB 2
CN2
PS3D-WLED
PCB 2
CN1
CN2
CN3
CN6
PS3D-DRV
PCB 2
MIRROR
ARRAY 1
PS3D-DMD
PCB 1
CN2
PS3D-WLED
PCB 1
CN1
CN2
CN3
CN6
PS3D-DRV
PCB 1
PS3D-SYS
PCB 1
MIRROR
ARRAY 0
PS3D-DMD
PCB 0
CN2
PS3D-WLED
PCB 0
CN1
CN2
CN3
CN6
PS3D-DRV
PCB 0
PS3D-SYS
PCB 0
UH1
1
67
10
28 911
4
3
5
21 22 23 24
13
17 20
IOC PCB
18
12
18 18 18
14
16
15
40
41
42
25
26
27
PS3D-DMD
PCB 3
28
29
30
31313131
303030
292929
252525
MICRO
SD CARD 0
MICRO
SD CARD 1
MICRO
SD CARD 2
PS3D-SYS
PCB 2
282828
CN9
CN3
CN2
CN1
CN5
27
CN9
CN3
CN2
CN1
CN5
27
CN9
CN3
CN2
CN1
CN5
27
CN7
CN7
CN7
38
26
39
36
35
26
37
36
32
26
34
33
19

- 88 -
REF.NO NOTE PART NO D E S C R I P T I O N
品 名
Qty
1 401-65246 PC BOARD ASM
PCボード組
1
2 401-67802 HUB2 USB CABLE MARKER
HUB2 USBケーブルマーカー組
1
3 401-58269 USB HUB
USBハブ
1
4 401-58499 HUB1 USB CABLE MARKER ASM
HUB1 USBケーブルマーカー組
1
5 401-58269 USB HUB
USBハブ
1
6 HK-0883500-10 BLOCK TERMINAL
ブロックターミナル
1
7 HK-0883500-1B BLOCK TERMINAL
端子台
1
8 401-77988 TB-UH2 CABLE ASM
TB−UH2ケーブル組
1
9 401-77987 TB-UH1 CABLE ASM
TB−UH1ケーブル組
1
10 401-75748 LC2 PCB ASM
LC2基板組
1
11 401-77977 FGB-PJ TRG TRUNK CABLE ASM
FGB−PJトリガ中継ケーブル組
1
12 401-58506 IOC PCB ASM
IOC基板組
1
13 401-82521 PJ0 TRG RELAY CABLE ASM
PJ0トリガー中継ケーブル組
1
14 401-82522 PJ1 TRG RELAY CABLE ASM
PJ1トリガー中継ケーブル組
1
15 401-82523 PJ2 TRG RELAY CABLE ASM
PJ2トリガー中継ケーブル組
1
16 401-82524 PJ3 TRG RELAY CABLE ASM
PJ3トリガー中継ケーブル組
1
17 401-77982 PJ BOOT TRUNK CABLE ASM
PJブート中継ケーブル組
1
18 401-77989 POWER SUPPLY
スイッチング電源
1
19 401-77970 PJ POWER TRUNK WIRE ASM
PJ電源中継ワイヤー組
1
20 401-77971 PJ POWER TRUNK CABLE ASM
PJ電源中継ケーブル組
1
21 401-80572 PS3D-HUB USB CABLE1 MARKER ASM
PS3D−HUB USBケーブル1マーカー組
1
22 401-80573 PS3D-HUB USB CABLE2 MARKER ASM
PS3D−HUB USBケーブル2マーカー組
1
23 401-80574 PS3D-HUB USB CABLE3 MARKER ASM
PS3D−HUB USBケーブル3マーカー組
1
24 401-80575 PS3D-HUB USB CABLE4 MARKER ASM
PS3D−HUB USBケーブル4マーカー組
1
25 401-76747 MICRO SD CARD
マイクロSDカード
1
26 401-76697 PS3D-SYS PCB ASM
PS3D−SYS 基板組図
1
27 401-76696 PS3D-DRV PCB ASM
PS3D−DRV 基板組図
1
28 401-76698 PS3D-DMD PCB ASM
PS3D−DMD 基板組図
1
29 401-76734 MICROMIRROR ARRAY
マイクロミラーアレイ
1
30 401-76732 LED POWER WIRE ASM
LED電源ワイヤー組
1
31 401-76699 PS3D-WLED PCB ASM
PS3D−WLED基板組図
1
32 401-77978 PJ0 TRG CABLE ASM
PJ0トリガケーブル組
1
33 401-77983 PJ0 BOOT CABLE ASM
PJ0ブートケーブル組
1
34 401-77972 PJ0 POWER CABLE ASM
PJ0電源ケーブル組
1
35 401-77979 PJ1 TRG CABLE ASM
PJ1トリガケーブル組
1
36 401-77984 PJ1 BOOT CABLE ASM
PJ1ブートケーブル組
1
37 401-77973 PJ1 POWER CABLE ASM
PJ1電源ケーブル組
1
38 401-77980 PJ2 TRG CABLE ASM
PJ2トリガケーブル組
1
39 401-77974 PJ2 POWER CABLE ASM
PJ2電源ケーブル組
1
40 401-77981 PJ3 TRG CABLE ASM
PJ3トリガケーブル組
1
41 401-77985 PJ2 BOOT CABLE ASM
PJ2ブートケーブル組
1
42 401-77975 PJ3 POWER CABLE ASM
PJ3電源ケーブル組
1