劲拓回流焊手册手册_6C980.pdf - 第43页
8 6 3 2 4 7 5 1 版 本 号 1 . 0 D D C C 上 位 机 电 源 接 口 下 位 机 电 源 接 口 B 14. 电器原理图 B A 回 流 焊 电 源 电 路 原 理 图 一 设 计 D E S I G N 审 核 C H K D . 批 准 A P P D . A 张 文 日 期 D A T E 2 0 0 4 / 1 1 / 1 8 日 期 D A T E 日 期 D A T E N O . 重 量 状 …

劲拓电子设备有限公司 第 41 页 共 66 页 NS 系列无铅回流焊机用户手册(A1.0)
13. 控制示意图
工控机
RS-485
回流焊控制图
PLC224
+模块
输
入
检
测
输
出
控
制
变频器1,2,3,4
多
路
风
机
温度模块1,2,3,4
多
路
热
电
偶
多
路
温
控

8
6
3
2
4
7
5
1
版
本
号
1
.
0
D
D
C
C
上
位
机
电
源
接
口
下
位
机
电
源
接
口
B
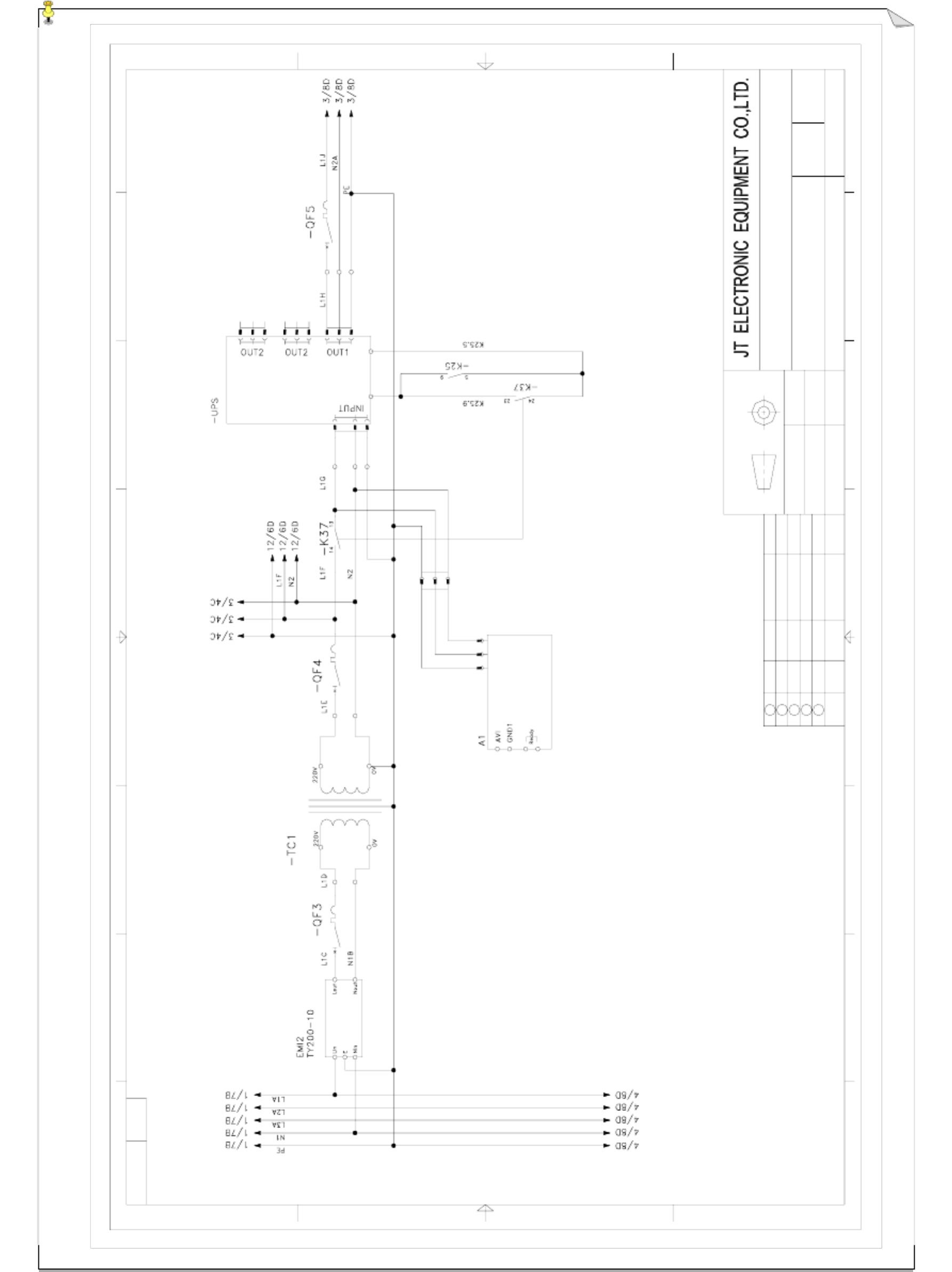
14. 电器原理图
B A
回
流
焊
电
源
电
路
原
理
图
一
设
计
D
E
S
I
G
N
审
核
C
H
K
D
.
批
准
A
P
P
D
.
A
张
文
日
期
D
A
T
E
2
0
0
4
/
1
1
/
1
8
日
期
D
A
T
E
日
期
D
A
T
E
N
O
.
重
量
状
态
劲拓电子设备有限公司 第 42 页 共 66 页 NS 系列无铅回流焊机用户手册(A1.0)
Ⅴ Ⅳ Ⅲ Ⅱ Ⅰ
标
记
处
数
更
改
单
号
签
字
日
期
E
1
2
0
0
0
0
0
1
材
料
5
4
3
2
第
1
页
共
1
7
页
8
6
7
1

6
5
4
3
2
1
D C
氧
气
分
析
仪
R
F
4
0
0
8
7
版
本
号
1
.
0
D C
B
B
A
回
流
焊
电
源
电
路
原
理
图
二
设
计
D
E
S
I
G
N
审
核
C
H
K
D
.
A
张
文
标
记
处
数
更
改
单
号
签
字
日
期
批
准
A
P
P
D
.
日
期
D
A
T
E
2
0
0
4
/
1
1
/
1
8
日
期
D
A
T
E
日
期
D
A
T
E
N
O
.
重
量
状
态
Ⅴ Ⅳ Ⅲ Ⅱ Ⅰ
E
1
2
0
0
0
0
0
1
材
料
劲拓电子设备有限公司 第 43 页 共 66 页 NS 系列无铅回流焊机用户手册(A1.0)
5
4
3
2
第
2
页
共
1
7
页
8
7
6
1