OM-1683-001_w.pdf - 第76页
59 OM-1683 1 103-001-(02002-2) M M M M M M M M M AE-LINK Converter U181(L) UB77:X2763 1091401300-09 2091401304-02 1091401300-08 BA Side Panel TB:DC1 Bank Feeder Change Cart Connector Section (F) X1402 X1300F1 2091401304-…

58
OM-1683
1103-001-(02002-1)
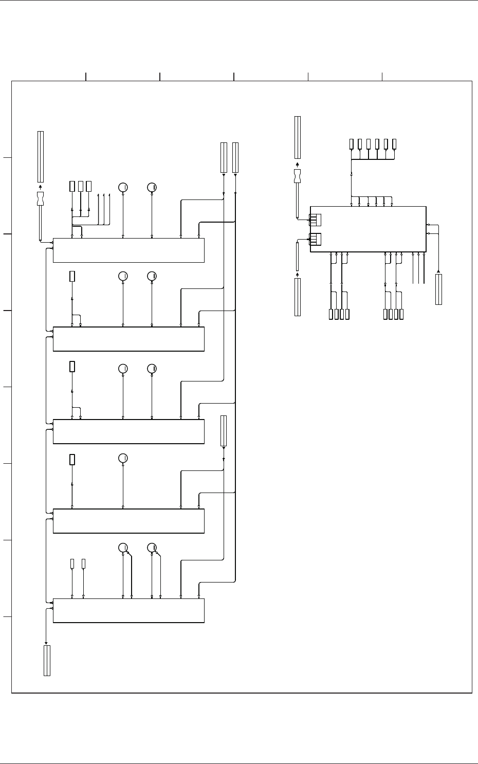
15.5 Cable Connection Diagram
M
M
M
M
M
M
M
M
M
M
1091401300-08
BA Side Panel
TB:DC1
1091401300-08
BA Side Panel
TB:DC1
UB77:X2762
1091401300-09
CPU2(U85) X8513
AE-LINK
Converter
U181(R)
2091401304-02
2091401304-02
X0804
X0803
BA Side Panel
TB:DC1
1091401300-08
X0801 X0802
HLS Collective Section
(U12):X1202
Bank Feeder Change Cart Connector Section (R)
X1300F1
1091401300-11
2091401304-02
A161A45 A47
X14106
X16108
CN8
Movable Chute 3 Origin Sensor
B16103
B16301
M163
NA-W3
CN8
CN4
M45
NL-LB1
M46
NL-LB2
CN8
CN4
M47
NA-LB1
M48
NA-LB2
A53
Backup 1 Origin
B5301
X5304
CN4
Backup 2 Origin
B5401
X5308
CN8
M53
NA-BAL
M54
NA-BAR
CN5
X16105
CN1
X4501
CN5
X4505
CN1
X4701
CN5
X4705
CN1
X5301
CN5
X5305
X4510
CN10
X4710
CN10
X16110
CN10
X15306
X5310
CN10
N1 N2 N1 N2 N1 N2 N1 N2
X4509
CN9
X4709
CN9
X16109
CN9
X5309
CN9
X12762
X4504
X4508
CN3
X5303
CN7
X5307
A41
CN8
CN4
CN1
X4101
CN5
X4105
X4110
CN10
N1 N2
X4109
CN9
X4104
X4108
Lane A Deceleration Sensor
Lane A Stop Sensor
B4102
B4101
B4102
B4101
M41
NL-LA1
M42
NL-LA2
X16104
CN4
Movable Chute 1 Origin Sensor
B16101
B16101
Lane B Deceleration Sensor
Lane B Stop Sensor
B4502
B4501
B4502
B4501
M161
NA-W1
CN1
X16101
CN2A/2BCN1A/1B
/RX
RX
/TX
TX
9,10
7,8
5,6
3,4
/RX
RX
/TX
TX
9,10
7,8
5,6
3,4
U08
Transfer L (UB32)
X0820
CN20
B0820
B0820
Movable Chute 3
PCB Support Pin Detection
B0820T
X0833
CN33
X0837
X0836
CN36
CN37
X0839
CN39
Y0836
Y0837
Movable 3 Z Clamp Down: L
Movable 3 Z Clamp Up: L
Y0839
PCB Stopper Lane B: L
CN4
CN3
X0812
CN12
B0812,0813
X0813
CN13
Y0833
PCB Stopper 6 (OP)
L
X0810
CN10
B0810,0811
X0811
CN11
X0819
CN19
B0819
B0819
Movable Chute 2
PCB Support Pin Detection 2
B0819T
X0818
CN18
B0818
B0818
Movable Chute 1
PCB Support Pin Detection 1
B0818T
X0832
CN32
X0835
X0834
CN34
CN35
X0838
CN38
Y0834
Y0835
Movable 1.2 Z Clamp Down: L
Movable 1.2 Z Clamp Up: L
Y0838
PCB Stopper Lane A: L
Y0832
PCB Stopper 5 (OP)
B0810
B0811
PCB Stopper Origin : OP5
PCB Stopper Upper : OP5
B0812
B0813
PCB Stopper Origin : OP6
PCB Stopper Upper : OP6
X4704
X4708
Lane B Stop Sensor A Mounting Section 1
B4702
B4701
B4702
B4701
Lane B Stop Sensor A Mounting Section 3
X0840
X0841
B4801
B4801
Lane B Stop Sensor A Mounting Section 2
X0842
X0840
CN40
X0841
CN41
B4701
B4801
X0842
CN42
B4702
1 2 3 4 5 6 7 8
A
B
C
D
E
15.5 Cable Connection Diagram
Dual Transfer Harness Connection Diagram 1

59
OM-1683
1103-001-(02002-2)
M
M
M
M
M
M
M
M M
AE-LINK
Converter
U181(L)
UB77:X2763
1091401300-09
2091401304-02
1091401300-08
BA Side Panel TB:DC1
Bank Feeder Change Cart Connector Section (F)
X1402
X1300F1
2091401304-02
X0803
BA Side Panel TB:DC1
1091401300-08
X0801 X0802
HLS Collective Section(U12):X1202
Bank Feeder Change Cart Connector Section (F)
X1300F1
1091401300-11
2091401304-02
1091401300-08
BA Side Panel TB:DC1
X5504
X5508
A55
CN8
CN4
CN1
X5501
CN5
X5505
X5510
CN10
N2 N1
X5509
CN9
X12763
X16204
A162
CN4
M162
CN1
X16201
NA-W2
X16210
CN10
N2 N1
X16209
CN9
X5104
X5108
A51
CN8
CN4
CN1
X5101
NR-LB1
M52
CN5
X5105
NR-LB2
X5110
CN10
N2 N1
X5109
CN9
X4904
X4908
B5101
B5101
A49
CN8
CN4
M49
CN1
X4901
NR-LA1
M50
CN5
X4905
NR-LA2
X4910
CN10
N2 N1
X4909
CN9
X4304
X4308
A43
CN8
CN4
M43
CN1
X4301
NA-LA1
M44
CN5
X4305
NA-LA2
X14906
X4310
CN10
N2 N1
X4309
CN9
M55
NA-BBL
M56
NA-BBR
CN3
X5503
CN7
X5507
Backup 3 Origin
B5501
Backup 4 Origin
B5601
Movable Chute 2 Origin Sensor
B16203
B16201
Lane A Stop Sensor
B4901
B4901
Lane B Stop Sensor
M51
CN2A/2BCN1A/1B
/RX
RX
/TX
TX
9,10
7,8
5,6
3,4
/RX
RX
/TX
TX
9,10
7,8
5,6
3,4
U14
Transfer L (UB32)
X1440
CN40
X1441
CN41
X1437
X1438
CN38
CN37
X1439
CN39
Y1436
Y1437
Movable 3 Z Clamp
Down: L
Movable 3 Z Clamp Up: L
Y1439
PCB Stopper Lane B: L
CN4
CN3
B4301
B4401
X1412
CN12
B1412,1413
X1413
CN13
B1412
B1413
R
X1410
CN10
B1410,1411
X1411
CN11
B1410
B1411
X1435
X1434
CN34
CN35
X1436
CN36
Y1434
Y1435
Movable 1.2 Z Clamp
Down: R
Movable 1.2 Z Clamp Up: R
Y1438
PCB Stopper Lane A: R
PCB Stopper Origin: AL
PCB Stopper Upper: AL
PCB Stopper Origin: AR
PCB Stopper Upper: AR
X0816
CN16
B1416,1417
X0817
CN17
B1416
B1417
X1414
CN14
B1414,1415
X1415
CN15
B1414
B1415
PCB Stopper Origin: BL
PCB Stopper Upper: BL
PCB Stopper Origin: BR
PCB Stopper Upper: BR
X14906
49W2100448
X1442
CN42
B4302
Lane A Stop Sensor A Mounting Section 1
B4302
B4301
B4302
B4301
Lane A Stop Sensor A Mounting Section 3
X1440
X1441
B4401
B4401
Lane A Stop Sensor A Mounting Section 2
X1442
1 2 3 4 5 6 7 8
A
B
C
D
E
15.5 Cable Connection Diagram
Dual Transfer Harness Connection Diagram 2

60
OM-1683
1103-001
16.Specications
16.Specications
Item Description
1. Model GS-CU300
2. Applicable Model SIGMA-G5
3. PCB Flow
Direction
and Transfer
Reference
PCB Flow Direction :
From Left to Right
Transfer Reference : Lane A : Rear Right
Lane B : Front Right
Reference Chute : Lane A : Chute A
Lane B : Chute B'
Note
Rear Side of Machine
Front Side of Machine
Lane A
Lane B
Chute B’ (Fixed) : Reference
Chute B (Movable)
Chute A’ (Movable)
Chute A (Fixed) : Reference
250 mm or less
250 mm or less
Note : This unit does not comply with the transfer reference for the SMEMA
(size = 251 mm).