KE-2050_KE-2050R_KE-2055R_KE-2060_KE-2060R-Rev14.PDFA.pdf - 第140页
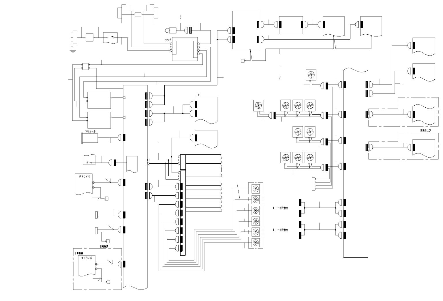
- 13 5 - 68. S YS T EM D IAGR A M ( 1)(F OR K E-2050) SYSTEM DIAGRAM(1) (KE −2050用) 1- 3C FG -TA P FR ONT 7- 3B 7-5 B D C12 V RE AR L C D OP TI ON ( ) CN 14 OP TI ON( CV S) VE RI FY PC B S 8-5 8-1 B CN 29 CN 11 CN7 09 VC…

- 134 -
NOTE( 注記 ) #01....FOR EN EN 用
REF.NO NOTE PART NO D E S C R I P T I O N
品 名
Qty
1 400-73665 ANTENNA ARRAY 8.5MM PITCH / 80 POSITION
アンテナ ARRAY 8.5 MM /80ポジション
1
2 400-79782 SHEILD BRACKET 80
シールド ブラケット 80
1
3 HX-0026800-00 CONDUCTIVE TAPE
導電性テープ
0.435
4 SM-3041052-TN SCREW M4 L=10 丸ねじ M 4 L =10 6
5 HX-0034400-00 HARNESS PARTS
束線パーツ
5
6 EA-9500B01-00 CABLE BAND
束線バンド
5
7 400-73893 CABLE SUPPORT BRACKET
ケーブルサポートブラケット
1
8 HK-0651200-60 CONNECTOR
コネクタ
1
9
#01
400-65035 BANK COVER(EN-RFID)
バンクカバー(EN − RFID)
1
10
#01
400-65036 BANK FLAP(EN-RFID)
バンクフラップ(EN − RFID)
1
11 SM-6030552-KS SCREW
平ねじ M 3 L =5
4
12 NM-6030001-SC NUT M3
六角ナット M 3 X 0.5 1種
4
13 SM-3041052-TN SCREW M4 L=10 丸ねじ M 4 L =10 4

- 135 -
68.SYSTEM DIAGRAM (1)(FOR KE-2050)
SYSTEM DIAGRAM(1)(KE −2050用)
1- 3C
FG -TA P
FR ONT
7- 3B
7-5 B
D C12 V
REAR LCD
OPTION( )
CN 14
OPTI ON(CVS)
VERI FY PCB
S 8-5
8-1 B
CN 29
CN 11
CN7 09
VCS M ONITOR
8-3 A
CN 04
2-4 A
CN1
CARR Y PCB
CN 02
CN 26
CN 21
CN 03
8-3C
( ) (F)
( ) (F)
8-4B
CN 01
CN 20
CN 25
CN 00
Z EXT PCB
C N33
C N32 Z 4-C N5B
3-1 C
Z 4-C N5A
X Y-CN 4
SYNQNET-RELAY PCB
2-2 A
CN 18
CN0 9
BASE FAN R
CN 067
CN0 8
BASE FAN L
CN 066
CN0 65
CN 064
CN 07
CN 12
CN 11
CN 10
CN9
CN8
CN7
2- 5A
CENT MO TOR
DRIVE R
C N65 5
CN 28
CN2
C N27
CN1
C N24
TB 2
TB 1
VMEBACKBOARD
CPCI BA CK B OAR D
3- 3C
6- 1A
4- 3C
5- 1A
3- 2D
4- 3D
3- 4B
1- 5B
7- 4C
2- 1B
7- 4A
CTRL PW R
SAFET Y
LIGHT CTRL
BASE- FEEDER
I/O CTRL
IP-X 3 B
MCM(L )
VERI FY I/F
BUS-B RIDGE
RS2 32C EXTE NTION
XMP -CPCI
CPU
P WR-
CN3 B
CN 002
OPTIO N( )
CN 15
5
(1/2 )
MAIN SW
(2/2 )
TF2
TF1
2 -2B2-2 A
7 -3A
CD- ROM
F G-T AP
REA R
FG- TAP
FRONT
F G-T AP
REA R
FG -TA P
FR ONT
CN0 96
TB2
FG-T AP
REA R
1-4 A
AC20 0V
INPU T
POWE R UNIT
TB1
NFB
POWER UNIT
YL MO TOR F AN
FG-T AP
REAR
CONT ROL UNI T TOP F AN
CN0 6
P WR-
CN3 A
CA P
-C N1
A MPL
-CN 1
CN 063
XR/YR DRIVERXL/Y L DRIVE R
XY DRIVER
CON UNIT
XY D RI VER
POWE R UNIT
CN 001
UPS
(1/3 )
MAIN SW
(1/2)
1- 1C
1- 1D
YR MOTOR FAN
TB
TB
5
(1/2)
BU(L ) DRIVE R
CN 03
DRIVER
PWR-O N
C N06 0
AC INP UT
UNIT
TB1
MTC PWR
(L)
C N06
MTC PWR
(R)
C N07
1-1 A
2 -5B
2- 5B
U
V
W
CN 10
FG
PWR
-CN1
PWR
-CN2
CAP
-CN 2
AMP R
-C N1
CONT ROL UNI T
BTM FAN
2
1
3
4
5
6
8
56
57
9
10
11
12
14
13
15
16 17 18
19
20
21
23
24
25 26
27
30
29
31
313131 31
32 33
35
36
37
38
39
58
40
41
42
43
44
45
46
47
48
49 50
28
52
34
53 55
22
51

- 136 -
NOTE( 注記 ) #01....FOR EN EN 用
REF.NO NOTE PART NO D E S C R I P T I O N
品 名
Qty
1 400-02055 BREAKER INPUT CABLE ASM.
ブレーカ入力ケーブル組
1
2 400-02067 BREAKER OUT CABLE ASM.
ブレーカ出力ケーブル組
1
3 400-02064 MAIN SW OUTPUT CABLE ASM.
メインスイッチ出力ケーブル組
1
4 400-02062 MTC POWER WIRE L ASM
MTC(L)電源ケーブル組
1
5 400-02063 MTC POWER WIRE R ASM
MTC(R)電源ケーブル組
1
6 E9221-729-0A0 PWR ON LIGHT ASM.
PWR ON ライト組
1
7
#01
E9221-729-HA0 PWR ON LIGHT ASM.
PWR ON ライト組
1
8
#01
HE-0004500-00 INDICATION LIRGT
表示灯
1
9 400-02057 TF1 FG CABLE ASM.
トランス1 FG ケーブル組
1
10 400-02056 INPUT UNIT FG CABLE ASM.
入力ユニット FG ケーブル組
1
11 400-02060 TF2 INPUT CABLE ASM. トランス2入力ケーブル組 1
12 400-02059 TF1 INPUT CABLE ASM.
トランス1入力ケーブル組
1
13 400-02193 XY SERVO POWER WIRE ASM.
XY サーボ電源ケーブル組
1
14 400-02217 ZT SERVO POWER WIRE ASM. ZT ドライバ電源ケーブル組 1
15 400-02199 CD ROM POWER CABLE ASM
CD ROM 電源ケーブル組
1
16 400-02327 PS CTRL POWER CABLE ASM
PS − CTRL 電源ケーブル組
1
17 400-02330 CPCI CTRL POWER CABLE ASM. CPCI − CTRL 電源ケーブル組 1
18 400-02328 BACKBOARD MONITOR CABLE ASM.
バックボードモニタケーブル組
1
19 400-02329 BACKBOARD SIGNALCABLE ASM.
バックボードシグナルケーブル組
1
20 400-02115 HOURMETER ASM. アワーメータ組 1
21 400-02101 UPS SW CABLE ASM.
UPS スイッチケーブル組
1
22 400-02110 BU DRV POWER CABLE ASM.
電源ケーブル組
1
23 400-02111 BU DRV FG WIRE ASM. バックアップドライバ FG ケーブル組 1
24
#01
400-02112 BU DRV FG WIRE ASM.(EN)
バックアップドライバ FG ケーブル組
1
25 400-02100 CENT MOTOR PWR CABLE ASM.
センタモータ電源ケーブル組
1
26 400-02118 VCS MONITOR PWR CABLE ASM. VCS モニタ電源ケーブル組 1
27
#01
400-02306 VCS MONITOR PWR CABLE ASM.
VCS モニタ電源ケーブル組
1
28 400-02109 AWC DRV POWER CABLE ASM.
AWC ドライバ電源ケーブル組
1
29 400-02113 AWC DRV FGWIRE ASM. AWC ドライバ FG ケーブル組 1
30
#01
400-02114 AWC DRV FGWIRE ASM.(EN)
AWC ドライバ FG ケーブル組(EN)
1
31 400-02344 BUP SHORT WIRE(EN) ASM
BUP ショートケーブル EN 組
1
32 400-02194 PN1 CABLE ASM.
PN 1ケーブル組
1
33 400-02196 PN3 CABLE ASM.
PN 3ケーブル組
1
34 400-02116 XY DRV FG WIRE ASM.
XY ドライバ FG ケーブル組
1
35 400-02195 PN2 CABLE ASM.
PN 2ケーブル組
1
36 400-02106 YL FAN CABLE ASM.
YL ファンモータケーブル組
1
37 400-02076 SYNQNET PWR CABLE ASM.
シンクネット電源ケーブル組
1
38 E9247-729-0A0 YL MOTOR FAN ASM.
YL モ−タ ファン組
1
39 400-02085 CARRY MOTOR AC CABLE ASM.
搬送モータ電源ケーブル組
1
40 E9250-729-0A0 YR MOTOR FAN ASM.
YR モ−タ ファン組
1
41 E9249-729-0A0 CTRL UNIT TOP FAN ASM.
CTRL ユニット TOP ファン組
1
42 400-02054 CTRL UNIT TOP FAN RELAY CABLE ASM.
コントロールユニットトップファン中継ケーブル組
1
43 400-02216 VERIFY PWR CABLE ASM.
ベリフィ電源ケーブル組
1
44 E9252-729-0A0 BASE FAN(L) ASM.
ベ−スファン(L)組
1
45 400-02107 BASE FAN(L) CABLE ASM.
ベースファン(L)ケーブル組
1
46 400-02322 R-LCD POWER CABLE ASM
背面 LCD 電源ケーブル組
1
47 400-02326 BASE FAN R ASM
ベースファン R 組
1
48 400-02108 BASE FAN(R) CABLE ASM.
ベースファン(R)ケーブル組
1
49 400-02315 BANK RLY CABLE ASM. F
フロントバンク中継ケーブル組
1
50 400-02316 BANK RLY CABLE ASM. R
リアバンク中継ケーブル組
1
51
#01
400-02278 BU DRV PWR CABLE ASM.(EN)
電源ケーブル組(EN)
1
52
#01
400-02277 AWC DRV PWR CABLE ASM.(EN)
AWC ドライバ電源ケーブル組
1
53
#01
400-02313 XY PWR FG WIRE ASM.(EN)
XY パワー FG ケーブル組(EN)
1
54
#01
400-02335 XY L FG WIRE ASM.(EN)
XYLFG ケーブル組(EN)
1
55
#01
400-02336 XY R FG WIRE ASM.(EN)
XYRFG ケーブル組(EN)
1
56 400-02061 POWER ON LAMP RELAY CABLE ASM.
パワーオンランプ中継ケーブル組
1
57 400-02058 TF2 FG CABLE ASM.
トランス2 FG ケーブル組
1
58
#01
400-02276 CARRY M PWR CABLE ASM(EN)
キャリー M PWR ケーブル組(EN)
1