KE-2050_KE-2050R_KE-2055R_KE-2060_KE-2060R-Rev14.PDFA.pdf - 第172页
- 16 7 - 8 4 .SY S TE M DI AG RA M (1 7) ( RF ID ) SYSTEM DIAGRAM(17) (RFID) CN 1F CN 1F / 2R J NT F/R J NT F/R F EED ER I/F PC B ( F) F EED ER BAN K P CB( FR) (OLD-T YPE_OVERAL L_REPLACE MENT_TABL E-F) IC F ULL CN 1 CN …

- 166 -
NOTE( 注記 ) #01....FOR EN EN 用
REF.NO NOTE PART NO D E S C R I P T I O N
品 名
Qty
1 HK-0651200-80 MODULAR KAPLA
モジュラーカプラ
1
2 400-73738 RFID LAN CABLE (4.5M) ASM
RFID LAN ケーブル(4.5 M)組
1
3 400-44475 CPU BOARD
CPU ボード
1
4 400-73739 RFID LAN CABLE (4.0M) ASM
RFID LAN ケーブル(4.0 M)組
1
5 400-00466 POWER UNIT
電源ユニット
1
6 #01 400-00518 POWER UNIT(EN) 電源ユニット(EN) 1
7 400-73736 RFID CONTROL BOX POWER CABLE ASM
RFID コントロールボックスパワーケーブル組
1
8 400-02322 R-LCD POWER CABLE ASM
背面 LCD 電源ケーブル組
1
9 400-25669 LCD DSP
LCD ディスプレイ(パネルリンク)
1
10 400-72912 HUB BOX
HUB ボックス
1
11 400-73033 SWITCHING HUB
スイッチングハブ
1
12 400-72813 MPC RJ45 CABLE ASM
MPC 用 RJ 45ケーブル組
1
13 400-73032 4 PORT MPC
4ポート MPC
1
14 400-72814 MPC POWER CABLE ASM MPC 電源ケーブル組 1
15 400-73740 RFID CONTROL BOX FG CABLE ASM
RFID コントロールボックス FG ケーブル組
1
16 400-73742 RFID BANK F CONTROL BOX CABLE ASM
RFID バンク F コントロールボックスケーブル組
1
17 400-73743 RFID BANK R CONTROL BOX CABLE ASM
RFID バンク R コントロールボックスケーブル組
1
18 400-73751 RFID M BRANCH CONTROL BOX CABLE ASM
RFID M ブランチコントロールボックスケーブル組
1
19 KK-0000009-50 CONNECTOR
コネクタ
1
20 400-01941 BASE FEEDER PCB ASM.
ベースフィーダ基板組
1
21 400-02052 BASE MTC CABLE ASM
ベース MTC ケーブル組
1
22 400-73749 RFID M BRANCH MTS I/F CABLE ASM RFID M ブランチ MTS I / F ケーブル組 1
23 400-73745 RFID MTC I/F(L) CABLE ASM
RFID MTC I / F(L)ケーブル組
1
24 400-73750 RFID S BRANCH MTS I/F CABLE ASM
RFID S ブランチ MTS I / F ケーブル組
1
25 KK-0000009-50 CONNECTOR
コネクタ
1
26 400-73752 RFID S BRANCH CONTROL BOX CABLE ASM
RFID S ブランチコントロールボックス
1
27 400-01943 I/O CTRL PCB ASM.
I / O CTRL 基板組
1
28 400-73746 RFID M BRANCH MTC I/F CABLE ASM
RFID M ブランチ MTC I / F ケーブル組
1
29 400-73744 RFID MTC I/F(R) CABLE ASM
RFID MTC I / F(R)ケーブル組
1
30 400-73748 RFID S BRANCH MTC I/F CABLE ASM RFID S ブランチ MTC I / F ケーブル組 1

- 167 -
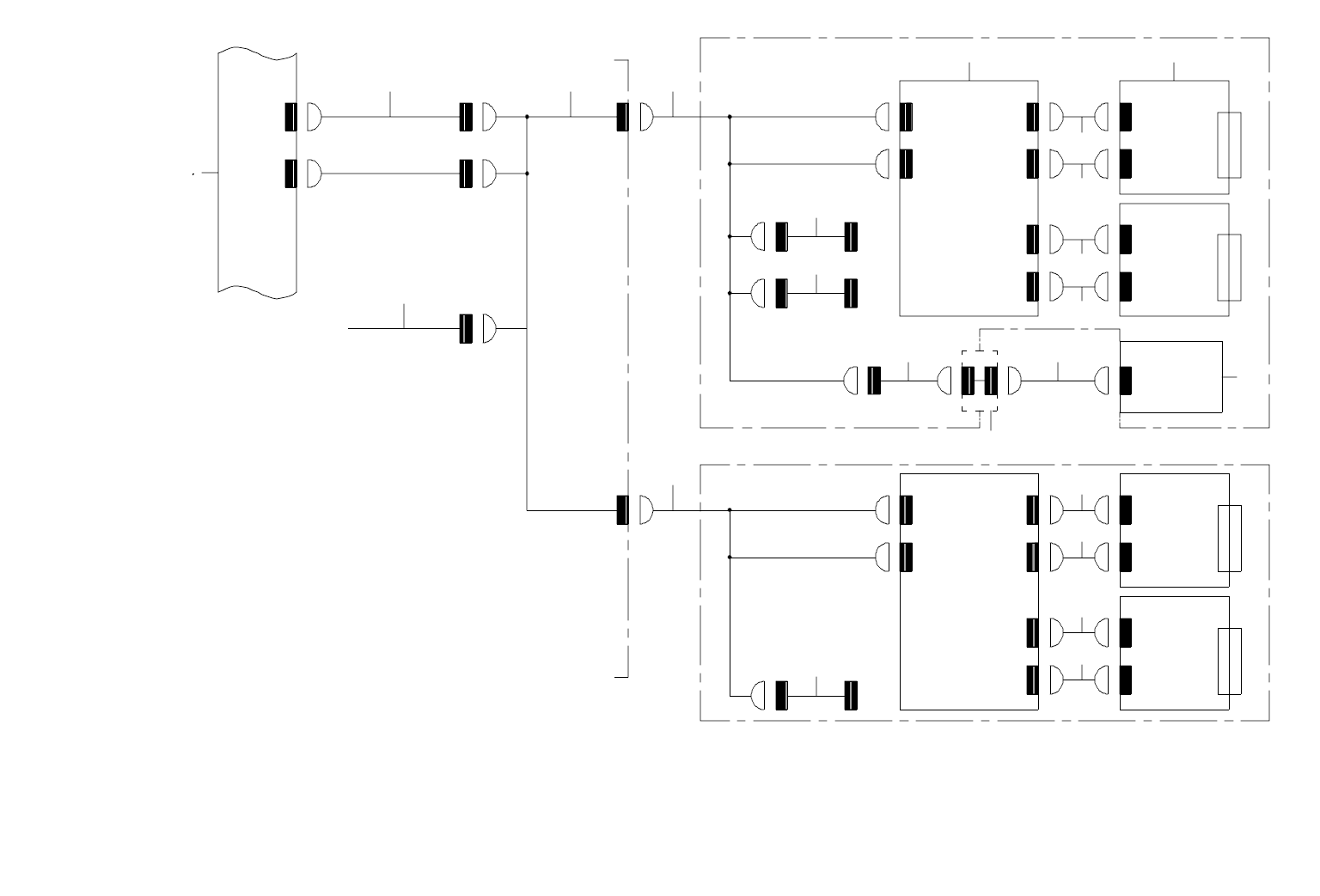
84.SYSTEM DIAGRAM (17)(RFID)
SYSTEM DIAGRAM(17)(RFID)
CN1F CN1F/2R
JNT F/RJNT F/R
FEEDER I/F PCB (F)
FEEDER BANK PCB(FR)
(OLD-TYPE_OVERALL_REPLACEMENT_TABLE-F)
IC FULL
CN1CN66 1
CN2CN66 2
CN649
CN76 0 CN9CN9- 2 C N669-2
CN76 1 CN10CN 10-2 CN6 70 -2
CN10-1 CN670-1 CN10CN75 1
CN669-1CN9- 1 CN9CN75 0
FEEDER BANK PCB(FL)
ANT F/ R
CN649
IC FULL
CN F/R
ANTENNA ARRAY
CN507
CN11
FEEDER I/F PCB (F)
FEEDER BANK PCB(FR)
CONNECTOR_BRACKET (OVERALL_REPLACEMENT_TABLE-F *RFID*)
CN1CN66 1
CN2CN66 2
CN76 0 CN9CN9- 2 C N669-2
CN76 1 CN10CN 10-2 CN6 70 -2
CN10-1 CN670-1 CN10CN75 1
CN669-1CN9- 1 CN9CN75 0
FEEDER BANK PCB(FL)
CN10
CN04
CN01CN02 0
CN02 5
NOTE1
This diagram shows only the portion
relevant to "RFID".
REALY
CONECTOR
CN00
GX-5_COVER
(01_ 4A)C H1 _FRON T
OVERALL REPLACEMENT TABLE F
POWER UNIT
1 2
3
13
4
14 5
923
24
22
7
15
1710 11 12 18 19 20
6
8
16
21

- 168 -
NOTE( 注記 ) #01....FOR EN EN 用
REF.NO NOTE PART NO D E S C R I P T I O N
品 名
Qty
1 400-00466 POWER UNIT
電源ユニット
1
2
#01
400-00518 POWER UNIT(EN)
電源ユニット(EN)
1
3 400-02315 BANK RLY CABLE ASM F
バンク RLY ケーブル組 F
1
4 400-75085 RFID BANK CABLE ASM
RFID バンクケーブル組
1
5 E9388-725-0A0 FEEDER BANK RELAY CABLE 3 ASM.
フィ−ダバンク中継ケ−ブル3組
1
6 E8618-721-0A0 FEEDER I/F BOARD ASM.
フィーダ I / F 基板組
1
7 E9378-721-0A0 FEEDER BANK CABLE 5 ASM
フィ−ダバンクケ−ブル5組
1
8 E8615-715-0A0 FEEDER BANK CIRCUIT BOARD ASM.
フィ−ダバンク基板組
1
9 E9395-725-0A0 IC FULL RELAY CABLE 3 ASM.
IC FULL 中継ケ−ブル3組
1
10 E9384-721-0A0 FEEDER BANK DC CABLE 5 ASM.
フィ−ダバンク DC ケ−ブル5組
1
11 E9379-721-0A0 FEEDER BANK CABLE 6 ASM. フィ−ダバンクケ−ブル6組 1
12 E9385-721-0A0 FEEDER BANK DC CABLE 6 ASM.
フィ−ダバンク DC ケ−ブル6組
1
13 400-73742 RFID BANK F CONTROL BOX CABLE ASM
RFID バンク F コントロールボックスケーブル組
1
14 400-73753 RFID BANK CABLE ASM RFID バンクケーブル組 1
15 E9395-725-0A0 IC FULL RELAY CABLE 3 ASM.
IC FULL 中継ケ−ブル3組
1
16 400-75525 RFID-PARTS_BANK UNIT
RFID パーツバンクユニット
1
17 E9378-721-0A0 FEEDER BANK CABLE 5 ASM フィ−ダバンクケ−ブル5組 1
18 E9384-721-0A0 FEEDER BANK DC CABLE 5 ASM.
フィ−ダバンク DC ケ−ブル5組
1
19 E9379-721-0A0 FEEDER BANK CABLE 6 ASM.
フィ−ダバンクケ−ブル6組
1
20 E9385-721-0A0 FEEDER BANK DC CABLE 6 ASM. フィ−ダバンク DC ケ−ブル6組 1
21 HK-0651200-60 CONNECTOR
コネクタ
1
22 400-75358 JOINT PARTS ANTENNA ARRAY F/R CABLE
中継部品アンテナ接続ケーブル組
1
23 E9532-729-0A0 CUTTER POWER SOURCE CABLE ASM. カッタ電源ケ−ブル組 1
24 400-75356 BANK F/R JOINT PARTS CABLE ASM
バンク中継部品ケーブル組
1