KE-2050_KE-2050R_KE-2055R_KE-2060_KE-2060R-Rev14.PDFA.pdf - 第169页
- 16 4 - N O TE( 注記 ) # 01.. .. O PTIONAL PARTS オプション部品 # 0 2. .. . F O R E N E N 用 #0 3 ....ORDER THIS P AR T S NO. 旧から新にする時は、この品番を WHEN C HANGING O L D TO NEW. 注文して下さい。 RE F.NO NOTE PA RT NO D E S C R I P T I O N 品 名 Q…

- 163 -
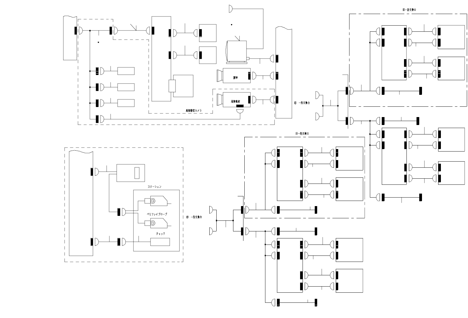
82.SYSTEM DIAGRAM (15)(FOR KE-2060,2055R)
SYSTEM DIAGRAM(15)(KE −2060,2055 R 用)
4-3 D
1-3C
( ) (R)
( ) (F)
1- 3C
COVE R
CN 10CN 02
CN 03
CN 04
FEED ER
BANK PC B
(RL)
FEEDE R
I/F P CB
(R)
CN6 61
CN6 62
CN 1
CN 2
FEED ER
BANK PC B
(RR)
C N64 9
IC FU LL
IC FULL
C N64 9
FEEDE R
BANK PCB
(RR)
CN 760C N66 9-2
CN9
C N67 0-2
CN 10
CN 761
CN10 -2
CN9 -2
CN 751
CN 10
C N67 0-1
C N10- 1
CN9C N9- 1
C N66 9-1
CN 2
CN 1
CN 750
C N662
C N661
FEEDE R
I/F P CB
(R)
FEEDE R
BANK PCB
(RL)
C N50 7 C N11
OPTI ON([ _R] )
CN11CN 507
FEEDE R
BANK PC B
(FL)
FEEDER
I/F PCB
(F)
FEEDE R
BANK PC B
(FR)
CN 649
IC FU LL
IC FU LL
CN 649
FEEDE R
BANK PCB
(FR)
OPTIO N([ _F])
FEEDE R
I/F P CB
(F)
FEEDE R
BANK PCB
(FL)
CN0 4
C N01
C N00
CN1 0
COVER
OPTIO N(CVS)
J3
P/ J04 2
P/ J04 3
J1
VERFY S. V.
VERF Y
I/F
OPTION( )
VCS CAMERA
LS 5-1
CN1
CN5
LS 5-5
VCS CAMERA
1 -1D
PWR
C N47 3
SIDE
LIGHT
UNIT
C N49 1
CN 477
VCS CHANGE SV
CN 476
VCS SENSOR_OP
CN 475
CN 474
VCS SENSOR_ST
CN2
1- 5B
4 -3C
COAXI AL
LIGHT
PCB
C N48 1
BACK
LIGHT
PCB
BOTT OM
LIGH T
PCB
C N47 2
CN4 71
CN 70 9
CN4 70
LIGH T
CTRL
PCB
IN
VCS (OCS)
MONITOR
IP-X3
PCB
L S2-2
CN2
LS 5-2
CN9
CN 10
CN9
CN 10
CN 751
CN 750
CN 760
CN 761
C N67 0-1
C N66 9-1
C N66 9-2
C N67 0-2
C N10- 1
C N9- 1
CN10 -2
CN9 -2
CN1
CN2
C N66 1
C N66 2
C N66 1
C N66 2
CN2
CN1
CN9- 1
C N10 -1
C N10 -1
CN9- 1
CN1 0-2
CN9 -2
CN1 0-2
CN9 -2
CN 670- 1
CN 669- 1
CN 670- 2
CN 669- 2
CN7 50
CN7 51
C N75 0
C N75 1
CN7 60
CN7 61
C N76 1
C N76 0
C N670 -2
C N669 -2
C N670 -1
C N669 -1
CN9
C N10
C N10
CN9
CN 9
CN1 0
CN1 0
CN 9
1 2
3456
45
89
10
11 12
47
13 7
46
38 48
39
44
40
41
42 43
37
36
34
3533
14
15 21
27
2625
24
23
22
16
20
19
18
17
28
29
30
31 32
49
(+)
(-)

- 164 -
NOTE( 注記 ) #01....OPTIONAL PARTS オプション部品
#02....FOR EN EN 用
#03....ORDER THIS PARTS NO. 旧から新にする時は、この品番を
WHEN CHANGING OLD TO NEW. 注文して下さい。
REF.NO NOTE PART NO D E S C R I P T I O N
品 名
Qty
1 400-02141 VCS LIGHT CABLE ASM.
VCS ライトケーブル組
1
2
#01
400-02144 VCS LIGHT(OP)CABLE ASM.
VCS ライト(OP)ケーブル組
1
3 400-02146 VCS ST SENS ASM.
VCS ST センサ組
1
4 400-02147 VCS OP SENS ASM.
VCS ST センサ組
1
5 400-02148 VCS SV CABLE ASM.
VCS SV ケーブル組
1
6 400-02149 VCS HR CCD POWER CABLE ASM. VCS HR CCD 電源ケーブル組 1
7 400-03294 HR CCD CAMERA CABLE ASM.
HR CCD カメラケーブル組
1
8 400-02142 BACKLIGHT WIRE ASM.
バックライトケーブル組
1
9 400-02143 SIDELIGHT WIREASM ASM.
サイドライトケーブル組
1
10 E9455-715-0A0 MONITOR POWER CABLE 2 ASM.
画像モニタ電源ケーブル2組
1
11
#02
E9841-729-HA0 MONITOR CE ASM.
画像モニタ CE 組
1
12
#03
400-33712 VISION MONITOR COMPLETION ASM
ビジョンモニタ総組 ST
1
13 400-02152 VCS CAMERA CABLE ASM.
VCS カメラケーブル組
1
14 400-02102 BANK CABLE ASM.
バンクレーブル組
1
15 E9388-725-0A0 FEEDER BANK RELAY CABLE 3 ASM.
フィ−ダバンク中継ケ−ブル3組
1
16 E9395-721-0A0 IC FULL RELAY CABLE 3 ASM.
IC FULL 中継ケ−ブル3組
1
17 E9378-721-0A0 FEEDER BANK CABLE 5 ASM.
フィ−ダバンクケ−ブル5組
1
18 E9384-721-0A0 FEEDER BANK DC CABLE 5 ASM.
フィ−ダバンク DC ケ−ブル5組
1
19 E9379-721-0A0 FEEDER BANK CABLE 6 ASM.
フィ−ダバンクケ−ブル6組
1
20 E9385-721-0A0 FEEDER BANK DC CABLE 6 ASM.
フィ−ダバンク DC ケ−ブル6組
1
21 E9530-729-0A0 BANK CABLE ASM.
バンクケ−ブル組
1
22 E9532-729-0A0 CUTTER POWER SOURCE CABLE ASM.
カッタ電源ケ−ブル組
1
23 E9378-721-0A0 FEEDER BANK CABLE 5 ASM.
フィ−ダバンクケ−ブル5組
1
24 E9384-721-0A0 FEEDER BANK DC CABLE 5 ASM.
フィ−ダバンク DC ケ−ブル5組
1
25 E9379-721-0A0 FEEDER BANK CABLE 6 ASM.
フィ−ダバンクケ−ブル6組
1
26 E9385-721-0A0 FEEDER BANK DC CABLE 6 ASM.
フィ−ダバンク DC ケ−ブル6組
1
27 E9395-721-0A0 IC FULL RELAY CABLE 3 ASM.
IC FULL 中継ケ−ブル3組
1
28 E9587-705-0A0 VRFY DMM CABLE ASM.
VRFY DMM ケ−ブル組
1
29 E9588-705-0A0 VRFY SV I/F CABLE ASM.
VRFY SV I / F ケ−ブル組
1
30 E9589-705-0A0 VRFY SV CABLE ASM. VRFY SV ケ−ブル組 1
31 E9590-705-0A0 CABLE ASM.
VRFY プロ−ブ I / F ケ−ブル組
1
32 E9591-705-0A0 CABLE ASM.
VRFY プロ−ブケ−ブル組
1
33 E9378-721-0A0 FEEDER BANK CABLE 5 ASM.
フィ−ダバンクケ−ブル5組
1
34 E9384-721-0A0 FEEDER BANK DC CABLE 5 ASM.
フィ−ダバンク DC ケ−ブル5組
1
35 E9379-721-0A0 FEEDER BANK CABLE 6 ASM.
フィ−ダバンクケ−ブル6組
1
36 E9385-721-0A0 FEEDER BANK DC CABLE 6 ASM.
フィ−ダバンク DC ケ−ブル6組
1
37 E9395-721-0A0 IC FULL RELAY CABLE 3 ASM.
IC FULL 中継ケ−ブル3組
1
38 E9388-725-0A0 FEEDER BANK RELAY CABLE 3 ASM.
フィ−ダバンク中継ケ−ブル3組
1
39 E9532-729-0A0 CUTTER POWER SOURCE CABLE ASM.
カッタ電源ケ−ブル組
1
40 E9378-721-0A0 FEEDER BANK CABLE 5 ASM.
フィ−ダバンクケ−ブル5組
1
41 E9384-721-0A0 FEEDER BANK DC CABLE 5 ASM.
フィ−ダバンク DC ケ−ブル5組
1
42 E9379-721-0A0 FEEDER BANK CABLE 6 ASM.
フィ−ダバンクケ−ブル6組
1
43 E9385-721-0A0 FEEDER BANK DC CABLE 6 ASM. フィ−ダバンク DC ケ−ブル6組 1
44 E9395-721-0A0 IC FULL RELAY CABLE 3 ASM.
IC FULL 中継ケ−ブル3組
1
45
#02
400-02145 VCS LIGHT RELAY CABLE ASM.
VCS ライト中継ケーブル組
1
46 400-02102 BANK CABLE ASM.
バンクケーブル組
1
47 E9623-721-000 PORTRAIT MONITOR CABLE
画像モニタケーブル
1
48 E9530-729-0A0 BANK CABLE ASM.
バンクケ−ブル組
1
49 400-02141 VCS LIGHT CABLE ASM
VCS ライトケーブル組
1

- 165 -
83.SYSTEM DIAGRAM (16)(RFID)
SYSTEM DIAGRAM(16)(RFID)
CN04 SRCN4S R
CN03 MR
CN4S LCN4S
CN3M R
CN04 SL
CN03 MLCN3M LCN3M
CN12
CN11
LS3- 6CN6CN6
LS4-1CN1
CH4 C H4_S
CH3_MCH3
03_1B
CH2_ REAR
CH2 C H2_R
CH1_FCH1
DC_IN PUTDC_IN
PROG
ETHER NETX5
CN014R_LC D_PWR
RFID _PWR
(R_L CD_P WR )
CN01 4CN014ACN01 4CN14
X4
X3
X2CN01
CN02LAN
Not co nnect ed
Not co nnect ed
NOTE1
This diagram shows only the portion
relevant to "RFID".
CH1_ FRON T
02_1B
HUB_BOX
REAR LCD MONITOR(DVI_INTERFACE)
POWER_UNIT
CPU BOARD
HLC
GX-5_COVER
I/O CTRL PCB ASM
MTC_I/F
BASE FEEDER PCB ASM
MTS_I/F
HUB_BOX
(-) (+ )
DC_INPUT
SWITCHING HUB
X1
Not connected
MPC-4C
CN01
2
47
8
9
15
14
12
11
13
16 17
18
19
26
25
30
28
22
24
21
20
27
2923
10
5 63
1