KE-2050_KE-2050R_KE-2055R_KE-2060_KE-2060R-Rev14.PDFA.pdf - 第155页
- 15 0 - NO TE ( 注 記 ) # 01 .... FOR 20 50 (OP TIO N AL PA RT S) 20 50用 (オ プショ ン部 品 ) # 02 .... FOR 20 50 R,2 055 R 20 50 R , 2 055 R 用 (標 準 装備 ) (ST A NDA R D EQUIP M ENT) # 03 .... FOR OF FSE T P LA CE MEN T AF TE R はん…

- 149 -
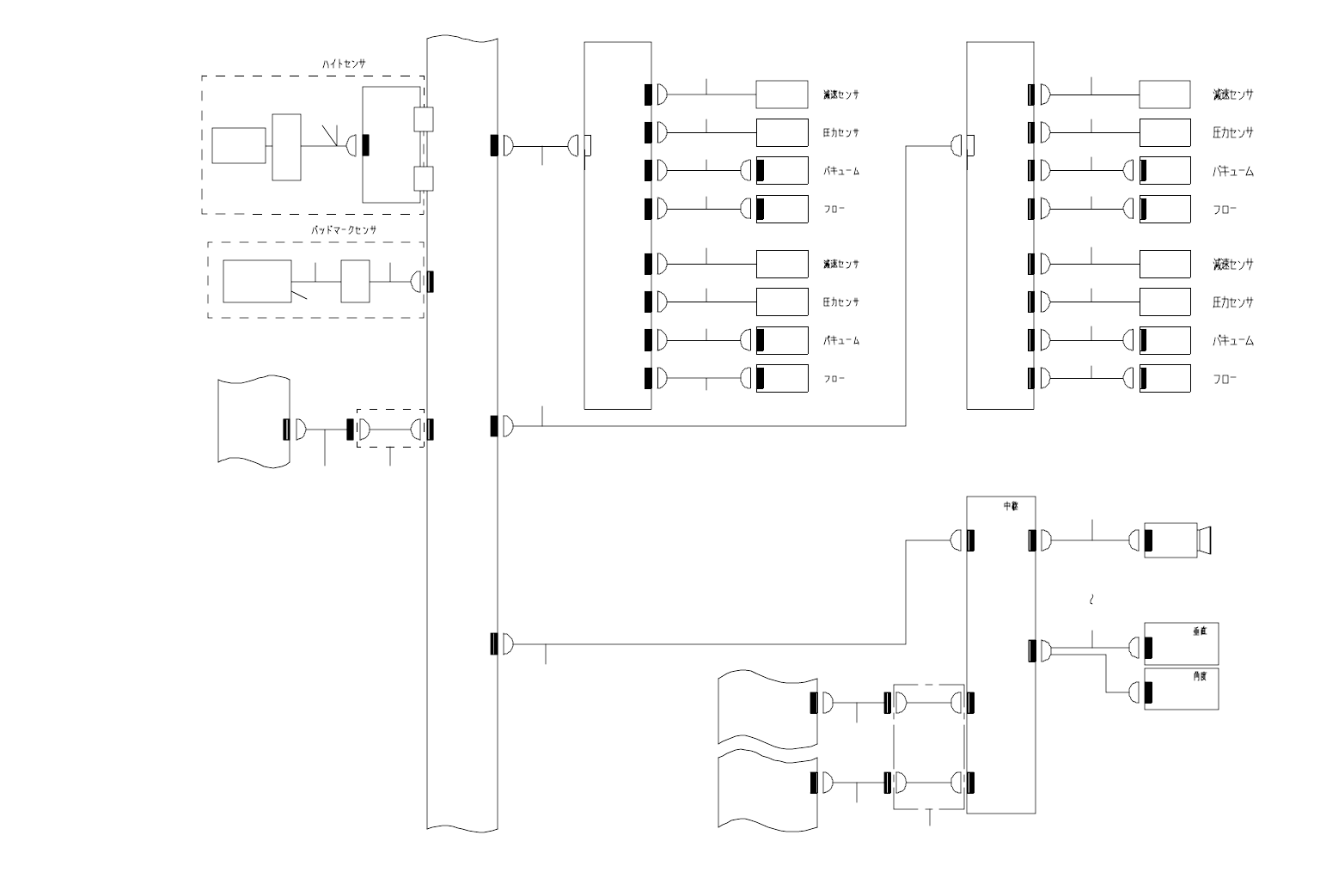
75.SYSTEM DIAGRAM (8)(FOR KE-2050,2050R,2055R)
SYSTEM DIAGRAM(8)(KE −2050,2050 R,2055 R 用)
1-3C
1-3C
CN7CN4
8-3A
IP-X3
PCB
CN478
CN3
OCCA( )
OCC2(L)
OCC(L)
OCC CAMERA(L)
OCC1(L)
CN479
LIGHT CTL
PCB
8-1A
CN1 CN2
CN5CN 1
OCC
PCB
XY CABLE
BEAR HEA D
OCCV( )
CN8
CN3
(CN2)
CN6
CN1
HEAD
SENSOR
PCB
Z34-CN1
(CN3)
CN7
(CN5)
CN9
V
(CN4)
CN8
D
CN2
(CN6)
CN3
(CN7)
CN5
(CN9)
CN4
(CN8)
D
V
Z4
Z4
Z4
Z4
Z3
Z3
Z3
Z3
V
DZ2
CN4
(CN8)
CN5
(CN9)
Z2
CN3
(CN7)
Z2
Z2
CN2
(CN6)
Z1D
(CN4)
CN8
V
(CN5)
CN9
Z1
(CN3)
CN7
Z12-CN1
OPTION( )
OPTION( )
CTRL-PWR
PCB
CN852
3-3D
10-4A
5-3C
3-3C
HEIGHT
SENSOR
PCB
AMP
HEIGHT
SENSOR
AMP
BAD MARK
SENSOR
HEAD MAIN
PCB
HEAD
SENSOR
PCB
CN58 CN5
CN2 CN1
Z1
Z1
(CN2)
CN6
CN246
CN9
X,Y CABL E BEAR
CN10
CN11
1
3
4
2
6
5
78
9
10 11 12 10 11 12
13 11 12 13 1211 14 15
17
6
20 21
18 18
18 18
19

- 150 -
NO TE( 注記 ) #01....FOR 2050(OPTIONAL PARTS) 2050用(オプショ ン部品)
#02....FOR 2050R,2055R 2050 R,2055 R 用(標準装備)
(STANDARD EQUIPMENT)
#03....FOR OFFSET PLACEMENT AFTER はんだ印刷認識搭載位置補正
SOLDER SCREEN-PRINTING (OPTION) (オプション)用
REF.NO NOTE PART NO D E S C R I P T I O N
品 名
Qty
1 #01 400-02185 HIGHT SENSOR CABLE ASM HMS アンプケーブル組 1
2 E9638-729-000 FIBER LENS
ファイバレンズ
1
3 HD-0013100-30 FIBER UNIT
ファイバユニット
1
4 400-02267 BAD MARK SENSOR ASM バッドマークセンサ組 1
5 400-02092 HEAD PWR CABLE ASM.
ヘッド電源ケーブル組
1
6 400-02234 XY BEAR HEAD CABLES ASM.
XY ベアヘッドケーブル組
1
7 400-02181 Z12 SENSOR RELAY CABLE ASM. Z 12センサ中継ケーブル組 1
8 400-02182 Z34 SENSOR RELAY CABLE ASM.
Z 34センサ中継ケーブル組
1
9 400-02188 OCC RELAY POWER CABLE ASM.
OCC 電源ケーブル組
1
10 400-02222 Z12 SENSOR CABLE ASM.
Z 12センサケーブル組
1
11 400-02186 Z VACUUM CABLE ASM.
Z 軸バキュームケーブル組
1
12 400-02187 Z BLOW CABLE ASM.
Z 軸ブローケーブル組
1
13 400-02224 Z34 SENSOR CABLE ASM.
Z 34センサケーブル組
1
14 400-02155 OCC CAMERA(L)CABLE ASM.
OCC カメラ L ケーブル組
1
15 400-02153 OCC LIGHT(L)CABLE ASM.
OCC ライト L ケーブル組
1
16
#03
400-62792 OCC LIGHT(L) 1 ASM
OCC ライト(L)1組
1
17
#03
400-62793 OCC LIGHT(L) 2 ASM
OCC ライト(L)2組
1
18 400-01253 EJECTOR 50 エジェクタ50 1
19
#02
400-02185 HIGHT SENSOR CABLE ASM
HMS アンプケーブル組
1
20 400-02140 OCC LIGHT CABLE ASM.
OCC ライトケーブル組
1
21 400-02151 OCC CAMERA CABLE ASM. OCC カメラケーブル組 1

- 151 -
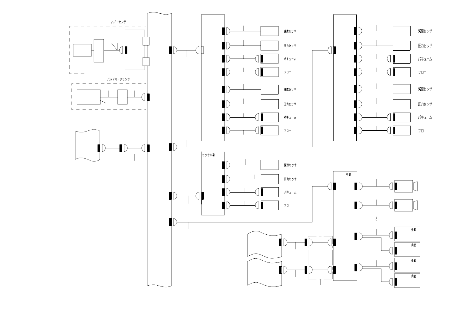
76.SYSTEM DIAGRAM (9)(FOR KE-2060,2060R)
SYSTEM DIAGRAM(9)(KE −2060,2060 R 用)
1-3C
1-3C
CN7CN4
8-3A
IP-X3
PCB
CN478
CN4
CN3
OCC1(R)
OCC2(R)
OCCA(
)
OCCV( )
OCCA( )
OCC2(L)
OCC CAMERA(R)
OCC(R)
CN6
OCC(L)
OCC CAMERA(L)
OCC1(L)
CN479
LIGHT CTL
PCB
8-1A
CN1 CN2
CN5CN 1
OCC
PCB
XY CABLE
BEAR HEA D
OCCV( )
CN8
CN3
(CN2)
CN6
Z5
CN1
PCB
(CN3)
CN7
Z5
(CN5)
CN9
V
(CN4)
CN8
DZ5
Z5- CN1
(CN2)
CN6
CN1
Z34-CN1
(CN3)
CN7
(CN5)
CN9
V
(CN4)
CN8
D
CN2
(CN6)
CN3
(CN7)
CN5
(CN9)
CN4
(CN8)
D
V
Z4
Z4
Z4
Z4
Z3
Z3
Z3
Z3
CN4
V
DZ2
CN4
(CN8)
CN5
(CN9)
Z2
CN3
(CN7)
Z2
Z2
CN2
(CN6)
Z1D
(CN4)
CN8
V
(CN5)
CN9
Z1
(CN3)
CN7
Z12-CN1
OPTION( )
OPTION( )
CTRL-PWR
PCB
CN852
3-3D
10-4A
5-3C
3-3C
HEIGHT
SENSOR
PCB
AMP
HEIGHT
SENSOR
AMP
BAD MARK
SENSOR
HEAD MAIN
PCB
CN58 CN5
CN2 CN1
Z1
Z1
(CN2)
CN6
CN246
CN9
X,Y CABL E BEAR
CN10
CN11
1
3
4
2
6
5
78
910
11 12 13 11 12 13
16
18 12 13 18 1312 19 20 21 23 26
6
27 15
24 24
24 24
24
17
25
14
Z5
HEAD
SENSOR
PCB
HEAD
SENSOR
PCB