JT劲拓JTE系列回流焊完整版手册标准,含施耐德变频器和AB变频器1.pdf - 第76页
附图 JTE 系列无铅回流焊机用户手册 - 75 - 99

JTE 系列无铅回流焊机用户手册
附图
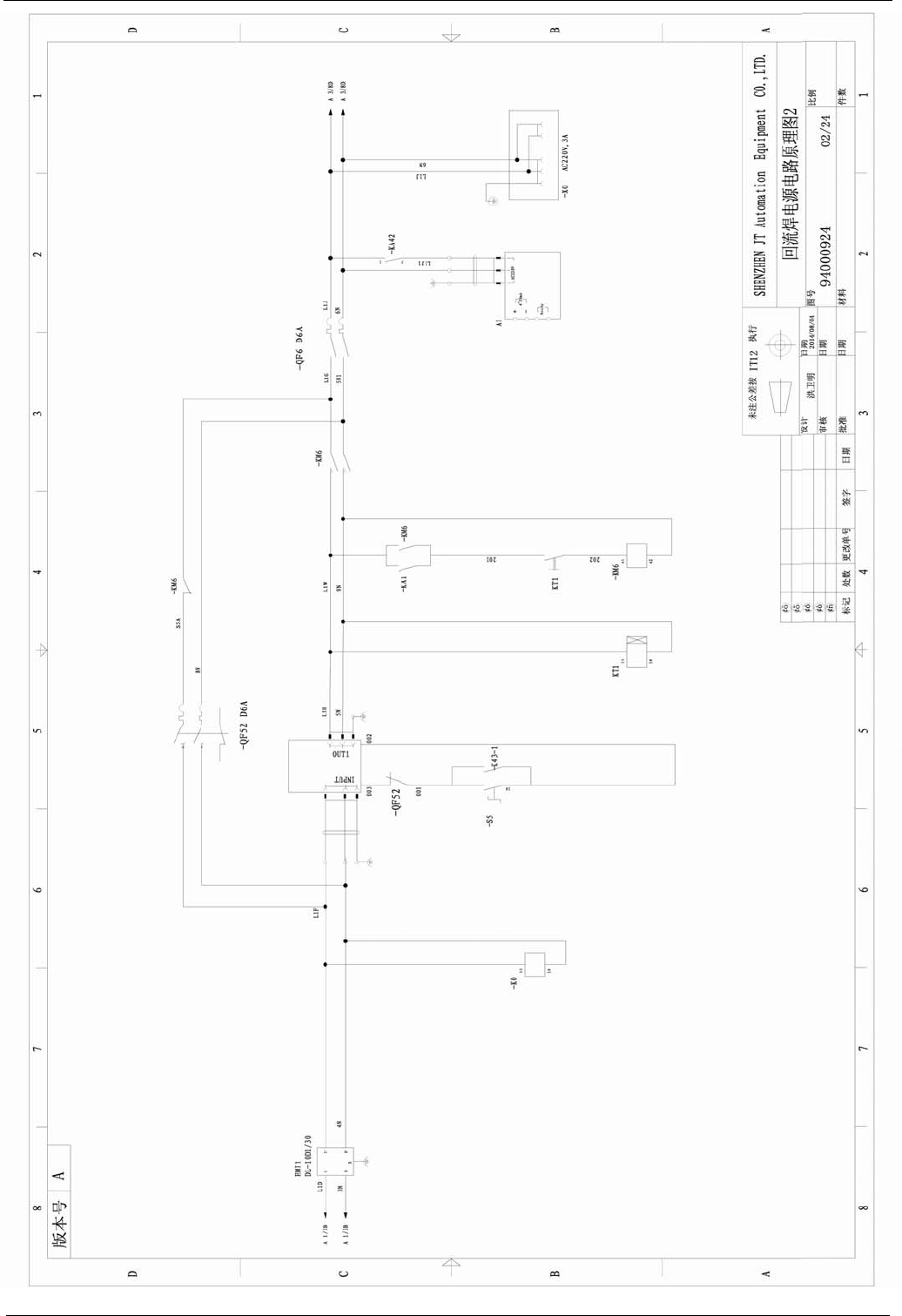
- 74 - 99

附图 JTE 系列无铅回流焊机用户手册
- 75 - 99

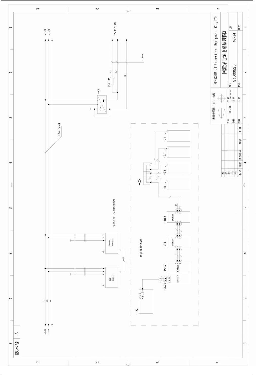
JTE 系列无铅回流焊机用户手册
附图
- 76 - 99