KD-2077_Maintenance_Guide_Rev1.1_C.pdf - 第84页
维修调整要领书 同轴/角度照明电路板组件的更换 按照 配件的更换要领,从头板卸下照明配件。 卸下圆头螺丝 ,更换 同轴照明电路板组件。 卸下带垫片六角孔螺栓②,更换 角度照明电路板组件。 安装时,请…

维修调整要领书
摄像机、镜头的更换
. 配件的更换要领,从摄像机板上卸下摄像机配件。
请拆下用于固定 摄像机、镜头的固定螺,进行钉更换。
安装时。请按照相反的顺序进行。
(圆螺纹螺钉请涂上粘结剂 ,以安装扭矩 进行固定。)
更换后,请进行焦点调整、MS参数输入。(参照 更换后的再调整一览)
图 摄像机/镜头
六角孔螺栓
镜头
圆螺纹螺钉()
涂粘结剂
摄像机
有头螺钉
(
×
)

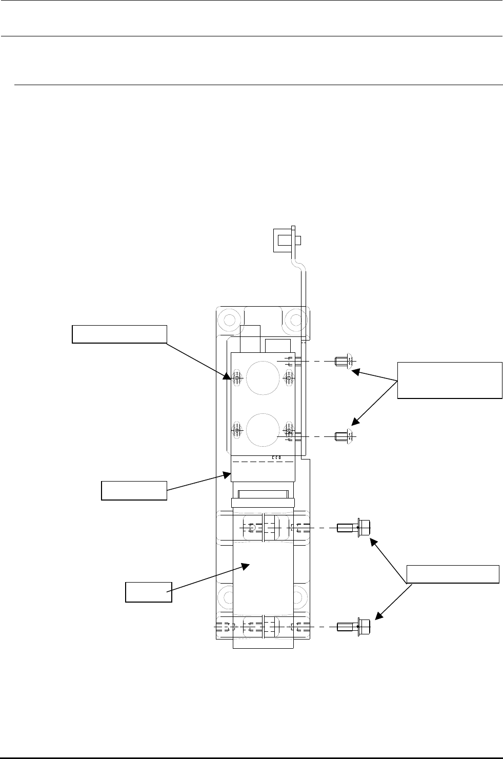
维修调整要领书
同轴/角度照明电路板组件的更换
按照 配件的更换要领,从头板卸下照明配件。
卸下圆头螺丝,更换 同轴照明电路板组件。
卸下带垫片六角孔螺栓②,更换 角度照明电路板组件。
安装时,请按照相反的顺序进行。
更换后,请进行照明滤光器 灯光的调整参照 更换后的重新调整一览
图 同轴角度照明电路版的更换
圆螺丝(×)
带垫片六角孔螺栓
(×)
同轴照明电路版组
角度照明电路版组

维修调整要领书
滤光镜的更换
按照 更换配件的要领,从点胶头板卸下照明配件。
卸下带垫片六角孔螺栓、环、平头螺丝,再卸下照明滤光镜支架、滤光镜、导板。
卸下平螺丝,更换滤光镜。
安装时,请按照相反的顺序安装。
更换后,进行偏光滤光镜照明的调整参照 更换后的重新调整一览
图 滤光镜的更换
平头螺丝(×
)
平螺丝(×
)
带垫片六角孔螺栓(×
)
环(×)
照明滤光镜
U
支架(×
)
滤光镜(×)
导板(×)