NPM_D3Wiring Diagram.pdf - 第210页
-K402 MOTOR DRIVER CNP3 1 2 3 -A05 Tray control unit TP-axis CN2 1 2 3 4 5 6 7 8 9 10 CNP3K402 54928-0310 U V W MOLEX 2 1 3 4 36210-0100JL CN2K402 3M JAPAN 5 6 7 8 9 10 9 5 4 2 1 6 3 8 7 172161-1 TPEM402 AMP 1-178128-4 T…

-K401
MOTOR DRIVER
CNP3
1
2
3
-A05
Tray control unit
TL-axis
-K301
PNF0AT
Tray control board
BTL
1
2
CN2
1
2
3
4
5
6
7
8
9
10
CNP3K401
54928-0310
U
V
W
MOLEX
2
1
3
4
36210-0100JL
CN2K401
3M JAPAN
5
6
7
8
9
10
BK
BK/WH
RD
RD/WH
GN
GN/WH
YE
YE/WH
BN
9
5
4
2
1
6
3
8
7
172161-1
TLEM401
AMP
N610070397AB
U-TKVVBS AWG24-5P
1-172169-9
TLEM401
AMP
3
8
7
2
1
6
9
5
4
1-178128-4
TLMM401
AMP
4
3
2
1
1-179553-4
TLMM401
AMP
4
3
1
2
1-178128-2
TLBM401
AMP
2
1
1-179553-2
TLBM401
AMP
1
2
1-178128-2
BTLK301
AMP
2
1
V-CNP3K401
U-CNP3K401
AI 1,5-10 BK
PHOENIX CONTACT
W-CNP3K401
2
1
3
4
1-179553-4
TLM-P
AMP
BK
BK
GN/YE
BK
FK1.25-4
JST
1-178128-4
TLM-R
AMP
4
3
2
1
BK
N610070396AB
U-TKVV AWG20-1P
N610070395AA
HRNVV-SLABLA(2464)AWG16-5C
BK
WH
RD
BK/WH (0.5mm2-1P)
BN/WH (0.2mm2-5P)
3
EB
U
V
W
SM
4
3
2
1
SSG
1
2
3
6
2
1
5
4
8
7
9
4
3
2
1
1
2
3
6
2
1
5
4
8
7
9
RD
WH
BK
GN/YE
1674320-1
AMP
JN4FT02SJ1
JAE
JN4FT04SJ1
JAE
-M401
HF-MP23B-S25
MITSUBISHI ELECTRIC
3
4
GN/YE (1.25mm2-5C)
BN
NICHIFU
TMEE1.25-4
5
Panasonic Smart Factory Solutions Co.,Ltd. パナソニック スマートファクトリーソリューションズ株式会社
Name
Drawing No.
Loc. No.
F4K1020-05A
1
2 3 4 5 6 7 8
A
B
C
D
E
F
1 2 3 4 5 6 7 8
A
B
C
D
E
F
Page. No.
Tray Feeder Wiring
(TL-axis motor wiring)
N610070389+004AF
P004

-K402
MOTOR DRIVER
CNP3
1
2
3
-A05
Tray control unit
TP-axis
CN2
1
2
3
4
5
6
7
8
9
10
CNP3K402
54928-0310
U
V
W
MOLEX
2
1
3
4
36210-0100JL
CN2K402
3M JAPAN
5
6
7
8
9
10
9
5
4
2
1
6
3
8
7
172161-1
TPEM402
AMP
1-178128-4
TPMM402
AMP
4
3
2
1
1-179553-4
TPMM402
AMP
4
3
1
2
V-CNP3K402
U-CNP3K402
AI 1,5-10 BK
PHOENIX CONTACT
W-CNP3K402
N610070399AB
RMFEV-SB 0.2sq×6P
GY
PK
VT
WH
YE
GN
OG
BU
RD
LB
BN
1-172169-9
TPEM402
AMP
3
8
7
2
1
6
9
5
4
2
1
3
4
1-179553-4
TPM-P
AMP
1-178128-4
TPM-R
AMP
4
3
2
1
BK
BK
GN/YE
BK
FK1.25-4
JST
N610070398AA
RMFEV 1.25sq×4C
RD
BK
WH
GN (1.25mm2×4C)
BK (0.2mm2×6P)
2
3
AMP
1674320-1
9
7
8
4
5
1
2
6
3
9
7
8
4
5
1
2
6
3
SSG
JAE
JN4FT04SJ1
GN/YE
BK
WH
RD
1
2
3
4
1
2
3
4
SM
W
V
U
-M402
HF-MP23K-S23
MITSUBISHI ELECTRIC
3
NICHIFU
TMEE1.25-4
4
Panasonic Smart Factory Solutions Co.,Ltd. パナソニック スマートファクトリーソリューションズ株式会社
Name
Drawing No.
Loc. No.
F4K1020-05A
1
2 3 4 5 6 7 8
A
B
C
D
E
F
1 2 3 4 5 6 7 8
A
B
C
D
E
F
Page. No.
Tray Feeder Wiring
(TP-axis Motor wiring)
N610070389+005AE
P005

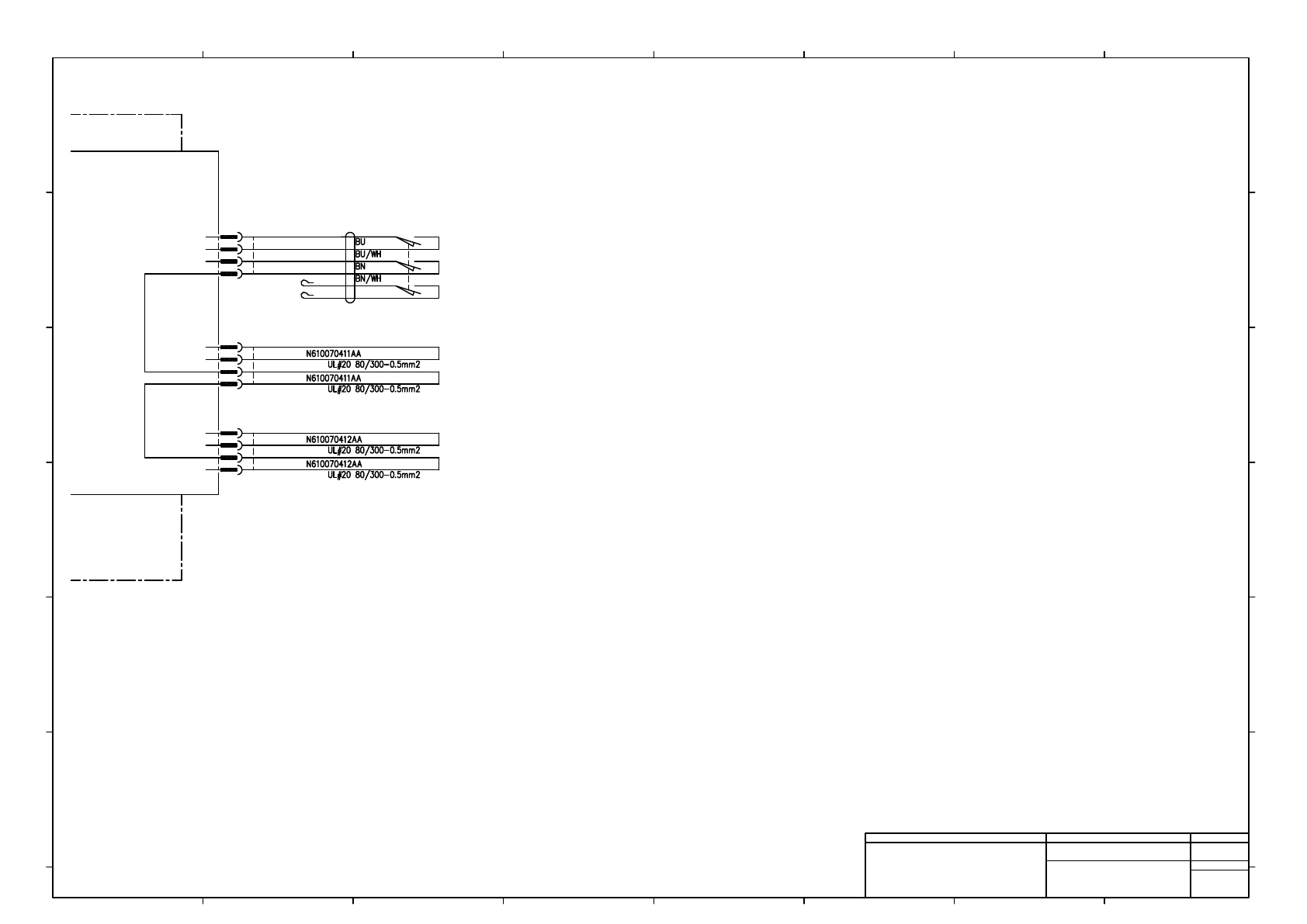
-K301
PNF0AT
Tray control board
-A05
Tray control unit
TRYSON
1
2
3
4
TSONSW
GND
P-SFR(P24)
TRYEMG
1
2
3
4
TEMGSW
GND
MDRSW
1
2
3
4
MDRSW
GND
EMGHST(P24)
-S3334
HS6B-03B01
OG
OG/WH
IDEC
177900-1
MDRSW
AMP
4
3
2
1
177900-1
TRYEMG
AMP
4
3
2
1
177900-1
TRYSON
AMP
4
3
2
1
BU
BU
BU
BU
Magazine door SW
マガジンドアSW
1
2
Panasonic Factory Solutions Co.,Ltd. パナソニック ファクトリーソリューションズ株式会社
Name
Drawing No.
Loc. No.
F4K1020-05A
1
2 3 4 5 6 7 8
A
B
C
D
E
F
1 2 3 4 5 6 7 8
A
B
C
D
E
F
Page. No.
Tray Feeder Wiring
(Switch wiring)
N610070389+006AC
P006