NPM_D3Wiring Diagram.pdf - 第291页
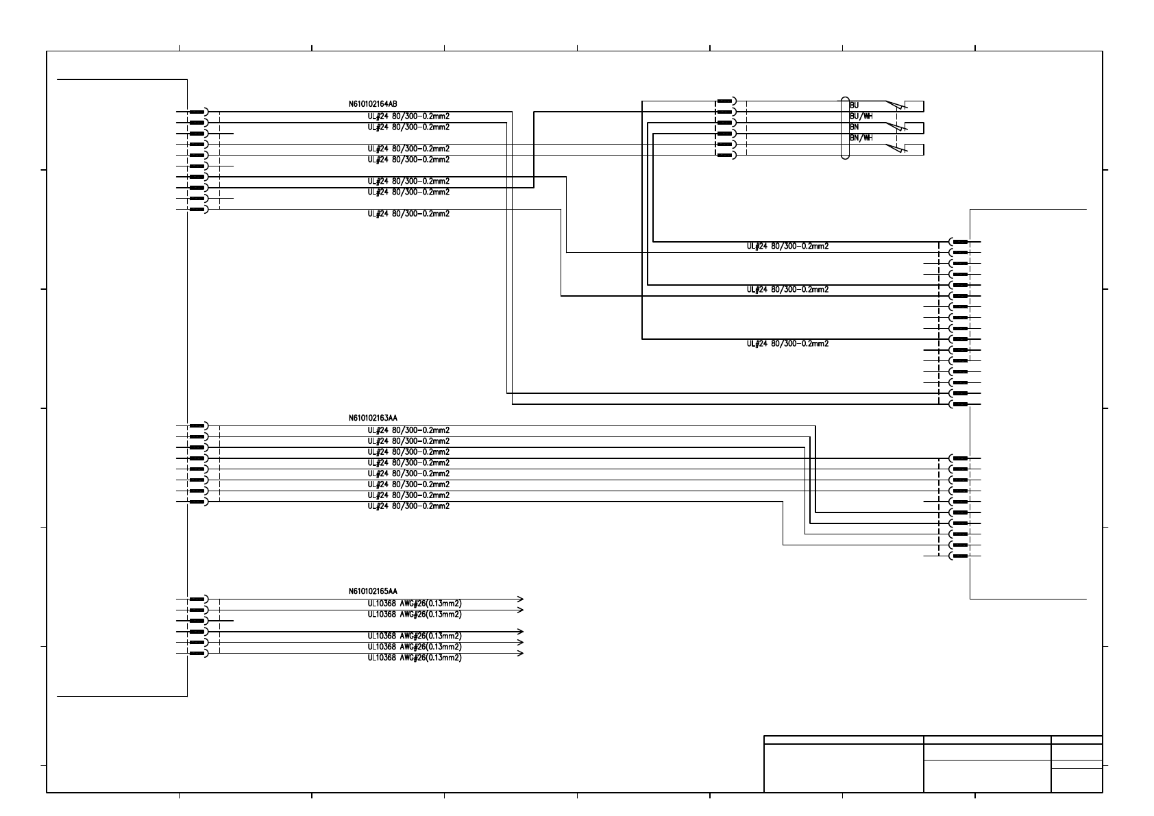
WH WH WH WH CN2 1 2 3 4 5 6 7 8 9 10 +24V +24V +24V RLY-ON+ N.C +24V-OUT +24V-OUT +24V-OUT RLY-ON- N.C G9SC-400-CNP4E WH WH WH WH WH WH WH WH WH CN1 1 2 3 4 5 6 7 8 9 10 11 12 13 14 15 16 T22 T12/T31 N.C N.C T21 T32 N.C …

WH
WH
WH
WH
WH
WH
CN10
1
2
3
4
5
6
RXD+
RXD-
TXD+
TXD-
EMG
PV24
CN4
1
2
3
4
5
6
7
8
9
10
11
12
PV24
COMREQ
PV24
BUSY
PV24
ERROR
PV24
PV24
PV24
CN6
1
2
3
PV24
FDSEL
GND
MC02CX
XHP-9
CN6PNF
JST
4
3
2
1
8
7
6
5
9
6
5
XHP-6
CN7PNF
JST
4
3
2
1
1
2
3
4
51021-0800
CN8PNF
MOLEX
5
6
7
8
WH
WH
GN/WH (0.2mm2-3P)
N610102162AA
U-TKVV AWG24-3P
GN
RD/WH
RD
BK/WH
BK
WH
WH
WH
WH
WH
WH
WH
WH
WH
CN7
1
2
3
PV24
HEAD-ILK
GND
CN1
1
2
3
4
5
6
7
8
9
10
11
12
PV24M
PV24M
PV24M
YILK
ZILK
VILK
PV24
PV24
PV24
PV24
PV24
PV24
PNF0AL-AA
CN7
1
2
3
4
5
6
CN6
1
2
3
4
5
6
7
8
9
+24V-OUT
+24V-OUT
+24V-OUT
GND
GND
GND
GND
+24V-OUT
+24V-OUT
CN8
1
2
3
4
5
6
7
8
PV24
CONREQ
ERROR
BUSY
HEAD-ILK
GND
FDSEL
GND
3
2
IL-GM-6S-S3C2
CN10MC0
JAE
1
4
5
6
1
IL-GM-3S-S3C2
CN6MC0
JAE
2
3
1
IL-GM-3S-S3C2
CN7MC0
JAE
2
3
3
2
IL-GM-12S-S3C2
CN1MC0
JAE
1
4
5
6
9
8
7
10
11
12
3
2
IL-GM-12S-S3C2
CN4MC0
JAE
1
4
5
6
TXD+
TXD-
RXD+
RXD-
EMG
GND
9
8
7
10
11
12
Panasonic Factory Solutions Co.,Ltd. パナソニック ファクトリーソリューションズ株式会社
Name
Drawing No.
Loc. No.
F4K1020-05A
1
2 3 4 5 6 7 8
A
B
C
D
E
F
1 2 3 4 5 6 7 8
A
B
C
D
E
F
Page. No.
MULTIFUNCTIONAL TRANSFER UNIT
(PNF0AL to MC02 wiring)
N610102174+003AA
P003

WH
WH
WH
WH
CN2
1
2
3
4
5
6
7
8
9
10
+24V
+24V
+24V
RLY-ON+
N.C
+24V-OUT
+24V-OUT
+24V-OUT
RLY-ON-
N.C
G9SC-400-CNP4E
WH
WH
WH
WH
WH
WH
WH
WH
WH
CN1
1
2
3
4
5
6
7
8
9
10
11
12
13
14
15
16
T22
T12/T31
N.C
N.C
T21
T32
N.C
N.C
COM
T11
POWER
CH1
CH2
OUTPUT
A2(GND)
A1(+24V)
PNF0AL-AA
CN11
1
2
3
4
5
6
CN9
1
2
3
4
5
6
7
8
9
10
+24V-OUT
+24V-OUT
+24V-OUT
+24V
+24V
+24V
RLY-ON+
RLY-ON-
CN10
1
2
3
4
5
6
7
8
+24V
GND
N.C
CVR+
CVR-
N.C
RES+
RES+1
RES+2
RES-
+24V
SF-RES
N.C
CVR-ON
RLY-ON
GND
WH
WH
BU
BU
WH
BU
WH
-S301
HS6B-03B01-TK2227-600
N610055818AB
OG
OG/WH
IDEC
177901-1
S301R
AMP
6
5
4
3
2
1
177909-1
S301P
AMP
1
2
3
4
5
6
9
5
6
7
8
1
2
3
4
XHP-10
CN9PNF
JST
5
6
7
8
1
2
3
4
XHP-8
CN10PNF
JST
6
5
51021-0600
CN11PNF
MOLEX
4
3
2
1
10
10
9
8
7
6
5
4
3
2
XHP-10
CN2G9S
JST
1
15
16
11
12
13
14
PS-D4C16-CA3-10
CN1G9S
JAE
1
2
3
4
5
6
7
8
9
10
BU
BU
BU
N610102174+006AA-7D +24V
N610102174+006AA-7D SF-RES
N610102174+006AA-7E CVR-ON
N610102174+006AA-7E RLY-ON
N610102174+006AA-7E GND
Safety cover SW
1
1 1
Panasonic Factory Solutions Co.,Ltd. パナソニック ファクトリーソリューションズ株式会社
Name
Drawing No.
Loc. No.
F4K1020-05A
1
2 3 4 5 6 7 8
A
B
C
D
E
F
1 2 3 4 5 6 7 8
A
B
C
D
E
F
Page. No.
MULTIFUNCTIONAL TRANSFER UNIT
(DOORSW,SFRELAY wiring)
N610102174+004AB
P004

MC02CX
CN13
1
2
3
CN2
2
7
8
1
3
9
4
10
6
12
5
11
+24V
CLYLOW1
CLYLOW2
CLYLOW3
CLYLOW4
CLYLOW5
CLYLOW6
GND
CN14
1
2
3
4
5
6
7
8
AU
AV
AW
FG
AA
/AA
AB
/AB
AMR
AMRR
VDD
GND
+24V
PIN
N.C
CN3
2
7
8
1
3
9
4
10
6
12
5
11
BU
BV
BW
FG
BA
/BA
BB
/BB
BMR
BMRR
VDD
GND
1
2
3
4
5
6
5557-12R-210
CN2MC0
MOLEX
7
8
9
10
11
12
1
2
3
4
5
6
5557-12R-210
CN3MC0
MOLEX
7
8
9
10
11
12
3
2
IL-GM-3S-S3C2
CN13MC0
JAE
1
3
2
IL-GM-8S-S3C2
CN14MC0
JAE
1
4
5
6
7
8
WH
WH
WH
WH
WH
WH
WH
WH
WH
WH
WH
WH
WH
WH
WH
WH
WH
WH
WH
WH
WH
WH
WH
WH
BK/WH (0.2mm2-1P)
BK
N610102168AB
U-TKVV AWG24-1P
3
4
6
5
2
8
7
1
12
11
10
9
43020-1200
M401P
MOLEX
4
3
2
1
43025-1200
M401R
MOLEX
11
12
5
6
7
8
9
10
3
4
6
5
2
8
7
1
12
11
10
9
43020-1200
M402P
MOLEX
4
3
2
1
43025-1200
M402R
MOLEX
11
12
5
6
7
8
9
10
SY100-29-1
R301
SMC
+
-
A
A
B
B
Z
Z
VDD
GND
U
V
W
FG
SM
SSG
-M401
TS4602N1520(DC24V)
RD
WH
BK
GY
BU
BU/BK
GN
GN/BK
YE
YE/BK
RD
BK
TAMAGAWA
A
A
B
B
Z
Z
VDD
GND
U
V
W
FG
SM
SSG
-M402
TS4602N1520(DC24V)
RD
WH
BK
GY
BU
BU/BK
GN
GN/BK
YE
YE/BK
RD
BK
TAMAGAWA
TY-axis
motor
TS-axis
motor
溢れ検出
Overflow detection
自動供給
Auto supply
1
1
2
2
2
2
2
2
2
2
2
+V
OUT
0V
1
3
2
-B001
FX-301P
SUNX
1
3
2
BN
BK
BU
N610051211AB
2
Panasonic Factory Solutions Co.,Ltd. パナソニック ファクトリーソリューションズ株式会社
Name
Drawing No.
Loc. No.
F4K1020-05A
1
2 3 4 5 6 7 8
A
B
C
D
E
F
1 2 3 4 5 6 7 8
A
B
C
D
E
F
Page. No.
MULTIFUNCTIONAL TRANSFER UNIT
(MTY,MTS wiring)
N610102174+005AC
P005