RHS2B_维修手册(I O表).pdf - 第78页
RHS2B 维修手册 4.3 气动控制 4.3-2 DA4MCC-14-030-A0 4.3.2 气动回路示意图 A2 插件装置 (上底) 集气管 组件切割装置 上料器/卸料器 元件进给装置 (下底) 集气管 元件进给装置 8 套气缸 带电磁阀 P P A4 A1 A3 P P MR 装置 MR4000- 03SE3 止动阀 TKT-3/8

RHS2B
维修手册
4.3 气动控制
DA4MCC-14-030-A0 4.3-1
4.3 气动控制
章节管理编号:DA4MCC-14-030-A0
4.3.1 气动控制装置布置
1
1. 集气管: VV5QZ32-05C
2. 电磁阀: VQZ3121-5L0-C6
3. 电磁阀: VQZ3221-5L0-C6
4. 调节器: AR2000-02
5. 储气箱: NK-T-1
6. 集气管: VV5QZ32-12C
7. 机械阀门: VFM350-02-34G
8. MR 装置: AMR4000-03SE3
9. 真空泵: QR-0100
5
7
2
3
1
2
9
4
3
6
8

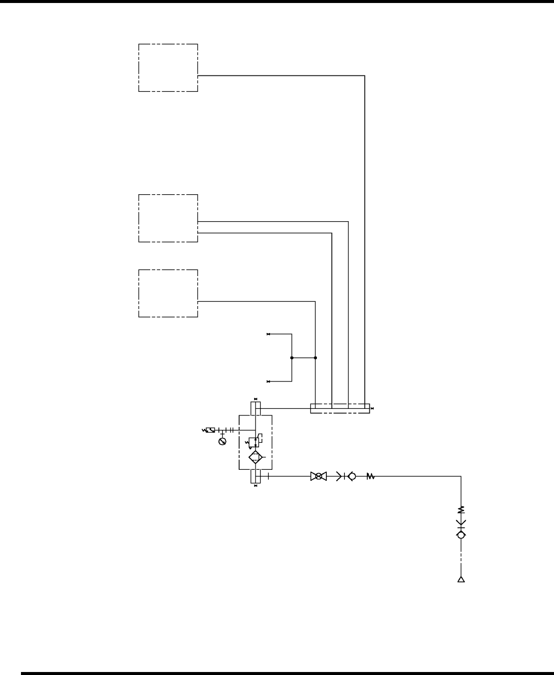
RHS2B
维修手册
4.3 气动控制
4.3-2 DA4MCC-14-030-A0
4.3.2 气动回路示意图
A2
插件装置
(上底)
集气管
组件切割装置
上料器/卸料器
元件进给装置
(下底)
集气管
元件进给装置
8 套气缸 带电磁阀
P
P
A4
A1
A3
P
P
MR 装置
MR4000-03SE3
止动阀
TKT-3/8

RHS2B
维修手册
4.3 气动控制
DA4MCC-14-030-A0 4.3-3
插件装置
推杆空气弹簧
MQMLB16H-750-XM11
传送头
向前转动
CDG1BN25-25-H7A1
S
传送托盘
开/合锁定
CDU20-250-F9NS
传送摆动
CDU20-40D
传送夹盘
开
CDUK10-5S-F9BS
传送托盘
开
CDJ2B16-15
电动阀
31P
VV5QZ32-05C
VQZ3121-5L0-C6
VQZ3221-5L0-C6
AXT661-14A-10
从 A2 来
Gauge
G46-4-02-X259
φ6
φ6 φ6 φ6 φ6 φ6 φ6 φ6 φ6
集气管
S-电磁阀
W-电管阀门
连接器
调速器
AS1201F-
M5-06
调速器
AS1201F-
M5-06
调速器
AS2201F-
01-06S
消音器
AN120-M5
调压器
AR2000-02
集气箱
N
K
-T-1
消音器
AN103-01
Μ5
Μ5
M5
M5
M5
M5
1/8
1/8
Μ5
Μ5
M5
(1)
YV12
(2)
YV11
(3)
YV10
(4)
YV9
(5)
YV8B
YV8A
消音器
AN200-02