00193437-03_AI_PowerSupplyConversion_DE+EN.pdf - 第178页
3 Converting the power supply on HF machines A ssembly Instructions, Converting the Power Supply 3.7 HF circuit diagrams 12/2013 Edition 176 3 Fig. 3 - 23 Conversion kit , USA (208 V AC) for SIPLACE HF , item no. 001 196…

Assembly Instructions, Converting the Power Supply 3 Converting the power supply on HF machines
12/2013 Edition 3.7 HF circuit diagrams
175
3.6.6 Installing the power supply unit
Carefully push the power supply unit into the housing until it reaches the stop.
Use the M8 hexagon socket-head screw to secure the unit at the bottom.
Check that the yellow-green PE wire is connected to the cover.
Attach the holding cord to the eye in the cover.
Attach the cover.
PLEASE NOTE: 3
Make sure that the actuating shaft of the main switch slides easily into the opening in the ro-
tary button. 3
Use the machine key to lock the cover.
3.6.7 Carry out the safety check to DIN EN 60 204
When the conversion is complete, carry out a safety check to DIN EN 60 204.
Follow the procedure described in section 2, page 146 onwards.
3.7 HF circuit diagrams
– Conversion kit, USA (208 VAC), SIPLACE HF,
drawing no. 00119605-020101LD4, 2 sheets (see page 176
and 177)
– Conversion kit, international, SIPLACE HF,
drawing no. 00354626-060301LD4, 2 sheets (see page 178
and 179)

3 Converting the power supply on HF machines Assembly Instructions, Converting the Power Supply
3.7 HF circuit diagrams 12/2013 Edition
176
3
Fig. 3 - 23 Conversion kit, USA (208 VAC) for SIPLACE HF, item no. 00119605-020101LD4, sheet 1 of 2
USA conversion kit (208V)
00119605-020101LD4
2
16.10.2002
Hoffmann K.
400515 24.04.03US02
Tek400623 24.07.03FS02
SD EA 1 R&D
Date
Author
Check.
Stand.
NameModifiedStatus
Sheet
Sh.
SIEMENS
DEMATIC
Date
Q2
Power switch
Main switch
Q1
L1
L2
L3
T1
T2
T3
L1
L2
L3
T1
T2
T3
L20
F23
3 xT6.3A
F22
F21
1
Inrush current limiter - transformer
L1 (U)
L2 (V)
L3 (W)
N
PE
PE
N
RGP
PE
F1
Line filter
K1.1
K1 main contactor
TransfPrim
SZ1(-)
RGP
MGP
SZ1(+)
6A
6 bn
6 bn
6 bn 6 bn
6 bn
6 bn
Contactor relay block (NC)
Service
socket
X102
X100
Z1
MGP
RGP
Frame
L1
L2
L3
L1
L2
L3
L1'
L2'
L3'
00342496
Motor protection trip block 32 A
Reconnected for the USA
Lock socket with socket guard
00345937
USA main power cable
1
2
3
4
gnye
1
2
3
4
gnye
Rack grounding point
Main grounding point (frame)
SIPLACE HF
Comunicado como segredo empresarial. Reservados todos os direitos.
Confie a titre de secret d'entreprise. Tous droits reserves.
Proprietary data , company confidential . All rights reserved.
Confiado como secrete industrial. Nos reservamos todos los derechos.
Weitergabe sowie Vervielfaeltigung dieser Unterlage, Ver-
wertung und Mitteilung ihres Inhalts nicht gestattet, soweit
nicht ausdruecklich zugestanden. Alle Rechte vorbehalten, ins-
besondere fuer den Fall der Patenterteilung oder GM-Eintragung.

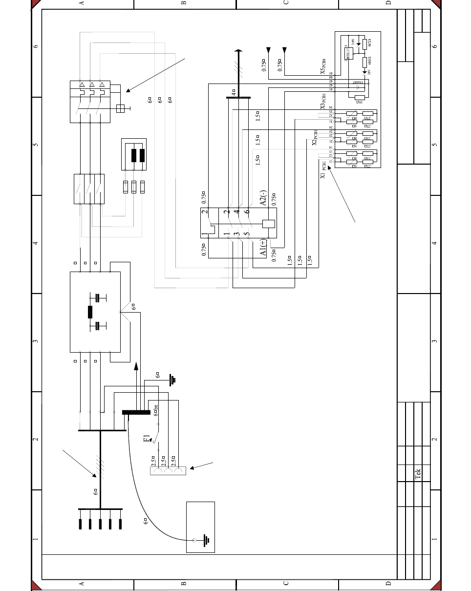
Assembly Instructions, Converting the Power Supply 3 Converting the power supply on HF machines
12/2013 Edition 3.7 HF circuit diagrams
177
3
Fig. 3 - 24 Conversion kit, USA (208 VAC), SIPLACE HF, item no. 00119605-020101LD4, sheet 2 of 2
Tek
USA conversion kit (208V)
00119605-020101LD4
2
16.10.2002
Hoffmann K.
400515
24.04.03US02
Tek400623
24.07.03FS02
SD EA 1 R&D
Date
Author
Check.
Stand.
NameModifiedStatus
Sheet
Sh.
SIEMENS DEMATIC
Date
2
Transformer 1
TransfPrim
415V
400V
380V
Grounding clip
On board
F4
U_XY
V_XY
W_XY
BusVoltageS(+)
10A
177V
D32A
T1
BusVoltageS_R
208V
230V
415V
400V
380V
208V
230V
415V
400V
380V
208V
230V
SZ1(+)
SZ1(-)
23.8V
U8
F11
Star point
2U1
2V1
2W1
2N
3U1
3V1
3W1
4U1
4V1
4W1
F7
39.4V
GND_P
Vin(+)
Vin(-)
47,000µF
U7
C1
R1
GND_P
Vin(+)ill
T1A
T1A
F111
F112
F10
13A
Vin(+)axis
Vin(-)axis
47,000µF
U70
C2
R3
GND_P
R4
AC_Vin
U3
Reconnect
SIPLACE HF
besondere fuer den Fall der Patenterteilung oder GM-Eintragung.
nicht ausdruecklich zugestanden. Alle Rechte vorbehalten, ins-
wertung und Mitteilung ihres Inhalts nicht gestattet, soweit
Weitergabe sowie Vervielfaeltigung dieser Unterlage, Ver-
Confiado como secrete industrial. Nos reservamos todos los derechos.
Proprietary data , company confidential . All rights reserved.
Confie a titre de secret d'entreprise. Tous droits reserves.
Comunicado como segredo empresarial. Reservados todos os direitos.
supply system