00193437-03_AI_PowerSupplyConversion_DE+EN.pdf - 第215页
Assembly Instructions, Converting the Power Supp ly 5 Converti ng the power supply on S-27 HM ma chines/ and on component trolleys 12/2013 Edition 5.9 Converting the component trolley from 120 VAC to 230 VAC 213 5 Fig. 5…

5 Converting the power supply on S-27 HM machines/ and on component trolleys Assembly Instructions, Converting the Power Supply
5.9 Converting the component trolley from 120 VAC to 230 VAC 12/2013 Edition
212
5
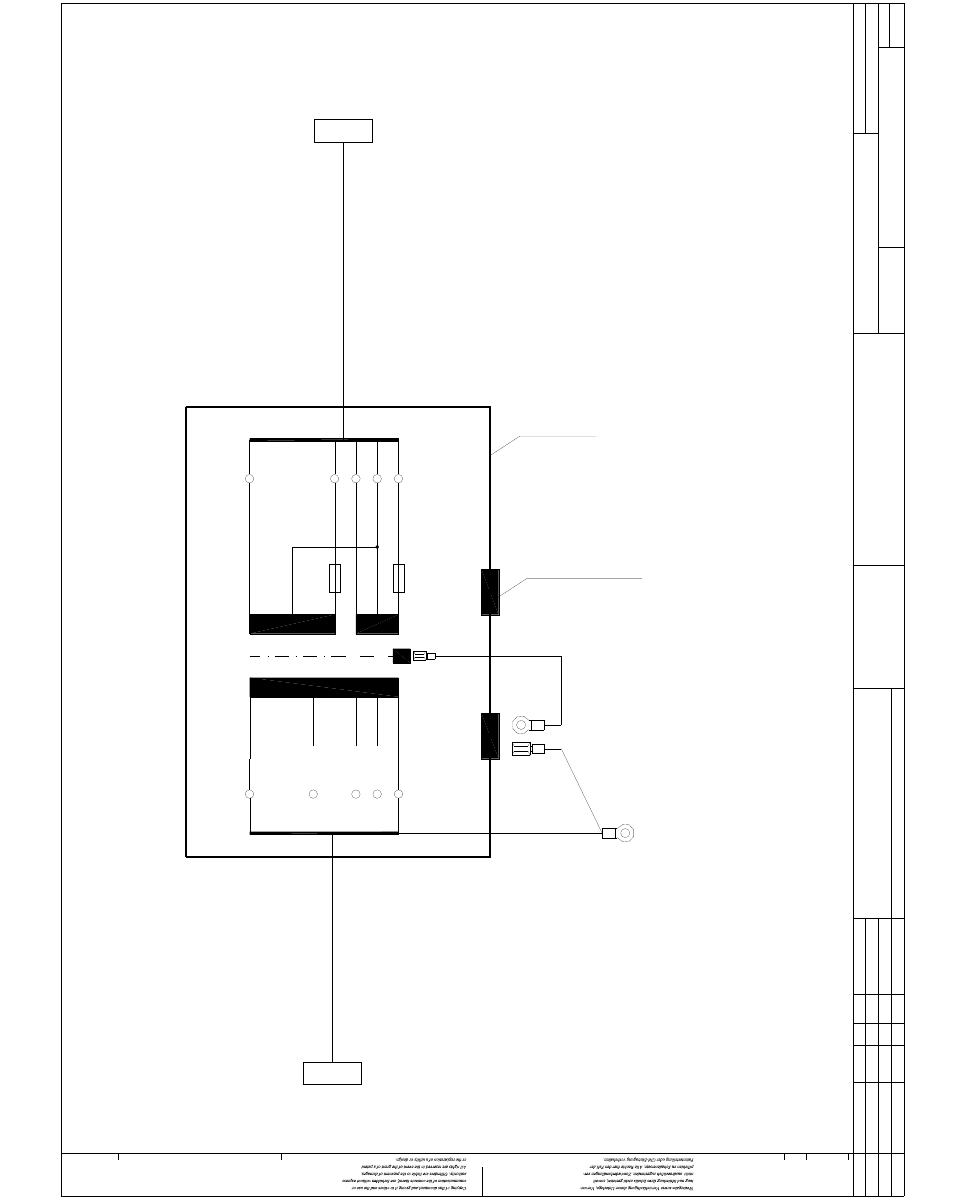
Fig. 5 - 14 Component trolley power supply , old version
bl
gnye
5
4
3
2
1
10
9
7
8
6
28V/3A
8V/2A
0V
8V/2A
28V/3A + 2A 50% ED 1
4
2
3
5230V
115V
+5%
0V
-5%
gnye
F1 = 3.15 AT for 230VAC
F1 = 6.3 AT for 115VAC
Transformer cover
CO table
Ground
DEMATICSIEMENS
00301239-040301LD4
Old version
Interface
To
F1
ModifiedStatus Date
PL EA 1 E2
Orig./Repl.f/Replaced byStand.Name
Check.
Stromlaufplan/Circuit diagram
Author
Date
Siplace SMD placement system
1
1
Transformer, CO trolley
00301069-xx
Cable: Transformer - power supply
Sh.
Sh.
1.5mm²
04.
03.
01.
29.08.00
01.06.01
01.06.01 Tek
Tek
Wa. 11.07.1994
Eschenweck
Document status
Product status
Function status
X21ar
To
Control board
component table
X36
T1
bn
PE
PE
00300379
Cable: CO table power supply
PE
Connection for
grounding cable, CO trolley
Part 001

Assembly Instructions, Converting the Power Supply 5 Converting the power supply on S-27 HM machines/ and on component trolleys
12/2013 Edition 5.9 Converting the component trolley from 120 VAC to 230 VAC
213
5
Fig. 5 - 15 Component trolley power supply , new version
gnye
CO table
Ground
00301069-xx
Cable: Transformer - power supply
Sh.
Sh.
1.5mm²
04.
03.
01.
29.08.00
01.06.01
01.06.01 Tek
Tek
Wa. 11.07.1994
Eschenweck
Document status
Product status
Function status
X21ar
To
Control board
CO table
X36
DEMATICSIEMENS
00301239-0601011LD4
2
5
4
3
2
1
230V
115V
7V
0V
7V
New version
Interface
To
ModifiedStatus Date
PL EA 1 E2
Orig./Repl.f/Replaced byStand.Name
Check.
Stromlaufplan/Circuit diagram
Author
Date
Siplace SMD placement system
1
1
Transformer, CO trolley
PE
00300379-xx
Cable: CO table power supply
PE
Connection for
Grounding cable, CO trolley
Transformer cover
1
1
3
5
2
4
T2L
T5H
31
34
33
32
35
28V
8V
0V
28V
8V
0V
03009264-01
4AM4696-0BB40-0CA0
gnye

6 Converting the power supply on the MTC Assembly Instructions, Converting the Power Supply
6.1 Tools and equipment 12/2013 Edition
214
6 Converting the power supply on the MTC
This section describes how to convert the power supply unit for the matrix tray changer (MTC) on
the S-27 HM placement machine in order to adapt them to the supply networks in individual coun-
tries. 6
PLEASE NOTE: 6
The conversion can only be carried out if the MTC was supplied with the "USA conversion kit for
MTC" option (item no. 00116437-01). 6
6.1 Tools and equipment
– Set of DIN 911 Allen keys
– Set of slotted-head screwdrivers
– Multimeter
6.2 Parts
The following parts are supplied with the accessory bag: 6
– Jumper, gray, 3 x
item no. 00353338-01
– 5 x 20, T 6.3 A, micro-fuse, 10 x (for 120 VAC component table)
item no. 00806005-01
– 5 x 20, T 3.15 A, micro-fuse, 10 x (for 230 VAC component table)
item no. 00304938-01