NPM-DGS-程序手册3.pdf - 第461页
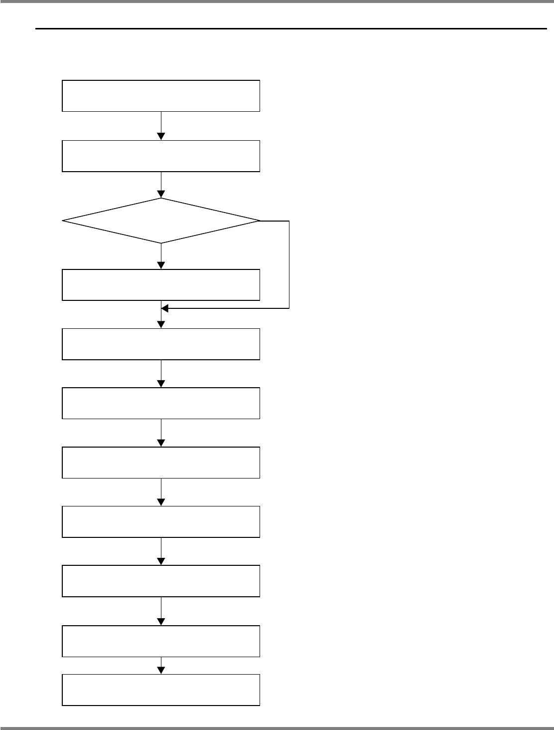
NPM-DGS 程序手册 11.4 用扫描设备制作识别选项数据的详情 EJS9AC-MB-11P-09 Page 11-9 11.4 用扫描设备制作识别选项数据的详情 11.4.1 制作流程 1 选择元件一览画面的 [ 用扫描图像新 建 ] 。 2 指定数据生成所需的信息。 3 用扫描设备进行元件图像的摄像。 4 转动元件图像, 一直到其方向与供给方 向一致为止。 5 检测元件倾斜度、外接矩形。 6 检测模具及引线等元件形状。 7 选择…

NPM-DGS
程序手册
11.3
元件图像获取相关注意事项
Page 11-8 EJS9AC-MB-11P-09
11.3.6
静电造成的元件破损
在扫描设备的玻璃面及其周围有时会引起数百至数千
V
的电压。因此,数据制作时有可能造成所使用的电
子元件的破损。数据制作时请使用即使破损也不会带来问题的元件。
处理方法
用扫描设备摄像时,若要防止静电造成的
元件破损,要使用如左图所示的电离器
(
静
电除去系统
)
。
通过实验已确认用电离器达到扫描设备周围的
离子平衡后,扫描设备周围的静电将会降至
100
V
以下。
所使用的电离器
:
欧姆龙制
ZJ-FA10
本处理方法例仅是建议容易避免元件破损的方
法,而不是保证不破损。
使用静电除去系统时,请使用静电传感器确认
是否已正确除电。
电离器

NPM-DGS
程序手册
11.4
用扫描设备制作识别选项数据的详情
EJS9AC-MB-11P-09 Page 11-9
11.4
用扫描设备制作识别选项数据的详情
11.4.1
制作流程
1
选择元件一览画面的
[
用扫描图像新
建
]
。
2
指定数据生成所需的信息。
3
用扫描设备进行元件图像的摄像。
4
转动元件图像,一直到其方向与供给方
向一致为止。
5
检测元件倾斜度、外接矩形。
6
检测模具及引线等元件形状。
7
选择使用的照相机及照明模式。
8
制作形状选项数据。
9
通过设备识别软件的模式程序进行识
别测试。
10
进行供给方法、与设备动作有关的参数
等除识别数据以外的设定。
YES
通过
NPM-DGS
从新制作
设定实装条件数据
制作形状选项数据
设定照相机、照明模式
检测元件形状
检测倾斜、外形
转动式样
输入扫描设备图像
指定文件
设定输入数据
NO
识别测试

NPM-DGS
程序手册
11.4
用扫描设备制作识别选项数据的详情
Page 11-10 EJS9AC-MB-11P-09
11.4.2
操作画面的基本构成
用扫描设备的数据制作操作画面大体构成如下。
说明
a)
画面的移动
(
向导按钮
)
b)
元件画面的放大、缩小操作
c)
数据设定表式
d)
元件图像视图
e)
鼠标光标位置信息
11.4.3
基本操作
用扫描设备的数据制作采用了导向形式,选择菜单的
[
数据生成
]
[
下一个
]
,或者
[
返回
]
,或者点
击工具栏的
,则移动至下一
(
上一
)
操作画面。
在操作过程中,想要取消变更的内容时点击
[
返回
]
按钮
;
重试时点击
[
重试
]
按钮。
在操作过程中结束数据制作时,选择菜单的
[
数据生成
]
[
取消
]
,或者点击工具栏的
。
为了完成识别数据生成,在最后画面上选择菜单的
[
数据生成
]
[
完成
]
,或者点击工具栏的
。
大多数的元件数据制作只按
[
下一个
]
,则可作成数据。仅在各操作画面显示的结果内容有错误时,
必须按照各操作画面的说明进行变更。
ScanED110402S-01C03
a
b
e
d
c