RV-2使用说明书_Rev.17.pdf - 第423页
第 6 章 附录 6- 3. 产品安全数据表 29 6 6- 3. 产品安全数据表 种类 润滑油 制造商 THK 株式会社 型号 THK AFC 润滑油 危险有害性分 类 分类名称 不符合分类标准 危险性 可燃性 应急处理 吸入时 去往空气新鲜的场所, 以呼吸通畅的姿势休 息。用毛毯等盖住身 体,保暖并保持安静, 必要时及时就医。 粘在皮肤上时 立即脱下被污染的衣物 ,用大量的水和肥皂 清洗皮肤。如果起水 泡或感到疼痛,必要时 及时就医…

第 6 章 附录
6-2. 安全重要零件列表
28
Parts Code
Components
Manufacturer
Type & Model
θ SERVO AMP
Amplifier
MITSUBISHI
ELECTRIC
MR-J4-10B
LED1
LED LAMP
OMRON
M22-FW-T2
SK1
Surge Killer
Fuji Electric
SZ-ZM1
SK2, SK3
Surge Killer
MITSUBISHI
ELECTRIC
UN-SA3310
TO_X_M, TO_YA_M,
YA_M, TO_YB_M,
YB_M, TO_T_M
Connector
AMP
AMP 350780-1
AMP 350779-1
LASER
CONTORLLER
Laser controller
Panasonic
HL-C2CE
LASER HEAD
Laser head
Panasonic
HL-C203BE
SFRY
Safety Relay
OMRON
G9SB-3012-C
I/L
Key Switch
IDEC
CW4K-2BE21
EMG SW
Switch
IDEC
ZY1C-SS3961-EMG
DOOR SW
Switch
IDEC
HS6E-VM7Y4B01-G
SFRY
Safety Relay
OMRON
G9SB-3012-C
I/L
Key Switch
IDEC
CW4K-2BE21
EMG SW
Switch
IDEC
ZY1C-SS3961-EMG
DOOR SW
Switch
IDEC
HS6E-VM7Y4B01-G

第 6 章 附录
6-3. 产品安全数据表
29
6
6-3.
产品安全数据表
种类
润滑油
制造商
THK
株式会社
型号
THK
AFC
润滑油
危险有害性分
类
分类名称
不符合分类标准
危险性
可燃性
应急处理
吸入时
去往空气新鲜的场所,以呼吸通畅的姿势休息。用毛毯等盖住身
体,保暖并保持安静,必要时及时就医。
粘在皮肤上时
立即脱下被污染的衣物,用大量的水和肥皂清洗皮肤。如果起水
泡或感到疼痛,必要时及时就医。
误入眼睛时
先用水充分清洗几分钟,并立即就医。如果戴了隐形眼镜,应立
即取下,并继续清洗。
误饮时
不得强行催吐,应立即就医。如果口腔受到污染,用水冲洗干
净。
火灾时的处理
灭火方法
隔断起火源,用正确的灭火剂灭火。初期灭火应使用粉末,二氧
化碳灭火剂。大规模火灾使用泡沫灭火剂隔离空气很有效。浇水
可能会导致火灾扩大。
灭火剂
雾状灭火液,泡沫,粉末或二氧化碳灭火器
危险性信息
燃点
202 °C
可燃性
有
有害性信息
眼部刺激性
误入眼睛可能会导致发炎
皮肤刺激性
无有用数据
其他
无有用数据
环境影响信息
无有用数据

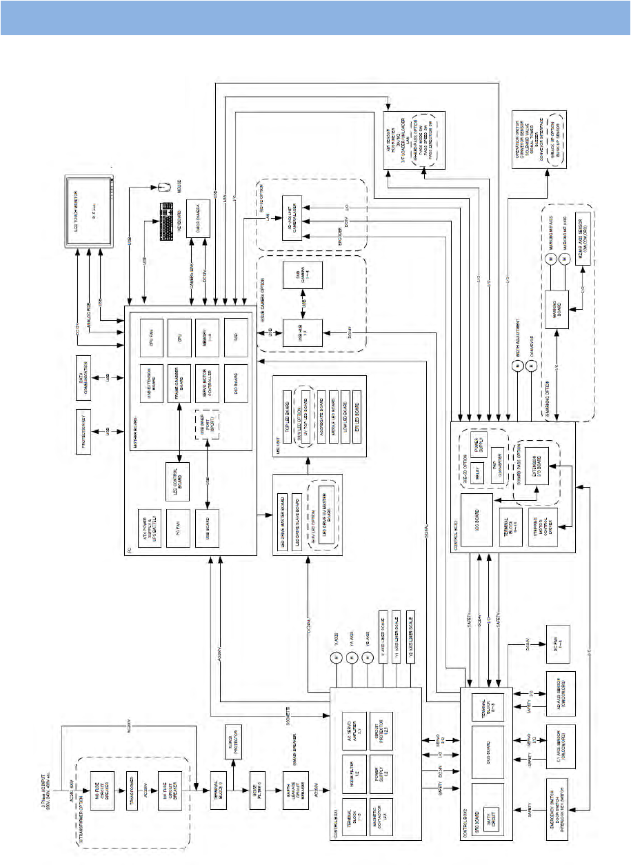
第 6 章 附录
6-4. 电器装置简图
30
6-4.
电器装置简图
[RV-2]